132.00K
Категория: ФизикаФизика

39. Энергия электромагнитной волны

1.

Энергия
электромагнитной
волны

2.

Возможность обнаружения ЭВ (по
проскакиванию искры, свечению лампочки
и т. п.) указывает на то, что ЭВ
переносят энергию.

3.

Энергия
заключенного
в
объеме V ЭМП, переносимая
ЭВ:
W wdV .

4.

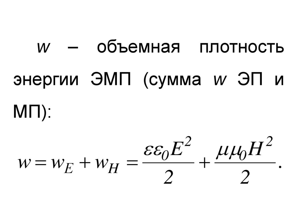
w

объемная
плотность
энергии ЭМП (сумма w ЭП и
МП):
w wЕ wH
0 E
2
2
0 H
2
2
.

5.

Т.к.
0 Е 0 Н ,
то
w 0 0 ЕН .

6.

Считается, что при нахождении ЭВ
в данном объеме V, ее энергия W будет
уменьшаться как за счет выхода из
объема, так и за счет передачи энергии
веществу (заряженным частицам).

7.

Умножив
w
на
скорость
распространения ЭВ v, получают S –
плотность потока энергии ЭВ:

8.

Плотность потока энергии
ЭВ – количество энергии,
переносимой ЭВ в единицу
времени
через
единичную
площадку, перпендикулярную к
направлению движения ЭВ:
S wv EH [ Вт/м ].
2

9.

В векторной форме:
S EH – вектор Умова -
Пойнтинга.

10.

Направление вектора S совпадает с
направлением переноса энергии, т.е. с
направлением распространения ЭВ:

11.

Величина, равная модулю
среднего
значения
Умова-Пойнтинга
интенсивность ЭВ.
I S .
вектора

12.

Она
пропорциональна
квадрату
амплитуды
электрической
составляющей
ЭВ:
I
2
0 Em
0 2
.

13.

ЭВ,
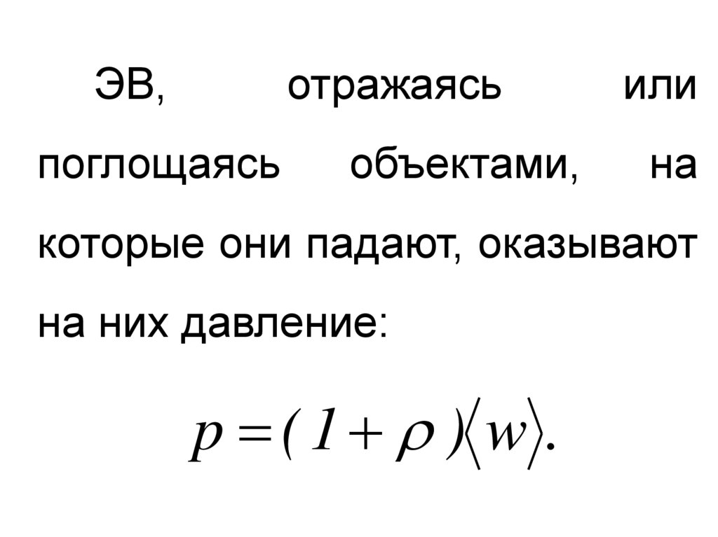
отражаясь
поглощаясь
объектами,
или
на
которые они падают, оказывают
на них давление:
p (1 ) w .

14.

ρ – коэффициент отражения
ЭВ – отношение интенсивности
отраженной
ЭВ
интенсивности падающей ЭВ.
к

15.

При полном отражении ЭВ
ρ = 1, при полном поглощении
ЭВ ρ = 0.

16.

w
– среднее за период ЭВ
значение объемной плотности
энергии ЭМП.

17.

Давление
электромагнитного
излучения обычно очень мало. Например,
давление солнечного излучения на Земле
составляет около 10-6 Па, что в 1010 раз
меньше атмосферного давления.
English     Русский Правила