Линейная алгебра Лекция 4: 2-я основная задача линейной алгебры - Нахождение собственных значений и собственных векторов
Где встречаются задачи на собственные вектора 1 и собственные значения матриц С задачами на собственные вектора и собственные
Собственные значения и собственные векторы 2 матрицы. Определения.
Характеристическое уравнение матрицы 3
Решив характеристическое уравнение 5 находим собственные значения матрицы
Повторим тоже для матрицы 3х3 6
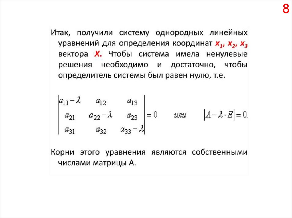
Однородная СЛАУ в развёрнутом виде 7
8
Пример 1 нахождения собственного значения 9 для матрицы 3-го порядка
Пример 2 для матрицы 3-го порядка 10 с кратными собственными значениями
11
Пример решения однородной СЛАУ 12
14 Свойства собственных значений и собственных векторов матрицы
1
16
17
18
Матрица с нулевым собственным значением 19 Здесь единичная матрица обозначена буквой I
Матрица с нулевым собственным значением 20 (продолжение)
21
22
БЛАГОДАРЮ ЗА ВНИМАНИЕ
16
18
7.23M
Категория: МатематикаМатематика

Лекция 4: 2-я основная задача линейной алгебры - Нахождение собственных значений и собственных векторов матрицы

1. Линейная алгебра Лекция 4: 2-я основная задача линейной алгебры - Нахождение собственных значений и собственных векторов

матрицы.
Характеристическое уравнение матрицы. Нахождение
решения однородных СЛАУ. Свойства собственных
значений и собственных векторов матрицы. Линейно
зависимые вектора. Вычисление детерминанта матрицы
по значениям её собственных чисел.
Лектор: доцент Горяйнов В.А.
2024

2. Где встречаются задачи на собственные вектора 1 и собственные значения матриц С задачами на собственные вектора и собственные

3. Собственные значения и собственные векторы 2 матрицы. Определения.

Собственные значения и собственные векторы
матрицы. Определения.
(1)
(2)
Однородная СЛАУ
2

4. Характеристическое уравнение матрицы 3

5.

6. Решив характеристическое уравнение 5 находим собственные значения матрицы

7. Повторим тоже для матрицы 3х3 6

8. Однородная СЛАУ в развёрнутом виде 7

9. 8

10. Пример 1 нахождения собственного значения 9 для матрицы 3-го порядка

Пример 1 нахождения собственного значения
для матрицы 3-го порядка
9

11. Пример 2 для матрицы 3-го порядка 10 с кратными собственными значениями

Пример 2 для матрицы 3-го порядка
с кратными собственными значениями
10

12. 11

13. Пример решения однородной СЛАУ 12

3. Проведём элементарные преобразования:
1. Дана однородная СЛАУ
Ко 2-ой строчке прибавим 1-ую умноженную на (-3);
К 3-ей строчке прибавим 1-ую умноженную на (-2);
Получили эквивалентную матрицу и соответствующую
равносильную (исходной) систему уравнений.
Видим, что 2-е и 3-е уравнение – линейно зависимые
2. Выпишем матрицу
системы
4. Далее к 1-ой строчке прибавим 2-ую, умноженную на (2),
ко 2-ой прибавим 3-ью, умноженную на (-2), а 3-ью умножим
на (-1)
В результате 2-я строчка обнулилась и мы получили
равносильную (исходной) систему 2-х уравнений с 3-мя
неизвестными:

14.

Пример 2 для матрицы 3-го порядка (со слайда 10)
с нахождением собственных векторов
13
Имеем три СЛАУ для нахождения
3-х собственных векторов:
А1 Х1 = 0
А2 Х2 = 0
А3 Х3 = 0
Матрицы А1 и А2 равны, т.к. λ1= λ2
В случае λ1=1 полагаем с1=1, а с2=0,
в случае λ2=1 полагаем с1=0, а с2=1.
В случае λ3=3 полагаем с1=1.
Имеем право, т.к. с1 и с2 –
произвольные константы.

15. 14 Свойства собственных значений и собственных векторов матрицы

16. 1

17. 16

Пропорциональные вектора всегда являются линейно зависимыми. И,
наоборот, два линейно зависимых вектора всегда пропорциональны,
т.е. имеют одинаковое направление (коллинеарные).

18. 17

19. 18

20. Матрица с нулевым собственным значением 19 Здесь единичная матрица обозначена буквой I

Матрица с нулевым собственным значением
Здесь единичная матрица обозначена буквой I
19

21. Матрица с нулевым собственным значением 20 (продолжение)

Матрица с нулевым собственным значением
(продолжение)
20

22. 21

23. 22

24. БЛАГОДАРЮ ЗА ВНИМАНИЕ

25.

26. 16

27. 18

English     Русский Правила