Интегрирование рациональных иррациональных и тригонометрических функций
Интегрирование рациональных функций
Дробно – рациональная функция
Дробно – рациональная функция
Простейшие рациональные дроби
Разложение рациональной дроби на простейшие дроби
Разложение рациональной дроби на простейшие дроби
Разложение рациональной дроби на простейшие дроби
Интегрирование простейших дробей
Интегрирование простейших дробей
Интегрирование простейших дробей
Интегрирование простейших дробей
Общее правило интегрирования рациональных дробей
Пример
Пример
Пример
Интегрирование тригонометрических функций.
Интегрирование простейших иррациональных функций
1.44M
Категория: МатематикаМатематика

Интегрирование рациональных иррациональных и тригонометрических функций

1. Интегрирование рациональных иррациональных и тригонометрических функций

Верзилина О.А.

2. Интегрирование рациональных функций

Дробно – рациональная функция
Простейшие рациональные дроби
Разложение рациональной дроби на
простейшие дроби
Интегрирование простейших дробей
Общее правило интегрирования
рациональных дробей

3. Дробно – рациональная функция

Дробно – рациональной функцией называется функция, равная
отношению двух многочленов:
Pm ( x )
f (x)
Qn ( x )
Рациональная дробь называется правильной,многочлен
если степень
степени m
числителя меньше степени знаменателя, то есть m < n , в
многочлен степени n
противном случае дробь называется неправильной.
Всякую неправильную рациональную дробь можно, путем деления
числителя на знаменатель, представить в виде суммы многочлена
L(x) и правильной рациональной дроби:
P( x )
R( x )
L( x )
Q( x )
Q( x )

4. Дробно – рациональная функция

x 5x 9
x 2
4
Привести неправильную дробь к правильному виду:
x 4 5x 9 x 2
3
2
4
3
4x 3
x
2x
x 2x
2x 5 x 9
2x 3 4 x 2
4x 2 5x 9
4x 2 8x
3x 9
3x 6
15
3
x 4 5x 9
x 2
15
3
2
x 2x 4 x 3
x 2

5. Простейшие рациональные дроби

Правильные рациональные дроби вида:
A
x a
A
k
x a
(k 2; k N )
Mx N
2
x px q
V
Mx N
( p 2 4q 0)
x px q
2
k
( p 2 4q 0;
k 2; k N )
Называются простейшими рациональными дробями
, , , V типов.

6. Разложение рациональной дроби на простейшие дроби

P( x )
Теорема: Всякую правильную рациональную дробь
,
Q( x )
знаменатель которой разложен на множители:
Q( x ) ( x x1 ) ( x x2 )k ( x 2 p1x q1 )
( x 2 p2 x q2 )s
можно представить, притом единственным образом в виде суммы
простейших дробей:
A
B1
B2
Bk
P( x )
2
k
x x2 ( x x2 )
( x x2 )
Q( x ) x x 1
Cx D
M1x N1
M 2 x N2
2
2
2
2
x p1x q1 x p2 x q2 ( x p2 x q2 )
M s x Ns
2
s
( x p2 x q2 )

7. Разложение рациональной дроби на простейшие дроби

Поясним формулировку теоремы на следующих примерах:
A
x2 4
B3
B1
B2
3
2
( x 2)( x 3)
x 2
x 3 ( x 3)
( x 3)3
Cx D
A1 A2
x3 3
2 2
2
2
x ( x 1)
x 1
x
x
M1x N1
M 2 x N2
A
7x 2 8x 9
2
2
2
2
x 4 x x 1 ( x x 1)2
( x 4)( x x 1)
Для нахождения неопределенных коэффициентов A, B, C, D…
применяют два метода: метод сравнивания коэффициентов и
метод частных значений переменной. Первый метод
рассмотрим на примере.

8. Разложение рациональной дроби на простейшие дроби

Представить дробь в виде суммы простейших дробей:
A 1 Bx3 xC 2
2x 3 x 3
2 2
2
( x 1)( x 2x 5) x x1 1 x x 2 x2 x5 5
2
A( x 2 2x 5) (Bx C )( x 1)
2
( x 1)( x 2Приведем
x 5) простейшие
дроби
Ax 2 2 Ax 5 A Bxк2общему
Cx знаменателю
Bx C 2 x 2 3 x 3
x
2
x1
0
x
Приравняем числители
получившейся и исходной
дробей
A B 2
A 1
2 A C B 3
B 3
коэффициенты
C 2
5 A C Приравняем
3
при одинаковых степенях х

9. Интегрирование простейших дробей

Найдем интегралы от простейших рациональных дробей:
A
d ( x a)
dx
A
A ln x a C
x a
x a
A
k
dx
A
x
a
d ( x a)
k
x a
A x a
k 1
k 1
C
Mx N
x 2 px q dx
Интегрирование дроби 3 типа рассмотрим на примере.

10. Интегрирование простейших дробей

3x 1
3x 1
x 2 2x 10 dx ( x 2 2x 1) 9 dx
x 1 t
3x 1
3(t 1) 1
dx x t 1
dt
2
2
( x 1) 9
t 9
dx dt
3t 2
t dt
dt
3 d t2 9
2
dt 3 2
2 2
2
t 9
t 9
t 9 2
t 9
2
t
2
t 3
2
arctg ln t 9 arctg C
3
3
3
3 2
3
2
x 1
2
ln x 2 x 10 arctg
C
2
3
3

11. Интегрирование простейших дробей

V
Mx N
x px q dx
k
2
p
Интеграл данного типа с помощью подстановки: x
t
2
приводится к сумме двух интегралов:
t dt
dt
M
N1
k
2
2
2
2 k
t a
t a
Первый интеграл вычисляется методом внесения t под знак
дифференциала.
Второй интеграл вычисляется с помощью рекуррентной формулы:
1 2k 3
t
k
2
k 1
k
2
2
k
1
a 2k 2
2(k 1)(t a )
t 2 a2
dt

12. Интегрирование простейших дробей

dt
3 2
(t 1)3
dt
a = 1; k = 3
1 2
arctg t
t 1
dt
2 2 3
t
2
1
2
2
2
2 2 2
2(2 1)(t 1)
t 1
1
t
arctg t
2
2(t 2 1)
2 3 3
t
3
2
2
2
2 3 2
2(3 1)(t 1)
3 1
t
t
arctg t
C
2
2
2
4 2
2(t 1) 4(t 1)

13. Общее правило интегрирования рациональных дробей

Если дробь неправильная, то представить ее в виде суммы
многочлена и правильной дроби.
Разложив знаменатель правильной рациональной дроби на
множители, представить ее в виде суммы простейших дробей
с неопределенными коэффициентами
Найти неопределенные коэффициенты методом сравнения
коэффициентов или методом частных значений переменной.
Проинтегрировать многочлен и полученную сумму
простейших дробей.

14. Пример

Приведем дробь к
x 5 2x 3 4 x 4
dx
правильному виду.
3
2
x 2x x
x 5 2x 3 4 x 4 x 3 2x 2 x
2
5
4
3
2x 5
x
x 2x x
2x 4 x 3 4 x 4
4
3
2
2x 4 x 2x
3
2
5 x 2x 4 x 4
3
2
5 x 10 x 5 x
8x 2 x 4
2
x 5 2x 3 4 x 4
8
x
x 4
2
x 2x 5 3
3
2
x 2x x
x 2x 2 x

15. Пример

8x x 4 8x 2 x 4
A
B
C
3
2
2
x 2x x
x x 1 ( x 1)2
x( x 1)
2
A( x 1)2 Bx( x 1) Cx
x( x 1)2
Представим дробь в виде
2
2
простейших
A( x 1)Разложим
Bx(знаменатель
x суммы
1) Cx
8 xдробей
x 4
x 0
правильной дроби на
множители
A 4
A 4
x 1
C 3
B 12
Найдем неопределенные
C 3
x 1 4коэффициенты
A 2B Cметодом
5
2частных значений переменной
8x x 4
3
2
x 2x x
4
12
3
2
x x 1 ( x 1)

16. Пример

4 12
3
x 2x 5
dx
2
x x 1 ( x 1)
2
dx
dx
dx
x dx 2 xdx 5 dx 4 x 12 x 1 3 ( x 1)2
2
x3
3
2
x 5 x 4 ln x 12 ln x 1
C
3
x 1

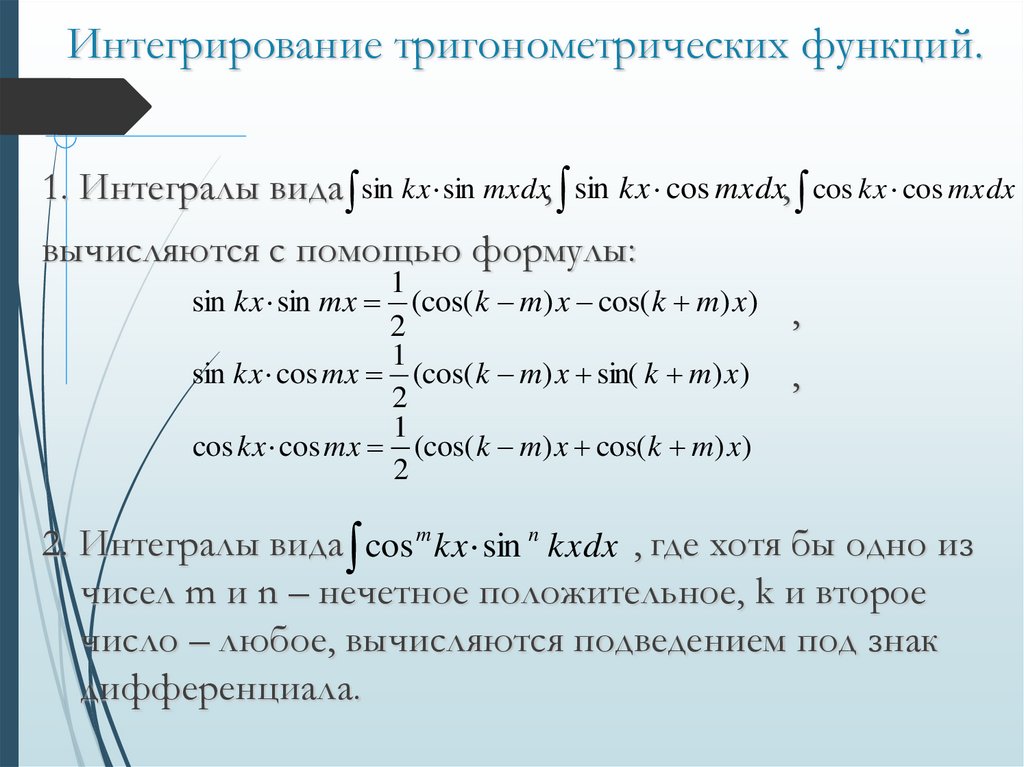
17. Интегрирование тригонометрических функций.

1. Интегралы вида sin kx sin mxdx, sin kx cos mxdx, cos kx cos mxdx
вычисляются с помощью формулы:
1
sin kx sin mx (cos( k m) x cos( k m) x)
2
1
sin kx cos mx (cos( k m) x sin( k m) x)
2
1
cos kx cos mx (cos( k m) x cos( k m) x)
2
,
,
2. Интегралы вида cos m kx sin n kxdx , где хотя бы одно из
чисел m и n – нечетное положительное, k и второе
число – любое, вычисляются подведением под знак
дифференциала.

18.

3. Интегралы вида cos m kx sin n kxdx , где m и n – четные
положительные числа (одно из них может равняться
нулю) k – любое число, вычисляются с помощью форму
понижения степени:
1
1
sin 2 , (1 cos 2 ) , cos 2 (1 cos 2 )
2
2
sin cos
1
sin 2
2
4. Интегралы вида tg m kxdx и ctg m kxdx , где m –
натуральное, k – любое число, вычисляются заменой
переменной: tgkx=z или ctgkx=z.

19.

5. Интегралы вида R(sin x; cos x)dx сводятся к
интегралам от рациональных дробей с помощью
универсальной тригонометрической подстановки
x
tg z
2
x
2tg
2
, откуда sin x
x
1 tg 2
2dz
2
dx
1 z 2
1 z2
cos x
1 z2
x
1 tg
2
cos x
2 x
1 tg
2
2z
sin x
1 z2
2

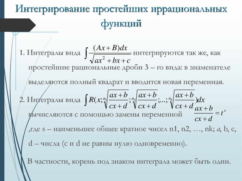
20. Интегрирование простейших иррациональных функций

1. Интегралы вида
( Ax B)dx
интегрируются так же, как
ax bx c
простейшие рациональные дроби 3 – го вида: в знаменателе
2
выделяются полный квадрат и вводится новая переменная.
ax b n2 ax b
ax b
nk
;
;...;
)dx
cx d cx d
cx d ax b s
t
вычисляются с помощью замены переменной
cx d
,где s – наименьшее общее кратное чисел n1, n2, …, nk; a, b, c,
2. Интегралы вида R( x; n1
d – числа (c и d не равны нулю одновременно).
В частности, корень под знаком интеграла может быть один.

21.

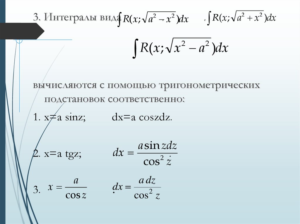
3. Интегралы вида R(x ; a2 , x 2 )dx
,
2
2
R
(
x
;
a
x
)dx
R(x; x a )dx
2
2
вычисляются с помощью тригонометрических
подстановок соответственно:
1. x=a sinz;
dx=a coszdz.
2. x=a tgz;
a sin zdz
dx
2 .
cos z
a
3. x cos z
a dz
.dx cos 2 z

22.

Пример(вычисление с помощью тригонометрических
подстановок).
1 x
dz
dx x tgz ; dx
4
2
x
cos z
2
1 tg 2 z
tg 4 z
dz
cos4 zdz
cos zdz
4
4
3
3
4
tg z cos z
sin z cos z
sin z
3
sin
z
4
sin zd sin z
c
3
1
1
1
2
c
(ctgz ;1 ctg z
; sin z
3
2
x
3 sin z
sin z
1
1 ctg z 1 2
x
2
x 1
) c
x
2
x 1
2
3x 3
3
dz
2
cos z

23.

Спасибо за внимание!!!
English     Русский Правила