Атомы и химические элементы
438.33K
Категория: ХимияХимия

Атомы и химические элементы

1. Атомы и химические элементы

2.

ХИМИЯ- это наука о веществах, их строении, свойствах и
превращениях.
Вещества и все, что их них состоит, имеют способность дробиться и
разрушаться.
Атом
Газообразное вещество
М
Атом
Атом
Состоит из
молекул
нагреваем
А
М
А
А

3.

охлаждение
Молекула
Известны шесть газообразных веществ: гелий, неон, аргон, криптон,
ксенон и радон, атомы которых вообще не образуют молекул
Важнейшая отличительная особенность атомов состоит в том , что из них в
процессе охлаждения опять образуются молекулы и в соответствующих
условиях получаются определенные вещества.

4.

Атомы при любых химических превращениях сохраняются , они не
делятся на части, не укрупняются, не исчезают, атом одного вида не
превращается в атом другого вида.
Атом как наибольшая микрочастица вещества, сохраняющаяся при
химических превращениях. Это выражается в уравнениях химических
реакций: число атомов каждого вида слева и справа от знака равенства
одинаково.

5.

6.

7.

Химический элемент- это совокупность атомов с одинаковым
зарядом ядра.
Химический элемент- важнейшее понятие химии. Порядковый
номер элемента в Периодической таблице Д.И. Менделеева
совпадает с зарядом ядра атома.
Атомы с одинаковым зарядом ядра могут содержать разное число
нейтронов и различаться по массе. Вследствие этого в химии возникло
понятие «нуклид».
«НУКЛИД» - это совокупность атомов с одинаковым зарядом и массой
ядра.
В составе химического элемента может быть несколько нуклидов.
Такие нуклиды называются изотопами
Химические элементы обозначаются символами. Для обозначения
нуклидов или изотопов к символу слева добавляют нижний индекс-заряд
ядра и верхний индекс-массовое число.

8.

Какие частицы определяют заряд ядра? Протоны! Причём число протонов равно (по
величине) заряду ядра атома, т. е. порядковому номеру:
Число нейтронов определяют по разности между величинами: «масса ядра» и «порядковый
номер».

9.

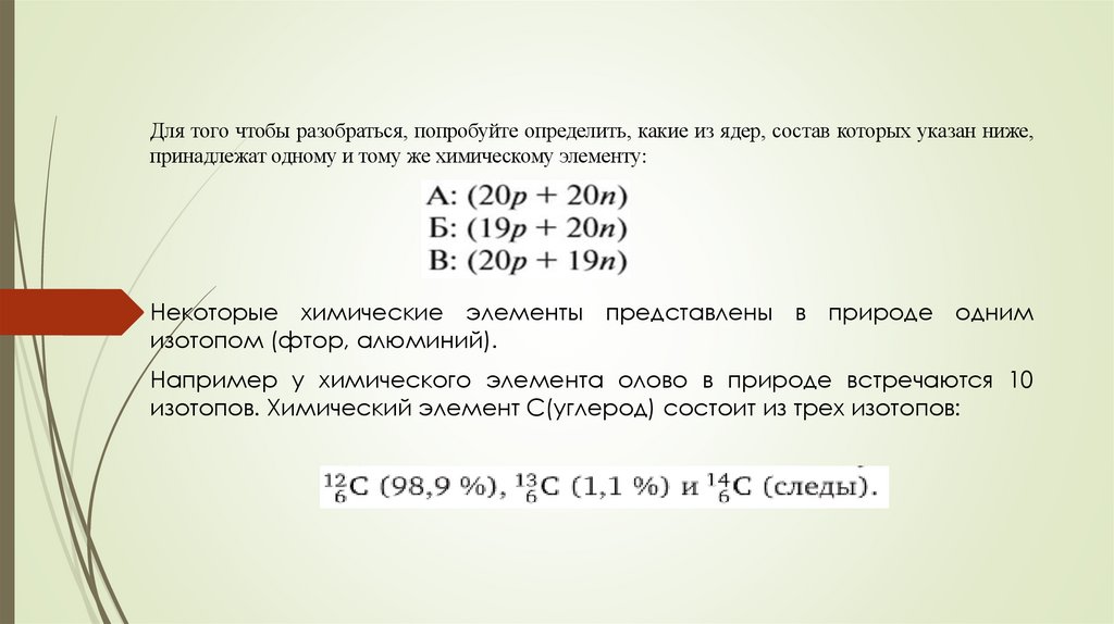
Для того чтобы разобраться, попробуйте определить, какие из ядер, состав которых указан ниже,
принадлежат одному и тому же химическому элементу:
Некоторые химические элементы представлены в природе одним
изотопом (фтор, алюминий).
Например у химического элемента олово в природе встречаются 10
изотопов. Химический элемент С(углерод) состоит из трех изотопов:

10.

11.

Важная характеристика атома- его масса. За атомную единицу
массы(а.е.м.)принята 1/12массы атома углерода
Относительная атомная масса (Аr)химического элемента- это
отношение массы атома к атомной единицы массы.
Относительные атомные массы химических элементов близки к целым
числам, если в природе данные элементы представлены одним
изотопом.
English     Русский Правила