ФИЗИКА
Проводники в электрическом поле
Диэлектрики
Поляризация диэлектриков.
Энергия заряженного конденсатора.
Законы постоянного тока
Сила тока
Сопротивление
Определение сопротивления
Закон Ома для однородного участка цепи.
Закон Ома для полной цепи.
Работа и мощность тока.
Мощность
Закон Джоуля-Ленца.
Виды соединения конденсаторов
Виды соединения резисторов
Магнитное поле
Рабочая тетрадь страница 54- 60 Задачи № 2, 5, 9, 11
Источники магнитного поля
Магнитная индукция
Магнитное поле прямого проводника с током
Ориентация магнитного поля проводника с током (правило правой руки)
Сила Ампера – сила действия магнитного поля на проводник с током
Правило левой руки
Сила Лоренца
Правило левой руки
Электромагнитная индукция
Магнитный поток
ЭДС индукции Закон Фарадея
Направление индукционного тока
Правило Ленца
Самоиндукция. Индуктивность
Индуктивность
Явление самоиндукции при замыкании и размыкании электрической цепи
Взаимная индукция
Магнитные свойства вещества
ДИАМАГНЕТИКИ
ПАРАМАГЕТИКИ
ФЕРРОМАГНЕТИКИ
Температурная зависимость
Литература по материалу
Механические колебания
Свободные колебания
Период колебаний
МАТЕМАТИЧЕСКИЙ МАЯТНИК
ПРУЖИННЫЙ МАЯТНИК
Превращение энергии при колебательном движении
Превращение энергии при колебательном движении
Полная энергия колебаний
Вынужденные колебания
Свободные затухающие колебания
Вынужденные колебания
Явление резонанса
Литература по материалу
Дополнительная информация
Упругие волны
ПОПЕРЕЧНЫЕ ВОЛНЫ
ПРОДОЛЬНЫЕ ВОЛНЫ
Уравнение плоской волны
Сферическая волна
Электромагнитные колебания и волны.
ПЕРИОД
Связь уравнений колебаний
Электромагнитные волны
5.04M
Категория: ФизикаФизика

Физика

1. ФИЗИКА

Молчанов Иван
Игоревич
1

2.

Электростатика

3.

Электрический заряд и электрическое поле
Все тела в природе состоят из мельчайших частиц, которые
условно названы элементарными. Элементарные частицы
характеризуются массой и электрическим зарядом.
Сила электромагнитного взаимодействия частиц на много
порядков
превышает
силу
их
гравитационного
взаимодействия.
Значение
силы
электромагнитного
взаимодействия частиц определяется их электрическими
зарядами.
3

4.

4

5.

Модель атома
5

6.

1. Нейтральный атом содержит одинаковое
количество протонов и электронов
2. Изменить заряд атома можно только за счет
изменения количества электронов
6

7.

7

8.

Закон сохранения заряда
8

9.

Закон сохранения заряда
9

10.

Закон Кулона: сила взаимодействия двух неподвижных
точечных зарядов, находящихся в вакууме, прямо
пропорциональна величине каждого из зарядов и обратно
пропорциональна квадрату расстояния между ними.
Направление силы совпадает с соединяющей заряды прямой.
Точечным зарядом называют заряженное тело, размерами
которого можно пренебречь по сравнению с расстоянием от
этого тела до других тел, несущих электрический заряд.
10

11.

Ш. Кулон проводил эксперименты с помощью крутильных
весов. По углу закручивания упругой нити он измерял силу
отталкивания одноименно заряженных шариков, а по шкале
прибора – расстояние между ними. В результате этих опытов
Кулон заключил, что сила взаимодействия двух точечных
зарядов направлена вдоль линии, соединяющей оба заряда, и
обратно пропорциональна квадрату расстояния между
зарядами:
1
F~ 2
r
11

12.

12

13.

13

14.

Электрическое поле
14

15.

15

16.

Направление вектора напряженности совпадает (по
определению) с направлением силы, действующей на
положительный заряд. Графически электростатическое
поле можно изобразить при помощи силовых линий
(линий вектора напряженности). Силовыми линиями
называют линии, касательные к которым в каждой точке
совпадают с направлением вектора напряженности
электрического поля. Силовые линии считаются
направленными так же, как и вектор напряженности.
16

17.

Суперпозиция (наложение) полей.
Согласно принципу суперпозиции
напряженность электрического поля,
создаваемого системой зарядов, равна
геометрической сумме напряженностей полей,
создаваемых в данной точке пространства
каждым из зарядов в отдельности.
17

18.

Суперпозиция (наложение) полей.
Принцип суперпозиции электрических
полей для дискретного распределения зарядов
в пространстве:
18

19.

Работа электростатического поля
Пусть поле, созданное зарядом Q , перемещается другой
точечный заряд q, переходя из начального положения 1 в
конечное положение 2 вдоль произвольной кривой 12.
Работа, совершаемая силами поля при таком перемещении,
дается выражением
1 1
A
qQ
4 0
r1 r2
1
19

20.

Из данной формулы видно, что при любом выборе начальной и
конечной точек 1 и 2 работа A не зависит от формы пути, а
определяется только положениями этих точек.
Силовые поля, удовлетворяющие такому условию, называются
потенциальными или консервативными.
Следовательно, электростатическое поле точечного заряда есть
поле потенциальное.
20

21.

Потенциал электростатического
поля.
Для потенциальных полей можно ввести понятие потенциала.
21

22.

Потенциал может быть положительным или отрицательным, в
зависимости от знака заряда, который его создает.
Если нас интересует потенциал, созданный системой точечных
зарядов, то нужно просто сложить потенциалы, создаваемые в данной
точке отдельными зарядами
1 2 ... n
22

23.

Графически электрическое поле можно изображать не только с помощью
линий напряженности, но и с помощью эквипотенциальных
поверхностей (линий) – совокупностей точек, имеющих одинаковый
потенциал.
23

24.

Отметим два важных свойства эквипотенциальных поверхностей:
1) в каждой точке эквипотенциальной поверхности вектор
напряженности поля перпендикулярен ей и направлен в сторону
убывания потенциала;
2) работа по перемещению заряда по эквипотенциальной
поверхности равна нулю.
24

25. Проводники в электрическом поле

Проводниками
называют
вещества,
содержащие свободные заряженные частицы.
Носители заряда в проводнике способны
перемещаться под действием сколь угодно
малой силы.
25

26.

Поэтому равновесие зарядов в проводнике может наблюдаться лишь при
выполнении следующих условий:
1. Напряженность поля всюду внутри проводника должна быть равна нулю.
2. Напряженность поля на поверхности проводника должна быть в каждой точке
направлена по нормали к поверхности (в противном случае будет существовать
движение зарядов по поверхности).
26

27.

Перераспределение носителей заряда происходит до тех пор, пока не
будут выполнены условия равновесия зарядов на проводнике, т, е. пока
напряженность поля внутри проводника не станет равной нулю, а линии
напряженности вне проводника перпендикулярными к его поверхности.
Следовательно, нейтральный проводник, внесенный в электрическое
поле, разрывает часть линий напряженности – они заканчиваются на
отрицательных индуцированных зарядах и вновь начинаются на
положительных.
27

28. Диэлектрики

Диэлектрики – это вещества, не содержащие
свободных заряженных частиц (т. е. таких
заряженных частиц, которые способны свободно
перемешаться по всему объему тела).
Существует два основных вида диэлектриков:
неполярные и полярные.

29. Поляризация диэлектриков.

При помещении диэлектриков во внешнее электрическое поле происходит
процесс их поляризации. Электрической поляризацией называют особое
состояние вещества, при котором электрический момент некоторого объема
этого вещества не равен нулю.

30.

Конденсаторы.
Конденсаторы – это обычно система из двух
проводников, называемых обкладками и разделенных
диэлектриком, толщина которого мала по сравнению с
размерами обкладок.
Обкладки конденсатора располагают таким образом, чтобы поле,
создаваемое зарядами, находящимися на обкладках, было сосредоточено в
пространстве между ними.
30

31.

Электроемкость проводников.
C
q
Это соотношение указывает, что емкость уединенного проводника есть
физическая величина, численно равная количеству электричества, которое
надо сообщить ранее не заряженному проводнику, чтобы потенциал его
принял значение, равное единице.
В системе СИ за единицу емкости принято брать емкость такого проводника,
увеличение на котором заряда на один кулон ведет к повышению его
потенциала на один вольт. Такая единица называется фарадом (Ф).
31

32.

Простейшими являются плоские конденсаторы – система двух
плоскопараллельных проводящих пластин – обкладок, разделенных
диэлектриком. Емкость плоского конденсатора вычисляется по формуле
S 0
C
d
32

33. Энергия заряженного конденсатора.

q
q 1 2 С 1 2
W
2C
2
2
2
2

34. Законы постоянного тока

Упорядоченное движение электрических зарядов называется
электрическим током.
Для появления и существования тока проводимости необходимы два условия:
Первое – наличие в данной среде носителей заряда, т.е. заряженных частиц,
которые могли бы в ней перемещаться.
Второе – наличие в данной среде электрического поля, энергия которого
затрачивалась бы на перемещение электрических зарядов.

35. Сила тока

Основной единицей в СИ является единица силы тока – ампер (А). При
силе тока 1 А через сечение проводника в 1 с проходит заряд, равный 1 Кл,
следовательно, 1 Кл = 1 А с.
q
I
t

36. Сопротивление

37. Определение сопротивления

38.

39. Закон Ома для однородного участка цепи.

U
I
R

40. Закон Ома для полной цепи.

ЭДС (электродвижущая сила) — это сила, которая движет заряженные
частицы в цепи. Она берётся из источника тока, например, из батарейки.
ЭДС измеряется в Вольтах
I = E /(R + r)

41. Работа и мощность тока.

Работа, совершаемая электрическим полем на определенном участке
электрической цепи, называется работой тока.
A q 1 2 I 1 2 t IUt

42. Мощность

Единицей мощности в СИ служит ватт (Вт).
A
N IU
t

43. Закон Джоуля-Ленца.

Количество теплоты, выделяемое в
проводнике при протекании в нем постоянного
тока, равно произведению квадрата силы тока,
сопротивления проводника и времени
прохождения тока.
Q I Rt
2
Q IUt

44. Виды соединения конденсаторов

45. Виды соединения резисторов

46. Магнитное поле

Магнитное поле проявляется тогда, когда имеется электрическое
поле и когда при этом электрическое поле перемещается.
Например, магнитным полем всегда окружен проводник, по
которому идет ток
Так же проявляется при движении электронов в атомах, при
вибрациях атомных ядер в молекулах, при изменении ориентации
элементарных диполей в диэлектриках и т. д.

47. Рабочая тетрадь страница 54- 60 Задачи № 2, 5, 9, 11

48. Источники магнитного поля

49. Магнитная индукция

Магнитная индукция – вектор, направление
которого определяется равновесным
направлением положительной нормали к
пробному контуру (мы назвали его
направлением поля).
Поле вектора B можно представить наглядно с помощью линий
магнитной индукции – линий, проведенных в магнитном поле так, что вектор B
в каждой точке этой линии направлен по касательной к ней.

50.

51.

52.

53. Магнитное поле прямого проводника с током

54. Ориентация магнитного поля проводника с током (правило правой руки)

1. Большой палец по
направлению тока
2. Четыре загнутых пальца
правой руки показывают
направление магнитных
линий

55. Сила Ампера – сила действия магнитного поля на проводник с током

F IB l sin

56. Правило левой руки

1. Магнитные линии входят в ладонь
2. 4 пальца направлены по линии тока
3. Большой палец отогнутый на 90
градусов показывает направление
силы Ампера

57.

58. Сила Лоренца

Магнитное поле действует не только на проводники с током, но и на
отдельные электрические заряды, движущиеся в поле. Этот вывод
подтверждается целым рядом опытных фактов и, в частности, тем, что пучок
свободно летящих заряженных частиц, например, электронный пучок,
отклоняется магнитным полем.
Fл qvB sin

59. Правило левой руки

1. Магнитные линии входят в ладонь
2. 4 пальца направлены по скорости
положительной частицы, либо против
скорости отрицательной
3. Большой палец, отогнутый на 90
градусов показывает направление
силы Лоренца

60.

61.

62.

63. Электромагнитная индукция

Электромагнитная индукция –
явление возникновения
электрического тока в замкнутом
контуре при изменении во времени
магнитного поля или при движении
контура в магнитном поле.

64. Магнитный поток

BS cos
Магнитный поток есть скалярная величина, равная
полному числу линий магнитной индукции, проходящих
через данную поверхность.
Магнитный поток выражается в системе СИ в веберах (Вб).

65. ЭДС индукции Закон Фарадея

ЭДС индукции в замкнутом контуре равна и
противоположна по знаку скорости изменения
магнитного потока через поверхность,
ограниченную контуром:
Ei
t

66. Направление индукционного тока

67. Правило Ленца

При всяком изменении магнитного потока
сквозь замкнутый контур,
возникает индукционный ток такого
направления, что его магнитное поле
противодействует изменению магнитного
потока.
https://www.youtube.com/watch?v=TQBV5LnvraU

68. Самоиндукция. Индуктивность

Электрический ток I, текущий в любом
контуре, создает пронизывающий этот
контур магнитный поток Ф. При
изменениях I будет изменяться также Ф
и, следовательно, в контуре будет
индуцироваться ЭДС. Это явление
называется самоиндукцией

69. Индуктивность

Отсюда вытекает, что ток в контуре I и создаваемый
им полный магнитный поток через контур Ф друг
другу пропорциональны:
Ф = LI
За единицу индуктивности в СИ принимается
индуктивность такого проводника, у которого при силе
тока в нем в 1 А возникает полный поток Ф, равный 1
Вб. Эту единицу называют генри (Гн).

70. Явление самоиндукции при замыкании и размыкании электрической цепи

71.

72. Взаимная индукция

73. Магнитные свойства вещества

Магнитная проницаемость – это
физическая скалярная величина,
показывающая, во сколько раз индукция
магнитного поля в данном веществе
отличается от индукции магнитного поля
в вакууме.
https://www.youtube.com/watch?v=EtCBW5X3gjU

74. ДИАМАГНЕТИКИ

Диамагнетики – вещества, у которых магнитная
проницаемость чуть меньше единицы. К таким веществам
относятся золото, серебро, углерод, висмут.
Незначительно ослабляют магнитное поле
Значит, магнитное поле ослабляется, когда в него помещают
это вещество В˂В0. Это означает, что вектор магнитной
индукции поля, создаваемого веществом направлен
противоположно вектору магнитной индукции поля,
создаваемого током.

75. ПАРАМАГЕТИКИ

Парамагнетики – вещества, у которых магнитная
проницаемость чуть больше единицы. Это алюминий,
вольфрам, щелочные металлы, магний, платина.
Незначительно усиливают магнитное поле
Эти вещества намагничиваются очень слабо,
намагничиваются вдоль намагничивающего поля. Вектор
магнитной индукции поля, создаваемого веществом,
направлен в ту же сторону, что и вектор магнитной
индукции поля, создаваемого током.

76. ФЕРРОМАГНЕТИКИ

Ферромагнетики – вещества у которых
магнитная проницаемость много больше
единицы. Это железо, никель, кобальт, и сплавы
металлов.
Значительно усиливают магнитное поле
https://www.youtube.com/watch?v=rp6hdFO87G0

77. Температурная зависимость

При нарастании температуры
намагниченность ферромагнетиков
уменьшается и обращается в ноль в точке
Кюри.
https://www.youtube.com/watch?v=BFod_czyfAU
https://www.youtube.com/watch?v=yXtP65m3Z8w

78. Литература по материалу

Теоретический материал по разделу " Электродинамика " из
учебника "ФИЗИКА" (под ред. Ж.В. Мекшеневой) со стр. 145 по
стр.150

79. Механические колебания

Колебаниями называются процессы,
отличающиеся той или иной степенью
повторяемости.
Таким свойством повторяемости обладают,
например, качания маятника часов, колебания
струны или ножек камертона, напряжение
между обкладками конденсатора в контуре
радиоприемника и т. п.

80. Свободные колебания

Свободными или собственными называются такие
колебания, которые происходят в системе,
предоставленной самой себе после того, как ей был
сообщен толчок, либо она была выведена из
положения равновесия.
Примером могут служить колебания шарика,
подвешенного на нити (маятник). Для того чтобы
вызвать колебания, можно либо толкнуть шарик,
либо, отведя в сторону, отпустить его.

81.

• Простейшими являются гармонические
колебания, т. е. такие колебания, при которых
колеблющаяся величина (например,
отклонение маятника) изменяется со
временем по закону синуса или косинуса.
• https://www.youtube.com/watch?v=1_VhWCI1R8Q

82.

x x0 cos 0 t 0

83.

• Величину x0, равную максимальному
смещению шара из положения равновесия,
называют амплитудой колебаний.
• величину 0 называют начальной фазой
колебания. Фазу измеряют в радианах.
• Величину 0, входящую в выражение для фазы
колебания, называют циклической (или
круговой) частотой колебаний.

84. Период колебаний

• Период – время одного полного колебания
T
2
0
• https://vkvideo.ru/video-190973879_456240098

85. МАТЕМАТИЧЕСКИЙ МАЯТНИК

• Математическим маятником называют материальную точку,
подвешенную на невесомой, нерастяжимой нити и совершающую
колебания в вертикальной плоскости под действием силы тяжести
l
T 2
g
где l –длина маятника.
• https://vkvideo.ru/video-79736128_456239352

86. ПРУЖИННЫЙ МАЯТНИК

Пружинный маятник это колебательная система,
состоящая из материальной точки массой m и
пружины с жесткостью k
https://vkvideo.ru/video-221631774_456239067

87. Превращение энергии при колебательном движении

Потенциальная энергия пружины
kx
Eп
2
2
x x0 cos 0 t 0
2
kx
1 2
2
Eп
kx0 cos 0 t 0
2
2

88. Превращение энергии при колебательном движении

• Кинетическая энергия
mv

2
2
v x0 0 sin 0 t 0
2
mv
1 2 2 2

mx0 0 sin 0 t 0
2
2

89. Полная энергия колебаний

1 2 2
1 2 2
2
2
E Eп Eк mx0 0 cos 0t 0 sin 0t 0 mx0 0
2
2
• https://www.youtube.com/watch?v=eb67nlpiVgY

90. Вынужденные колебания

• Вынужденными называются такие колебания,
в процессе которых колеблющаяся система
подвергается воздействию внешней
периодически изменяющейся силы.
• Примером могут служить колебания моста,
возникающие при прохождении по нему
людей, шагающих в ногу.
• https://vkvideo.ru/video-153078607_456239103

91. Свободные затухающие колебания

x x0 e
t
cos 0t 0
• https://vkvideo.ru/video270324250_456239095

92. Вынужденные колебания

Fвн F0 cos t
F0
x
cos
t
2
2
m 0

93. Явление резонанса

Резонанс – резкое возрастание амплитуды колебаний
при совпадении внешней частоты и собственной

94. Литература по материалу

Теоретический материал по разделу «Колебания" из учебника
"ФИЗИКА" (под ред. Ж.В. Мекшеневой)

95. Дополнительная информация


https://www.youtube.com/watch?v=uB91f6DGTVQ
https://www.youtube.com/watch?v=_XbGCogAOgc
Маятник на подложке
https://vkvideo.ru/video-113429948_456239051
Система маятников
https://vkvideo.ru/video4927355_456239030
https://vkvideo.ru/video-95763125_456239137
Маятник Галилея
https://vkvideo.ru/video-226569612_456239344
Маятник Максвелла
https://vkvideo.ru/video-226569612_456239343
Маятник Фуко
https://vkvideo.ru/video-79168331_456239087
https://vkvideo.ru/video21741100_456239058
https://vkvideo.ru/video-138419143_456239285
Маятник Горелика
https://vkvideo.ru/video-67417686_456241981
Маятник Уилберфорса
https://vkvideo.ru/video-67417686_456242334

96. Упругие волны

Упругой волной называют процесс
распространения возмущения в упругой среде.
При этом происходит распространение именно
возмущения частиц среды, но сами частицы
испытывают движения около своих положений
равновесия. Среду при этом рассматривают как
сплошную и непрерывную, отвлекаясь от ее
атомистического строения.

97.

• https://www.youtube.com/watch?v=8a0_eND7VPs

98. ПОПЕРЕЧНЫЕ ВОЛНЫ

• Обычные волны на поверхности воды
• это свет. Электромагнитные волны
• звук в твердом теле

99. ПРОДОЛЬНЫЕ ВОЛНЫ

• направление колебаний параллельно
направлению распространения.
• Примером продольной волны является звук в газе
или жидкости

100. Уравнение плоской волны

s A cos t kx
Волновое число
k
2
https://www.youtube.com/watch?v=JFR0VVZjj0k

101. Сферическая волна

В сферической волне амплитуда убывает обратно
пропорционально расстоянию r от источника
колебаний. Зависимость смещения от координат и
времени имеет вид:
A
s cos t kr
r
https://www.youtube.com/watch?v=MnXeX7AjqJM

102. Электромагнитные колебания и волны.

Wmax Wэл
Wmax Wм
2
CU 0
2
2
LI0
2

103. ПЕРИОД

T 2 LC

104. Связь уравнений колебаний

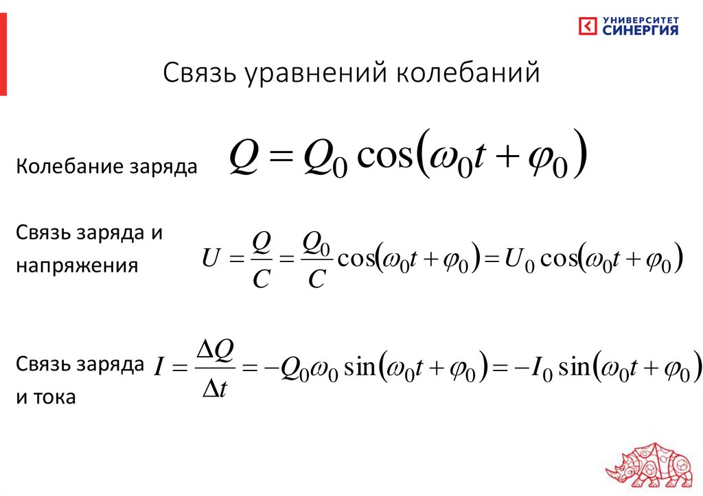
Колебание заряда
Связь заряда и
напряжения
Q Q0 cos 0t 0
Q Q0
U
cos 0t 0 U 0 cos 0t 0
C C
Q
Связь заряда I
Q0 0 sin 0t 0 I 0 sin 0t 0
t
и тока

105. Электромагнитные волны

Переменные электрическое и магнитное поля
взаимосвязаны, они поддерживают друг друга и
могут существовать независимо от источника, их
породившего, распространяясь в пространстве в
виде электромагнитной волны.
Другими словами, электромагнитные волны –
это распространяющееся в пространстве
переменное электромагнитное поле.

106.

107.

108.

109.

110.

111.

112.

113.

113

114.

114

115.

115

116.

116

117.

117

118.

118

119.

119

120.

120

121.

121

122.

Краткое повторение терминологии в забавном
кроссворде
English     Русский Правила