728.00K
Категория: ФизикаФизика

Сложный теплообмен (теплопередача)

1.

Сложный теплообмен (теплопередача)
Процесс передачи теплоты от одной среды
(теплоносителя) к другой среде (теплоносителю) через
разделяющую их стенку называется теплопередачей и
состоит из процессов теплоотдачи от горячего
теплоносителя к поверхности стенки, передачи теплоты
теплопроводностью через многослойную (или
однослойную) стенку и процесса теплоотдачи от
поверхности стенки к холодному теплоносителю.
При установившемся процессе теплопередачи
средние температуры горячего и холодного
теплоносителей (сред) остаются постоянными вдоль
поверхности стенки, а тепловой поток сохраняет
неизменное значение (Q = const).

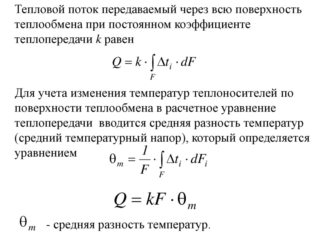
2.

Расчетная формула стационарного процесса
теплопередачи имеет следующий вид:
Q kF t ср
Q – тепловой поток;
k – коэффициент теплопередачи;
F – площадь поверхность теплопередачи;
t ср = (tm1 – tm2) – средний температурный напор
(средняя разность температур).
Коэффициент теплопередачи k выражает
количество передаваемой теплоты в единицу времени
через единицу площади поверхности при разности
температур горячего и холодного теплоносителей
(температурном напоре) равной 1 градус.

3.

Во многих случаях можно рассматривать величину
коэффициента теплопередачи постоянной по всей
поверхности теплообмена, а разность температур между
жидкостями принимать средней по поверхности
теплообмена.
В этом случае для определения теплового потока
имеем
Q k td F
F

4.

Теплопередача чрез плоскую стенку
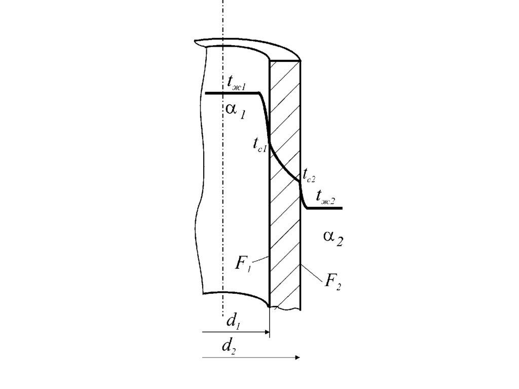
Рассмотрим процесс передачи теплоты через
плоскую стенку с площадью поверхности F, толщиной
стенки , коэффициентом теплопроводности материала
стенки , при известных температурах горячего t ж1
и холодного теплоносителей t ж 2 , а также
коэффициентов теплоотдачи от горячего 1 и
холодного 2 теплоносителей. Температура на
внешних поверхностях стенки неизвестны.
При стационарном температурном поле системы
тепловой поток и плотность теплового потока
постоянны.

5.

6.

На основе закона Фурье и уравнения Ньютона –
Рихмана можно написать:
плотность теплового потока, передаваемого от горячего
теплоносителя поверхности стенки
Q
q1 1 t ж1 t с1
F
та же плотность теплового потока передается
теплопроводностью через стенку
Q
q2 t c1 t c 2
F
и передается от поверхности стенки к холодному
теплоносителю
Q
q3 2 t ж 2 tс 2
F

7.

Решая эти уравнения относительно разности
температур, находим:
1
t ж 1 t c1
q1 R1 q1 ;
1
1
t c1 t c 2
q2 R2 q2 ;
1
1
tc 2 t ж 2
q3 R3 q3 .
2

8.

Складывая по частям выражения разностей
температур и учитывая, что q q1 q 2 q3
получим выражение для итоговой разности температур
1 1
1
q R1 R2 R3 q Rq ,
t ж 1 t ж 2
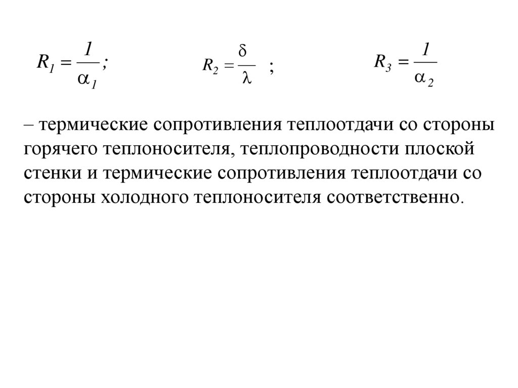
1 1 2
R R1 R2 R3 – термическое сопротивление
теплопередачи плоской стенки (м2К/Bm);

9.

1
R1
;
1
R2
;
1
R3
2
– термические сопротивления теплоотдачи со стороны
горячего теплоносителя, теплопроводности плоской
стенки и термические сопротивления теплоотдачи со
стороны холодного теплоносителя соответственно.

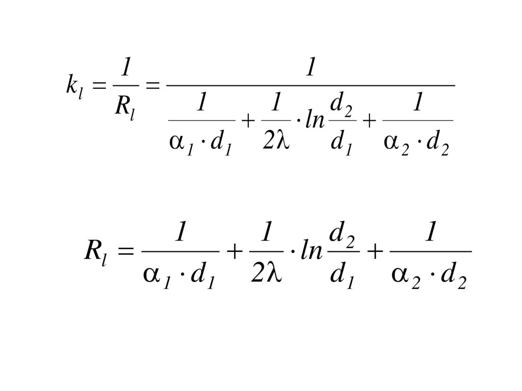
10.

Отсюда, следует выражение для плотности
теплового потока и теплового потока (уравнение
теплопередачи плоской стенки):
1
q t ж1 t ж 2 k t ж1 t ж 2 ;
R
Q qF kF t ж 1 t ж 2
k=1/R – коэффициентом теплопередачи плоской стенки,
Вт/(м2 ∙К)
1
1
1
k
,
R R1 R2 R3 1 1
1 2

11.

После определения количества передаваемой
теплоты (Q, q) можно найти температуры на
поверхностях стенки из выражений разности
температур:
1
1
t с1 t ж 1 q
t ж 2 q
1
2
1
1
tс2 t ж2 q
t ж 1 q
2
1

12.

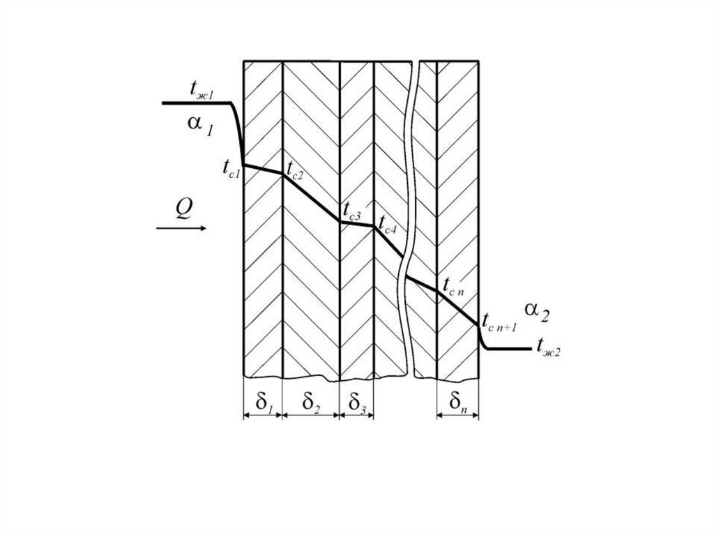
В случае теплопередачи через многослойную стенку,
состоящую из n слоев тепловой поток и плотность
теплового потока и следовательно коэффициент
теплопередачи определяются с учетом термических
сопротивлений каждого слоя
1
1
k
R R1 R2 R3
1
.
i n
1
1
i
1 i 1 i 2

13.

14.

Температура поверхности и на стыке слоев
определяется из тех же соображений, что и для
однослойной стенки
i
1
t c i 1 t ж 1 q
i
1 1 i

15.

Теплопередача через цилиндрическую стенку
Рассмотрим процесс передачи теплоты между
средами через однородную стенку трубы длиной l c
внутренним диаметром d1 и наружным диаметром d2.
Коэффициент теплопроводности материала стенки
трубы - λ. Внутри трубы движется горячий
теплоноситель со средней температурой tж1, с наружи –
холодный теплоноситель со средней температурой tж2.
Температуры стенки на внутренней tс1 и наружной tс2
поверхности трубы неизвестны. Коэффициенты
теплоотдачи со стороны горячего и холодного
теплоносителя равны 1 и 2 соответственно.
При стационарном температурном поле системы
тепловой поток (Q) постоянен.

16.

17.

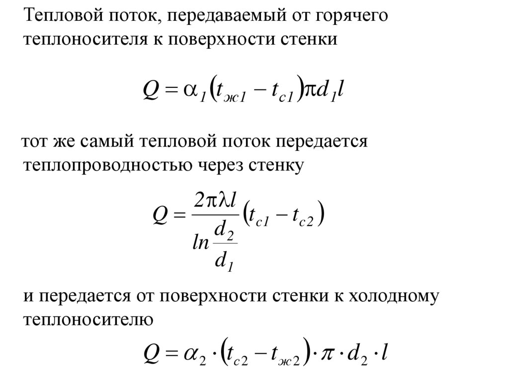
Тепловой поток, передаваемый от горячего
теплоносителя к поверхности стенки
Q 1 t ж 1 t с1 d 1l
тот же самый тепловой поток передается
теплопроводностью через стенку
2 l
Q
t c1 t c 2
d2
ln
d1
и передается от поверхности стенки к холодному
теплоносителю
Q 2 tс 2 t ж 2 d 2 l

18.

Решая уравнения относительно разности температур
и суммируя полученные выражения, получим расчетное
уравнение для определения теплового потока Q
Q kl l t ж 1 t ж 2
kl – линейный коэффициентом теплопередачи для
цилиндрической однородной стенки, Вт/(м ∙К)

19.

1
kl
Rl
1
d2
1
1
1
ln
1 d 1 2
d1 2 d 2
d2
1
1
1
Rl
ln
1 d 1 2
d1 2 d 2

20.

После определения величины теплового потока Q
можно найти температуры на поверхности стенки:
Q
t с1 t ж 1
;
1 d1 l
d2
Q
1
1
Q
tс 2 t ж1
(
ln t ж 2
l 1 d 1 2
d1
2 d2 l

21.

В случае многослойной стенки, состоящей из n
слоев, тепловой поток и плотность теплового потока
определяются с учетом того, что линейное термическое
сопротивление определяются с учетом термических
сопротивлений каждого слоя.
n
d i 1
1
1
1
Rl
ln
.
1 d 1 i 1 2 i
di
2 d i 1

22.

Уравнение теплопередачи для криволинейной
поверхности
Для криволинейных стенок произведение kF
неразделимо, для определения теплового потока можно
воспользоваться уравнением теплового потока для
плоской стенки, для этого водится понятие средней
поверхности каждого слоя стенки (Fmi)
Q kF t ж 1 t ж 2
KF – неразделимый комплекс называемый водяным
эквивалентом поверхности теплопередачи

23.

1
1
kF
R R1 R2 R3
1
i n
i
1
1
1 F1 i 1 i Fmi 2 Fn 1
Fmi – средняя поверхность теплопередачи

24.

для плоской стенки
Fm F1 F2 F3 ;
для цилиндрической поверхности – средняя
логарифмическая поверхность
Fi 1 Fi
d i 1 d i
Fmi Fml
d ml l
Fi 1
d i 1
ln
ln
Fi
di
для тонкостенных цилиндрических систем – средняя
арифметическая поверхность
F1 F2
Fmi Fma
2
для сферической поверхности – средняя геометрическая
поверхность
Fmi FmG Fi Fi 1

25.

Расчетная поверхность теплопередачи для криволинейных
стенок определяется из выражения
n
1
1
i
1 i 1 i 2
kF
F
.
n
i
1
1
k
1 F1 i 1 i Fm ,i 2 Fi 1

26.

В технических расчетах чаще всего приходится
решать проблему двух видов:
уменьшение тепловых потерь (изоляция поверхности
теплообмена)
• увеличение количества передаваемого тепла
(интенсификация теплопередачи).

27.

Рассмотрим покрытие изоляцией однослойной
цилиндрической стенки.
Линейное термическое сопротивление стенки
d3
d2
1
1
1
1
Rl
ln
ln
1 d1 2 c
d1 2 из
d 2 2 d3
Rl1 Rlc Rlи Rl 2 .

28.

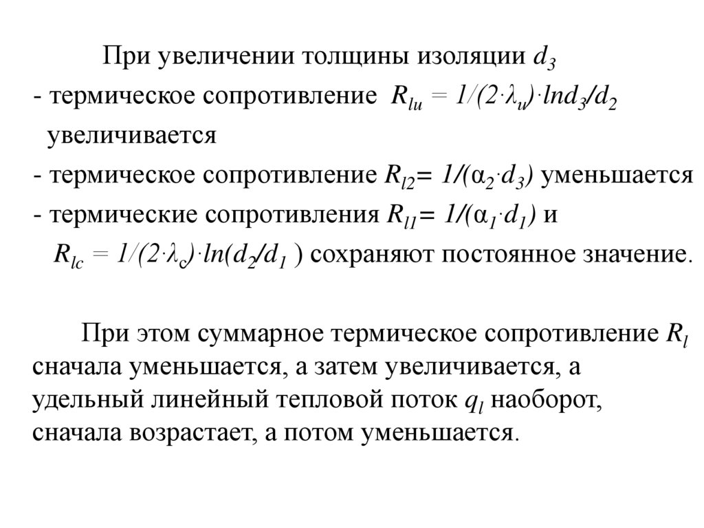
При увеличении толщины изоляции d3
- термическое сопротивление Rlu = 1/(2∙λи)∙lnd3/d2
увеличивается
- термическое сопротивление Rl2= 1/(α2∙d3) уменьшается
- термические сопротивления Rl1= 1/(α1∙d1) и
Rlc = 1/(2∙λc)∙ln(d2/d1 ) сохраняют постоянное значение.
При этом суммарное термическое сопротивление Rl
сначала уменьшается, а затем увеличивается, а
удельный линейный тепловой поток ql наоборот,
сначала возрастает, а потом уменьшается.

29.

30.

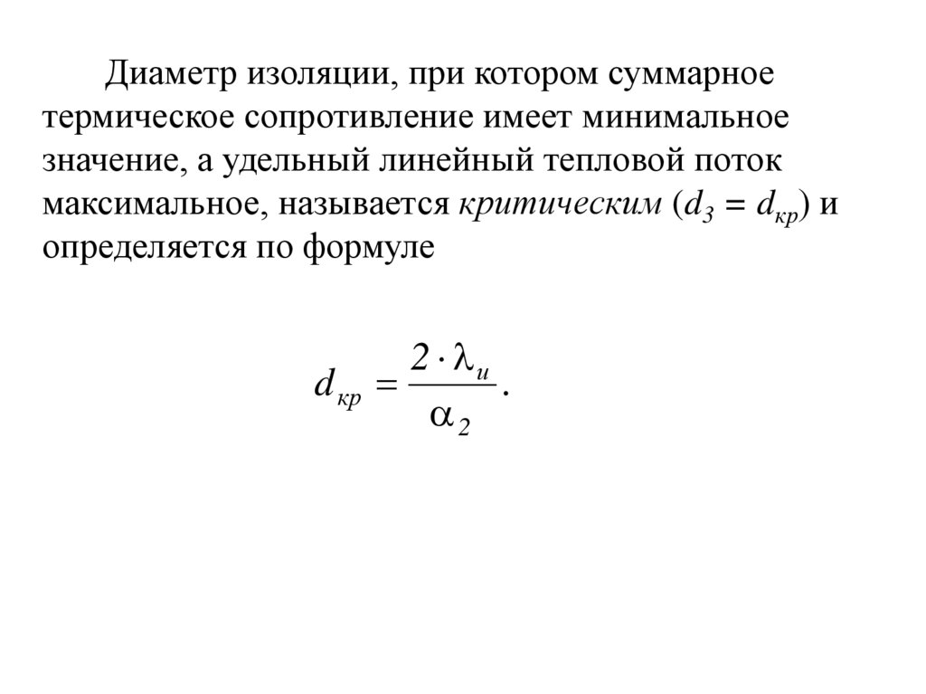
Диаметр изоляции, при котором суммарное
термическое сопротивление имеет минимальное
значение, а удельный линейный тепловой поток
максимальное, называется критическим (d3 = dкр) и
определяется по формуле
2 и
d кр
.
2

31.

При наложении изоляции на трубу поступают
следующим образом: выбрав какой-либо
теплоизоляционный материал по известным α2 и λu
рассчитывают dкр.
Если окажется, что dкр > d2 , то применение
выбранного материала в качестве тепловой изоляции
нецелесообразно. Для эффективного применения
тепловой изоляции необходимо, чтобы
dкр ≤ d2, а λu ≤ α2∙d2/2.

32.

Интенсификация теплопередачи
1
Q t ж1 t ж 2 kF t ж1 t ж 2 q F
R
- Чем больше q, тем больше тепловой поток. Увеличить
q можно путем повышения ∆t и k.
- Увеличение ∆t может быть связано с изменением
технологии процесса, что не всегда возможно.
- Увеличить k можно за счет повышения коэффициентов
теплоотдачи. При большом различии α1 и α2
коэффициент теплопередачи всегда меньше
минимального α.

33.

- Увеличить k и интенсифицировать теплообмен можно
двумя путями: при α1 << α2 или α2 << α1 – повышением
меньшего коэффициента теплоотдачи; при α1 ≈ α2 –
повышением обоих коэффициентов или любого из них.
- Помимо увеличения коэффициентов теплоотдачи
интенсифицировать процесс теплопередачи можно за
счет оребрения поверхности теплоотдачи. Оребряется
та поверхность, со стороны которой α меньше;
теоретическим пределом оребрения является равенство
термических сопротивлений теплоотдачи 1/( α1F1) =
1/(α2F2) в итоге увеличивается произведение kF и
повышается Q.

34.

Теплопередача при изменяющихся температурах вдоль
поверхности теплообмена
В теплообменных аппаратах и теплоиспользующих
устройствах температура греющего и нагреваемого
теплоносителей изменяются вдоль поверхности
теплообмена: температура греющего теплоносителя
понижается, а температура нагреваемого повышается.
Исключение составляют теплообменные аппараты, в
которых с одной стороны поверхности испаряется
жидкость или конденсируется пар.
В условиях изменяющихся температур теплоносителей
уравнение теплопередачи для элементарной площади
можно записать в следующем виде:
Qi k ti dFi

35.

Тепловой поток передаваемый через всю поверхность
теплообмена при постоянном коэффициенте
теплопередачи k равен
Q k ti dF
F
Для учета изменения температур теплоносителей по
поверхности теплообмена в расчетное уравнение
теплопередачи вводится средняя разность температур
(средний температурный напор), который определяется
1
уравнением
m
F
ti dFi
F
Q kF m
m - средняя разность температур.

36.

Различают следующие направления движения
теплоносителей в рекуперативных теплообменниках:
прямоток, противоток, перекрестный ток, смешанный
ток.
График изменения температуры теплоносителей
при прямотоке (а) и противотоке (б)

37.

Пренебрегая падением давления теплоносителей при
движении из первого начала термодинамики имеем
Q Q1 Q2 G1 h1 G2 h2
Q – мощность теплообменного аппарата, Вт;
G1 , G2 – расход горячего и холодного теплоносителей
соответственно, кг\с;
h2 –изменение удельной энтальпии греющего и
нагреваемого теплоносителей соответственно, Дж\кг.

38.

Для конвективных теплообменных аппаратов (в
процессе теплообмена отсутствуют фазовые переходы)
в силу того, что
h c pm t
имеем
Q Q1 Q2 G1 c pm1 t1
G2 c pm1 t 2 W1 t1 W t 2
cpm1 и cpm2 – средние теплоемкости горячего и холодного
теплоносителей;
W1=G1∙cpm1 и W2=G2∙cpm2 – водяные эквиваленты
горячего и холодного теплоносителей.

39.

В силу того, что для теоретического процесса
теплопередачи в ТА, тепловой поток определенный из
уравнение теплового баланса равен тепловому потоку
определенному по уравнению теплопередачи имеем
Q Q1 Q2 W1 t1 W t2 kF m

40.

Расчетное уравнение средней разности температур
справедливое для схем прямотока и противотока,
называется среднелогарифмической разностью
температур или уравнением Грасгофа.
1 2
m ml
1
ln
2
для схемы прямоток
1 t1 t 2 ; 2 t1 t 2
для схемы противоток 1 t1 t 2 ;
2 t1 t 2

41.

При незначительном изменении температуры
теплоносителей вдоль поверхностей теплообмена
вместо среднелогарифмической разности температур
можно пользоваться среднеарифметической разностью
температур
t1 t1 t 2 t 2
m mа
2
2
Для определения средней разности температур
между теплоносителями для схем с перекрестным и
смешанным током теплоносителей используются два
метода: графоаналитический и методика предложенная
профессором Н.И. Белоконем.

42.

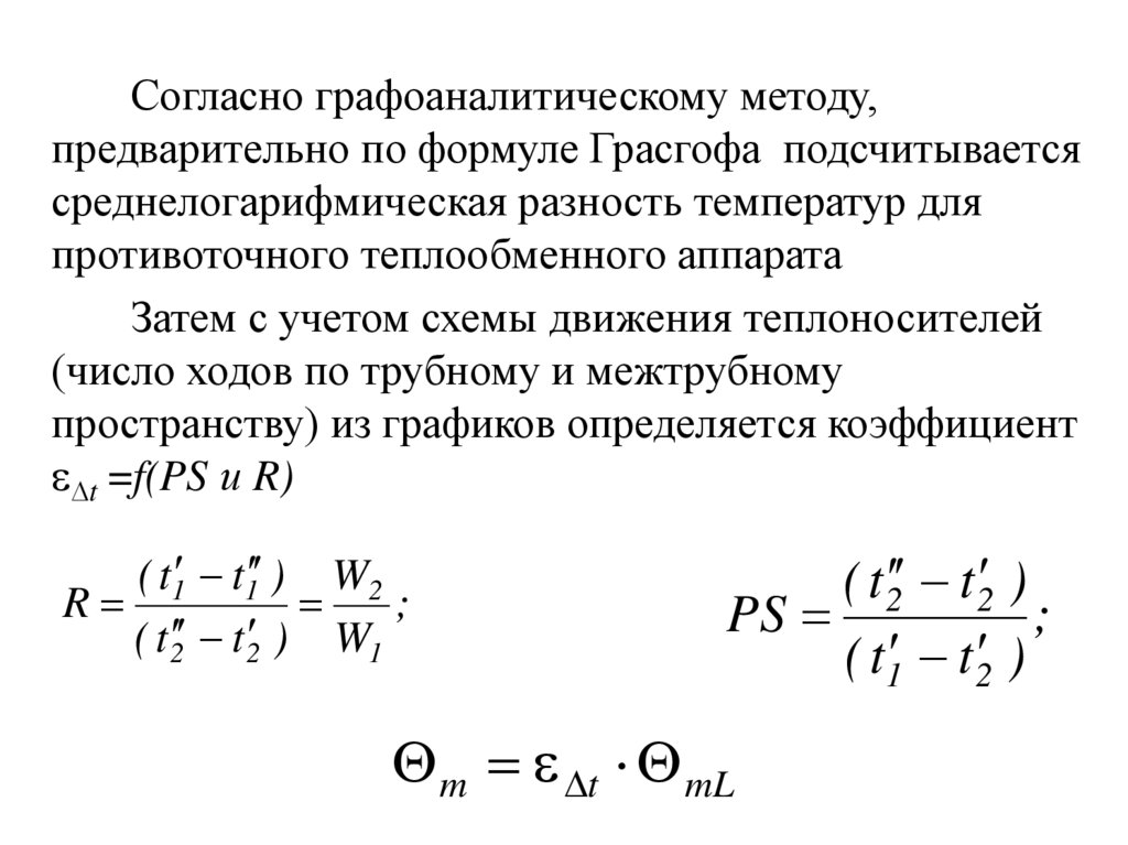
Согласно графоаналитическому методу,
предварительно по формуле Грасгофа подсчитывается
среднелогарифмическая разность температур для
противоточного теплообменного аппарата
Затем с учетом схемы движения теплоносителей
(число ходов по трубному и межтрубному
пространству) из графиков определяется коэффициент
t =f(PS и R)
( t1 t1 ) W2
R
;
( t 2 t 2 ) W1
( t 2 t 2 )
PS
;
( t1 t 2 )
m t mL

43.

44.

Н.И. Белоконь предложил обобщенное уравнение для
определения средней разности температур справедливое
для любых схем движения теплоносителей
I II
m
;
I
ln
II
I ma 0 ,5 T ;
II ma 0 ,5 T
T - характеристическая разность температур,
T
t1 t 2 4 P t1 t 2
2
Wm – приведенный водяной эквивалент теплоносителей,
1
1
1 2
4 p
(
)
Wm
W1 W2
W1 W2

45.

Индекс противоточности Р определяется как
отношение водяного эквивалента поверхности
теплообмена, где осуществляется противоточная схема
движения теплоносителей (kF)прот, и водяного
эквивалента поверхности теплообмена всего ТА (kF)
p
( kF )прот
( kF )
( kF )прот
[( kF )прот ( kF )прям ]
Для прямоточной схемы индекс противоточности
равен p = 0, а при противотоке p = 1 и в этом случае
уравнение уравнение Белоконя совпадает с уравнением
Грасгофа.

46.

Тепловой расчет теплообменных аппаратов
Устройства, в которых происходит передача теплоты
между теплоносителями (средами), называются
теплообменными аппаратами (ТА).
По принципу действия теплообменные аппараты
делятся на рекуперативные, регенеративные и
смесительные.
а – рекуперативный; б – регенеративный;
в - смесительный
English     Русский Правила