Булевы функции. Основные классы функций
Понятие булевой функции
Таблица истинности булевой функции одной переменной:
Таблица истинности булевой функции двух переменных:
Способы задания ДНФ, КНФ
Представление булевой функции в виде СДНФ
Представление булевой функции в виде СКНФ
Способы нахождения СДНФ
Способы нахождения СКНФ
Пример. Постройте КНФ функции f(x_1, x_2, x_3 )=(x_1 ˅ ¯(x_2 ))→x_3
Приведите к ДНФ формулу f=(x →y)↓ ¯((y →z)))
Запишите формулу ¯((A & B)˅ C ) в ДНФ и СДНФ
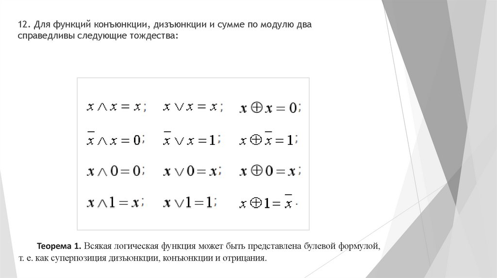
Приведите формулу A=(x ˅ ¯z)→(y →z) к СКНФ
Домашнее задание
1.06M
Категория: МатематикаМатематика

Булевы функции. Основные классы функций

1. Булевы функции. Основные классы функций

2. Понятие булевой функции

Булевой функцией (или функцией алгебры логики) от
n переменных называется любая функция
English     Русский Правила