Степенные ряды. Ряд Тейлора
Теорема (Абеля). Если степенной ряд , где an – действительные числа, x – действительная переменная, таков что: 1) сходится в
233.50K
Категория: МатематикаМатематика

Степенные ряды. Ряд Тейлора

1. Степенные ряды. Ряд Тейлора

2.

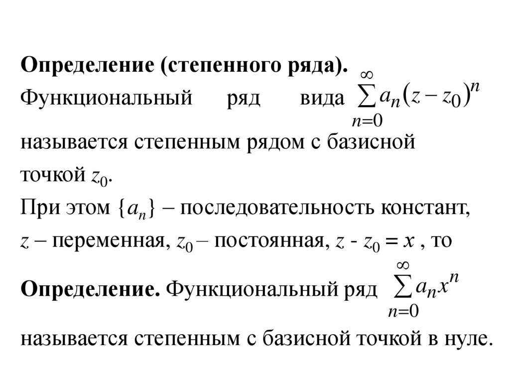
Определение (степенного ряда).
n
Функциональный ряд
вида an z z0
n 0
называется степенным рядом с базисной
точкой z0.
При этом {an} – последовательность констант,
z – переменная, z0 – постоянная, z - z0 = х , то
Определение. Функциональный ряд an x
n
n 0
называется степенным с базисной точкой в нуле.

3. Теорема (Абеля). Если степенной ряд , где an – действительные числа, x – действительная переменная, таков что: 1) сходится в

n
a
x
n
Теорема (Абеля). Если степенной ряд n 0
,
где an – действительные числа, x –
действительная переменная, таков что:
1) сходится в точке x0, то он абсолютно сходится
для x < x0 ;
2) расходится в точке x0, то он расходится для
x > x0 ;

4.

Определение (радиуса сходимости степенного
ряда).
n
Если для ряда an x
n 0
существует действительное число R:
0 R + , такое что x < R ряд сходится,
x > R – расходится, то R называют радиусом
сходимости степенного ряда.
Определение (интервала сходимости
степенного ряда). Если R – радиус сходимости
степенного ряда an x n , то интервалом
n 0
сходимости данного степенного ряда называется
множество точек –R < x < R.

5.

Теорема (о радиусе сходимости степенного
ряда).
n
Для каждого степенного ряда an x
n 0
существует единственный радиус сходимости R,
который можно найти по одной из формул:
an
1
R lim
R lim
или
Без
n an 1
n n an
доказательства.
Замечание 1. Если имеется два степенных ряда
an x и an x x0 , то радиусы сходимости
n 0
n
n 0
n
этих рядов одинаковы, несмотря на то, что
базисные точки – разные.

6.

Замечание 2. Если радиус сходимости ряда
n
a
x
n R , то интервал сходимости – это
n 0
множество точек –R < x < R. Для ряда an x x0
n 0
радиус сходимости будет тот же, а интервал
сходимости изменится, он будет –R < x – x0 < R,
или x0 – R < x < R + x0.
Замечание 3. Так как степенной ряд может
сходиться на концах интервала сходимости, т.е.
при x = R, то после исследования степенного
ряда на сходимость в этих точках, концы
интервала сходимости присоединяют к интервалу
сходимости, если степенной ряд сходится в этих
точках.
n

7.

Свойства степенных рядов.
Теорема 1. (о равномерной сходимости
n
a
x
степенных рядов). Каждый степенной ряд n
n 0
равномерно сходится на любом отрезке
[-r ; r], содержащемся внутри интервала
сходимости (-R ; R).
Теорема 2. (о непрерывности суммы
степенного ряда). Сумма степенного ряда
n
непрерывна на любом отрезке [-r ; r],
an x
n 0
содержащемся в (-R ; R).
Доказательство. (Самостоятельно)

8.

Теорема 3. (о радиусах сходимости степенных
рядов).
n
a
x
Если степенной ряд n имеет радиус
n 0
n 1
x
n
1
сходимости R, то ряды an nx
и an
n
1
n
0
n 1
имеют тот же радиус сходимости R.

9.

Ряды Тейлора. Условия
разложимости в ряд Тейлора.
Пусть функция f (x) бесконечное число раз
дифференцируема в окрестности точки x0 и
самой точке. Степенной ряд вида
f n x
0 x x n
0
n!
n 0
(1)
сопоставленный функции f (x) называется рядом
Тейлора.

10.

Если x0 0, то получаем степенной ряд вида:
f n 0
n
x
n 0 n!
(2)
называемый рядом Маклорена, сопоставленный
функции f (x) в точке 0.
Для радов Тейлора возможны три случая:
1) Ряд (1) расходится в точке x0.
2) Ряд (1) сходится в точке x0 и ее окрестности, но
f n x
n
0
x x0
f x
n!
n 0

11.

Разложение функций в ряд
Тейлора.
1. Находят все производные функции в точке x0.
f (n)(x), n = 0,1,2,…
2. Сопоставляют функции f (x) ряд Тейлора:
f n x
0
f x
n 0
n!
x x0
n

12.

3. Находят интервал сходимости полученного
f n x
ряда
0 x x n
0
n!
n 0
4. На интервале сходимости исследуют саму
функцию и все ее производные на
ограниченность в совокупности.
Если ограничение в совокупности имеет место, то
пишут, что
f n x
0 x x n
f x
0
n!
n 0
по достаточному условию разложимости в ряд
Тейлора.

13.

Разложение функции в точке x0 на практике
производится по известному разложению в ряд
Маклорена используют замену переменных.
Рассмотрим разложение функции ех в ряд
Маклорена.
ех определена х R.
(ех)(n) = ех, n = 0,1,2,…
f (0) = e0 = 1
1
xn
e x xn
n 0 n!
n 0 n!
Радиус сходимости степенного ряда:
n 1 !
an
R lim
lim
n an 1 n n!

14.

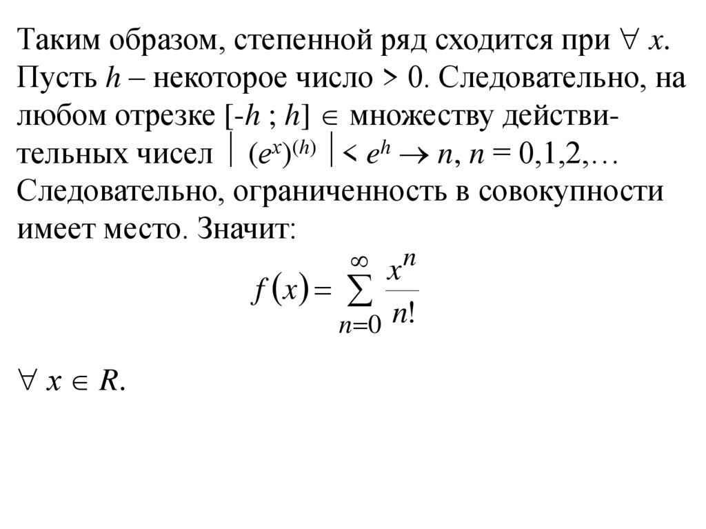
Таким образом, степенной ряд сходится при x.
Пусть h – некоторое число > 0. Следовательно, на
любом отрезке [-h ; h] множеству действительных чисел (ех)(h) < eh n, n = 0,1,2,…
Следовательно, ограниченность в совокупности
имеет место. Значит:
xn
f x
n 0 n!
х R.

15.

Пусть нужно функцию ех разложить в ряд по
степеням (х – 2), т.е. в точке x0 = 2.
Рассмотрим: ех = ех-2+2 = е2 ех-2.
Произведем замену: u = x – 2 в точке x0 = 2, u0 = 0.
Разложение в ряд Маклорена имеет вид:
un
e
u
n 0 n!
- сходится u R.
x 2 n
x
2
e
e
Тогда:
n 0
n!
- сходится х R.
На практике используют разложения:

16.

Таблица разложения элементарных функций
в ряд Тейлора.
Область сходимости (для всех):
- < x <
xn
ex
n 0 n!
n x
sin x 1
2n 1
n 0
2n 1 !
2n
n x
cos x 1
n 0
2n !

17.

Область сходимости (для всех):
x < 1.
2n 1
x
arctg x 1
2n 1
n 0
n 1
x
ln 1 x 1 n
n 1
n 0
1
n n
1 x
1 x n 0
m m 1 m n 1
1 x 1
m
n 1
n!
x
n
English     Русский Правила