Волновая оптика
1.45M
Категория: ФизикаФизика

Волновая оптика

1. Волновая оптика

Парфентьева Наталия Андреевна

2.

Волновая оптика
Явления
1. Интерференция
2. Дифракция
3. Поляризация

3.

Электромагнитные волны
D dS dV
n
S
q
V
B dS 0
n
S
dBn
L El dl S dt dS
H l dl I
L
d
Dn dS
dt S

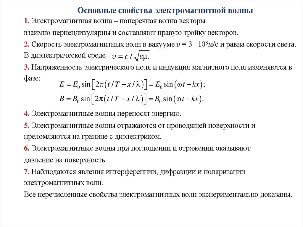
4.

Основные свойства электромагнитной волны
1. Электромагнитная волна – поперечная волна векторы
взаимно перпендикулярны и составляют правую тройку векторов.
2. Скорость электромагнитных волн в вакууме v = 3 ∙ 108м/с и равна скорости света.
В диэлектрической среде v = c / εμ.
3. Напряженность электрического поля и индукция магнитного поля изменяются в
фазе:
E E0 sin 2 t / T x / E0 sin t kx ;
B B0 sin t / T x / B0 sin t kx .
4. Электромагнитные волны переносят энергию.
5. Электромагнитные волны отражаются от проводящей поверхности и
преломляются на границе с диэлектриком.
6. Электромагнитные волны при поглощении и отражении оказывают
давление на поверхность.
7. Наблюдаются явления интерференции, дифракции и поляризации
электромагнитных волн.
Все перечисленные свойства электромагнитных волн экспериментально доказаны.

5.

Интерференция света
Длины волн видимого света 400 – 760 нм
Принцип Гюйгенса.

6.

С помощью принципа Гюйгенса-Френеля докажем,
что при падении плоской волны на границу раздела сред, Докажем законы
отражения и преломления света.
Закон отражения света: угол падения равен углу отражения.
AD CB v1 t
ADB ACB
α=β

7.

Закон преломления света: отношение синуса угла падения к синусу
угла преломления равно относительному показателю преломления.
r1 = v1 t, в среде 2 – r2 = v 2 t CB = v 1 t,
AE v2 t
АВ
sin γ sin γ
v t
CB
AB
1
sin sin
v2 t v1 t
sin γ sin
sin v 1
n
sin γ v2

8.

Интерференция света.
Когерентность волн
Две монохроматические волны вызывают колебания
одинакового направления:
y1 A1 cos t 1
y2 A2 cos t 2
A2 A12 A22 2 A1 A2 cos 1 2
1 2
I I1 I 2 2 I1 I 2 cos
(t ) cos 0 I I1 I 2
f t I f
A E

9.

Способы получения когерентных источников света.
Опыт Юнга (1801 г.)

10.

Зеркала Френеля
Призма Френеля

11.

Расчет интерференционной картины
s2 s1
2
b 2 2
b
2
2
s2 l x s1 l x
2
2
2
s22 s12 s2 s1 s2 s1 2l 2bx
bxk
l
k xk k
l
b
l
l l
k 1 k
b
b b
bx
l
max

12.

Оптическая разность хода
s2 s1
c
n
опт n1s1 n2 s2
0 сT
v=
c
T 0
n
n
Сместится ли интерференционный максимум, если на пути одного из
лучей в опыте Юнга поставить пластинку из стекла
с показателем преломления n = 1,4 и толщиной 1 мм? Источник света
монохроматический, длина волны 0 = 4 10-7 м.
0
n
d dn
N
3,5 103.
0

13.

Интерференция в тонких пленках
Полосы равного наклона
ns2 s1
n AB BC ( AD )
2
n
2d
n
2dtg sin 2d
tg sin
cos
2
cos
tg sin
nsin
cos
2
n 1 cos 2
2d n sin 2
2d n sin
2
k 0 max
2
cos
2
2k 1 0 / 2 min

14.

Просветление оптики
0
2
d 0 / 4n
2nd

15.

Полосы равной толщины. Кольца Ньютона.
R 2 rk2 ( R – k )2
2 Rd k rk2 k2
2 Rd k rk2
rk2
k
2R
2 k / 2
2 k / 2 ( 2k 1 ) / 2, k 0, 1, 2,
k k / 2
rk2 k
2R 2
rk k R .

16.

Полосы равной толщины на клине
0
2nd
k 0
2

17.

Дифракция света
Принцип Гюйгенса – Френеля.
Зоны Френеля
A1 A2 A3 ...
Ai 1 Ai 1
2
A A
A A
A
A
AP 1 1 A2 3 3 A4 5 ... 1
2 2
2 2
2
2
Ai

18.

Определение площади и радиуса зон
Френеля
Размер зоны
S m S m S m 1
2
rm2 a 2 a hm b m b hm
2
2
2
bm m 2
2 bm
hm
2 a b
2 a b
2
S 2 Rh S m 2 ahm a
S m
ab
a b
bm
a b
rm2 2ahm hm2 rm
ab
m
a b

19.

Дифракция на круглом отверстии.
Для каждой точки на экране строятся на фронте зоны Френеля. В зависимости
от соотношения площадей зон, находящихся в отверстии, на экране появляются
яркие и темные пятна.
а) центр экрана: в отверстии 3 зоны – в центре экрана яркое пятно. b) в точке
отстоящей от центра площади четных и нечетных зон приблизительно равны – в
этой точке темное пятно.
Дифракция на круглом диске.
В центре геометрической тени всегда светлое пятно (пятно Пуассона)

20.

Р

21.

Дифракция Фраунгофера от щели
Разделим открытую часть полоски шириной dx
dAx Cdx
A
A0 dAx Cb dAx 0 dx
b
Фаза колебаний ,возбуждаемых
2
в точке М ( x 0 ) t,в точке x t 2 t x sin
A
2
d 0 cos t x sin dx
b
Колебание в точке O всем открытым участком
sin
b
sin
b
A0
2
cos t 2 x sin
d
cos t x sin dx A0
b
0
b sin
sin2 b sin
b sin k A 0
I I
0
b
sin
2
b sin k

22.

b
max
2
k min
b sin k
2k 1

23.

Дифракционная решетка
Условие главных максимумов
d sin k

24.

b d /3

25.

Спектральный анализ

26.

Поляризация света
Iп
I0
2

27.

Закон Малюса
Eан Eп cos
I
E2
I0
I ан I п cos cos 2
2
2

28.

Поляризация при отражении и
преломлении
n2
Закон Брюстера : tg
n1

29.

Двойное лучепреломление

30.

Задачи
1. Две щели находятся на расстоянии 0,2 мм друг от друга и отстоят на расстоянии
1,5 м от экрана. На щели падает поток монохроматического света (λ = 500 нм) от
удаленного
источника.
Определите
расстояние
между
соседними
интерференционными полосами.
2.. Точка мыльного пузыря, ближайшая к наблюдателю, кажется ему зеленой (λ =
540
нм).
Определите
минимальную
толщину
мыльной
пленки.
Показатель
преломления мыльной пленки 1,35.
3. Объектив фотоаппарата покрыт слоем прозрачного диэлектрика толщиной 525
нм. Обеспечивает ли это покрытие просветление объектива для зеленого света длиной
волны 546 нм? Показатель преломления диэлектрика 1,31.
4.
Определите минимальную толщину воздушного зазора между двумя
прозрачными стеклянными пластинками, чтобы стекло при нормальном падении на
него света с длиной волны 600 нм в отраженном свете казалось темным.
5. В опыте Юнга расстояние между щелями 0,4 мм, расстояние до экрана 4 м. Для
какой длины световой волны расстояние между максимумами яркости света на экране
равно 5 мм?

31.

6. При отражении волн на границе с оптически более плотной средой происходит
потеря половины длины волны. Исходя из этого, скажите, что мы наблюдаем в центре
интерференционной картины, называемой «кольцами Ньютона».
7. Чему должна быть
равна минимальная толщина тонкой пленки, покрывающей стеклянную поверхность,
чтобы при нормальном падении белого света она гасила красный цвет (λ = 8·10-7 м)?
Показатель преломления пленки 1,2, стекла 1,5.
8. Чему равна минимальная толщина оптического покрытия из MgF2
предназначенного для гашения света в окрестности длин волн
(n = 1,38),
550 нм при нормальном
падении белого света на стекло с показателем преломления 1,5?
9. Чему равна постоянная дифракционной решетки, если при ее освещении
монохроматическим светом длиной волны λ = 500 нм лучи, отклоняющиеся на угол α =
15º, образуют максимум четвертого порядка?
10. Спектр получен с помощью дифракционной решетки с периодом ,3 30 мкм.
Линия в спектре второго порядка находится на расстоянии 5 см от центрального
максимума и на расстоянии 150 см от линзы. Определите длину световой волны.

32.

11. На дифракционную решетку, имеющую 100 штрихов на 1 мм, по нормали к ней
падает белый свет. Определите длину спектра первого порядка на экране, если
расстояние от линзы до экрана 2 м. Видимым считайте свет в диапазоне длин волн
400—760 нм.
12. Вычислите максимальный порядок спектра дифракционной решетки с периодом
2 ·10-6 м при облучении ее светом длиной волны 5,89 · 10–7 м.
13. Один миллиметр дифракционной решетки содержит N = 20 штрихов. Под каким
углом идут лучи красного света, дающие на экране максимум второго порядка (k = 2)?
Считайте, что длина волны красного света λ = 600 нм.
14. Монохроматический свет падает нормально на круглое отверстие диаметром 1
см. На каком расстоянии должна находиться точка наблюдения, чтобы в отверстии
поместились 3 зоны Френеля?
15. На круглое отверстие диаметром 4 мм падает нормально пучок лучей ( = 0,5
мкм). Точка наблюдения гаходится на оси отверстия на расстоянии 1 м. Сколько зон
укладывается в отверстии? Светлое или темнре пятно мы увидим на экране,
помещенном в точку наблюдения?
English     Русский Правила