Исследование функций и построение графиков
Асимптоты функции
Нахождение вертикальной асимптоты
Нахождение наклонной асимптоты y=kx+b
Пример(?) Найти асимптоты к графику функции.
651.69K
Категория: МатематикаМатематика

Исследование функций и построение графиков. Асимптоты графика функций

1. Исследование функций и построение графиков

Асимптоты графика
функций

2. Асимптоты функции

3.

4. Нахождение вертикальной асимптоты

Вертикальная прямая X=Xo
является вертикальной
асимптотой графика функции
y=f(x), если хотя бы один из
односторонних пределов
x 0
y
равен бесконечности, т.е.
Xo – точка разрыва функции
2 рода, или граничная
точка области
определения функции.
x 0
y

5.

Нахождение вертикальной асимптоты
lim
y ( x )
lim
y ( x )
x x0 0
x x0 0

6. Нахождение наклонной асимптоты y=kx+b

7.

8.

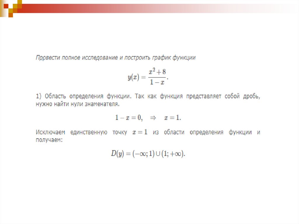
Пример Найти асимптоты графика функции:
2
x 1
y
x 1
D y ; 1 ( 1; )
Область определения:
непрерывна во всех точках области определения,

9.

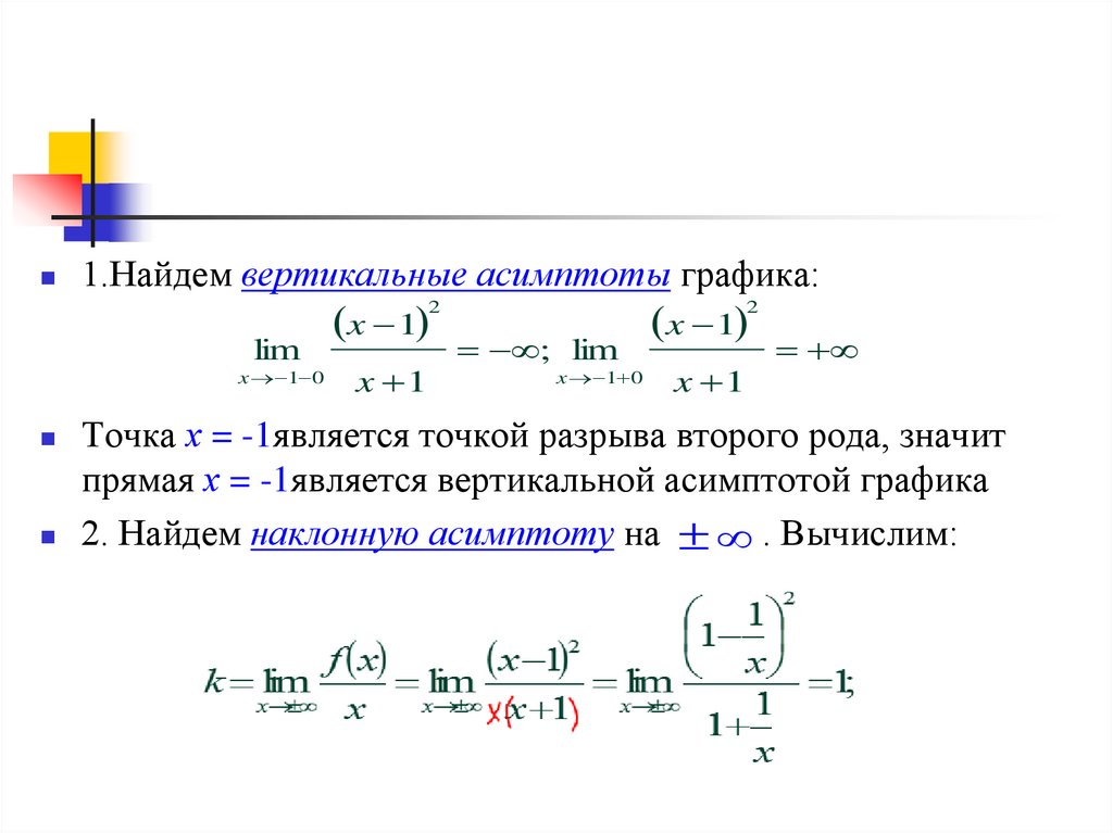
1.Найдем вертикальные асимптоты графика:
x 1
2
lim
x 1 0
x 1
x 1
2
; lim
x 1 0
x 1
Точка х = -1является точкой разрыва второго рода, значит
прямая х = -1является вертикальной асимптотой графика
2. Найдем наклонную асимптоту на . Вычислим:

10.

x 1
b lim f x kx lim
x
x
x
x
1
2
1
x 2x 1 x x
2
lim
x
2
x 1
lim
x
1 3x
x 1
lim
Наклонной асимптотой является прямая:
x
3
x
1
1
3
x
y x 3
Ответ: х = -1 - вертикальная асимптота
y = x -3- наклонная асимптота при x и x .

11. Пример(?) Найти асимптоты к графику функции.

x2 2x 1
y
x
English     Русский Правила