Высшая математика: основной курс
Содержание−1
Содержание−2
Основные неопределяемые понятия 4
Уравнения 5
Матрицы 6
Матрицы 7
Матрицы 8
Матрицы 9
Операции над матрицами 10
Операции над матрицами 11
Операции над матрицами 12
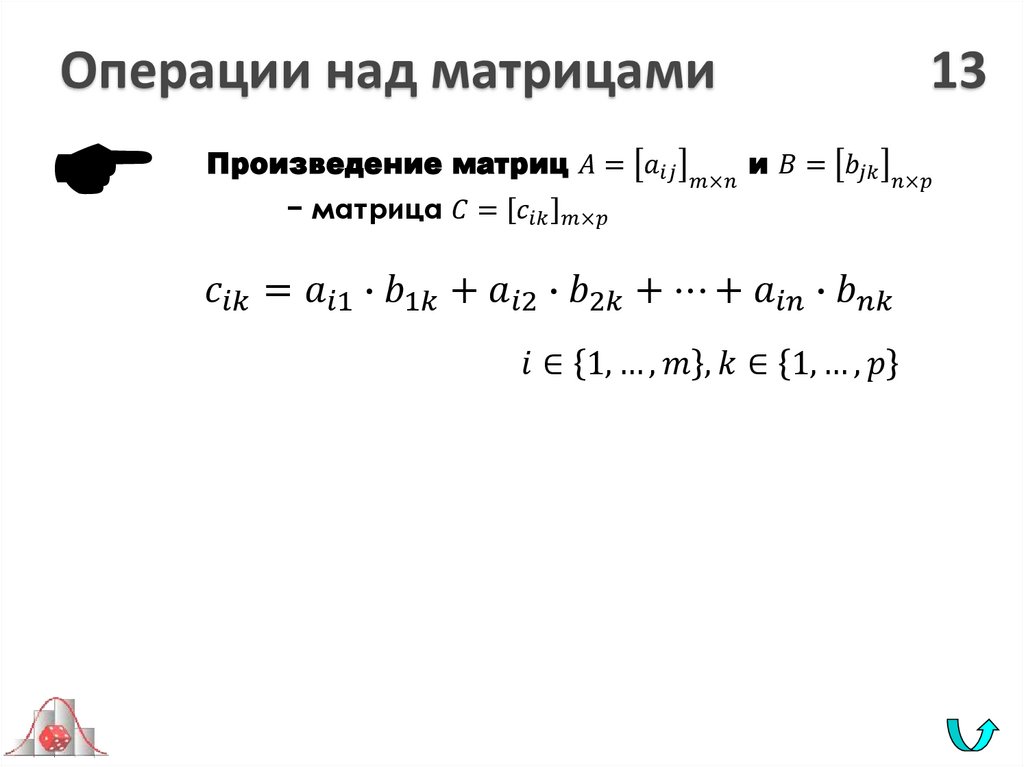
Операции над матрицами 13
Операции над матрицами 14
Операции над матрицами 15
Операции над матрицами 16
Операции над матрицами 17
Операции над матрицами 18
Определитель 19
Определитель 20
Свойства определителя 21
Свойства определителя 22
Миноры 23
Миноры 24
Миноры 25
Алгебраическое дополнение 26
Алгебраическое дополнение 27
Теорема Лапласа 28
Крамеровские системы линейн. уравнений 29
Крамеровские системы лин. уравнений 30
Крамеровские системы линейн. уравнений 31
Обратная матрица 32
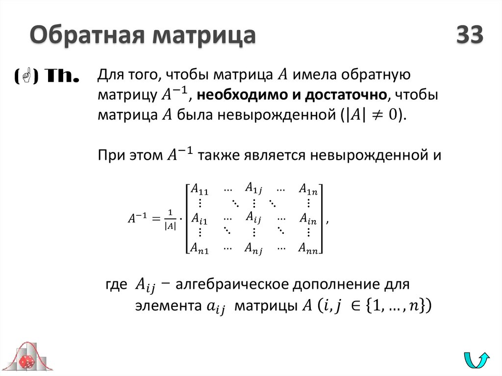
Обратная матрица 33
Множества 34
Операции 35
Операции 36
Группы 37
Группы 38
Подгруппы 39
Кольца 40
Кольца 41
Поля 42
1.65M
Категория: МатематикаМатематика

Линейная алгебра. Системы уравнений. Матрицы. Определители

1. Высшая математика: основной курс

Линейная алгебра
Системы уравнений
Матрицы
Определители
П.В.К ОНЮХОВСКИЙ
konyukhovskiy-pv@yandex.ru
pkonyukhovskiy@hse.ru

2. Содержание−1

Основные неопределяемые понятия
Уравнение, система уравнений
Матрицы
Операции над матрицами
Определитель
Свойства определителя
Миноры
Алгебраическое дополнение
Теорема Лапласа
Крамеровские системы линейн. уравнений
Обратная матрица

3. Содержание−2

Множества
Операции
Группы
Подгруппы
Кольца
Поля

4. Основные неопределяемые понятия 4

Основные неопределяемые понятия
Множество − основное неопределяемое
понятие математики
Объекты, входящие в множество основное
называются его элементами
На смысловом уровне может быть пояснено такими
терминами как совокупность, набор и т.п.
4

5. Уравнения 5

Уравнение
English     Русский Правила