Дифференциальные уравнения Практическое занятие -7
1. Домашнее задание.
2. Домашнее задание.
2. Уравнения, не разрешённые относительно производной
4.
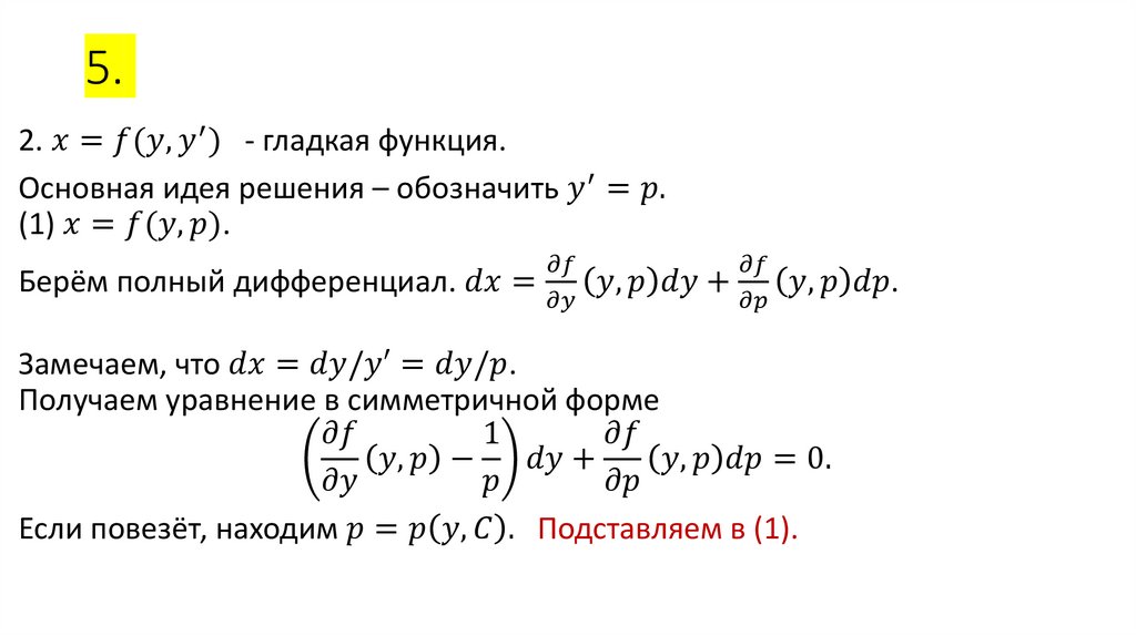
5.
6.
7.
8. Уравнения Лагранжа.
9. Пример.
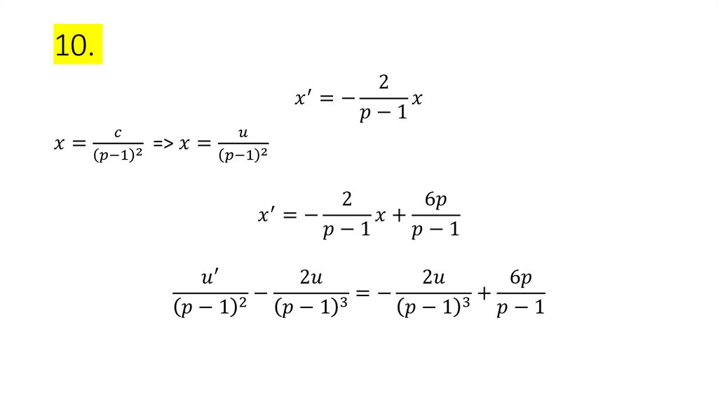
10.
11.
12. Уравнения Клерó
13. Уравнения Клерó
14. Пример.
15. Домашнее задание.
647.32K

Практика 5

1. Дифференциальные уравнения Практическое занятие -7

Крыжевич Сергей Геннадьевич,
Высшая школа экономики
2025

2. 1. Домашнее задание.

English     Русский Правила