Матрицы
Основные определения
Операция умножения матриц
Свойства операции умножения матриц
Определители
Свойства определителя
181.96K
Категория: МатематикаМатематика

Презентация Матрицы

1. Матрицы

Определения, понятия

2. Основные определения

Матрицей размера m n, где m ‒ число строк, n ‒ число столбцов,
называется таблица чисел, расположенных в определенном порядке.
Эти числа называются элементами матрицы. Место каждого элемента
однозначно определяется номером строки и столбца, на пересечении
которых он находится. Элементы матрицы обозначаются aij, где i ‒
номер строки, а j ‒ номер столбца.
a11
a 21
А= ...
a
m1
a12
a 22
...
a m3
... a1n
... a 2 n
... ...
... a mn
Матрица может состоять как из одной строки, так и из одного столбца.
Вообще говоря, матрица может состоять даже из одного элемента.

3.

Если число столбцов матрицы равно числу строк (m=n), то матрица называется
квадратной.
Матрица вида:
1
0
...
0
0 ... 0
1 ... 0
... ... ... = Е
0 ... 1
называется единичной матрицей
Если amn = anm , то матрица называется симметрической.
Пример.
2 1 5
1
3
6
5 6 4
Квадратная матрица вида
a11
0
...
0
0
a 22
...
0
... 0
... 0
... 0
... a nn
называется диагональной матрицей.

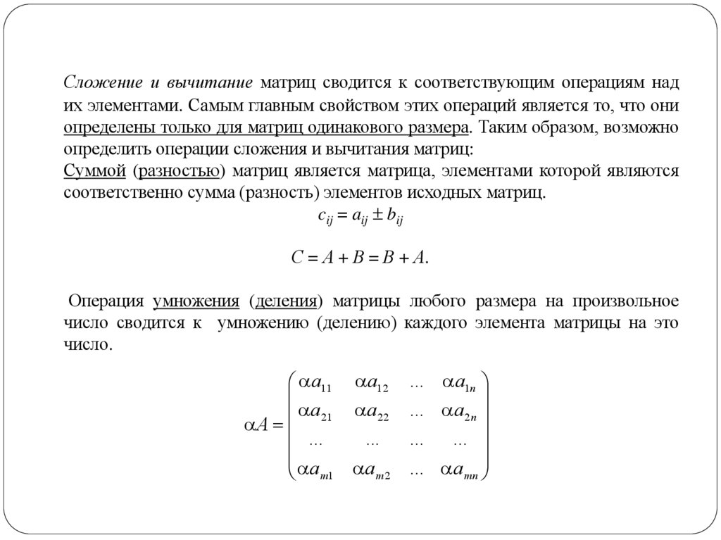
4.

Сложение и вычитание матриц сводится к соответствующим операциям над
их элементами. Самым главным свойством этих операций является то, что они
определены только для матриц одинакового размера. Таким образом, возможно
определить операции сложения и вычитания матриц:
Суммой (разностью) матриц является матрица, элементами которой являются
соответственно сумма (разность) элементов исходных матриц.
cij = aij bij
С = А + В = В + А.
Операция умножения (деления) матрицы любого размера на произвольное
число сводится к умножению (делению) каждого элемента матрицы на это
число.
a11
a 21
A
...
a
m1
a12
a 22
...
a m 2
... a1n
... a 2 n
...
...
... a mn

5.

(А+В) = А В
А( ) = А А
Пример. Даны матрицы
А=
B=
1
2
3
1
5
1
2 3
1 4
2 3
3 4
7 8
2 4
;
,
найти 2А + В.
2 4 6
4
2
8
6 4 6
,
3 7 10
2А + В = 9 9 16
7 6 10
.
2А =

6. Операция умножения матриц

Произведением матриц называется матрица,
элементы которой могут быть вычислены по
следующим формулам:
A B = C;
n
сij aik bkj
k 1
Из приведенного определения видно, что операция
умножения матриц определена только для матриц,
число столбцов первой из которых равно числу
строк второй.

7. Свойства операции умножения матриц

1.
Умножение матриц не коммутативно, т.е. АВ ВА даже
если определены оба произведения. Однако, если для какихлибо матриц соотношение АВ=ВА выполняется, то такие
матрицы называются перестановочными.
Самым характерным примером может служить единичная
матрица, которая является перестановочной с любой другой
матрицей того же размера.
Перестановочными могут быть только квадратные матрицы
одного и того же порядка.
А Е = Е А = А
Очевидно, что для любых матриц выполняются следующее
свойство:
A O = O; O A = O,
где О – нулевая матрица.

8.

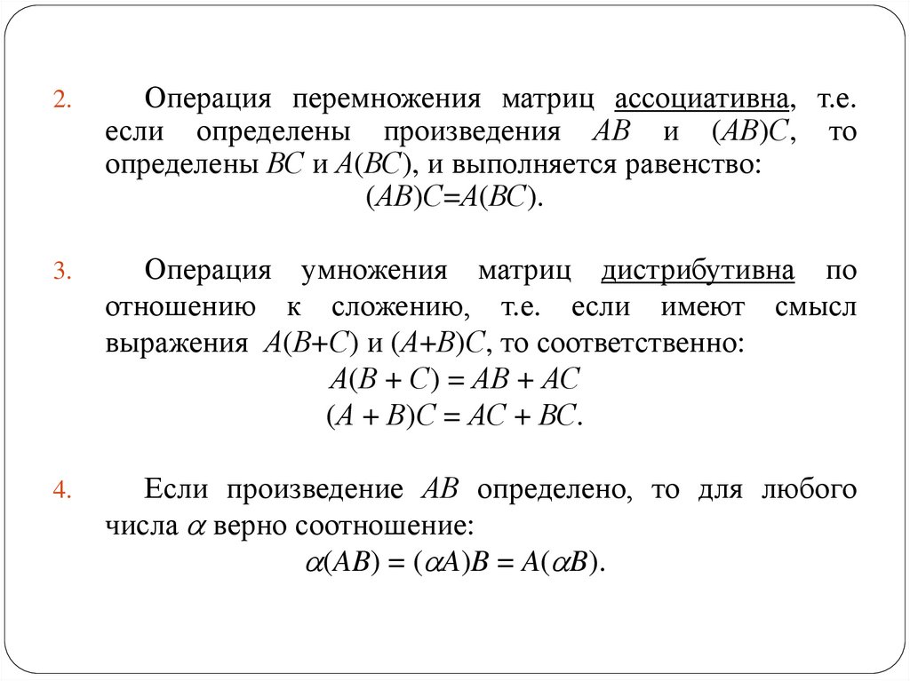
2.
Операция перемножения матриц ассоциативна, т.е.
если определены произведения АВ и (АВ)С, то
определены ВС и А(ВС), и выполняется равенство:
(АВ)С=А(ВС).
3.
Операция умножения матриц дистрибутивна по
отношению к сложению, т.е. если имеют смысл
выражения А(В+С) и (А+В)С, то соответственно:
А(В + С) = АВ + АС
(А + В)С = АС + ВС.
4.
Если произведение АВ определено, то для любого
числа верно соотношение:
(AB) = ( A)B = A( B).

9.

5.
Если определено произведение АВ, то определёно
произведение ВТАТ и выполняется равенство:
(АВ)Т = ВТАТ, где
индексом Т обозначается транспонированная матрица.
6.
Заметим также, что для любых квадратных
матриц
det (AB) = detA detB.

10.

Матрицу В называют транспонированной матрицей А, а переход от А к В
транспонированием, если элементы каждой строки матрицы А записать в том
же порядке в столбцы матрицы В.
а11
a 21
...
a
m1
a12
a 22
...
am2
... a1n
... a 2 n
... ...
... a mn
a11
a12
Т
В = А = ...
a
1n
a 21
a 22
...
a2n
... a m1
... a m 2
... ...
... a mn
А=
другими словами, bji = aij.
В качестве следствия из предыдущего свойства (5) можно записать, что:
(ABC)T = CTBTAT,
при условии, что определено произведение матриц АВС.

11.

12.

13. Определители

Определителем второго порядка называется число,
обозначаемое символом
a11 a12
a21 a22
и определяемое равенством
a11 a12
a11 a22 a12 a12
a21 a22
aij – элементы определители,
i – номер строки (i = 1,2),
j – номер столбца (j = 1,2).

14. Свойства определителя

1.
Транспонирование. Определитель не меняет своего
значения от замены его строк соответствующими по номеру
столбцами и наоборот:
2.
При перестановке местами 2-х строк (2-х столбцов) знак
определителя меняется на противоположный.
3.
Общий
множитель
некоторой
строки
(столбца)
определителя можно выносить за знак определителя:

15.

4.
Если определитель имеет 2 одинаковые строки
(столбца), то он равен нулю.
5.
Если все элементы некоторой строки (столбца)
определителя равны нулю, то определитель равен нулю.
6.
Определитель не изменится, если к элементам любой его
строки (столбца) прибавить элементы другой строки
(столбца), умноженные на одно и то же число k:
a11
a12 (k )
a21
a22
a11
a12
a21 k a11 a22 k a12

16.

Определителем третьего порядка называется число,
обозначаемое символом
a11
a12
a13
a21 a22
a23
a31
a33
a32
и определяемое равенством
a11
a12
a13
a21 a22
a23 a11
a31
a33
a32
a22
a23
a32
a33
a12
a21 a23
a31
a33
a13
a21 a22
a31
a32
(1.1)
Свойства аналогичны свойствам определителя второго
порядка.

17.

Правило треугольников вычисления определителя третьего порядка
Пример. Вычислить определитель:
а) по правилу треугольников,
б) по формуле (1.1)
Решение.
1 1 2
а)
1 0 1 1 0( 3) 3( 1) 1 2 1 2 3 0 2 1( 1)( 3) 1 1 2
3
2
3
0 3 4 0 3 2 4.
б)
1 1
2
1
0
1 1
3
2
3
1
1
2 3
( 1)
1
1
2 3
2
1 0
3 2
1 (0 2) ( 3 3) 2 (2 0) 2 6 4 4.

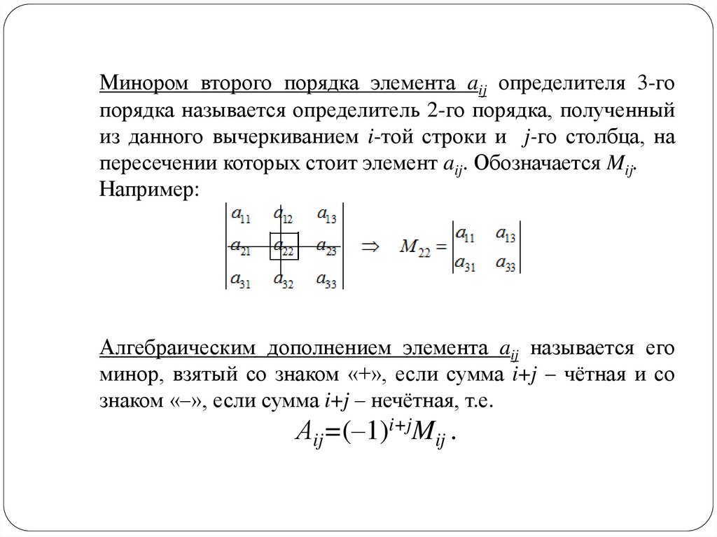
18.

Минором второго порядка элемента aij определителя 3-го
порядка называется определитель 2-го порядка, полученный
из данного вычеркиванием i-той строки и j-го столбца, на
пересечении которых стоит элемент aij. Обозначается Mij.
Например:
Алгебраическим дополнением элемента aij называется его
минор, взятый со знаком «+», если сумма i+j – чётная и со
знаком «–», если сумма i+j – нечётная, т.е.
Аij=(–1)i+jMij .

19.

Определителем 4-го порядка называется число равное
a11 a12
a21 a22
a31 a32
a41 a42
a13
a23
a33
a43
a14
a24
a11 A11 a12 A12 a13 A13 a14 A14
a34
a44
Теорема разложения. Сумма произведений элементов
любой
строки
(столбца)
определителя
на
алгебраические дополнения этих элементов равна
определителю
a11 a12
a
a
21 22
a31 a32
a41 a42
a13
a23
a33
a43
a14
a24
ai1 Ai1 ai 2 Ai 2 ai 3 Ai 3 ai 4 Ai 4
a34
a44
English     Русский Правила