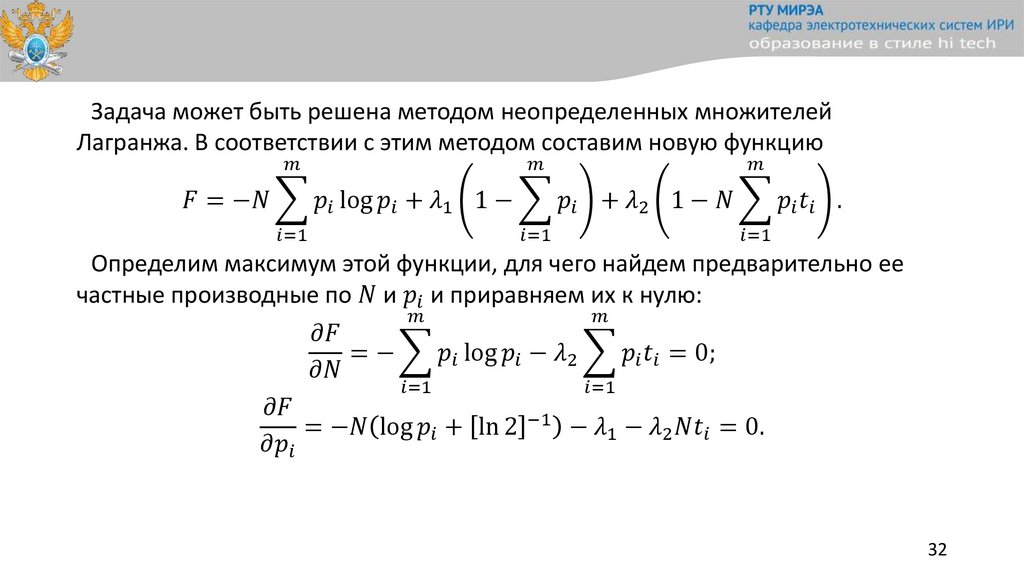
Анализ эффективности телекоммуникационных систем
Эффективность информационной системы
Информационная эффективность системы
Энергетическая и частотная характеристики
Связь скорости передачи с энергетической (β) и частотной (γ) эффективностью
Связь энергетической (β) и частотной (γ) эффективностей
Удельная содержательность сигнала
Анализ эффективности телекоммуникационных систем
Информационная эффективность дискретной системы передачи
Энергетическая (β) и частотная (γ) эффективности
Анализ эффективности телекоммуникационных систем
Эффективность аналоговых систем передачи
Анализ эффективности телекоммуникационных систем
Преодоление ограничения эффективности ТКС Повышение энтропии
Повышение энтропии.
Декорреляция сообщений.
Эффективный код
Разностный сигнал
Перераспределение плотностей вероятностей элементов сообщения
Декорреляция сообщений
Декорреляция сообщений. Метод укрупнения.
Декорреляция сообщений. Метод укрупнения. Избыточность сообщения.
Декорреляция сообщений. Метод укрупнения. Выводы.
Оптимальное статистическое кодирование
1.23M

1-04-тэСвязи-Эффективность ТКС

1.

РТУ МИРЭА
кафедра электротехнических систем
ИРИ
Теория электросвязи
Тема № 4
Анализ эффективности
телекоммуникационных систем
Родюков Михаил Сергеевич
Кафедра электротехнических систем
Институт радиоэлектроники и информатики

2. Анализ эффективности телекоммуникационных систем

РТУ МИРЭА
кафедра электротехнических систем
ИРИ
Теория электрической связи
Тема № 4
Анализ эффективности телекоммуникационных систем
1. Показатели эффективности
телекоммуникационных систем

3. Эффективность информационной системы

РТУ МИРЭА
кафедра электротехнических систем
ИРИ
Эффективность информационной системы характеризует ее способность
обеспечить данное количество информации с наименьшими затратами
времени, полосы частот и мощности сигнала, затратами на обслуживание и
т. д.
Количество информации определяется средней скоростью передачи
English     Русский Правила