Термодинамика и теплопередача
Закон сохранения и превращения энергии
Частные случаи
Первое начало термодинамики для тел в потоке
208.50K
Категория: ФизикаФизика

Термодинамика и теплопередача. Первое начало термодинамики

1. Термодинамика и теплопередача

Первое начало термодинамики

2. Закон сохранения и превращения энергии

Энергия не исчезает и не возникает вновь,
она лишь переходит из одной формы в
другую, причем убыль энергии одного
вида дает эквивалентное количество
энергии другого вида
Е2 Е1 Е (1)

3.

Поскольку в термодинамических процесса энергия
подводится и отводится только в форме тепла и
работы, то:
Е Q L
i
i
Q L
Уравнение (1) примет вид:
Q E2 E1 L
Математическое выражение первого начала
термодинамики:
Q dU L

4. Частные случаи

Адиабатный процесс:
L dU
Изохорный процесс:
Q 0
L 0
Q dU
Внутренняя энергия не изменяется: dU 0
Q L

5.

Для системы содержащей 1 кг рабочего
тела первый закон термодинамики:
q du l
В интегральной форме:
Q U L

6.

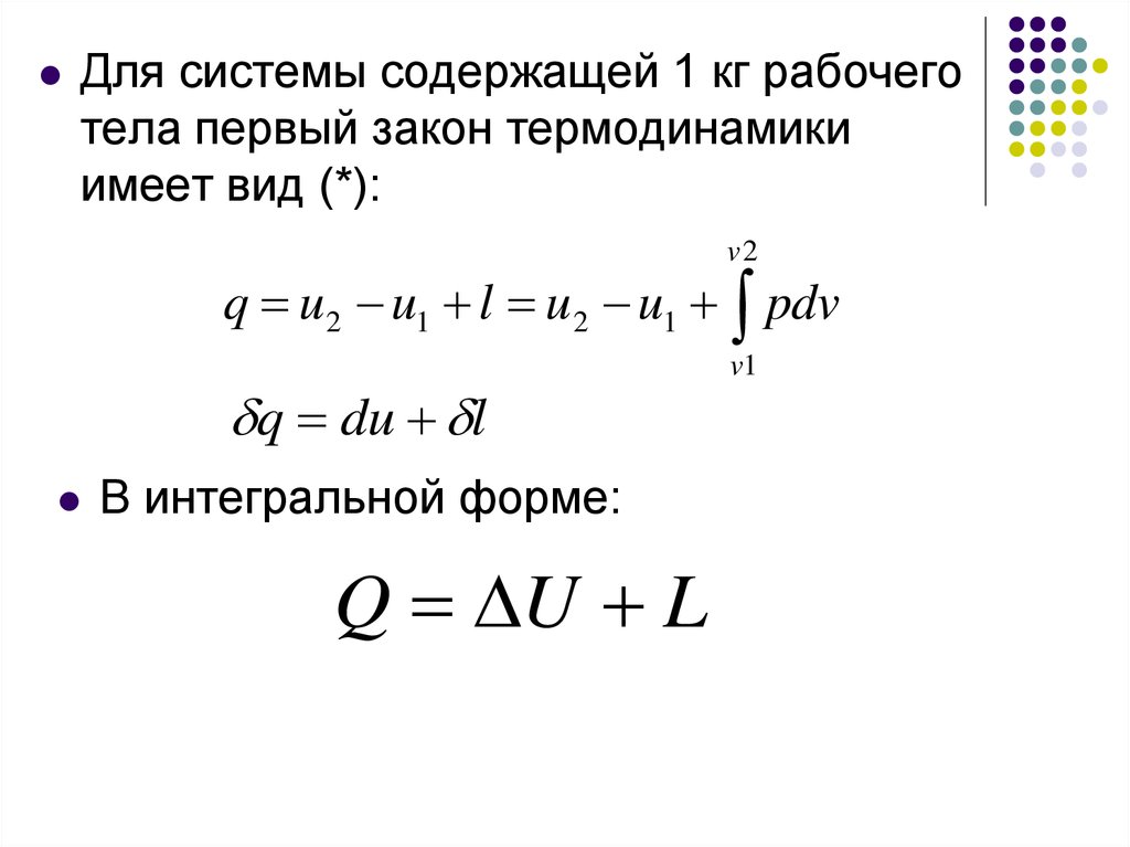
Для системы содержащей 1 кг рабочего
тела первый закон термодинамики
имеет вид (*):
v2
q u 2 u1 l u 2 u1 pdv
q du l
В интегральной форме:
Q U L
v1

7. Первое начало термодинамики для тел в потоке

Изменение полной энергии тела в потоке:
Е2 Е1 Н 2 Н1 ЕК Епот
Q Н 2 Н1 ЕК Епот LВН
Техническая работа процесса:
LТЕХ Е К Епот LВН

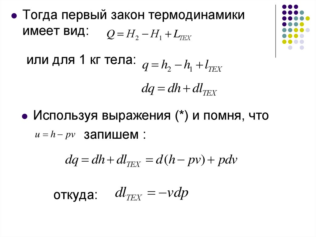
8.

Тогда первый закон термодинамики
имеет вид: Q Н 2 Н1 LТЕХ
или для 1 кг тела: q h h l
2
1
ТЕХ
dq dh dlТЕХ
Используя выражения (*) и помня, что
u h pv запишем :
dq dh dlТЕХ d (h pv) pdv
откуда:
dlТЕХ vdp

9.

При этом уравнение первого закона для
потока можно записать так:
dq dh vdp
Полная техническая работа газа в потоке:
p2
lТЕХ vdp
p1
Тогда уравнение первого закона для
потока запишется:
p2
q h2 h1 lТЕХ h2 h1 vdp
p1
English     Русский Правила