ЭДС индукции не зависит от того, чем было вызвано изменение магнитного потока
ЭДС индукции не зависит от того, чем было вызвано изменение магнитного потока
Электромагнитной индукцией называется возникновение ЭДС в проводнике под действием магнитного поля
3.При изменении магнитного поля, в котором находится проводник электромагнитная ин-дукция обусловлена действием на электри-
В СЛУЧАЕ ЗАМКНУТОГО КОНТУРА
ЭДС в проводнике возникает только в том случае, когда
Обобщением закона Фарадея и правила Ленца является закон Фарадея - Ленца:
направление индукционного тока
Возникновение ЭДС индукции при изменении магнитного потока 1. Вследствии перемещения контура или его частей в постоянном во
Явления индукции в движущихся и неподвижных проводниках протекают одинаково, но физическая причина возникновения индукционного
2. Возникновение ЭДС индукции в изменяющимся со временем магнитном поле
Вихревое электрическое поле
Возбужденное электрическое поле является вихревым, его свойства отличны от свойств электрического поля Е покоящихся зарядов ,
Самоиндукция
Введём коэффициент пропорциональности между током в контуре и магнитным потоком – индуктивность контура L: Если L постоянна
Рассмотрим более подробно влияние самоиндукции на ток при замыкании и размыкании цепи, содержащей индуктивность.
Токи Фуко
Энергия магнитного поля
XVIIIв. М.В.Ломоносов
1819г. Г.Х. Эрстед
1824г. А. Ампер
1831 г. Майкл Фарадей
1864 г. Джеймс Максвелл
1887г. Генрих Герц
XX в. Макс Планк
Теория электромагнитного поля
Утверждение, что в данной точке пространства существует только электрическое или только магнитное поле бессмысленно, если не
Основные источники электромагнитного поля
6.60M
Категория: ФизикаФизика

ЛЕКЦИЯ 6 электромагнитное поле (1)

1.

2.

Явление электромагнитной индукции
обнаружено в 1831 г. английским физиком
М. Фарадеем. Оно выражает взаимосвязь
электрическихи магнитных явлений.

3.

Опыт Эрстеда показал, что электрический ток создаёт в
окружающем пространстве магнитное поле.
Фарадей пришёл к мысли, что может существовать и
обратный эффект: магнитное поле, в свою очередь,
порождает электрический ток. В 1831 г. Фарадей обнаружил, что в замкнутом проводящем контуре при изменении магнитного поля возникает индукционный ток.
Это явление электромагнитной индукции. Оно
выражает взаимосвязь электрических
и магнитных явлений.
Суть его можно пояснить несколькими простыми
опытами (опытами Фарадея)

4.

5. ЭДС индукции не зависит от того, чем было вызвано изменение магнитного потока

• Ф=B S cos - деформацией контура
• Ф=BS cos - перемещением контура
• Ф= BS cos - изменением самого
магнитного поля

6.

Закон электромагнитной индукции
(закон Фарадея)
ЭДС электромагнитной индукции в контуре численно
равна и противоположна по знаку скорости изменения
магнитного потока сквозь поверхность,
ограниченную этим контуром.
Этот закон является универсальным,
т. к. ЭДС не зависит от способа
изменения магнитного потока.

d
εi N
dt
dt

7.

в случае однородного магнитного поля и плоской
поверхности
Ф BS cos α
где S – площадь контура; α – угол между нормалью к
плоскости контура и вектором магнитной индукции
7

8. ЭДС индукции не зависит от того, чем было вызвано изменение магнитного потока

• Ф=B S cos - деформацией контура
• Ф=BS cos - перемещением контура
• Ф= BS cos - изменением самого
магнитного поля

9. Электромагнитной индукцией называется возникновение ЭДС в проводнике под действием магнитного поля

1. При движении проводника относительно
магнитного поля электромагнитная индукция
обусловлена действием магнитной
составляющей из-за движения заряженных
частиц вместе с проводником
2. При движении магнитного поля относительно
проводника электромагнитная индукция
обусловлена действием на электрические
заряды проводника электрического тока,
порожденного движущимся магнитным полем

10. 3.При изменении магнитного поля, в котором находится проводник электромагнитная ин-дукция обусловлена действием на электри-

3.При изменении магнитного поля, в котором
находится проводник электромагнитная индукция обусловлена действием на электрические заряды проводника электрического
поля, порожденного изменяющимися со
временем магнитным полем.

11.

Во всех рассмотренных
случаях
изменяется
магнитный поток
через поверхность,
ограниченную
контуром
В цепи катушки
гальванометра
появляется
индукционный ток

12. В СЛУЧАЕ ЗАМКНУТОГО КОНТУРА

• ЭДС в контуре равен скорости изменения
магнитного потока, пронизывающего
площадь, ограниченную замкнутым
проводящим контуром.
В СЛУЧАЕ НЕЗАМКНУТОГО КОНТУРА
• ЭДС в контуре равен скорости изменения
магнитного потока, описанную
движущимся проводником за единицу
времени.

13.

13

14.

15. ЭДС в проводнике возникает только в том случае, когда

проводник пересекает линии
магнитной индукции, поэтому
Ԑ инд часто называют скоростью
пересечения проводником линий
магнитной индукции

d
εi N
dt
dt

16. Обобщением закона Фарадея и правила Ленца является закон Фарадея - Ленца:

• (Это выражение представляет собой основной
закон электромагнитной индукции )
• Электродвижущая сила электромагнитной индукции в замкнутом проводящем
контуре численно равна и противоположна по знаку скорости изменения магнитного потока сквозь поверхность,
ограниченную контуром:

17.

Индукционный ток в контуре всегда имеет такое
направление, что создаваемое им магнитное поле
препятствует изменению магнитного потока,
вызвавшего этот индукционный ток.

18. направление индукционного тока

определяется правилом Ленца: При всяком
изменении магнитного потока сквозь
поверхность, ограниченную замкнутым
проводящим контуром, в последнем
возникает индукционный ток такого
направления, что его магнитное поле
противодействует изменению
магнитного потока.

19.

При возрастании
магнитного потока
индуктированная ЭДС
направлена встречно
току, создающему
магнитный поток.
При убывании магнитного
потока, индуктируемая
ЭДС препятствует
уменьшению тока.

20. Возникновение ЭДС индукции при изменении магнитного потока 1. Вследствии перемещения контура или его частей в постоянном во

времени
магнитном поле (B=const V ≠0 ).
2. Вследствии изменения во времени
магнитного потока в неподвижном
контуре (dФ/dt ≠const V =0 ).
;

21. Явления индукции в движущихся и неподвижных проводниках протекают одинаково, но физическая причина возникновения индукционного

Явления индукции в движущихся и
неподвижных проводниках протекают
одинаково, но физическая причина
возникновения индукционного тока
оказывается в этих двух случаях различной:
1. в случае движущихся проводников ЭДС
индукции обусловлена силой Лоренца
2. в случае неподвижных проводников ЭДС
индукции является следствием действия
на свободные заряды вихревого
электрического поля, возникающего
при изменении магнитного поля.

22.

1.ЭДС индукции в движущемся проводнике
В неподвижном проводнике
электроны
ориентированы
хаотично и их скорости
различны. Пусть в однородном магнитном поле
c
индукцией В движется
под
действием
внешней силы
Fвнешн проводник длиной l с
постоянной
скоростью V ,
пересекая силовые линии.
Вместе с проводником
движутся и свободные
электроны.

23.

24.

Пусть металлический проводник движется со υ перпендикулярной вектору
магнитной индукции B⃗ . Вместе с проводником, естественно, движутся
свободные электроны. Следовательно, на электроны будет действовать сила
Лоренца ( Fл) . Под действием этой силы свободные электроны перемещаются
к одному из торцов проводника (на рис. а к левому торцу), в результате чего
происходит разделение зарядов: положительные заряды накапливаются на
одном конце проводника, отрицательные — на другом. Эти заряды создадут
внутри проводника электростатическое поле.
Перераспределение зарядов будет происходить до тех пор, пока электрическая сила Fe=qE⃗ не скомпенсирует магнитную силу Лоренца.

25.

При движении проводника в магнитном поле со стороны
магнитного поля на заряды действует составляющая силы
Лоренца, направленная вдоль проводника. Она вызывает
перемещение зарядов внутри проводника и играет роль
сторонней силы. ( Fл) =- qυB.
Работа силы ( Fл) на пути l равна Av = -qυBl cos0.= -qυBl
При протекании индукционного тока по проводнику,
находящемуся в магнитном поле, на свободные заряды
действует еще одна составляющая силы Лоренца ( Fл) ,
направленная перпендикулярно проводнику. ( Fл) =- qυB.
Работа силы ( Fл) равна Av = -qυBl cos180= + qυBl .
Таким образом полная работа силы Лоренца равна
нулю.

26.

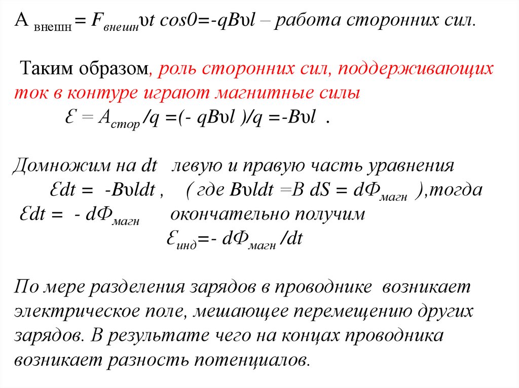
А внешн = Fвнешнυt cos0=-qBυl – работа сторонних сил.
Таким образом, роль сторонних сил, поддерживающих
ток в контуре играют магнитные силы
Ԑ = Астор /q =(- qBυl )/q =-Bυl .
Домножим на dt левую и правую часть уравнения
Ԑdt = -Bυldt , ( где Bυldt =В dS = dФмагн ),тогда
Ԑdt = - dФмагн окончательно получим
Ԑинд=- dФмагн /dt
По мере разделения зарядов в проводнике возникает
электрическое поле, мешающее перемещению других
зарядов. В результате чего на концах проводника
возникает разность потенциалов.

27.

Разделение будет происходить до тех пор, пока
возникшее
в
разомкнутом
проводнике
электрическое
поле,
действующее
на
электроны с силой Лоренца электрического
поля Fлэ =qE,
не скомпенсирует действие
силы Лоренца магнитного поля Fлм ,
Fлм = ( Fл) =- qυB. , играющей роль сторонних
сил.

28. 2. Возникновение ЭДС индукции в изменяющимся со временем магнитном поле

• В этом случае возникновение ЭДС индукции уже
нельзя объяснить действием силы Лоренца.
• электрическое
поле,
порожденное
изменяющимся магнитным полем, не является
потенциальным. Его называют вихревым
электрическим полем с напряженностью Е' ,
являющейся напряженностью поля сторонних
сил Ест , под действием которого и возникает
индукционный ток в замкнутом проводнике.

29. Вихревое электрическое поле

Если замкнутый проводник, находящийся в
магнитном поле, неподвижен, то объяснить возникновение ЭДС индукции действием силы Лоренца нельзя,
так как она действует только на движущиеся заряды.
Известно, что движение зарядов может происходить
также под действием электрического поля.
Следовательно, можно предположить, что электроны
в неподвижном проводнике приводятся в движение
электрическим полем, и это поле непосредственно
порождается переменным магнитным полем. К
этому выводу впервые пришел Максвелл.

30. Возбужденное электрическое поле является вихревым, его свойства отличны от свойств электрического поля Е покоящихся зарядов ,

для которого работа
по замкнутому пути равна нулю и
которое является потенциальным.

31.

Остановимся теперь на вопросе о природе электродвижущей силы индукции.
1. В случаях движения контура в магнитном поле э. д. с.
индукции обусловлена действием лоренцевой силы на
заряды, находящиеся в контуре. В самом деле, пусть,
например, участок металлического контура движется со
скоростью и, пересекая магнитное поле (силовые линии
которого, перпендикулярны плоскости рисунка). Вместе с
этим участком движутся находящиеся в нем электроны.
Поэтому на каждый электрон будет действовать сила
лоренца, направленная вверх (учитывая, что электрон
заряжен отрицательно). В результате на участке произойдет разделение зарядов: свободные электроны переместятся кверху и между концами участка возникает разность
потенциалов, равная электродвижущей силе индукции.31

32.

2. В случаях неподвижного контура, находящегося
в переменном магнитном поле (dФмагн /dt ≠const),
возникновение э. д. с. индукции нельзя объяснить
силой Лоренца, так как она не действует на неподвижные заряды.
Для объяснения природы электродвижущей силы
индукции в этих случаях необходимо предположить, как это сделал Максвелл, что переменное
магнитное поле создает в пространстве переменное же электрическое поле и что силовые линии
магнитного поля концентрически охвачены
силовыми линиями электрического поля .
32

33.

Такое электрическое поле — с замкнутыми силовыми
линиями — называется вихревым полем.
Силы вихревого электрического поля производят
разделение зарядов в проводящем контуре, создавая в
нем переменную разность потенциалов, равную ЭДС
33

34.

До сих пор мы рассматривали изменяющиеся
магнитные поля не обращая внимание на то, что
является их источником. На практике магнитные
поля создаются с помощью различного рода
соленоидов, т.е. многовитковых контуров с током.
Здесь возможны два случая: при изменении тока
в контуре изменяется магнитный поток, который
пронизывает :
• этот же контур( явл. самоиндукции);
• соседний контур ( явл. взаимоиндукции).

35.

ЭДС индукции, возникающая в самом же
контуре называется ЭДС самоиндукции, а само
явление – самоиндукция.
Если ЭДС индукции возникает в соседнем
контуре, то говорят о явлении взаимной
индукции.
Взаимная индукция и самоиндукция являются
частными случаями электромагнитной индукции

36. Самоиндукция

Это
частный
случай
электромагнитной
индукции когда ЭДС возникает в контуре с
током под действием магнитного поля самого
контура при изменении в нем тока. Контур с
током создаст магнитное
поле в окружающем
пространстве магнитное
поле

37.

37

38.

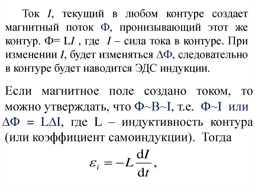
Ток I, текущий в любом контуре создает
магнитный поток Ф, пронизывающий этот же
контур. Ф= LI , где I – сила тока в контуре. При
изменении I, будет изменяться Ф, следовательно
в контуре будет наводится ЭДС индукции.
Если магнитное поле создано током, то
можно утверждать, что Ф~В~I, т.е. Ф~I или
Ф = L I, где L – индуктивность контура
(или коэффициент самоиндукции). Тогда
dI
i L ,
dt

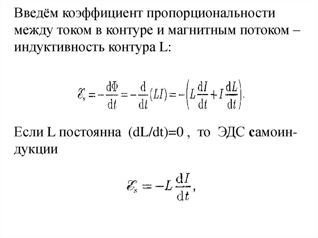
39. Введём коэффициент пропорциональности между током в контуре и магнитным потоком – индуктивность контура L: Если L постоянна

Введём коэффициент пропорциональности
между током в контуре и магнитным потоком –
индуктивность контура L:
Если L постоянна (dL/dt)=0 , то ЭДС самоиндукции

40.

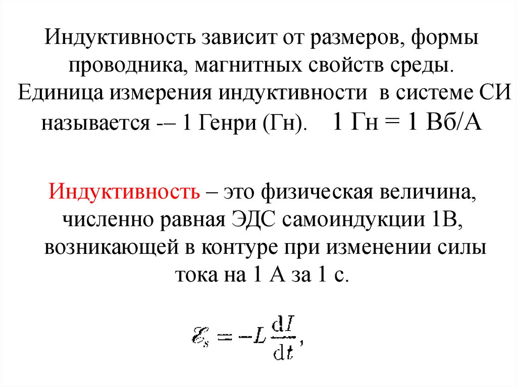
Индуктивность зависит от размеров, формы
проводника, магнитных свойств среды.
Единица измерения индуктивности в системе СИ
называется -– 1 Генри (Гн). 1 Гн = 1 Вб/А
Индуктивность – это физическая величина,
численно равная ЭДС самоиндукции 1В,
возникающей в контуре при изменении силы
тока на 1 А за 1 с.

41.

42.

Схема опыта, позволяющего наблюдать явление
самоиндукции,
и график зависимости силы тока, текущего через лампу
(Л1) от времени.
1 ─ при выключении; 2 – при включении.

43. Рассмотрим более подробно влияние самоиндукции на ток при замыкании и размыкании цепи, содержащей индуктивность.

Случай 1.
По правилу Ленца, токи
возникающие в цепях вследствие
самоиндукции всегда направлены
так, чтобы препятствовать
изменению тока, текущего в цепи.

44.

Это приводит к тому, что при замыкании ключа
К установление тока I2 в цепи содержащей
индуктивность L, будет происходить не
мгновенно, а постепенно.
Сила тока в этой цепи

45.

Случай 2.
При переводе ключа из положения 1 в 2 в
момент времени t0 , ток начнет
уменьшаться но ЭДС самоиндукции
будет поддерживать ток в цепи, т.е.
препятствовать резкому уменьшению
тока.

46.

Оба эти случая говорят, что чем больше индуктивность
цепи L и чем меньше сопротивление R, тем медленнее
изменяется ток в цепи.
Случай 3. Размыкание цепи, содержащей
индуктивность.
Сначала цепь замкнута. В цепи течет установившийся ток. При размыкании цепи в момент времени t0 , R . Это приводит к резкому возрастанию ЭДС индукции
dI
i L
.
dt

47.

Происходит этот скачек вследствие большой
величины скорости изменения тока dI /dt . Это
экстратоки замыкания и размыкания. Поэтому
лампочки чаще перегорают в момент включения.
ЭДС самоиндукции резко
возрастает
(Нельзя резко размыкать
цепь, состоящую из
трансформатора и других
индуктивностей).

48. Токи Фуко

Вихревые токи, или токи Фуко — индукционные
электрические токи, образующиеся в проводниках благодаря изменению по времени действующего на них
потока магнитного поля. Так как сопротивление крупных
проводников небольшое, то сила тока Фуко может быть
довольно большой. Движение тока в проводнике, согласно правилу Ленца, осуществляется по пути наибольшего
сопротивления силам, его вызвавшим. Чтобы повысить
коэффициент полезного действия любого механизма,
необходимо максимально уменьшить силы вихревых
токов. Метод снижения воздействия вихревых токов
зависит от вида электрического устройства.
Специалисты считают, что токи Фуко оказывают боль48
ше вредного воздействия, чем положительного.

49.

Но все же они нашли широкое применение в разных
областях жизнедеятельности. Особенно это касается
следующих сфер:
• На основе вихревых токов для металлургии производят агрегаты, которые позволяют транспортировать и закалять расплавленные металлы, широко
используются индукционные печи. По своей пропроизводительности они гораздо превосходят
аналогичные устройства, работа которых основана
на других видах действия. Кроме того, процессы закалки и плавления металлов возможны только с
использованием этого явления.
• На транспорте при передвижении скоростных поездов на магнитных подушках используют тормозные
системы, принцип работы которых основан на токах
49
Фуко.

50.

Токи Фуко, как и индукционные токи в
линейных проводниках, подчиняются правилу
Ленца:
магнитное поле направлено
так, чтобы противодействовать изменению магнитного
потока, индуцирующему
вихревые токи.
Рассмотрим области, где используют токи Фуко

51.

Пример 1.

52.

Вихревые токи возникают и в проводах, по которым
течет переменный ток. Направление этих токов можно
определить по правилу Ленца.
Токи Фуко всегда направлены таким образом, что
ослабляют ток внутри провода и усиливают его около
поверхности. Соответственно, изменяющийся с высокой
частотой ток распределен по сечению провода неравномерно. Данное явление называется скин – эффектом
(англ. skin - кожа) , или поверхностным эффектом. Так
как токи высокой частоты практически текут в тонком
поверхностном слое, то внутренняя часть проводника
становится бесполезной и в цепях с большой частотой в
качестве проводников применяют трубки.
. Скин - эффект может быть использован для разогрева
поверхностного слоя металла, что позволяет применять
данное явление в процессе закалки металла.

53.

53

54.

Пример 2.
Токи Фуко, используется в индукционных
металлургических печах. Индукционная печь
печь представляет собой тигель, помещаемый
внутрь катушки, в которой пропускается ток
высокой частоты.
В металле возникают
интенсивные вихревые токи,
способные разогреть его до
плавления. Такой способ позволяет плавить
металлы в вакууме, в результате чего получаются
сверхчистые материалы.

55.

Пример 3. Трансформаторы
Вихревые токи вызывают нагревание проводников.
Поэтому для уменьшения потерь на нагревание, якоря
генераторов и сердечники трансформаторов изготовляют
из тонких специальных пластин из штампованной
листовой электротехнической стали, толщина которых
может варьироваться от 0,1 до 0,5 мм, и «запекаются»
специальными лаками или окалиной. Пластины при этом
должны быть расположены параллельно магнитным
потокам.
55

56.

В процессе литья деталей сердечника в его состав
добавляются специальные компоненты, к примеру,
кремний, увеличивающие силу его электрического
сопротивления.
В другом случае при сборке сердечников применяются
куски железной проволоки, прошедшие специальную
тепловую обработку, которые располагаются строго
параллельно магнитному полю. Также дополнительно
могут быть использованы специальные изолирующие
прокладки.
При такой сборке сердечника сила вихревых потоков
существенно снижается, а КПД увеличивается.
56

57.

Пример 4.
Для демпфирования ( успокоения )
подвижной части электроизмерительных приборов
57

58.

59. Энергия магнитного поля

Из изложенного выше становится ясно, что при
замыкании цепи источник тока совершает работу не
только на выделение тепла на сопротивлении цепи, но и
на преодоление ЭДС самоиндукции цепи. ЭДС
самоиндукции препятствует возрастанию тока в цепи и
работа по ее преодолению может быть рассчитана по
формуле
.
Используя
, получим
.
Полную работу по преодолению ЭДС самоиндукции
найдем интегрированием этого выражения по току от
нуля до его установившегося значения

60.

Эта работа затрачивается на создание магнитного поля
тока. Поэтому ее называют собственной энергией тока.
При исчезновении тока она обратно выделяется в цепь.
Значит, магнитное поле обладает энергией.
60

61.

62.

Энергия магнитного поля равна работе, которая
затрачивается током на создание этого поля.
0
LI
A LIdI
2
I
A W
LI
W
2
2
2

63.

Проводник, с индуктивностью
L, по которой течет
.
ток I, обладает энергией
LI 2
W
2
Если магнитное поле однородно, его
энергия распределена равномерно по
всему объему поля с некоторой
объемной плотностью wm:

64.

64

65.

66.

Немного
истории……
Для расширения кругозора

67. XVIIIв. М.В.Ломоносов

Высказал мысль о
родстве
световых и
электрических
явлений.

68. 1819г. Г.Х. Эрстед

Проводник,
по которому течёт
электрический ток,
вызывает отклонение
стрелки магнитного
компаса.

69. 1824г. А. Ампер

Математическое
описание
взаимодействия тока
с магнитным полем .

70. 1831 г. Майкл Фарадей

« Превратить
магнетизм в
электричество…»

71. 1864 г. Джеймс Максвелл

Создал
теорию
электромагнитного
поля,
согласно которой
электрическое и
магнитное поля
существуют как
взаимосвязанные
составляющие единого
целого
— электромагнитного
поля.

72.

Максвелл
Джеймс Клерк
( 1831 - 1879 )
- выдающийся
английский физик.
. Является создателем
теории
электромагнитного
поля и
электромагнитной
теории света.

73. 1887г. Генрих Герц

Зарегистрировал
электромагнитную
волну.
«Описанные
эксперименты
устраняют сомнения в
тождественности
света, теплового
излучения и
электродинамического
волнового движения».

74.

1895 Г
А.С. Попов
Продемонстрировал
практическое
применение
электромагнитных
волн для радиосвязи.

75. XX в. Макс Планк

XX в. Макс Планк
В XX в. Развил
представления об
электромагнитном поле
и электромагнитном
излучении, это
продолжилось в рамках
квантовой теории поля

76.

Согласно опросу, проведенному среди
ученых журналом
"Физик уолд", физик Джеймс Клерк
Максвелл вошел в первую тройку
названных:
Максвелл, Ньютон,
Эйнштейн.
Но главная память о Максвелле, вероятно,
единственном в истории науки человеке,
в честь которого имеется столько названий, – это
«уравнения Максвелла»,
«электродинамика Максвелла»,
«правило Максвелла»,
«ток Максвелла»

77. Теория электромагнитного поля

Согласно теории
Максвелла, переменные
электрические и
магнитные поля не могут
существовать по
отдельности:
изменяющееся магнитное
поле порождает
электрическое поле,
а изменяющееся
электрическое поле
порождает магнитное.

78. Утверждение, что в данной точке пространства существует только электрическое или только магнитное поле бессмысленно, если не

указать,
по отношению к какой системе отсчета
эти поля рассматриваются.
Вывод:
электрические и магнитные поля – проявление
единого целого: электромагнитного
поля.
Источником электромагнитного поля служат
ускоренно движущиеся электрические заряды.

79.

Утверждение 1
Электростатическое поле создается
зарядами.
Силовые линии электрического поля
начинаются и кончаются на зарядах.

80.

Утверждение 2
Магнитные заряды отсутствуют в
природе.

81.

Утверждение 3
Электростатическое поле
потенциально:
в нем нет замкнутых силовых линий.

82.

Утверждение 4
Вихревое магнитное поле создается
электрическими токами.

83.

Утверждение 5
Изменяющееся магнитное поле приводит к
возникновению вихревого электрического
поля.

84.

Утверждение 6
Вихревое магнитное поле создается полным
током, то есть токами проводимости и
током смещения, вызванным изменяющимся
электрическим полем.
Максвелл предсказал новое явление, обратное
электромагнитной индукции.
Эксперимент подтвердил, что магнитное
поле
действительно может создаваться
изменяющимся
во времени электрическим полем.

85.

Максвелл создал теорию
электромагнитного поля
на основе двух постулатов:
-Переменное магнитное поле создает
в окружающем его пространстве
вихревое электрическое поле.
-Переменное электрическое поле создает
в окружающем его пространстве
вихревое магнитное поле.

86. Основные источники электромагнитного поля

В качестве основных источников
электромагнитного поля можно выделить:
Линии электропередач.
Электропроводка (внутри зданий и сооружений).
Бытовые электроприборы.
Персональные компьютеры.
Теле - и радиопередающие станции.
Спутниковая и сотовая связь
(приборы, ретрансляторы).
Электротранспорт.
Радарные установки.
English     Русский Правила