Физика колебаний
Условия возникновения свободных колебаний 1. Колебательная система должна иметь поло- жение устойчивого равновесия. 2. При
Механические гармонические колебания
Если в начальный момент времени тело проходит положение равновесия, то колебания являются синусоидальными.
Характеристики колебательного движения 1. Амплитуда А 2. Период Т 3. Частота ω, ν 4. Фаза
Кинематика колебаний
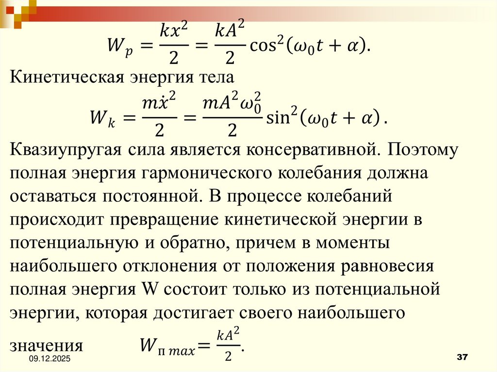
УПРУГИЕ И КВАЗИУПРУГИЕ СИЛЫ
Маятники Маятник- тело, совершающее колебания относительно положения равновесия под действием приложенных к нему сил. Пружинный
Пружинный маятник Это закреплённый на пружине груз, способный совершать колебания в вертикальном или горизонтальном
Примеры резонанса Студентам На самостоятельное изучение
Виды и примеры резонанса
4.64M
Категория: ФизикаФизика

Лекция 7 сокращенная 2024

1.

2. Физика колебаний

ФИЗИКА
КОЛЕБАНИЙ
09.12.2025
2

3.

09.12.2025
3

4.

КОЛЕБАНИЯ
Колебания – это физические
процессы, обладающие той или иной
степенью повторяемости во времени.
Колебательные процессы весьма
часто встречаются в окружающей нас
природе и технике.
Колебания могут иметь различную
физическую природу, но иметь общие
закономерности
и
описываться
однотипными
математическими
методами.
4

5. Условия возникновения свободных колебаний 1. Колебательная система должна иметь поло- жение устойчивого равновесия. 2. При

Условия возникновения
свободных колебаний
1. Колебательная система должна иметь положение устойчивого равновесия.
2. При выведении системы из положения равновесия должна возникать равнодействующая сила, возвращающая систему в исходное
положение.
3. Силы трения (сопротивления) очень малы.

6.

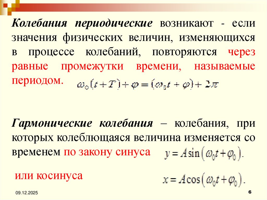
Колебания периодические возникают - если
значения физических величин, изменяющихся
в процессе колебаний, повторяются через
равные промежутки времени, называемые
периодом.
Гармонические колебания – колебания, при
которых колеблющаяся величина изменяется со
временем по закону синуса
или косинуса
09.12.2025
6

7.

Фурье
установил,
что
любое
периодическое
негармоническое
колебание может быть представлено
как сумма гармонических колебаний:
Теорема Фурье - любое сложное
периодическое колебание S = f(t) можно
представить в виде суммы простых
гармонических колебаний с циклическими
частотами,
кратными
основной
циклической частоте ω0 = 2π ∕ Т, где Т –
период колебаний:
7

8. Механические гармонические колебания

Рассмотрим прямолинейные гармонические колебания
материальной точки вдоль оси х около положения
равновесия, совпадающего с началом координат х = 0.
Зависимость координаты х от времени t задается
уравнениями
x A cos( t )
0
А – максимальное значение колеблющейся величины, называется
амплитудой колебаний, ω – круговая (циклическая) частота,
t – фаза колебаний в момент времени t.
0
Система,
совершающая
колебательной системой.
колебания,
называется

9.

Простейшей моделью гармонического
колебания
является
колебание
проекции x конца радиуса-вектора r
точки, движущейся по окружности
радиусом A с постоянной угловой
скоростью ω0. Такое представление
гармонических колебаний называют
векторной диаграммой.
09.12.2025
9

10.

Угол поворота изменяется по закону равномерного вращения:
φ =
English     Русский Правила