Волны
А. Механические волны ( 1. Бегущая волна 2. Стоячая волна)
Волны можно классифицировать по разным признакам: 1. По направлению колебаний частиц среды. Поперечные волны – волны, в которых
Продольные волны – частички среды колеблются вдоль направления распространения волны. Распространяются в твердых, жидких и
,
3. По характеру распространения- линейные (одномерные), поверхностные (двумерные), пространственные ( трехмерные).
Для характеристики волн, кроме длины волны , вводится циклическое волновое число k. Циклическое волновое число показывает, чему
1. БЕГУЩАЯ ВОЛНА
S – смещение точки, участвующей в волновом процессе, от положения равновесия; φ= (ωt – kх)- фаза волны k =2π/λ -волновое число,
2. Стоячая волна Если рассматривать бегущую волну, то в направлении ее распространения переносится энергия колебательного
Собственные колебания сплошной ограниченной среды
Энергия стоячей волны
Нарисуем график распределения амплитуды плотности потенциальной Wп и кинетической Wк энергии для стоячей волны
Сравнение бегущей и стоячей волны
Получение стоячих волн при отражении
Остальная часть лекции для самостоятельного изучения 1. пригодится для решения задач 2. электромагнитные волны – для темы
Рекомендации к решению задач
Б.Электромагнитные волны
Свойства электромагнитных волн. 1. Скорость распространения электромагнитных волн • Здесь ε и μ – диэлектрическая и магнитная
• среда влияет на распространение электромагнитных волн, они преломляются, отражаются, поглощаются. 2. Электромагнитная волна –
4. Вектора Е и Н колеблются в одной фазе – одновременно обращаются в нуль и одновременно достигают max значения. 5. Мгновенные
Электромагнитная масса и импульс
Шкала электромагнитных волн
8.44M
Категория: ФизикаФизика

Лекция 8 Волны 2024 сокращенная

1.

2.

волны
Механические
Электромагнитные
09.12.2025
2

3. Волны

Волной называется распространение
колебаний в пространстве.
Виды волн:
- Механические волны ( упругие, звуковые)- распространение механических колебаний в упругой среде.
- электромагнитные волны- распространение электромагнитного поля в пространстве.

4. А. Механические волны ( 1. Бегущая волна 2. Стоячая волна)

Источник механических волн – тело, совершающее
колебательное движение, находясь в упругой среде.
Упругая среда, в которой распространяются механические волны, - воздух, вода, дерево металлы и др.
Для механических волн обязательно нужна среда,
обладающая способностью запасать кинетическую и
потенциальную энергию. Следовательно, среда
должна обладать инертными и упругими свойствами.
В реальных средах эти свойства распределены по
4
всему
09.12.2025 объему.

5.

Частицы среды совершают колебательное движение
около положений равновесия. От одних участков среды
к другим передается только состояние деформации. т.е.
переноса вещества не происходит, а импульс и
энергия передаются от одной частицы к соседним.
Частички среды совершают такие же колебания что и
источник, но в другой фазе.
Волна переносит энергию, но не переносит
вещество. Волновой процесс - есть процесс
переноса энергии и импульса в пространстве без
переноса массы
Частицы среды, в которой распространяется волна,
не вовлекаются волной в поступательное движение,
они лишь совершают колебания около своих
положений равновесия.

6. Волны можно классифицировать по разным признакам: 1. По направлению колебаний частиц среды. Поперечные волны – волны, в которых

u=
G
,
ρ
Волны можно классифицировать по
разным признакам:
1. По направлению колебаний частиц среды.
Поперечные волны – волны, в которых частицы
среды колеблются в направлении, перпендикулярном к
направлению распространения волны. Возникают они
там, где есть деформация сдвига - в твердых телах
и на границе раздела двух разных фаз. Скорость
упругих волн зависит от механических свойств среды:
плотности вещества ρ и модуля сдвига G.
Скорость поперечной волны в неограниченных
изотропных твердых телах определяется
формулой

7.

.
Волны, возбуждаемые на поверхности воды,
являются поперечными, они обязаны своим
существованием земному притяжению.
09.12.2025
7

8. Продольные волны – частички среды колеблются вдоль направления распространения волны. Распространяются в твердых, жидких и

газообразных средах.
Скорость продольной волны в тонком
стержне , где Е- модуль упругости.
Если стальной стержень ударить в торец молотком, то
в нём начнёт распространяться упругая деформация.
По поверхности стержня побежит поперечная волна, а
внутри него будет распространяться волна продольная
( сжатия и разрежения среды)
09.12.2025
8

9. ,

09.12.2025
9

10.

2. По форме волновой поверхности - сферические и
плоские, цилиндрические и пр. На большом расстоянии от
источника небольшие участки волновой поверхности можно
считать плоскими для любых волн.
Волновая поверхность– геометрическое место точек, которые
колеблются в одинаковых фазах. На волновой поверхности фазы
колеблющихся точек в рассматриваемый момент времени имеют
одно и тоже значение.
Фронт волны – это геометрическое место точек, до которых к
данному моменту дошло колебание (возмущение среды).
Луч – прямая линия нормальная к волновой поверхности. В
сферической волне лучи направлены вдоль радиусов сфер от
центра, где расположен источник волн.
В плоской волне лучи направлены перпендикулярно к
поверхности фронта
Сферическая
волна – здесь фронт имеет форму сферы.
10
09.12.2025

11.

09.12.2025
11

12. 3. По характеру распространения- линейные (одномерные), поверхностные (двумерные), пространственные ( трехмерные).

4. По переносу энергии
волна бегущая
Ψ = A sin(ωt – kх)
волна стоячая. Ψ = 2А0coskx⋅sinωt,
12

13.

Характеристики волны
Несмотря на различную природу, механические и
электромагнитные волны, как и колебания, подчиняются
общим для них математическим закономерностям.
- длина волны расстояние, на которое за время,
равное периоду колебания Т, распространяется колебание
Здесь υ - скорость волны, Т - период колебаний, ν частота колебаний точек среды, ω - циклическая частота.
13

14.

Длиной волны λ называют расстояние между двумя
соседними точками на оси OX, колеблющимися в
одинаковых фазах. Расстояние, равное длине волны λ,
волна пробегает за период Т, следовательно, λ = υT, где υ –
скорость распространения волны.
09.12.2025
14

15. Для характеристики волн, кроме длины волны , вводится циклическое волновое число k. Циклическое волновое число показывает, чему

равна разность фаз
колебаний в точках, находящихся на расстоянии 1 м друг
от друга в данной среде):
k = Δφ .
Δr
Расстоянию ∆r = соответствует разность фаз колебаний =2π, поэтому циклическое волновое число связано с длиной волны соотношением k =
09.12.2025
15

16.

Уравнение плоской волны
Уравнение волны позволяет найти смещение от положения равновесия колеблющейся точки с координатами (х, у, z) в момент
времени t.
Пусть колебания точек, лежащих в плоскости х = 0 происходят по
закона косинуса
Найдем вид колебания точек в плоскости,
соответствующей произвольному значению х.
Для того, чтобы пройти путь от х = 0 до этой
плоскости волне требуется время
где v – скорость,
распространения волны. Следовательно, колебания частиц,
лежащих в плоскости х, будут отставать по времени на τ от
16
колебаний частиц в плоскости х = 0, т.е, будут иметь вид

17.

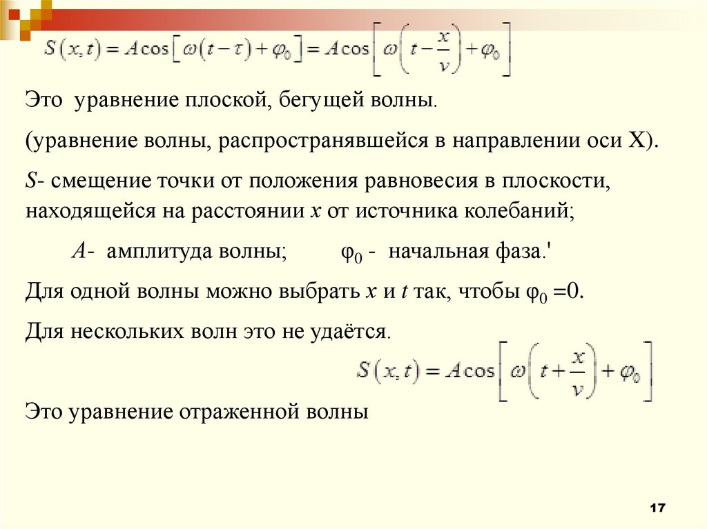
Это уравнение плоской, бегущей волны.
(уравнение волны, распространявшейся в направлении оси X).
S- смещение точки от положения равновесия в плоскости,
находящейся на расстоянии х от источника колебаний;
А- амплитуда волны;
φ0 - начальная фаза.'
Для одной волны можно выбрать х и t так, чтобы φ0 =0.
Для нескольких волн это не удаётся.
Это уравнение отраженной волны
17

18. 1. БЕГУЩАЯ ВОЛНА

Пусть волна распространяется в направлении х в
непоглощающей среде (А=const), тогда S = A sin(ωt + φ0),
τ = x/υ
S = A sinω(t - τ) = A sin(2πt/T- 2πx/υ·T) ,
где
λ=υ·T;
ω=2π/T, то
S = A sin(ωt - kх), где k = 2π/λ
Таким образом, S = A sin(ωt - kх)- это уравнение
плоской продольной (или поперечной) бегущей волны ,
распространяющейся в непоглощающей среде в
18
09.12.2025
направлении
х.

19.

Колебание
у
у= A sinωt
у=f (t) –смещение
одной точки,
находящейся на
расстоянии х от
источника в любой
момент времени.
Т
t
Волна
S = A sin(ωt – kх)
S = f(х) –положение всех
точек волны в данный
момент времени
(мгновенная фотография
волны)
S
λ
х

20. S – смещение точки, участвующей в волновом процессе, от положения равновесия; φ= (ωt – kх)- фаза волны k =2π/λ -волновое число,

показывает, чему равна разность
фаз точек, находящихся на расстоянии 1м друг от друга.
( k равно числу длин волн на отрезке 2π м).
х - расстояние от источника до рассматриваемой точки
волны.
∆φ= φ1- φ2 = 2π= ω(t –х/υ)- ω[t –(х+λ)/υ]= (ω λ)/υ
2π= 2πλ/Тυ
λ= υT
Начальная фаза волны определяется выбором начала
отсчета х и t. При рассмотрении одной волны начало
отсчета времени и координаты обычно выбираются так,
чтобы начальная фаза волны была равной нулю.

21.

Для волны с данной λ
при переходе в другую среду
сохраняется --- ω, Т, ν,
изменяется --- λ, k, υ
09.12.2025
21

22.

Свойства механических волн
1. Отражение волн – механические волны
любого происхождения обладают способностью
отражаться от границы раздела двух сред. Если
механическая волна, распространяющаяся в
среде, встречает на своем пути какое-либо
препятствие, то она может резко изменить
характер своего поведения. Например, на
границе раздела двух сред с разными
механическими свойствами волна частично
отражается, а частично проникает во вторую
среду.
09.12.2025
22

23.

2. Преломление волн –
при распространении механических волн
можно наблюдать и явление преломления:
изменение направления распространения
механических волн при переходе из одной
среды в другую
09.12.2025
23

24.

3. Дифракция волн – отклонение волн от
прямолинейного распространения, то есть огибание
ими препятствий,
соизмеримых с
длиной волны
4. Интерференция волн – сложение когерентных
волн, приводящее к перераспределению энергии. В
пространстве, где распространяются несколько волн,
их интерференция приводит к возникновению
областей с минимальным и максимальным значениями
24
09.12.2025
амплитуды колебаний.

25.

ВОЛНОВОЕ УРАВНЕНИЕ
Распространение волн в однородной среде в общем
случае описывается волновым уравнением –
дифференциальным уравнением
в частных производных
Решением данного волнового уравнения является
уравнение любой волны, например :
плоской
S = Asin(ωt – kx – ky - kz)
сферической
S = A/r sin(ωt - kr)
09.12.2025
25

26.

Энергия волны
Упругая среда, в которой распространяются
механические волны, обладает кинетической
энергией колеблющихся частиц Wk и потенциальной энергией деформации среды Wn.
Максимумы потенциальной энергии приходятся
на те же области, где максимальна кинетическая
энергия. Это особенность бегущих волн.
Интенсивность упругой волны J пропорциональна
квадрату ее амплитуды А2.
26

27.

Принцип суперпозиции. Понятие о когерентности
волн
Если в среде распространяется несколько волн
одновременно, то колебания частиц среды равны
геометрической сумме колебаний, которые совершали
бы частицы при распространении каждой из волн в
отдельности. Следовательно, волны просто
накладываются, не возмущая друг друга – принцип
суперпозиции (наложения) волн.
Когерентными называются колебания, у которых:
1. частоты одинаковые;
2. колебания происходят вдоль одного направления;
3. разность фаз колебаний постоянна во времени
09.12.2025
27

28.

Интерференция волн
Интерференцией
называется
явление
наложения когерентных волн, при котором
происходит
перераспределение
энергии
колебаний в пространстве, в результате чего
в одних его точках наблюдается усиление, а
в других – ослабление колебаний.
Интерференция волн
- это наложение в
пространстве
двух
(или
нескольких)
когерентных волн, при котором в разных
точках получается усиление или ослабление
амплитуды результирующей волны.

29.

При интерференции волн результирующее
колебание в каждой точке представляет собой
сумму колебаний, вызванных каждой из
складывающихся волн. Интерференция волн
возможна, если волны когерентны.
Простейший случай интерференции волн –
сложение двух гармонических волн одинаковой частоты с совпадающим направлением
колебаний в складывающихся волнах.
09.12.2025
29

30.

При наложении волн от когерентных
источников наблюдаются минимумы
и максимумы результирующей
амплитуды, т.е. взаимное усиление
в одних точках пространства и
ослабление в других в зависимости
от соотношения между фазами
этих волн. Это суть явления
интерференции.
09.12.2025
30

31.

09.12.2025
31

32.

Амплитуда результирующего колебания может
иметь значения в интервале от максимального
значения (А1+А2) до минимального значения
(А1- А2) в зависимости от разности фаз колебаний Δφ в данной точке.
Фазы колебаний, а следовательно, и разность
фаз колебаний Δφ в данной точке среды зависит
от разности расстояний до источников волн,
называемой разностью хода волн
.
Δφ = φ2 - φ1 = k(r1 - r2 ) = kΔr
Δr = r2 -r1:

33.

Условия максимума
В точках, для которых разность фаз колебаний равна
четному числу π :
Δφ = 2m π,
разность хода волн равна четному числу длин полуволн
Δr = 2m λ/2,
Амплитуда результирующего колебания равна сумме
амплитуд складывающихся колебаний: (А1+А2) и имеет
место максимум амплитуды результирующего колебания.
09.12.2025
33

34.

Условие минимума
В точках, для которых разность фаз колебаний
рав-на нечетному числу
Δφπ:= (2m+1)π,
разность хода волн равна нечетному числу длин
полуволн: Δr= (2m+1) λ/2.
Амплитуда результирующего колебания равна
разности амплитуд (А1- А2) складывающихся
колебаний: имеет место минимум амплитуды
результирующего колебания.
34

35.

Таким образом, в результате
интерференции в разных точках
пространства будет разная, но
не изменяющаяся со временем
амплитуда колебаний, и
возникает устойчивое во
времени распределение
интенсивности волн в
пространстве.
09.12.2025
35

36. 2. Стоячая волна Если рассматривать бегущую волну, то в направлении ее распространения переносится энергия колебательного

движения.
Стоячей называется волна, возникающая в
результате наложения двух когерентных бегущих
волн, распространяющихся навстречу друг другу.
В случае же стоячей волны переноса энергии
нет, т.к. падающая и отраженная волны
одинаковой амплитуды несут одинаковую энергию
в противоположных направлениях.
36
09.12.2025

37.

09.12.2025
37

38.

39.

Особенностью стоячей волны является то, что ее
амплитуда зависит от координаты х. При перемещении
от одной точки к другой амплитуда меняется по закону
Смещения всех точек среды одновременно достигают
своего наибольшего значения при cosωt = 1 и
одновременно достигают своего нулевого значения
при cos ωt = 0
39
09.12.2025

40.

Те точки среды, в которых амплитуда стоячей волны
максимальна и равна 2А, называются пучностями.
Координаты пучностей можно найти из условия, что
отсюда
Расстояние между двумя соседними пучностями равно
Точки, в которых амплитуда стоячей волны
минимальна и равна 0 , называются узлами.
Координата узлов можно найти из условия
отсюда
Расстояние между двумя соседними узлами равно
Например ,
.
40

41.

В отличие от бегущей волна, все точки которой колеблются с одинаковой
амплитудой, но с разными фазами, зависящими от координаты х точки
(
), в стоячей волне точки между двумя узлами колеблется
с разными амплитудами, но с одинаковыми фазами
При переходе через узел
меняет свой знак, поэтому фаза
колебаний по разные стороны от узла отличается на π.
Фаза колебаний точек по разные стороны от узла отличается на π, т.е. в
точках, лежащих по разные стороны от узла, фазы колебаний
противоположны. Фазы колебаний в точках между соседними узлами
одинаковы
41

42.

Стоячая волна получается в результате интерференции
падающей и отраженной волн. На характере отражения
сказывается граница раздела двух сред, от которой
происходит отражение.
рис.а
рис.б
1) Если волна отражается от более плотной среды ( рис.
б), то её фаза изменяется на противоположную, т.е.
отражение от более плотной среды происходит с
потерей
половины длины волны (λ/2).
42
09.12.2025

43.

2) Если волна отражается от среды менее плотной (рис.
а), то фаза волны на границе раздела не меняется и на
границе раздела двух сред будет пучность.
Бегущая волна переносит энергию
колебательного движения в направлении
распространения волны.
Стоячая волна энергию не переносит, т.к.
падаюшая и отраженная волны одинаковой
амплитуды несут одинаковую энергию в
противоположных направлениях.
09.12.2025
43

44.

Наблюдается :
в пучности – пучность υ, пучность Wк , узлы
Wп , узлы деформации.
в узлах- узлы υ, узлы Wк , пучность
деформации , пучность Wп .
Пучность – это максимальное значение
параметра.
Узел – это значение параметра равное 0.
09.12.2025
44

45.

В случае стоячей поперечной волны в шнуре участки
шнура между соседними узлами одновременно
«прогибаются» то вверх, то вниз, как бы «стоя на месте»
(не двигаясь вперед), в то время как бегущая волна
совершает видимое (кажущееся) движение вперед со
скоростью волны.

46.

•Частоту волны, соответствующей m = 0, называют основной,
46
а все более высокие – гармониками или обертонами.

47.

.
Все точки, заключенные между двумя соседними узлами,
колеблются в одинаковой фазе. ∆φ = 2π.
Стоячая волна не переносит энергию. Дважды за период
происходит превращение энергии стоячей волны то
полностью в потенциальную (сосредоточенную вблизи
узлов волны), то полностью в кинетическую (сосредоточенную в основном вблизи пучностей волны).
В результате происходит переход энергии от каждого узла
к соседним пучностям и обратно. Средний по времени
поток энергии в любом сечении волны равен нулю.
09.12.2025
47

48. Собственные колебания сплошной ограниченной среды

Ограниченная среда - ( струна с закрепленными
концами, закрепленный стержень, труба с воздухом)представляют собой колебательную систему с
распределенными параметрами.
В случае свободных колебаний в них устанавливаются
стоячие волны со вполне определенными значениями λ
и υ, поскольку среда заданных размеров может
резонансно воспринимать колебательную энергию не
при всех значениях частот внешнего воздействия, а
лишь заданного набора дискретных частот, которые
называют собственными частотами свободных
48
09.12.2025
колебаний
системы.

49.

Если возбудить продольные или поперечные волны в
стержне, один конец которого закреплен - в нем установится стоячая волна, причем на закрепленном конце обязательно будет узел смещения, на свободном – пучность.
Следовательно, в таком стержне могут возникать только
такие стоячие волны, когда на длине стержня l укладывается нечетное число четвертей длины волны. Если
закреплены оба конца стержня, то на концах стержня
будут узлы.
09.12.2025
49

50.

Колебания струны аналогичны колебаниям стержня с
закрепленными концами; колебания в столбе воздуха в
трубе, закрытой с двух концов, аналогичны колебаниям в
стержне с закрепленными концами; колебания в столбе
воздуха в трубе, закрытой с одного конца, аналогичны
колебаниям стержня с одним закрепленным концом.
09.12.2025
50

51. Энергия стоячей волны

В узлах стоячей волны объемная
плотность кинетической энергии узла
всегда равна нулю, а в пучностях объемная плотность кинетической
энергии пучности всегда максимальна
Частицы среды между пучностью и
узлом стоячей волны обладают как
потенциальной, так и кинетической
энергией, которая частично
09.12.2025
51

52. Нарисуем график распределения амплитуды плотности потенциальной Wп и кинетической Wк энергии для стоячей волны

В отличие от бегущих, стоячие волны не переносят
энергии.
09.12.2025
52

53.

В моменты когда Wк =0, Wп достигает максимального
значения, т.е. Wп и Wк сдвинуты на Т/4.
Кинетическая энергия через Т/4 переходит в потенциальную и перемещается в пространстве на λ/4.
В следующие Т/4 Wк вновь переходит в Wп и перещается в пространстве на λ/4 в противоположную
сторону.
В результате происходит переход энергии от каждого
узла к соседней с ним пучности и обратно.
Две бегущие волны , образующие стоячую волну,
переносят ту же энегию , но в противоположном
направлении , так что оба процесса взаимно компенсируются. Таким образом, средний за каждый полупериод
поток энергии будет равен нулю.
09.12.2025
53

54.

Дважды за период Wк движущихся частиц переходит в
Wп деформированных участков среды. Таким образом,
стоячая волна энергию не переносит.
После возникновения стоячая волна в непоглощающей
среде перестает забирать энергию от источника волны.
Наблюдается :
в пучности – пучность υ, пучность Wк , узлы Wп ,
узлы деформации.
в узлах- узлы υ, узлы Wк , пучность деформации ,
пучность Wп .
Пучность – это максимальное значение параметра.
Узел – это значение параметра равное 0.
09.12.2025
54

55. Сравнение бегущей и стоячей волны

ξ
ξ
с
т
x , t A sin t kx ; ст x , t 2A sin kx cos t .
Фаза колебаний в бегущей волне меняется от
точки к точке и со временем x , t t kx .
В стоячей волне точки между двумя соседними узлами колеблются в фазе, при переходе
через узел фаза меняется на .

56. Получение стоячих волн при отражении

При отражении волны от закрепленного конца фаза
колебаний меняется на , на закрепленном конце
образуется узел.
При отражении волны от свободного конца фаза не
меняется, на свободном конце образуется пучность.
В месте источника стоячей волны
наблюдается пучность смещения.

57. Остальная часть лекции для самостоятельного изучения 1. пригодится для решения задач 2. электромагнитные волны – для темы

«свет» в
следующем семестре для тех,
кто успешно сдаст зачет по
физике за этот семестр.
09.12.2025
57

58. Рекомендации к решению задач

Главное требование-нарисовать правильный рисунок
стоячей волны для данного условия и записать
соответствующее условие узлов и пучностей стоячей
волны для данного рисунка.
1) Стоячая вона образуется в среде размером L - это
длина струны или трубы - размер того пространства, где
образуется стоячая волна. Струна длиной L - зажатая с
одного края (консольная заделка) , или с двух (как в
гитаре) . L- это может быть длина трубы закрытой с
одного края ( рис.в), с двух сторон (рис.а)или полностью
открытая (рис.б).
09.12.2025
58

59.

2) Важно написать координату узла х ( не пучности) , т.к.
именно он определяет размер струны L=хуз
Координата хуз обычно находится там, где бегущая
волна , отражаясь от преграды, накладывается на
бегущую встречную волну. Так возникает стоячая волна.
3) далее по рисунку определяется число ( m) –число
четвертьволн , которое определяет координату узла хуз
для рассматриваемого случая.
09.12.2025
59

60.

рисунок (а)
число четвертьволн четное и равно 2m, где(m=0,1,2,3…..)
Этот рисунок подходит к струне, зажатой с двух сторон,
трубе, закрытой с двух сторон, т.е.
Х(узла)=2mλ/4 , где ( m=0,1,2,3…..)
рисунок (б)
число четвертьволн четное и равно 2m, где (m = 0,1,2,3..)
Этот рисунок подходит к трубе, открытой с двух сторон,
т.е. Х(узла)=2mλ/4, где ( m=0,1,2,3…..)
рисунок (в)
число четвертьволн нечетное и равно (2m+1), где (m = 0,1,
2,3…..) Этот рисунок подходит к струне( или стержню) ,
зажатой с одного конца (консольная заделка ), к трубе,
60
09.12.2025
закрытой
с одного конца –Хузла=(2m+1)λ/4. где(m=0,1,2,3..)

61.

4) Далее приравниваем х(узла)=L в соответствии с
рисунком, т.е.
а) L= Х(узла)=2mλ/4
б) L= Х(узла)=2mλ/4
В) L= Х(узла)=(2m+1)λ/4, где N- номер узла N=( m +1)
номер узла начинается с 1 и не может быть 0 или
отрицательным
5) далее решаем задачу.
09.12.2025
61

62.

Электромагнитные
волны
.
09.12.2025
62

63. Б.Электромагнитные волны

Условие возникновения э/м волны – наличие
изменяющегося со временем э/м поля источника.
Переменное э/м поле можно возбудить с помощью колебания электрических зарядов – диполя. Но для излучения
электромагнитных волн заряд не обязательно должен совершать колебательное движение; главное - у заряда должно быть ускорение. Любой заряд, движущийся с ускорением, является источником электромагнитных волн.
В 1888г. Герц экспериментально доказал существование
электромагнитных волн, предсказанных теорией Максвелла, которые распространяются в свободном пространстве. Герц установил, что скорость распространения
электромагнитных волн равна скорости света. Сущест63
09.12.2025
вование э/м волн вытекает из уравнений Максвелла.

64. Свойства электромагнитных волн. 1. Скорость распространения электромагнитных волн • Здесь ε и μ – диэлектрическая и магнитная

проницаемости вещества, ε0 и μ0 – электрическая и
магнитная постоянные (в СИ):
ε0 = 8,85419·10–12 Ф/м, μ0 = 1,25664·10–6 Гн/м.
Это скорость
света в вакууме
09.12.2025
64

65. • среда влияет на распространение электромагнитных волн, они преломляются, отражаются, поглощаются. 2. Электромагнитная волна –

поперечная, вектора Е и
Н лежат в плоскости, перпендикулярной к направлению
распространения волны, т.е. к вектору υ в рассматриваемой точке поля.
3. Вектора Е и Н взаимно
перпендикулярны, причем
вектора Е, Н и υ образуют
правовинтовую тройку
09.12.2025
Е
υ
Н
65

66. 4. Вектора Е и Н колеблются в одной фазе – одновременно обращаются в нуль и одновременно достигают max значения. 5. Мгновенные

значения векторов Е и Н связаны
соотношением
Е Н
0
0
0
0
Дифференциальное уравнение электромагнитной
волны (плоской), распространяющейся вдоль оси (x)
имеет вид
Е
υ
Н

67.

Этим уравнениям удовлетворяет, в частности,
плоская монохроматическая электромагнитная
волна:
09.12.2025
67

68.

6. Электромагнитная волна переносит энергию
(электромагнитную волну можно обнаружить)
7. Электромагнитная волна оказывает на тело давление.
Например, заряженные частицы тела в магнитном поле
волны начинают двигаться под действием силы
Лоренца
FЛ =q[v,B].
09.12.2025
0 0
68

69. Электромагнитная масса и импульс

Электромагнитному полю присущи масса и
электромагнитный импульс.
p = mυ
E = mc2 p = mc =Е/с
Поглощаясь каким‐либо телом, электромагнитная
волна сообщает этому телу некоторый импульс,
т.е. оказывает на него давление
09.12.2025
69

70. Шкала электромагнитных волн

• В зависимости от частоты (или длины волны ), а так
же от способа излучения и регистрации, различают
несколько видов электромагнитных волн.
•1) Радиоволны 10 км-1мм
• 2) Оптическое излучение (световые волны)1мм -10 нм
•3) Рентгеновское излучение 10 нм-0,005 нм
• 4) Гамма‐излучение менее 0,005 нм
09.12.2025
70

71.

1. Радиоволны (10 км-1мм )- Источниками радиоволн служат
колебания зарядов в проводах, антеннах, колебательных контурах.
Радиоволны излучаются также во время гроз
2. Оптическое излучение (свет) (1мм -10 нм)
• инфракрасное излучение –электромагнитное излучение, испускаемое нагретыми телами, λ=1мм –770 нм.
• видимое излучение (видимый свет) способно вызывать зрительное ощущение в глазе, λ=770 нм –380 нм.
• ультрафиолетовое излучение, λ=380–10 нм.
3. Рентгеновское излучение (10 нм-0,005 нм) -электромагнитное
излучение, которое возникает при взаимодействии элементарных
частиц и фотонов с атомами вещества - при торможении быстрых
заряженных частиц электронов и протонов.
4. Гамма‐излучение (менее 0,005 нм ) электромагнитное излучение, которое возникает при взаимодействии элементарных частиц
и фотонов с атомами вещества - при торможении быстрых заряженных частиц электронов и протонов.
09.12.2025
71

72.

Видимый свет (380 нм < λ < 780 нм).
Излучение в этом промежутке длин волн воспринимается
человеческим глазом. Диапазон видимого света можно разделить
на семь интервалов — так называемые спектральные цвета.
• Красный: 625 нм — 780 нм;
• Оранжевый: 590 нм — 625 нм;
• Жёлтый: 565 нм — 590 нм;
• Зелёный: 500 нм — 565 нм;
• Голубой: 485 нм — 500 нм;
• Синий: 440 нм — 485 нм;
• Фиолетовый: 380 нм — 440 нм.
Глаз имеет максимальную чувствительность к свету в зелёной
части спектра. Вот почему школьные доски согласно ГОСТу
должны быть зелёными: глядя на них, глаз испытывает меньшее
напряжение.
09.12.2025
72
English     Русский Правила