Силы инерции. Метод кинетостатики
Силы инерции
Силы инерции в НИСО
Сила инерции поступательного движения
Центробежная сила инерции
Сила Кориолиса
Метод кинетостатики в динамике. Принцип Д’аламбера
Решение задач с применением метода кинетостатики
Преимущества и область применения метода
Работа и мощность. КПД
Работа силы
Работа постоянной силы на криволинейном пути
Работа силы тяжести
Работа силы трения. Диссипативные силы.
Работа силы упругости
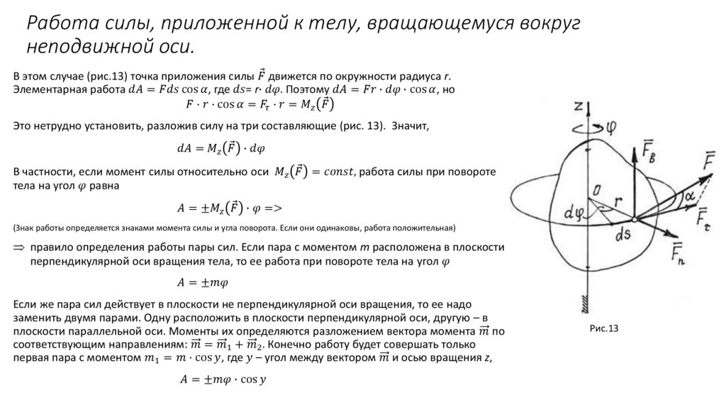
Работа силы, приложенной к телу, вращающемуся вокруг неподвижной оси.
Мощность
КПД
1.33M
Категория: ФизикаФизика

техмех (1)

1. Силы инерции. Метод кинетостатики

2. Силы инерции

Силы инерции — это общее название для фиктивных сил (псевдосилы), которые появляются в неинерциальных
системах отсчета (НИСО) или при использовании метода кинетостатики (принцип Д’аламбера) для упрощения
решения задач динамики. Они вводятся искусственно для того, чтобы можно было применять уравнение статики к
движущимся объектам.
Инерциальная система отсчета (ИСО) — система отсчета, относительно которой тела движутся с постоянной
скоростью при компенсации внешних воздействий. Неинерциальная система отсчета (НИСО) — система отсчета,
относительно которой тела движутся с ускорением, не вызванным действием на него других тел.

3. Силы инерции в НИСО

В этих системах силы инерции воспринимаются наблюдателем как реальные и входят в уравнения
движения наравне с обычными силами. Любая неинерциальная система отсчета движется относительно
инерциальных систем с некоторым ускорением, поэтому ускорение тела в неинерциальной системе
отсчета
English     Русский Правила