1.28M
Категория: МатематикаМатематика

Логарифмическая производная (2)

1.

2.

3.

Для этого:
1) логарифмируют обе части уравнения, которым
задаётся функция (например, по основанию е):
ln y ln f x
g x
, получают ln y g x ln f x ;
2) дифференцируют обе части полученного равенства,
где считают ln y сложной функцией от y y x
(правую часть равенства дифференцируют как произведение
функций):
f x
1
y g x ln f x g x
;
y
f x

4.

3) выражают из полученного равенства y :
f x
y y g x ln f x g x
;
f x
4) заменяют y его выражением через x:
f x
g x
y f x
g x ln f x g x
.
f x
При решении данным методом используют
не конечную формулу!!!!,
а реализуют процесс
логарифмического дифференцирования
для каждой функции этого типа.

5.

На основании свойства логарифмов записывают
g x
g x
ln f x
g x ln f x
f x
e
e
.
Далее дифференцируют как сложную функцию.

6.

Найти производную функции
y cos x
log3 x
с помощью
логарифмического дифференцирования.
Прологарифмируем функцию по основанию e:
ln y ln cos x 3 ln y log 3 x ln cos x .
Дифференцируем обе части полученного равенства, учитывая,
что y – это функция от x. Используя формулы дифференцирования
сложной функции и произведения функций, получаем:
1
y log3 x ln cos x log3 x ln cos x ;
y
log x
1
ln cos x
1
ln cos x sin x log3 x
tg x log3 x.
y
y
y
x ln 3
y
x ln 3
cos x
Выразим y из последнего равенства:
ln cos x
y y
tgx log3 x . Подставим вместо переменной у
x ln 3
заданное выражение и приходим к ответу:
log x ln cos x
y cos x 3
tg x log3 x .
x ln 3

7.

Вычислить производную
функции y arctg x
3 x 2
,
используя переход к основанию е.
y arctg x
3 x 2
e x 2 ln arctg x .
3
Полученную функцию продифференцируем по правилу
вычисления производной сложной функции:
3
3
x 2 ln arctg x
x 2 ln arctg x
3
y e
e
x 2 ln arctg x
e
3
x 2 ln arctg x
3
x 2 ln arctg x 3 x 2(ln arctg x)
2
1
3
1
x 2 ln arctg x
3
e
x 2 ln arctg x x 2
arctg x
3
arctg x
3
3
ln arctg x
x 2
.
e x 2 ln arctg x
2
3
2
1
x
arctg x
3
x
2
3

8.

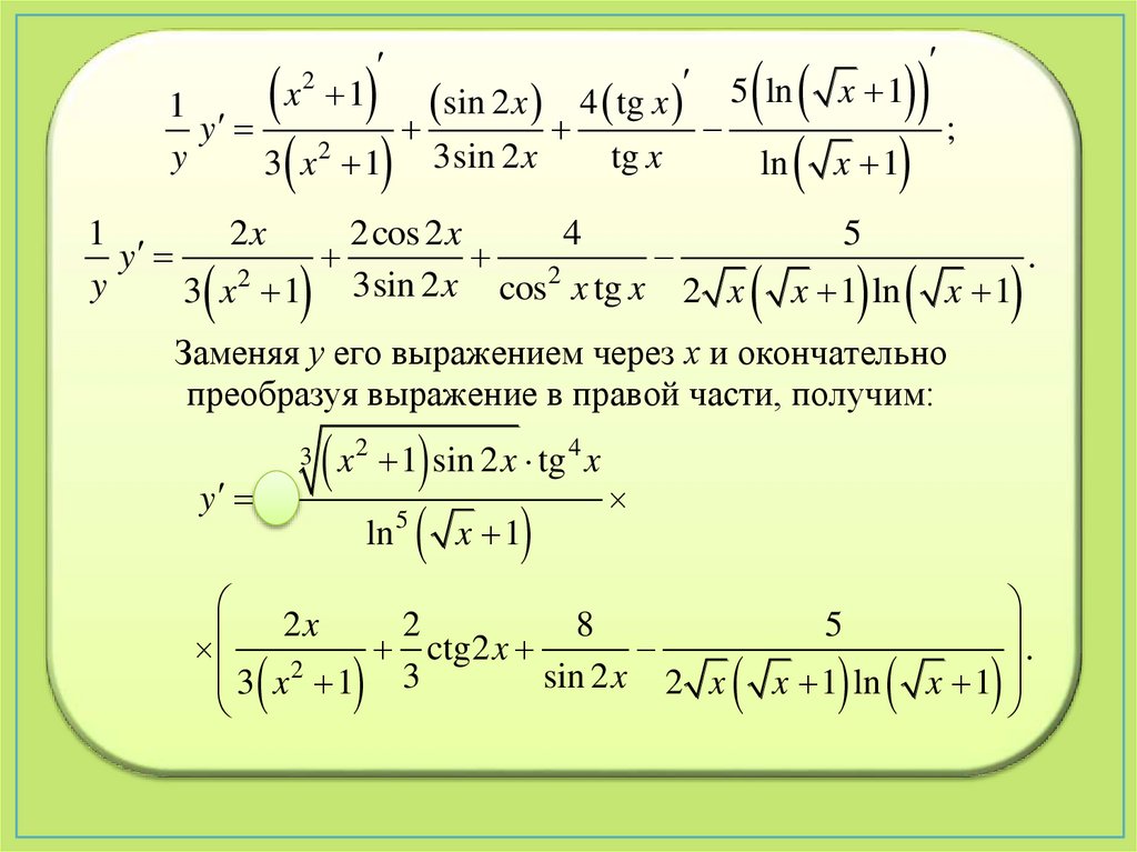
x 1 sin 2 x tg x
y
, y ?
ln x 1
2
3
4
5
Аналитическое задание данной функции представляет собой
выражение, удобное для логарифмирования. Поэтому для нахождения
производной этой функции используем метод логарифмического
дифференцирования:
ln y ln
ln x 1 ln sin 2 x ln tg x
ln x 1
1
1
ln ln x 1 ln x 1 ln sin 2 x 4ln tg x 5ln ln x 1 .
3
3
3
x 1 sin 2 x tg x
2
4
2
1
3
1
3
4
5
5
2
Обе части полученного равенства дифференцируем по переменной
х, где считаем ln y сложной функцией от y y x :

9.

x 1
sin 2 x 4 tg x 5 ln
1
y
2
y
tg x
3 x 1 3sin 2 x
ln
1
2x
2cos 2 x
4
y
2
2
y
3 x 1 3sin 2 x cos x tg x 2 x
x 1 ;
2
x 1
5
x 1 ln x 1
.
Заменяя у его выражением через х и окончательно
преобразуя выражение в правой части, получим:
x 1 sin 2 x tg x
y ln
ln x 1
3
2
4
5
2x
2
8
ctg2 x
3 x2 1 3
sin 2 x 2 x
5
x 1 ln
.
x 1

10.

Вычислить значение
производной функции в т. x0 :
x 2 x5 2
3
y
3
2x 8
,
x0 0.
Прологарифмируем равенство, задающее функцию по
основанию е, используя основные свойства логарифмов:
3
x 2 x5 2
ln y ln
3
ln y ln x 2 ln
3
2x 8
1
x5 2 2 ln
1
2x 8 3 ;
1
1
5
ln y 3ln x 2 ln x 2 ln 2 x 8 .
2
3
Дифференцируем полученное равенство при условии,
что y – это функция от x:

11.

1
3
1 5x4
1
2
y
5
.
y
x 2 2 x 2 3 2x 8
Выразим далее y и заменим переменную y
заданным выражением:
4
3
5x
2
.
y y
x 2 2 x5 2 3 2 x 8
Подставляя в полученное выражение значение x0 0,
получим:
23 2 3 1 17 2
y (0) 3
.
3
8 2 12

12.

1. Найдите производную показательно-степенной функции,
используя правило логарифмического дифференцирования:
2) y ln x
1) y xsin x ;
3) y ch x
arcsin3 x
;
tg x
;
4) y arctg x
arctg x
.
2. Найдите производную показательно-степенной функции,
используя переход к основанию e:
1) y xsin x ;
2) y (2 x )sh x ;
3) y tg xln tg x ;
4) y ln x 2ln x .
3. Пользуясь правилом логарифмического
дифференцирования, найдите производную:
1
1) y x 1 4 x 2 ;
x
2
2 3 x
;
3) y 3
2 3 x
3
4 x2
;
2) y 6
4
x 7 x 3x
5
4) y
x 7 x 4 3x
cos 2 x
.

13.

4. Вычислите производную показательно-степенной
функции, перейдя к основанию е:
1) y 2 x3
3) y cos x
sin x
x
2) y x ctg e ;
;
2
2 ln cos x
x
4) y x 7 e 6 x .
;
5. С помощью метода логарифмического дифф-ния
найдите производную сложной функции:
3
2
x
3
x
2) y 5
;
x2 3 x 1
;
1) y
2x 1
3) y
x 1
6
2x 3
6 x 2 3x 5 ;
x 4
5
sin 2 x
4) y
.
arctg 7 x log 3 x
6. Вычислите значение y x0 , если:
1) y tg 3x
sin 6 x
, x0
12
;
2) y 5 x 1
2
1 x cos x
, x 0.
3) y
x 1
2
4
2
3
0
x2 1
3
x 3, x0 4;

14.

7*. Запишите уравнение касательной и нормали к графику
функции в указанной точке:
1) y cos x
3
2 x
, x0
8
;
2
e x arcsin x
.
2) y
, x0
2
2
x 1
English     Русский Правила