§ 1. Площадь параллелограмма, треугольника и трапеции.
Задачи нашего урока
Математическая разминка (готовимся к ОГЭ)
2) Периметр квадрата равен 40. Найдите площадь квадрата.
3) В прямоугольнике одна сторона равна 10, другая сторона равна 12. Найдите площадь прямоугольника.
4) Из квадрата вырезали прямоугольник . Найдите площадь получившейся фигуры.
Площадь параллелограмма
Площадь параллелограмма
Теорема (формула площади параллелограмма по стороне и высоте)
Следствие
Метод вспомогательных площадей (метод площадей)
Повторение материала из 7 класса
Смежные углы.
Вертикальные углы.
Следствия.
Свойства прямоугольных треугольников.
Опорная задача (о медиане, проведенной к гипотенузе)
Решение задач
Выполняем тест
Домашнее задание:
Задачи нашего урока
Площадь треугольника
Площадь треугольника
Теорема (формула площади треугольника по стороне и высоте)
Следствия.
Теорема (о площади треугольников с равным углом)
Полезные задачи
Опорная задача (свойство медиан треугольника)
Полезные задачи.
Знаменитый треугольник
Математическая разминка
3. Найдите катет прямоугольного треугольника по известной площади и другому катету
Найдите площадь прямоугольного треугольника.
4. Найдите высоту треугольника по известной площади и основанию.
Площадь трапеции
Задачи нашего урока
Математическая разминка
Площадь трапеции.
Площадь трапеции
Теорема (формула площади трапеции)
Притча
Итоги…
8.09M
Категория: МатематикаМатематика

1 геометрия 8 23.12.2025

1. § 1. Площадь параллелограмма, треугольника и трапеции.

51. Площадь параллелограмма.
55. Площадь треугольника .
53. Площадь трапеции.

2.

Площадь параллелограмма

3. Задачи нашего урока

• доказать теорему о
площади
параллелограмма и
вывести следствие из
неё; использовать их
при решении задач.
• Будут выведены формулы,
по которым можно
вычислить площадь
параллелограмма.
• Все эти формулы широко
используются не только при
решении геометрических
задач, но и в обыденной
практике, при различных
расчётах, связанных с
техникой, производством,
конструированием.

4. Математическая разминка (готовимся к ОГЭ)

1) Найдите площадь фигуры
S = a*b

5. 2) Периметр квадрата равен 40. Найдите площадь квадрата.

P = 4*a
a= ¼*P

6. 3) В прямоугольнике одна сторона равна 10, другая сторона равна 12. Найдите площадь прямоугольника.

3) В прямоугольнике одна сторона равна 10, другая
сторона равна 12. Найдите площадь прямоугольника.
S = a*b

7. 4) Из квадрата вырезали прямоугольник . Найдите площадь получившейся фигуры.

Sф = Sкв - Sпр
Sф = 6^2 - 4*2 = 36 – 8 = 28

8. Площадь параллелограмма

1. Как называются фигуры
НВСК и АВСД.
2. Сравнить площади
фигур НВСК и АВСД.
3. Как найти площадь
прямоугольника?
Sпр = НК*ВН
АВСД – параллелограмм.
НК=?, что такое ВН ?
Sпар = АД*ВН

9. Площадь параллелограмма

Условимся одну из сторон параллелограмма называть
основанием, а перпендикуляр, проведённый из любой
точки противоположной стороны к прямой,
содержащей основание, — высотой параллелограмма.
ТЕОРЕМА
Площадь
параллелограмма
равна произведению
его основания на
высоту.

10. Теорема (формула площади параллелограмма по стороне и высоте)

11. Следствие

12. Метод вспомогательных площадей (метод площадей)

13. Повторение материала из 7 класса

1. СМЕЖНЫЕ И ВЕРТИКАЛЬНЫЕ УГЛЫ.
2. СООТНОШЕНИЯ СТОРОН В
ПРЯМОУГОЛЬНОМ ТРЕУГОЛЬНИКЕ

14. Смежные углы.

15. Вертикальные углы.

16. Следствия.

17.

18. Свойства прямоугольных треугольников.

19. Опорная задача (о медиане, проведенной к гипотенузе)

20. Решение задач

21.

22.

23. Выполняем тест

24. Домашнее задание:

Изучить пункт 52; выполнить задание на выбор
На 3 № 459 (а), 460
На 4, 5 1. Пусть а – основание, h – высота, а S –
площадь параллелограмма. Найдите а, если S=45
см2, h=7,5 см.
2. Смежные стороны параллелограмма 12 см и 16
см, а его тупой угол 150. Найдите площадь
параллелограмма.

25.

Площадь треугольника

26. Задачи нашего урока

• вывести несколько
формул площади
треугольника;
• рассмотреть задачи,
в которых
используются эти
формулы.
• Будут выведены формулы, по
которым можно вычислить
площади треугольника.
• Некоторые из этих формул вы
уже знаете.
• Все эти формулы широко
используются не только при
решении геометрических задач,
но и в обыденной практике, при
различных расчётах, связанных с
техникой, производством,
конструированием.

27. Площадь треугольника

1. Как называются фигуры
АСДВ.
2. Что какое СВ?
2. Сравнить площади фигур
АСВ и СДВ.
3. Как найти площадь
параллелограмма?
Sпар = АВ*СН
Sтр = 1/2 Sпар = 1/2 АВ*СН
Что такое АВ и СН в треугольнике?
Sтр = ½*АВ*СН

28. Площадь треугольника

Условимся одну из сторон треугольника называть
основанием, а под словом «высота» будем подразумевать
ту из высот треугольника, которая проведена к этому
основанию.
ТЕОРЕМА
Площадь треугольника равна половине произведения
его основания на высоту.

29. Теорема (формула площади треугольника по стороне и высоте)

30.

31. Следствия.

32. Теорема (о площади треугольников с равным углом)

33. Полезные задачи

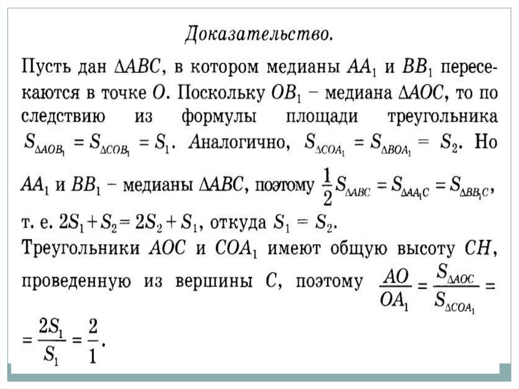
34. Опорная задача (свойство медиан треугольника)

35.

36.

37. Полезные задачи.

38.

Решение
задач

39.

Решение
задач

40.

41. Знаменитый треугольник

С понятием треугольника мы
встречаемся во многих сферах
деятельности человека и в
повседневной жизни: в
архитектуре, строительстве и
даже в медицине. Вспомните,
например, из уроков географии
о загадочном месте в
Атлантическом океане,
расположенном между
Бермудскими островами,
государством Пуэрто-Рико и
полуостровом Флорида, по
форме напоминающем
геометрическую фигуру
треугольник.
Как называется это место?
Речь идет о «бермудском
треугольнике» или так называемом
«треугольнике проклятых».
Загадочность
??? этого места
заключается в том, что в нем
бесследно исчезают корабли и
самолеты, изменяется
пространство и время. Тайны
«бермудского треугольника» не
раскрыты до конца и по сей день.

42. Математическая разминка

1. Найдите площадь треугольника

43. 3. Найдите катет прямоугольного треугольника по известной площади и другому катету

44. Найдите площадь прямоугольного треугольника.

45. 4. Найдите высоту треугольника по известной площади и основанию.

46. Площадь трапеции

47. Задачи нашего урока

• вывести формулу
площади трапеции;
• использовать её при
решении задач;
• Будет выведена формула, по
которой можно вычислить
площадь трапеции.
• Все эти формулы широко
используются не только при
решении геометрических задач,
но и в обыденной практике, при
различных расчётах, связанных
с техникой, производством,
конструированием.

48. Математическая разминка

• Дать определение трапеции.
• Какие виды трапеций вы знаете?
• На доске изображена трапеция ABCD. Укажите на
данном чертеже, что является основаниями, боковой
стороной, средней линией.
• Что такое площадь фигуры?
• Сформулируйте свойства площади для простых фигур.
B
A
C
D

49. Площадь трапеции.

1. На сколько треугольников ВД
делит трапецию?
2. Как найти площадь
треугольников АВД и ВСД?
SАВД = ½ АД*ВН
SВСД = ½ ВС*ДН1
ДН1=ВН высоты трапеции
А Д и ВС основания трапеции
Sтрап = ½*(АД+ВС)*ВН

50. Площадь трапеции

Высотой трапеции называется перпендикуляр, проведённый из
любой точки одного из оснований к прямой, содержащей другое
основание.
ТЕОРЕМА
Площадь трапеции равна произведению
полусуммы её оснований на высоту.

51. Теорема (формула площади трапеции)

52.

53.

54.

55.

56.

57.

58. Притча

Шел мудрец, а навстречу ему три человека, которые
везли под горячим солнцем тележки с камнями для
строительства. Мудрец остановился и задал каждому по
вопросу. У первого спросил: “Что ты делал целый день?”
И тот с ухмылкой ответил, что целый день возил
проклятые камни. У второго мудрец спросил: “А что ты
делал целый день?”, и тот ответил: “А я добросовестно
выполнял свою работу”. А третий улыбнулся, его лицо
засветилось радостью и удовольствием: “А я принимал
участие в строительстве храма”
– Кто работал так, как первый человек?
– Кто работал добросовестно?
– Кто принимал участие в строительстве храма
знаний?

59. Итоги…

1. Какие у вас были
затруднения на уроке?
2. Нашли ли вы выход из
затруднения?
3. Остались ли у вас
затруднения после
окончания урока?
4. Над чем необходимо
продолжить работу?
English     Русский Правила