Лекция 14. Первообразная и неопределённый интеграл, основные свойства неопределённого интеграла.
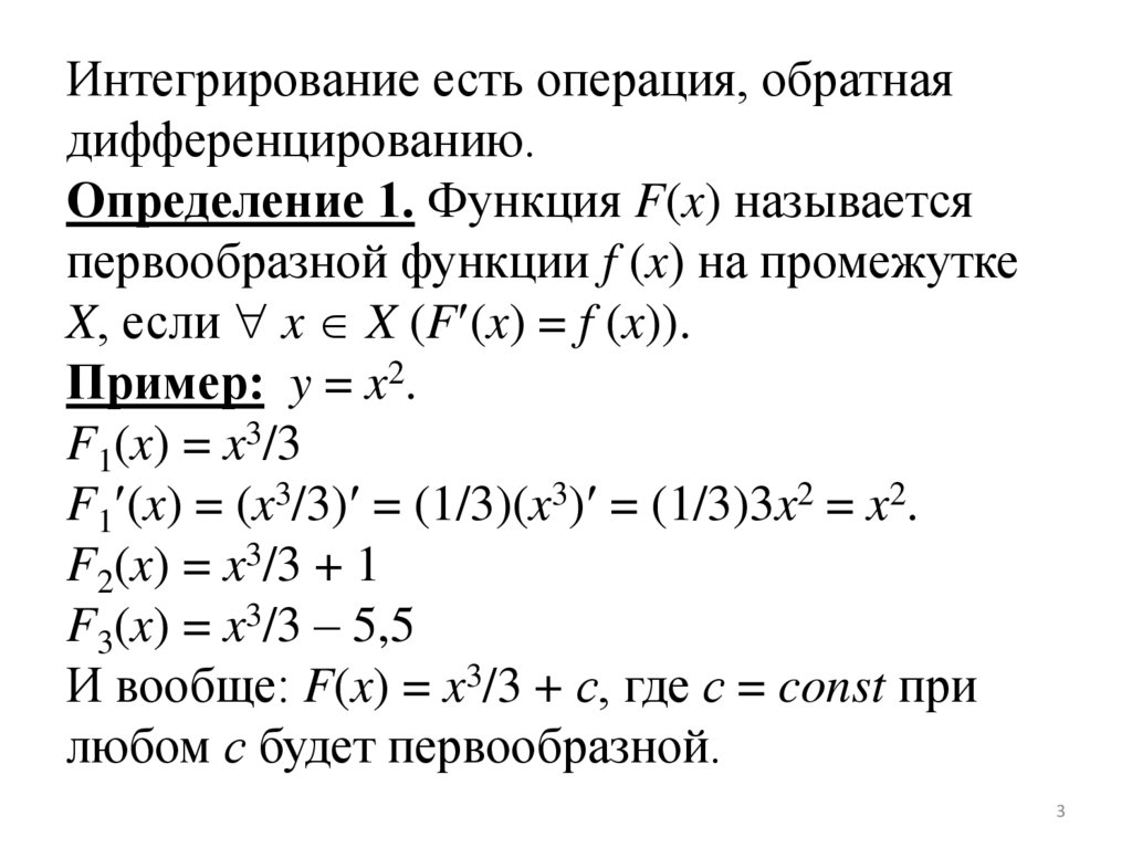
Интегрирование есть операция, обратная дифференцированию. Определение 1. Функция F(x) называется первообразной функции f (x) на
280.00K
Категория: МатематикаМатематика

Лекция_14_Первообразная_и_неопределённый_интеграл,_основные_свойства

1. Лекция 14. Первообразная и неопределённый интеграл, основные свойства неопределённого интеграла.

1

2.

§ 1. Первообразная и неопределенный
интеграл.
До сих пор мы рассматривали следующую
задачу: задана функция и требуется найти ее
производную. Теперь будем рассматривать
обратную задачу: будем находить функцию
по заданной ее производной.
2

3. Интегрирование есть операция, обратная дифференцированию. Определение 1. Функция F(x) называется первообразной функции f (x) на

промежутке
X, если x X (F (x) = f (x)).
Пример: y = x2.
F1(x) = x3/3
F1 (x) = (x3/3) = (1/3)(x3) = (1/3)3x2 = x2.
F2(x) = x3/3 + 1
F3(x) = x3/3 – 5,5
И вообще: F(x) = x3/3 + с, где с = const при
любом с будет первообразной.
3

4.

Первообразных у функции всегда бесконечное
множество.
Имеем следующее: если F(x) является
первообразной функции f (x), то и любая
функция вида F(x) + с тоже будет
первообразной при любом с.
Возникает вопрос: а могут ли быть
первообразные другого вида? Как показывает
следующая теорема – нет.
Теорема (о первообразной). Пусть F(x) –
первообразная функции f(x) на промежутке X,
Ф(х) – какая-то другая функция. Ф(х) является
первообразной f(x) на X тогда и только тогда,
когда Ф(х) = F(x) + с, на Х, где с = const.
4

5.

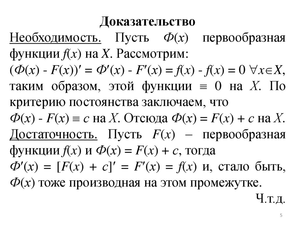
Доказательство
Необходимость. Пусть Ф(х) первообразная
функции f(x) на X. Рассмотрим:
(Ф(х) - F(х)) = Ф (х) - F (х) = f(x) - f(x) = 0 x X,
таким образом, этой функции 0 на Х. По
критерию постоянства заключаем, что
Ф(х) - F(х) с на Х. Отсюда Ф(х) = F(x) + с на Х.
Достаточность. Пусть F(x) – первообразная
функции f(x) и Ф(х) = F(x) + с, тогда
Ф (х) = [F(x) + с] = F (х) = f(x) и, стало быть,
Ф(х) тоже производная на этом промежутке.
Ч.т.д.
5

6.

Определение 2. Пусть F(х) первообразная
функции f(x) на Х. Выражение вида F(x) + с, где
с – произвольная постоянная (могущая
принимать любые вещественные значения),
называется неопределенным интегралом
функции f(x) на данном промежутке.
Обозначается: f (x)dx = F(x) + с.
При этом f(x) называют подынтегральной
функцией, а f(x)dx – подынтегральным
выражением.
Таким образом, неопределенный интеграл есть
семейство функций, а именно – множество всех
первообразных функции f(x).
6

7.

Таблица интегралов
1) 0dx = c,
2) dx = x + c,
1
x
3) x dx =
+ c, ( -1)
1
dx
4) = ln x + c,
x
x
a
5) axdx =
+ c,
ln a
6) exdx = ex + c,
7) sinxdx = -cosx + c,
8) cosxdx = sinx + c,
7

8.

Продолжение таблицы интегралов
dx
9)
= tgx + c,
2
cos x
dx
10) 2 = - ctgx + c,
sin x
dx
1
x
arctg c,
11) 2
2
a x a
a
dx
x
arcsin c,
12) 2
2
a
a x
dx
1 x a
13) 2
ln
c,
2
x a 2a x a
dx
2
2
14) 2
ln
x
x
a
c.
2
x a
8

9.

Чтобы доказать истинность каждой из этих
формул, достаточно убедиться в том, что
производная
правой
части
равна
подынтегральной функции.
Докажем формулу 4.
dx
x = ln x + c.
1
Требуется доказать: (ln x ) = .
x
1
а) Пусть x > 0. Тогда: (ln x ) = (lnx) = .
x
1
1
( 1).
b) Пусть x < 0. Тогда: (ln x ) = (ln(-x)) =
x
x
9

10.

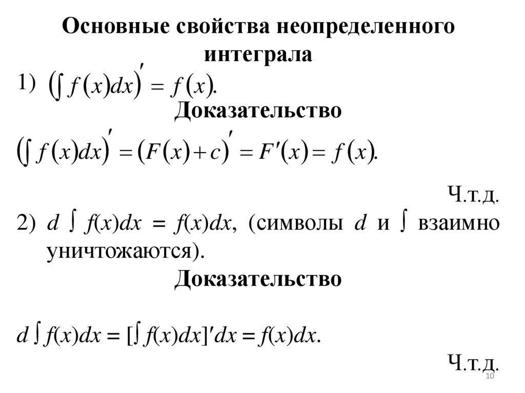
Основные свойства неопределенного
интеграла
1) f x dx f x .
Доказательство
f x dx F x c F x f x .
Ч.т.д.
2) d f(x)dx = f(x)dx, (символы d и взаимно
уничтожаются).
Доказательство
d f(x)dx = [ f(x)dx] dx = f(x)dx.
Ч.т.д.
10

11.

Основные свойства неопределенного
интеграла (продолжение)
3) df(x) = f(x) + c.
Интеграл от дифференциала функции равен
этой функции + с. Таким образом, символы и d
взаимно уничтожаются.
Доказательство
df(x) = f (x)dх = f(x) + c.
Ч.т.д.
11

12.

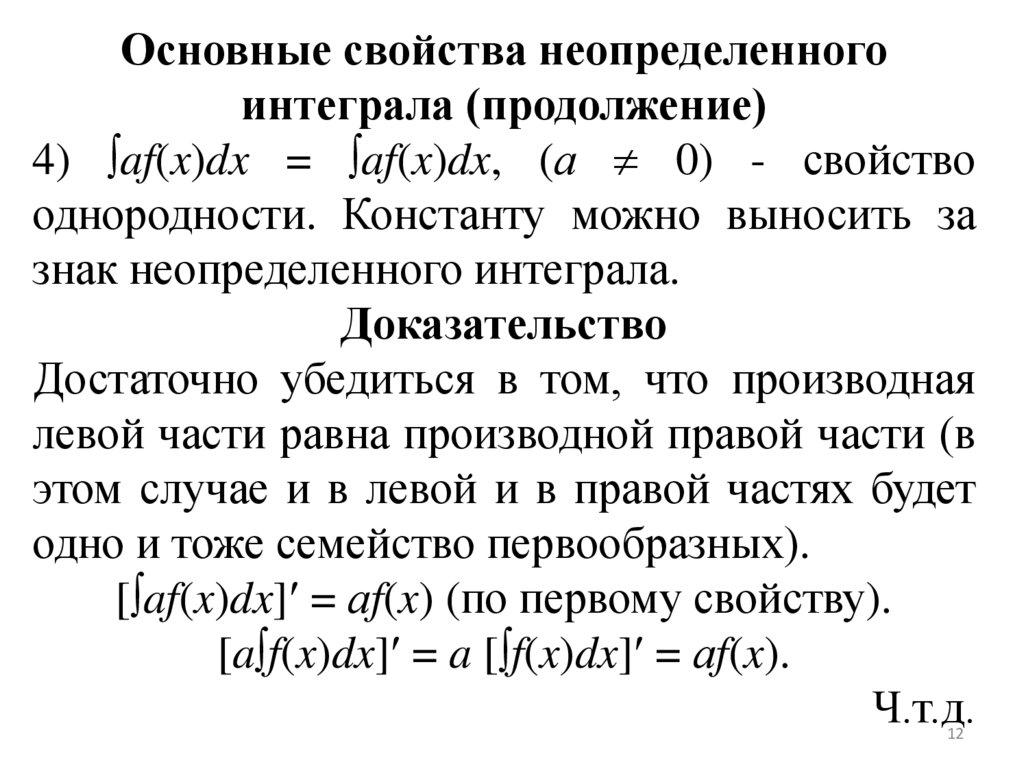
Основные свойства неопределенного
интеграла (продолжение)
4) af(x)dx = af(x)dx, (а 0) - свойство
однородности. Константу можно выносить за
знак неопределенного интеграла.
Доказательство
Достаточно убедиться в том, что производная
левой части равна производной правой части (в
этом случае и в левой и в правой частях будет
одно и тоже семейство первообразных).
[ af(x)dx] = аf(x) (по первому свойству).
[a f(x)dx] = a [ f(x)dx] = аf(x).
Ч.т.д.
12

13.

Основные свойства неопределенного
интеграла (продолжение)
5) Аддитивность относительно подынтегральной функции.
[ f (x) g(x)]dx = f (x)dx g(x)dx.
Доказательство
Достаточно показать, что производная левой
части равна производной правой части (в этом
случае и в левой и в правой частях будет одно и
тоже семейство первообразных).
{ [ f (x) g(x)]} = f (x) g(x).
[ f (x)dx g(x)dx] = [ f(x)dx] [ g(x)dx] =
= f (x) g(x).
Ч.т.д.
13

14.

Замечание 1. Свойство аддитивности справедливо для любого конечного числа слагаемых.
Замечание 2. Вычисление интегралов называется интегрированием.
14

15.

§ 2. Интегрирование с помощью замены
переменных (метод подстановки).
Сущность метода заключается в следующем:
f (x)dх с помощью подстановки x = (t)
приводят к другому, более простому для
вычисления, то есть подбирают функцию
x = (t) так, чтобы
f ( (t))d (t) = f ( (t)) (t)dt
был более простым для вычисления.
15

16.

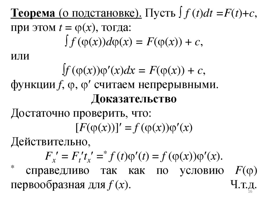
Теорема (о подстановке). Пусть f (t)dt =F(t)+c,
при этом t = (х), тогда:
f ( (х))d (х) = F( (х)) + c,
или
f ( (х)) (х)dх = F( (х)) + c,
функции f, , считаем непрерывными.
Доказательство
Достаточно проверить, что:
[F( (х))] = f ( (х)) (х)
Действительно,
Fx = Ft tx =* f (t) (t) = f ( (х)) (х).
* справедливо так как по условию F( )
первообразная для f (х).
Ч.т.д.
16

17.

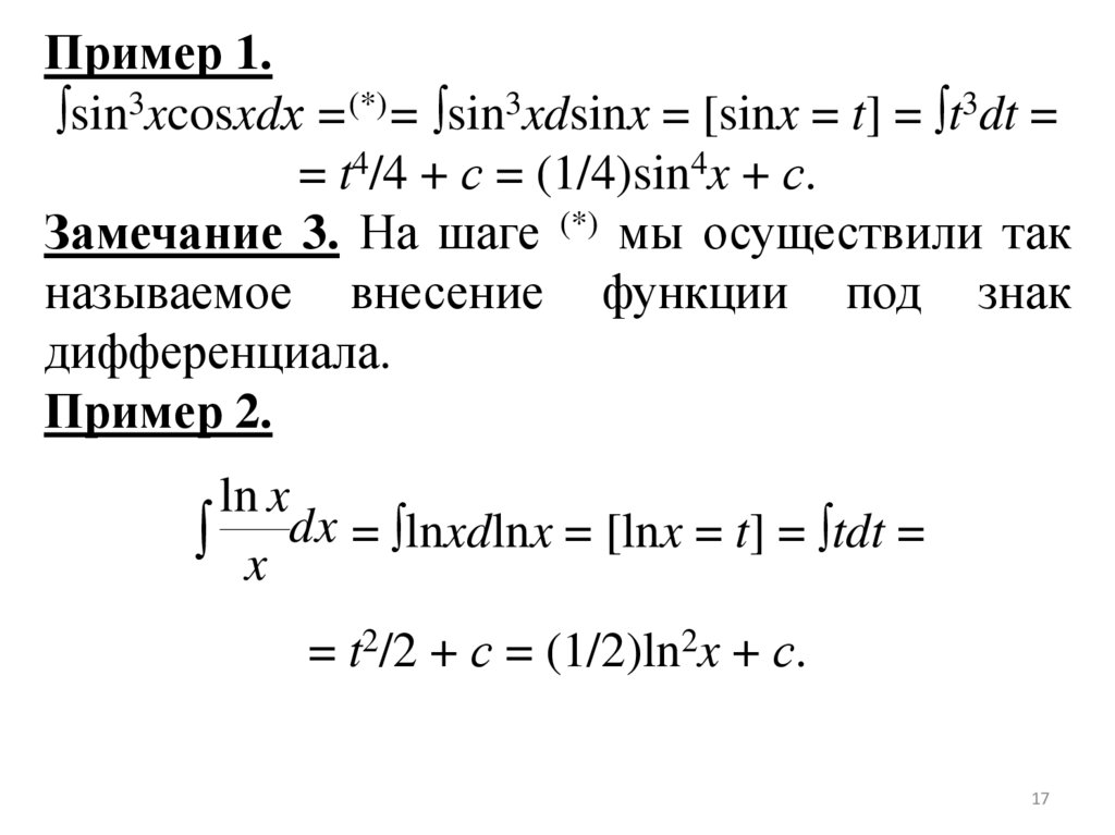
Пример 1.
sin3xcosxdх =(*)= sin3xdsinx = [sinx = t] = t3dt =
= t4/4 + с = (1/4)sin4x + с.
Замечание 3. На шаге (*) мы осуществили так
называемое внесение функции под знак
дифференциала.
Пример 2.
ln x
x dx = lnxdlnx = [lnx = t] = tdt =
= t2/2 + с = (1/2)ln2x + с.
17

18.

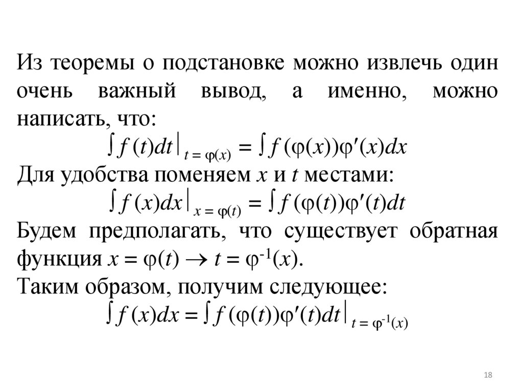
Из теоремы о подстановке можно извлечь один
очень важный вывод, а именно, можно
написать, что:
f (t)dt t = (x) = f ( (x)) (x)dx
Для удобства поменяем x и t местами:
f (x)dx x = (t) = f ( (t)) (t)dt
Будем предполагать, что существует обратная
функция x = (t) t = -1(x).
Таким образом, получим следующее:
f (x)dx = f ( (t)) (t)dt t = -1(x)
18

19.

Отсюда получаем правило для вычисления
интеграла
методом подстановки:
чтобы
вычислить f (x)dx с помощью подстановки
x = (t) нужно под знаком интеграла вместо x
везде подставить (t) (в подынтегральной
функции, а также вместо dx мы подставляем
(t)dt).
Вычисляем полученный интеграл, зависящий
от t. Ответ получаем в терминах переменной t.
Чтобы получить окончательный результат,
нужно перейти к прежней переменной x исходя
из самой подстановки.
19

20.

Замечание
4.
Внесение
под
знак
дифференциала есть частный случай метода
подстановки.
Метод подстановки – один из самых сильных
методов интегрирования.
Пример 3.
2 x 3 t
t 3
10
= (1/2) t10dt =
(2х + 3) dх = x
2
1
dx dt
2
= (1/2)t11/11 + с = (1/22) (2х + 3)11 + с.
20

21.

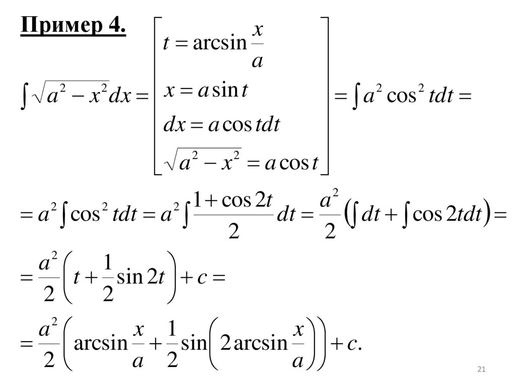
Пример 4.
t arcsin x
a
2
2
2
2
x
a
sin
t
a
x
dx
a
cos
tdt
dx a cos tdt
2
2
a x a cos t
2
a
2
2
2 1 cos 2t
a cos tdt a
dt dt cos 2tdt
2
2
2
a 1
t sin 2t c
2 2
2
a
x 1
x
arcsin sin 2 arcsin c.
2
a 2
a
21

22.

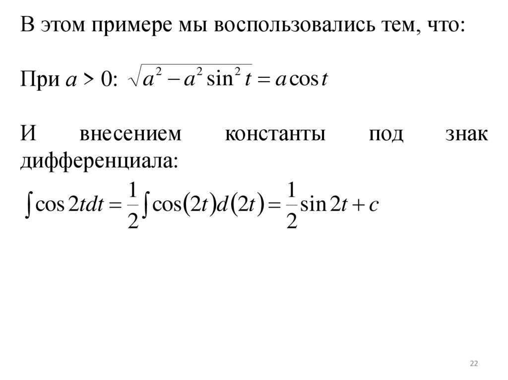
В этом примере мы воспользовались тем, что:
При а > 0:
a a sin t a cos t
2
2
2
И
внесением
константы
под
дифференциала:
1
1
cos 2tdt 2 cos 2t d 2t 2 sin 2t c
знак
22
English     Русский Правила