Лекция №10 Разработка программного обеспечения для моделирования физических процессов
Содержание
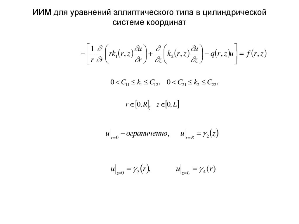
ИИМ для уравнений эллиптического типа в цилиндрической системе координат
ИИМ для уравнений эллиптического типа в цилиндрической системе координат. Типы граничных условий.
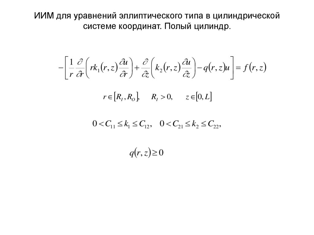
ИИМ для уравнений эллиптического типа в цилиндрической системе координат. Полый цилиндр.
Типы граничных условий для полого цилиндра.
ИИМ для уравнений эллиптического типа в цилиндрической системе координат
ИИМ для уравнений эллиптического типа в цилиндрической системе координат
Аппроксимация уравнения
ИИМ для уравнений эллиптического типа
Аппроксимация уравнения
Аппроксимация условия ограниченности
Аппроксимация условия ограниченности. Как делать не надо.
Аппроксимация условия ограниченности. Как надо делать.
ИИМ для уравнений эллиптического типа с граничными условиями 3-его рода
Аппроксимация граничного условия 3-его рода на внутренней границе
Аппроксимация граничного условия 3-его рода на внешней границе по r
Аппроксимация граничного условия 3-его рода на внутренней границе по r
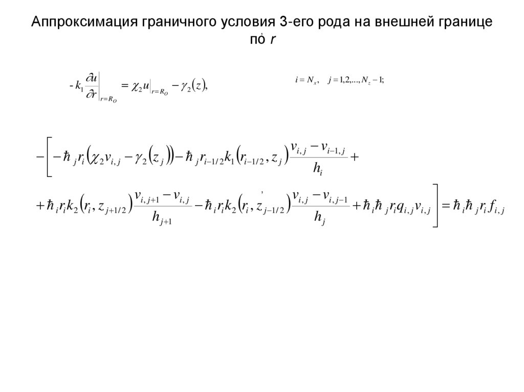
Аппроксимация граничного условия 3-его рода на внешней границе по r
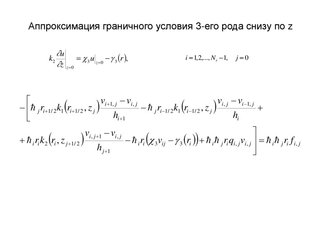
Аппроксимация граничного условия 3-его рода снизу по z
Аппроксимация граничного условия 3-его рода снизу по z
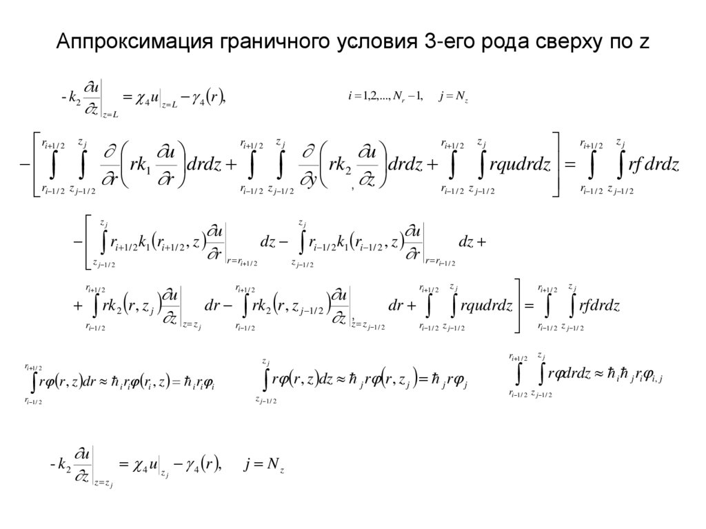
Аппроксимация граничного условия 3-его рода сверху по z
Аппроксимация граничного условия 3-его рода сверху по z
Аппроксимация граничного условия 3-его рода в угловой точке 0,0
Аппроксимация граничного условия 3-его рода в угловой точке 0,0
Аппроксимация граничного условия 3-его рода в угловой точке 0,Nz
Аппроксимация граничного условия 3-его рода в угловой точке 0,Nz
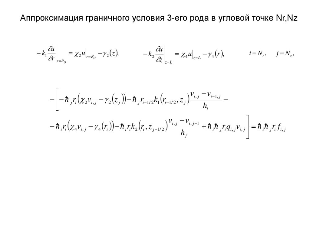
Аппроксимация граничного условия 3-его рода в угловой точке Nr,Nz
Аппроксимация граничного условия 3-его рода в угловой точке Nr,Nz
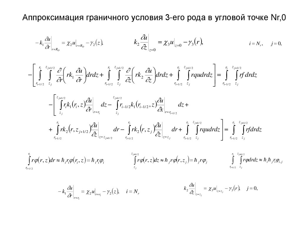
Аппроксимация граничного условия 3-его рода в угловой точке Nr,0
Аппроксимация граничного условия 3-его рода в угловой точке Nr,0
723.50K

Лекция_10_формулы_05.11.2024

1. Лекция №10 Разработка программного обеспечения для моделирования физических процессов

Санкт-Петербургский политехнический университет Петра Великого
Лекция №10
Разработка программного обеспечения
для моделирования физических
процессов
Воскобойников С.П.
Доцент ВШ ПИ ИКНК, к.ф.-м.н.
voskob_sp@spbstu.ru
05.11.2024

2. Содержание


Уравнения эллиптического типа в
цилиндрической системе координат.
Постановка задачи.
Аппроксимация уравнения
Аппроксимация граничных условий
Аппроксимация условия ограниченности
Аппроксимация в угловых точках

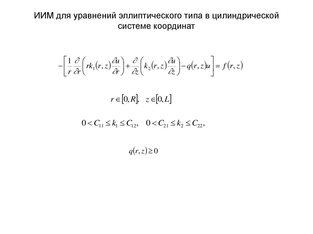
3. ИИМ для уравнений эллиптического типа в цилиндрической системе координат

1
u
u
rk1 r , z k2 r , z q r , z u f r , z
r z
z
r r
r 0, R , z 0, L
0 C11 k1 C12 , 0 C21 k2 C22 ,
q r, z 0

4. ИИМ для уравнений эллиптического типа в цилиндрической системе координат. Типы граничных условий.

Краевые условия первого рода
u r 0 ограниченно
u r R 2 z
Краевые условия второго рода
k1
u
2 z ,
r r R
Краевые условия третьего рода
k1
u
2u r R 2 z ,
r r R
2 0
Краевые условия первого рода
Краевые условия первого рода
u z 0 3 r ,
u z L 4 (r )
Краевые условия второго рода
Краевые условия второго рода
u
k2
3 r ,
z z 0
k2
Краевые условия третьего рода
Краевые условия третьего рода
k2
u
3u z 0 3 r ,
z z 0
3 0,
k2
u
4 r ,
z z L
u
4u z L 4 r ,
z z L
4 0

5. ИИМ для уравнений эллиптического типа в цилиндрической системе координат. Полый цилиндр.

1
u
u
rk1 r , z k2 r , z q r , z u f r , z
r z
z
r r
r RI , RO ,
RI 0,
z 0, L
0 C11 k1 C12 , 0 C21 k2 C22 ,
q r, z 0

6. Типы граничных условий для полого цилиндра.

Краевые условия первого рода
u r R 1 z ,
Краевые условия первого рода
u r R 2 z ,
O
I
Краевые условия второго рода
Краевые условия второго рода
u
2 z ,
r r RO
k1
u
k1
1 z ,
r r RI
Краевые условия третьего рода
Краевые условия третьего рода
u
k1
1u r R 1 z ,
I
r r RI
1 0,
k1
u
2u r R 2 z ,
O
r r RO
2 0
Краевые условия первого рода
Краевые условия первого рода
u z 0 3 r ,
u z L 4 (r )
Краевые условия второго рода
Краевые условия второго рода
u
k2
3 r ,
z z 0
k2
Краевые условия третьего рода
Краевые условия третьего рода
k2
u
3u z 0 3 r ,
z z 0
3 0,
k2
u
4 r ,
z z L
u
4u z L 4 r ,
z z L
4 0

7. ИИМ для уравнений эллиптического типа в цилиндрической системе координат

1
u
u
rk
r
,
z
k
r
,
z
q
r
,
z
u
f r , z
1
2
r z
z
r r
0 C11 k1 C12 , 0 C21 k2 C22 ,
r 0, R ,, z 0, L
u r 0 ограниченно,
u r R 2 z
u z 0 3 r ,
u z L 4 (r )

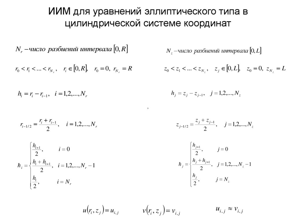
8. ИИМ для уравнений эллиптического типа в цилиндрической системе координат

Nr число разбиений интервала 0, R
N z число разбиений интервала 0, L
r0 r1 ... rN r , ri 0, R , r0 0, rN r R
z0 z1 ... z N z ,
hi ri ri 1 , i 1,2,..., N r
z j 0, L ,
z0 0, z N z L
h j z j z j 1 , j 1,2,..., N z
,
r r
ri 1 / 2 i i 1 ,
2
i 1,2,..., N r
hi 1
i 0
2 ,
h hi 1
i i
, i 1,2,..., N r 1
2
hi
i Nr
2 ,
u ri , z j ui , j
z j 1 / 2
z j z j 1
2
,
j 1,2,..., N z
h j 1
j 0
2 ,
h h j 1
j j
, j 1,2,..., N z 1
2
hj
j Nz
2,
v ri , z j vi , j
ui , j vi , j

9. Аппроксимация уравнения

u
u
rk1 r , z rk 2 r , z rq r , z u rf r , z
r z
z
r
i 1,2,..., Nr 1
j 1,2,..., N z 1
ri 1 / 2 z j 1 / 2
ri 1 / 2 z j 1 / 2
ri 1 / 2 z j 1 / 2 u
ri 1 / 2 z j 1 / 2
u
rk1 drdz
rk 2 drdz rqudrdz rf drdz
z z
ri 1 / 2 z j 1 / 2 r r
ri 1 / 2 z j 1 / 2
ri 1 / 2 z j 1 / 2
ri 1 / 2 z j 1 / 2
z j 1 / 2
z j 1 / 2
,
u
u
ri 1/ 2 k1 ri 1/ 2 , z
dz ri 1/ 2 k1 ri 1/ 2 , z
dz
r r ri 1 / 2
r r ri 1 / 2
z j 1 / 2
z j 1 / 2
ri 1 / 2 z j 1 / 2
u
u
rk 2 r , z j 1/ 2
dr rk 2 r , z j 1/ 2
dr rqudrdz rfdrdz
z z z j 1 / 2
z z z j 1 / 2
ri 1 / 2 z j 1 / 2
ri 1 / 2
ri 1 / 2
ri 1 / 2 z j 1 / 2
ri 1 / 2
ri 1 / 2
ri 1 / 2 z j 1 / 2

10. ИИМ для уравнений эллиптического типа

u xi , y j ui , j
v xi , y j vi , j
ui , j vi , j

11. Аппроксимация уравнения

z j 1 / 2
r r, z dz r r, z r ,
ri 1 / 2
r r, z dr i ri ri , z i ri i ,
j
j
j
j
z j 1 / 2
ri 1 / 2 z j 1 / 2
r drdz r ,
i
ri 1 / 2 z j 1 / 2
ri 1 / 2
k r
1
i 1 / 2
u
,z
r
j
r ri 1 / 2
z z j
k r
1
v v
,z
h
i 1, j
i, j
i 1 / 2
j
,
i
,
u
z rz rz
k 2 ri , z j 1/ 2
i
,
j 1 / 2
v v
k 2 ri , z j 1/ 2 i , j i , j 1
hj
vi 1, j vi , j
vi , j vi 1, j
j ri 1/ 2 k1 ri 1/ 2 , z j
j ri 1/ 2 k1 ri 1/ 2 , y j
h
h
i 1
i
i ri k 2 ri , z j 1/ 2
vi , j 1 vi , j
h j 1
i ri k 2 ri , z j 1/ 2
i 1,2,..., Nr 1,
vi , j vi , j 1
hj
i j ri qi , j vi , j i j ri f i , j
j 1,2,..., N z 1
j i
i, j

12. Аппроксимация условия ограниченности

,
Аппроксимация условия
ограниченности
i 0,
j 1,..., N z 1
u r 0 ограниченно,
1
u
u
rk1 r , z k2 r , z q r , z u f r , z
r z
z
r r
u 1
u
u
k1 r , z k1 r , z k2 r , z q r , z u f r , z r 0
r r
r z
z
r
r 0
f r , z r 0 C1 ,
1
u
k1 r , z ,
r 0 r
r
lim
Q r , z r 0 C2 ,
u
0,
r r 0
k1 r , z r 0 C3 ,
1
u
u
k1 r , z k1 r , z ,
r 0 r
r r
r r 0
lim
u
u
2 k1 r , z k2 r , z q r , z u f r , z r 0
r z
z
r
r 0
u r 0 ограниченно
u
0,
r r 0

13. Аппроксимация условия ограниченности. Как делать не надо.

i 0,
j 1,2,..., N z 1
ri 1 / 2 z j 1 / 2
ri 1 / 2 z j 1 / 2
ri 1 / 2 z j 1 / 2 u
ri 1 / 2 z j 1 / 2
u
rk1 drdz
rk 2 drdz rqudrdz rf drdz
r
r
z
z
ri z j 1 / 2
ri z j 1 / 2
ri z j 1 / 2
ri z j 1 / 2
z j 1 / 2
z j 1 / 2
u
u
ri 1/ 2 k1 ri 1/ 2 , z
dz ri k1 ri , z
dz
r r ri 1 / 2
r r ri
z j 1 / 2
z j 1 / 2
u
rk 2 r , z j 1/ 2
z z z
r
ri 1 / 2
i
u
dr rk 2 r , z j 1/ 2
z z z
r
ri 1 / 2
j 1 / 2
i
ri 1 / 2
ri 1 / 2 z j 1 / 2
dr rqudrdz rfdrdz
ri z j 1 / 2
ri z j 1 / 2
j 1 / 2
ri 1 / 2 z j 1 / 2
z j 1 / 2
ri 1 / 2 z j 1 / 2
j 1 / 2
ri 1 / 2 z j 1 / 2
r r , z dr r r , z 0, i 0, r 0, r r, z dr j r r, z j j r j , r drdz i j ri i, j 0
z
i i
i
i
ri
u
r rz rz
k1 ri 1/ 2 , z j
u
0,
r r r
i
i 1 / 2
j
k1 ri 1/ 2 , z j
vi 1, j vi , j
hi 1
u
z rz rz
k 2 ri , z j 1/ 2
v
v
k1 ri 1 / 2 , z j i 1, j i , j 0 0 0 0 0,
hi 1
i
j 1 / 2
vi 1, j vi , j
hi 1
v v
k 2 ri , z j 1/ 2 i , j i , j 1
hj
0,
i 0,
j 1,2,...., N z 1

14. Аппроксимация условия ограниченности. Как надо делать.

i 0,
ri 1 / 2
j 1,2,..., N z 1
ri 1 / 2
ri 21 / 2
ri 1 / 2
r
r
,
z
dr
r
,
z
rdr
r
,
z
ri , z , i 0, ri 0, ri 1 / 2 i
i
i
i
r
r
2
2
i
i
v
vi , j
j ri 1 / 2 k1 ri 1 / 2 , z j i 1, j
0
hi 1
v
v
v vi , j 1
r
r
r
r
i i 1 / 2 k2 ri , z j 1 / 2 i , j 1 i , j i i 1 / 2 k2 ri , z j 1 / 2 i , j
i j i 1 / 2 qi , j vi , j i j i 1 / 2 f i , j
2
h j 1
2
hj
2
2
сокращать на ri 1 / 2 не рекомендуется
vi , j 2 z j , i Nr ,
vi , j 3 ri , i 0,1,..., N r ,
j 0,
vi , j 4 ri ,
N N x 1 N y 1
i 0,1,..., N r ,
j 0,1,..., N z
j Nz ,

15. ИИМ для уравнений эллиптического типа с граничными условиями 3-его рода

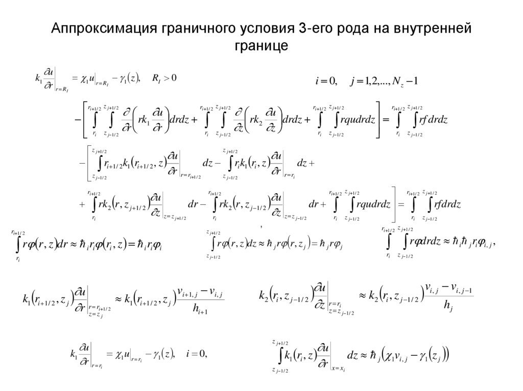
16. Аппроксимация граничного условия 3-его рода на внутренней границе

k1
u
1 u r R 1 z ,
r r R
RI 0
I
i 0,
j 1,2,..., N z 1
I
ri 1 / 2 z j 1 / 2
ri 1 / 2 z j 1 / 2
ri 1/ 2 z j 1/ 2 u
ri 1/ 2 z j 1/ 2
u
rk1 drdz
rk2 drdz rqudrdz rf drdz
r
r
z
z
ri z j 1/ 2
ri z j 1/ 2
ri z j 1 / 2
ri z j 1 / 2
z j 1 / 2
z j 1/ 2
u
u
ri 1 / 2 k1 ri 1 / 2 , z
dz ri k1 ri , z
dz
r r ri 1/ 2
r
z j 1/ 2
r ri
z j 1 / 2
u
rk 2 r , z j 1 / 2
z z z
r
ri 1 / 2
i
j 1 / 2
ri 1 / 2
r r, z dr r r , z r
i i
i
i i
i 1 / 2
j
k1 ri 1 / 2 , z j
i
,
ri 1 / 2 z j 1 / 2
r r, z dz r r, z r
j
i
u
k1
1 u r r 1 z ,
r r r
i
i
ri 1/ 2 z j 1/ 2
dr rqudrdz rfdrdz
ri z j 1/ 2
ri z j 1 / 2
j 1 / 2
ri 1 / 2 z j 1 / 2
z j 1 / 2
ri
u
k1 ri 1 / 2 , z j
r rz rz
u
dr rk 2 r , z j 1 / 2
z z z
r
ri 1 / 2
j
j
r drdz r ,
i
j
ri
z j 1 / 2
vi 1, j vi , j
u
z rz rz
k2 ri , z j 1 / 2
hi 1
i
z j 1 / 2
i 0,
j 1 / 2
z j 1 / 2
v v
k2 ri , z j 1 / 2 i , j i , j 1
hj
u
dz j 1vi , j 1 z j
r x x
k1 ri , z
i
j i
z j 1 / 2
i, j

17. Аппроксимация граничного условия 3-его рода на внешней границе по r

Аппроксимация граничного условия 3-его рода на внешней границе
,
по r
- k1
u
2 u r R 2 z ,
r r R
i Nr ,
O
j 1,2,..., N z 1
O
ri z j 1 / 2
ri z j 1 / 2
ri z j 1/ 2 u
ri z j 1/ 2
u
rk1 drdz
rk2 , drdz rqudrdz rf drdz
z z
ri 1/ 2 z j 1/ 2 r r
ri 1/ 2 z j 1/ 2
ri 1 / 2 z j 1 / 2
ri 1 / 2 z j 1 / 2
z j 1 / 2
z j 1 / 2
u
u
ri k1 ri , z
dz ri 1/ 2 k1 ri 1/ 2 , z
dz
r
r
z j 1 / 2
r ri
r ri 1 / 2
z j 1 / 2
u
rk 2 r , z j 1/ 2
z z z
r
ri
i 1 / 2
u
dr rk 2 r , z j 1/ 2
z z z
r
ri
j 1 / 2
i 1 / 2
z j 1 / 2
ri
r r, z dr r r , z r
i i
i
i i
ri z j 1 / 2
dr rqudrdz rfdrdz
ri 1 / 2 z j 1 / 2
ri 1 / 2 z j 1 / 2
j 1 / 2
i
ri 1 / 2
r r, z dz r r, z r
j
j
i
i
i Nr ,
j
z j 1 / 2
ri
j
z j 1 / 2
r drdz r ,
i
ri 1 / 2 z j 1 / 2
z j 1 / 2
u
k1
2 u r r 2 z ,
r r r
z j 1 / 2
ri
u
k r , z r
1
z j 1 / 2
dz j 2vi , j 2 z j
i
r ri
j i
i, j

18. Аппроксимация граничного условия 3-его рода на внутренней границе по r

,
Аппроксимация граничного условия 3-его рода на
внутренней границе по r
i 0,
j 1,2,..., N z 1
k1
u
1 u r R 1 z ,
r r R
I
RI 0
I
v
v
j ri 1 / 2 k1 ri 1 / 2 , z j i 1, j i , j j ri 1vi , j 1 z j
hi 1
i ri k2 ri , z j 1 / 2
vi , j 1 vi , j
h j 1
,
i ri k2 ri , z j 1 / 2
vi , j vi , j 1
hj
i j ri qi , j vi , j i j ri fi , j

19. Аппроксимация граничного условия 3-его рода на внешней границе по r

Аппроксимация граничного условия 3-его рода на внешней границе
,
по r
- k1
u
2 u r R 2 z ,
r r R
i Nx ,
j 1,2,..., N z 1;
O
O
vi , j vi 1, j
j ri 2 vi , j 2 z j j ri 1/ 2 k1 ri 1/ 2 , z j
hi
i ri k 2 ri , z j 1/ 2
vi , j 1 vi , j
h j 1
,
i ri k 2 ri , z j 1/ 2
vi , j vi , j 1
hj
i j ri qi , j vi , j i j ri f i , j

20. Аппроксимация граничного условия 3-его рода снизу по z

,
Аппроксимация граничного условия
3-его рода снизу по z
k2
u
3 u z 0 3 r ,
z z 0
i 1,2,..., Nr 1,
j 0
,
ri 1 / 2 z j 1 / 2
ri 1 / 2 z j 1 / 2
u
u
rk1 drdz
rk 2 drdz rqudrdz rf drdz
z z
ri 1 / 2 z j r r
ri 1 / 2 z j
ri 1 / 2 z j
ri 1 / 2 z j
ri 1 / 2 z j 1 / 2
ri 1 / 2 z j 1 / 2
z j 1 / 2
z j 1/ 2
u
u
ri 1 / 2 k1 ri 1 / 2 , z
dz ri 1 / 2 k1 ri 1/ 2 , z
dz
r
r
z j
r ri 1 / 2
r ri 1/ 2
zj
u
rk 2 r , z j 1 / 2
z z z
r
ri 1 / 2
i 1 / 2
j 1 / 2
r r, z dr r r , z r
i
i i
i 1 / 2
i
ri 1 / 2
k2
u
3 u z z 3 r ,
z z z
j
j
j
z j 1 / 2
ri 1 / 2
i i
ri 1/ 2 z j 1/ 2
z rqudrdz r z rfdrdz
i 1 / 2
j
i 1/ 2 j
ri 1 / 2 z j 1 / 2
u
dr rk 2 r , z j
dr
z z z
r
r
ri 1/ 2
r r, z dz r r, z r
j
j
j
ri 1 / 2 z j 1 / 2
j
zj
r drdy r
i
ri 1 / 2
j 0,
i 1,2,..., Nr 1,
zj
j 0
j i
i, j

21. Аппроксимация граничного условия 3-его рода снизу по z

k2
u
3 u z 0 3 r ,
z z 0
i 1,2,..., Nr 1,
j 0
vi 1, j vi , j
vi , j vi 1, j
j ri 1/ 2 k1 ri 1/ 2 , z j
j ri 1/ 2 k1 ri 1/ 2 , z j
hi 1
hi
vi , j 1 vi , j
i ri k 2 ri , z j 1/ 2
i ri 3vij 3 ri i j ri qi , j vi , j i j ri f i , j
h j 1

22. Аппроксимация граничного условия 3-его рода сверху по z

,
Аппроксимация граничного условия
3-его рода сверху по z
- k2
u
4 u z L 4 r ,
z z L
i 1,2,..., Nr 1,
j Nz
ri 1 / 2 z j
ri 1 / 2 z j
ri 1 / 2 z j
ri 1 / 2 z j u
u
rk1 drdz
rk 2 drdz rqudrdz rf drdz
y , z
ri 1 / 2 z j 1 / 2 r r
ri 1 / 2 z j 1 / 2
ri 1 / 2 z j 1 / 2
ri 1 / 2 z j 1 / 2
zj
zj
u
u
ri 1/ 2 k1 ri 1/ 2 , z
dz ri 1/ 2 k1 ri 1/ 2 , z
dz
r r ri 1 / 2
r r ri 1 / 2
z j 1 / 2
z j 1 / 2
u
u
rk 2 r , z j
dr rk 2 r , z j 1/ 2
z z z
z ,z z
r
r
ri 1 / 2
ri 1 / 2
i 1 / 2
i 1 / 2
j
i i
i
i i
i
ri 1 / 2
- k2
u
4 u z 4 r ,
z z z
j
j
ri 1 / 2
zj
ri 1 / 2
r r, z dr r r , z r
ri 1 / 2 z j
dr rqudrdz rfdrdz
ri 1 / 2 z j 1 / 2
ri 1 / 2 z j 1 / 2
j 1 / 2
zj
ri 1 / 2
r r, z dz r r, z r
j
z j 1 / 2
j Nz
j
j
j
zj
r drdz r
i
ri 1 / 2 z j 1 / 2
j i
i, j

23. Аппроксимация граничного условия 3-его рода сверху по z

,
- k2
u
4 u z L 4 r ,
z z L
i 1,2,..., Nr 1,
j Nz
vi 1, j vi , j
vi , j vi 1, j
j ri 1/ 2 k1 ri 1/ 2 , z j
j ri 1/ 2 k1 ri 1/ 2 , z j
hi 1
hi
vi , j vi , j 1
i ri 4 vi , j 4 ri i ri k 2 ri , z j 1/ 2
i j ri qi , j vi , j i j ri f i , j
hj

24. Аппроксимация граничного условия 3-его рода в угловой точке 0,0

,
Аппроксимация граничного условия
3-его рода в угловой точке 0,0
i 0,
k1
u
1 u r R 1 z ,
r r R
I
j 0,
RI 0
k2
I
,
u
3 u z 0 3 r ,
z z 0
ri 1 / 2 z j 1 / 2
ri 1 / 2 z j 1 / 2
ri 1 / 2 z j 1 / 2 u
ri 1 / 2 z j 1 / 2
u
rk1 drdz
rk 2 drdz rqudrdz rf drdz
r
r
z
z
ri z j
ri z j
ri
zj
ri
zj
z j 1 / 2
z j 1 / 2
u
u
ri 1/ 2 k1 ri 1/ 2 , z
dz ri k1 ri , z
dz
r
r
z j
r ri 1 / 2
r ri
zj
u
rk 2 r , z j 1/ 2
z z z
r
ri 1 / 2
i
j 1 / 2
i i
i
i i
ri
k1
u
1 u r r 1 z ,
r r r
i
i
j
i
i
z j 1 / 2
ri 1 / 2
r r, z dr r r , z r
ri 1 / 2 z j 1 / 2
z rqudrdz r z rfdrdz
j
i
j
ri 1 / 2 z j 1 / 2
u
dr rk 2 r , z j
dr
z z z
r
r
ri 1 / 2
i
r r, z dz r r, z r
j
j
j
ri 1 / 2 y j 1 / 2
r drdz r
j
i
zj
i 0, ri RI 0
ri
k2
u
3 u z z 3 r ,
z z z
j
j
yj
j 0,
j i
i, j

25. Аппроксимация граничного условия 3-его рода в угловой точке 0,0

,
Аппроксимация граничного условия
3-его рода в угловой точке 0,0
i 0,
k1
u
1 u r R 1 z ,
r r R
I
RI 0
I
j 0,
k2
u
3 u z 0 3 r ,
z z 0
vi 1, j vi , j
j ri 1/ 2 k1 ri 1/ 2 , z j
j ri 1vi , j 1 z j
h
i 1
i ri k 2 ri , z j 1/ 2
vi , j 1 vi , j
h j 1
i ri 3vi , j 3 ri i j ri qi , j vi , j i j ri f i , j

26. Аппроксимация граничного условия 3-его рода в угловой точке 0,Nz

,
Аппроксимация граничного условия
3-его рода в угловой точке 0,Nz
k1
u
1 u r R 1 z ,
r r R
RI 0
I
k2
I
u
, 4 u z L 4 r ,
z z L
i 0,
j Nz
,
ri 1 / 2 z j
ri 1 / 2 z j
ri 1 / 2 z j u
ri 1 / 2 z j
u
rk1 drdz
rk 2 drdz rqudrdz rf drdz
r
r
z
z
ri z j 1 / 2
ri z j 1 / 2
ri z j 1 / 2
ri z j 1 / 2
zj
zj
u
u
ri 1/ 2 k1 ri 1/ 2 , z
dz ri k1 ri , z
dz
r
r
z j 1 / 2
r ri 1 / 2
r ri
z j 1 / 2
u
u
rk 2 r , z j
dr rk 2 r , z j 1/ 2
z z z
z z z
r
r
ri 1 / 2
ri 1 / 2
j
i
ri 1 / 2
r r, z dr r r , z r
i i
i
i i
i
ri 1 / 2 z j
dr rqudrdz rfdrdz
ri z j 1 / 2
ri z j 1 / 2
j 1 / 2
zj
ri 1 / 2
zj
i
ri
r r, z dz r r, z r
j
j
j
u
1 u r r 1 z ,
r r r
i
i
i 0, ri Ro 0
k2
zj
ri
z j 1 / 2
r drdz r
i
j
z j 1 / 2
k1
ri 1 / 2
u
4 u z z 4 r ,
z z z
j
j
j i
i, j
j Nz ,

27. Аппроксимация граничного условия 3-его рода в угловой точке 0,Nz

,
Аппроксимация граничного условия
3-его рода в угловой точке 0,Nz
k1
u
1 u r R 1 z ,
r r R
I
RI 0
k2
I
i 0,
u
4 u z L 4 r ,
z z L
j Nz ,
vi 1, j vi , j
j ri 1/ 2 k1 ri 1/ 2 , z j
j ri 1vi , j 1 z j
hi 1
i ri 4 vi , j 4 ri i ri k 2 ri , y j 1/ 2
vi , j vi , j 1
hj
i j ri qi , j vi , j i j ri f i , j

28. Аппроксимация граничного условия 3-его рода в угловой точке Nr,Nz

,
Аппроксимация граничного условия
3-его рода в угловой точке Nr,Nz
k1
u
2 u r R 2 z ,
r r R
k2
O
O
u
4 u z L 4 r ,
z z L
i Nr ,
j Nz ,
zj
zj
ri
ri
ri z j u
ri z j
u
rk1 drdz
rk 2 drdz rqudrdz rf drdz
r
r
z
z
ri 1 / 2 z j 1 / 2
ri 1 / 2 z j 1 / 2
ri 1 / 2 z j 1 / 2
ri 1 / 2 z j 1 / 2
zj
zj
u
u
ri k1 ri , z
dz ri 1 / 2 k1 ri 1 / 2 , z
dz
x r ri
r r ri 1/ 2
z j 1/ 2
z j 1/ 2
u
u
rk 2 r , z j
dr rk 2 r , z j 1 / 2
z z z
z z z
r
r
ri
ri
i 1 / 2
i 1 / 2
j
ri
r r, z dr r r , z r
i i
i
i i
ri z j
dr rqudrdz rfdxdz
ri 1/ 2 z j 1/ 2
ri 1/ 2 z j 1 / 2
j 1 / 2
zj
ri
zj
r r, z dz r r, z r
i
j
ri 1 / 2
j
j
ri
r drdz r
i
j
u
2 u r r 2 z ,
r r r
i
i
i Nr
k2
j i
i, j
ri 1 / 2 z j 1 / 2
z j 1 / 2
k1
zj
u
4 u z z 4 r ,
z z z
j
j
j Nz ,

29. Аппроксимация граничного условия 3-его рода в угловой точке Nr,Nz

,
Аппроксимация граничного условия
3-его рода в угловой точке Nr,Nz
k1
u
2 u r R 2 z ,
r r R
O
O
k2
u
4 u z L 4 r ,
z z L
i Nr ,
j Nz ,
vi , j vi 1, j
j ri 2 vi , j 2 z j j ri 1/ 2 k1 ri 1/ 2 , z j
h
i
v v
i ri 4 vi , j 4 ri i ri k 2 ri , z j 1/ 2 i , j i , j 1 i j ri qi , j vi , j i j ri f i , j
hj

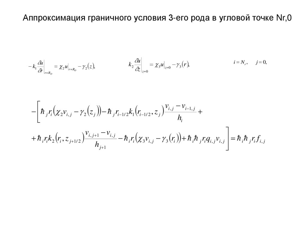
30. Аппроксимация граничного условия 3-его рода в угловой точке Nr,0

,
Аппроксимация граничного условия
3-его рода в угловой точке Nr,0
k1
u
2 u r R 2 z ,
r r R
k2
O
O
u
3 u z 0 3 r ,
z z 0
i Nr ,
j 0,
ri z j 1 / 2
ri z j 1 / 2
ri z j 1 / 2 u
ri z j 1 / 2
u
rk1 drdz
rk 2 drdz rqudrdz rf drdz
z z
ri 1 / 2 z j r r
ri 1 / 2 z j
ri 1 / 2 z j
ri 1 / 2 z j
z j 1 / 2
z j 1 / 2
u
u
ri k1 ri , z
dz ri 1/ 2 k1 ri 1/ 2 , z
dz
r
x
z j
r ri
r ri 1 / 2
zj
u
rk 2 r , z j 1/ 2
z z z
r
ri
i 1 / 2
j 1 / 2
i i
i
i i
i
ri 1 / 2
u
k1
2 u r r 2 z ,
r r r
i
i
ri
i 1 / 2
j
z j 1 / 2
z j 1 / 2
ri
r r, z dr r r , z r
ri z j 1 / 2
z rqudrdz r z rfdrdz
i 1 / 2
j
i 1 / 2 j
u
dr rk 2 r , z j
dr
z
z z
r
r
ri
r r, z dz r r, z r
j
j
j
i Nr
z j 1 / 2
ri 1 / 2
zj
r drdz r
i
j
zj
k2
ri
u
3 u z z 3 r ,
z z z
j
j
j 0,
j i
i, j

31. Аппроксимация граничного условия 3-его рода в угловой точке Nr,0

,
Аппроксимация граничного условия
3-его рода в угловой точке Nr,0
u
k1
2 u r R 2 z ,
r r R
O
O
k2
u
3 u z 0 3 r ,
z z 0
i Nr ,
j 0,
v v
j ri 2 vi , j 2 z j j ri 1/ 2 k1 ri 1/ 2 , z j i , j i 1, j
hi
i ri k 2 ri , z j 1/ 2
vi , j 1 vi , j
h j 1
i ri 3vi , j 3 ri i j ri qi , j vi , j i j ri f i , j
English     Русский Правила