Лекция №15 Разработка программного обеспечения для моделирования физических процессов
Содержание
Идея метода сопряжённых градиентов
Идея метода сопряжённых градиентов
Метод сопряжённых градиентов (явный)
Двойственность метода сопряжённых градиентов
Двухшаговость метода сопряжённых градиентов
Получение неявного метода сопряжённых градиентов
Получение неявного метода сопряжённых градиентов
Неявный метод сопряжённых градиентов
О числе итераций в методе сопряжённых градиентов
О выборе матрицы предобусловливания
Неполное разложение Холеского
Неполное разложение Холеского
Несимметричные системы
Схемы хранения несимметричных разреженных матриц
Схемы хранения несимметричных разреженных матриц
Схемы хранения несимметричных разреженных матриц
Схемы хранения несимметричных разреженных матриц
Схемы хранения симметричных разреженных матриц
Схемы хранения симметричных разреженных матриц
1.86M

Лекция_15_формулы_10.12.2024

1. Лекция №15 Разработка программного обеспечения для моделирования физических процессов

Санкт-Петербургский политехнический университет Петра Великого
Лекция №15
Разработка программного обеспечения для
моделирования физических процессов
Воскобойников С.П.
Доцент ВШ ПИ ИКНК, к.ф.-м.н.
voskob_sp@spbstu.ru
10.12.2024

2. Содержание

• Метод сопряжённых градиентов (МСГ). НМСГ.
• Неполное разложение Холеского.
• Несимметричные системы
• Схемы хранения несимметричных и симметричных
разреженных матриц

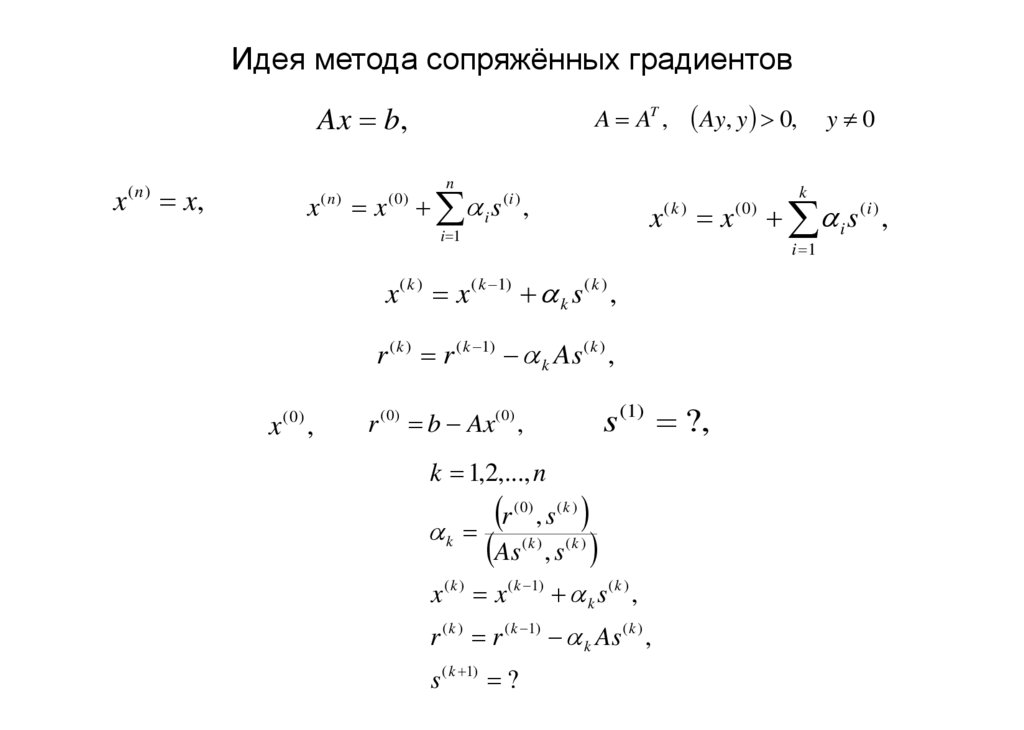
3. Идея метода сопряжённых градиентов

Ax b,
x (0) ,
A AT ,
Ay, y 0,
s (i ) , i 1,2,..., n
x x
n
i s (i ) ,
i 1
n
As r ,
(i )
(0)
i
i 1
As , s 0,
(i )
i j,
( j)
r , s ,
As , s
i
x x
( 0)
(i )
(i )
(i )
n
(0)
i s (i ) ,
i 1
A x x( 0) r ( 0) ,
Ax Ax( 0) b Ax( 0) ,
( 0)
y 0

4. Идея метода сопряжённых градиентов

Ax b,
x
( n)
x,
x
(n)
x
A AT ,
Ay, y 0,
n
(0)
i s ,
(i )
x
i 1
(k )
x
r ( k ) r ( k 1) k As( k ) ,
x ,
k
(0)
i s (i ) ,
i 1
x ( k ) x ( k 1) k s ( k ) ,
(0)
y 0
s (1) ?,
r (0) b Ax(0) ,
k 1,2,..., n
r , s
As , s
( 0)
(k )
(k )
(k )
k
x ( k ) x ( k 1) k s ( k ) ,
r ( k ) r ( k 1) k As( k ) ,
s ( k 1) ?

5. Метод сопряжённых градиентов (явный)

Ax b,
A AT ,
Ay, y 0,
x (0) произвольное начальное приближение
s (1) r ( 0) ,
r (0) b Ax(0) ,
k 1,2,..., K max
r , r ,
As , s
k
( k 1)
( k 1)
(k )
(k )
x ( k ) x ( k 1) k s ( k ) ,
r ( k ) r ( k 1) k As ( k ) ,
r , r ,
r , r ,
r , r
(k )
k
(k )
(k )
(k )
( k 1)
( k 1)
s ( k 1) r ( k ) k s ( k ) ,
b,b ,
y 0

6. Двойственность метода сопряжённых градиентов

Ax b,
A AT ,
As , s 0,
i j,
r , r 0,
i j,
(i )
(i )
( j)
( j)
Ay, y 0,
r ( 0) , r (1) , ... , r ( n 1) , r ( n ) 0
J Az , z
(k )
(k )
z
(k ) 2
min
A k , k
y 0

7. Двухшаговость метода сопряжённых градиентов

x ( k ) x ( k 1) k s ( k ) ,
s ( k ) r ( k 1) k 1s ( k 1) ,
x ( k ) x ( k 1) k r ( k 1) k 1s ( k 1) ,
x ( k 1) x ( k 2) k 1s ( k 1) ,
s
x
(k )
( k 1)
x
( k 1)
x ( k ) x ( k 1)
k
x ( k 1) x ( k 2)
k 1
,
( k 1)
x( k 1) x( k 2)
,
k r
k 1
k 1
x ( k 1) x ( k 2)
k 1
Ax ( k 1) b,
k 1
k 1
k 1

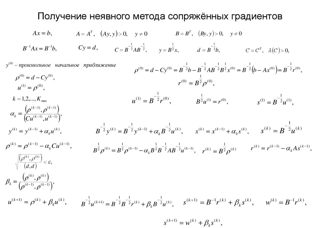
8. Получение неявного метода сопряжённых градиентов

Ay, y 0,
Ax b,
A AT ,
B 1 Ax B 1b,
Cy d ,
1
2
u
d Cy ,
(1)
( 0)
d Cy
( 0)
,
1
2
y
(0)
( k 1)
ku ,
(k )
B y
( k ) ( k 1) k Cu ( k 1) ,
1
2
B
, ,
(k )
1
2
(k )
(k )
1
2
1
2 ( 0)
B y
1
2
B
( k 1)
1
2
1
2 (k )
1
2
1
2
1
2
B u
k B u ,
1
2
1
2
1
2
1
2
(k )
1
2
x
k B B AB u
(0)
B
1
2
b Ax B r ,
( 0)
1
2 ( 0)
B (0) ,
B r ,
( k 1)
С С T , С 0,
1
2
, ( k 1)
,
( k 1)
, u ( k 1)
( k 1)
k
u
(1)
1
2
B b B AB B x
r
y 0
d B b,
y B x,
(0)
Cu
y
1
2
( 0)
k 1,2,..., K max
(k )
1
2
C B AB ,
y ( 0) произвольное начальное приближение
( 0)
By , y 0,
B BT ,
y 0
( k 1)
,
(1)
r ,
( 0)
(k )
x
r
(k )
( k 1)
1
2
s
k s ,
B
(k )
(k )
(1)
s
1
2
B u (1) ,
(k )
1
2
B u (k )
r ( k ) r ( k 1) k As ( k 1) ,
(k )
d , d
, ,
,
k
(k )
(k )
( k 1)
( k 1)
u ( k 1) ( k ) k u ( k ) ,
1
2
B u
( k 1)
B B r
1
2
k B u (k ) ,
s ( k 1) B 1r ( k ) k s ( k ) ,
s ( k 1) w( k ) k s ( k ) ,
w( k ) B 1r ( k ) ,

9. Получение неявного метода сопряжённых градиентов

Cu
, ( k 1)
B 1r ( k 1) , r ( k 1)
w( k 1) , r ( k 1)
,
( k 1)
, u ( k 1)
As ( k 1) , s ( k 1)
As ( k 1) , s ( k 1)
12 12 12 ( k 1) 12 ( k 1)
B AB B s
,B s
( k 1)
k
12 ( k 1) 12 ( k 1)
B r
,B r
B r , r w , r ,
B r , r w , r
k
1 ( k )
(k )
(k )
(k )
1 ( k 1)
( k 1)
( k 1)
( k 1)
, B r , r w , r ,
d , d
g , b
B d , d
(k )
(k )
1 ( k )
(k )
1
Bg b
(k )
(k )
w( k ) B 1r ( k ) ,

10. Неявный метод сопряжённых градиентов

Ax b,
A AT ,
Ay, y 0,
y 0
B BT ,
By , y 0,
x (0) произвольное начальное приближение
r (0) b Ax(0) ,
Bw ( 0 ) r ( 0 )
s (1) w(0) ,
Bg b,
k 1,2,..., K max
w , r ,
As , s
k
( k 1)
( k 1)
(k )
(k )
x ( k ) x ( k 1) k s ( k ) ,
r ( k ) r ( k 1) k As ( k 1) ,
Bw ( k ) r ( k )
w , r ,
(k )
(k )
w , r ,
w , r
k
(k )
(k )
( k 1)
( k 1)
s ( k 1) w ( k ) k s ( k ) ,
g, b
y 0

11. О числе итераций в методе сопряжённых градиентов

Ax b,
A AT ,
Ay, y 0,
y 0
1
ln
n 1,
1
ln
q
r
( 0)
b Ax ,
( 0)
s
(1)
r ,
(0)
( 0)
(0)
( 0)
1
By , y 0,
y 0
1
1
2 B 1 A
1
1
q
r , r ,
Ar , r
( 0)
B BT ,
,
2 B 1 A
x (1) x ( 0) 1r ( 0) ,
r (1) r ( 0) 1 Ar ( 0) ,
A
r (0)
b Ax( 0)
x ( 0 ) A 1b A 1 x
1
r , r , , 1
Ar , r A , ,
1
r (1) r ( 0) 1 Ar ( 0)
1
A
1
( 0)
( 0)
( 0)
( 0)
0,
x (1) x ( 0 ) 1r ( 0 ) x ( 0)
1
x
1
1
x,

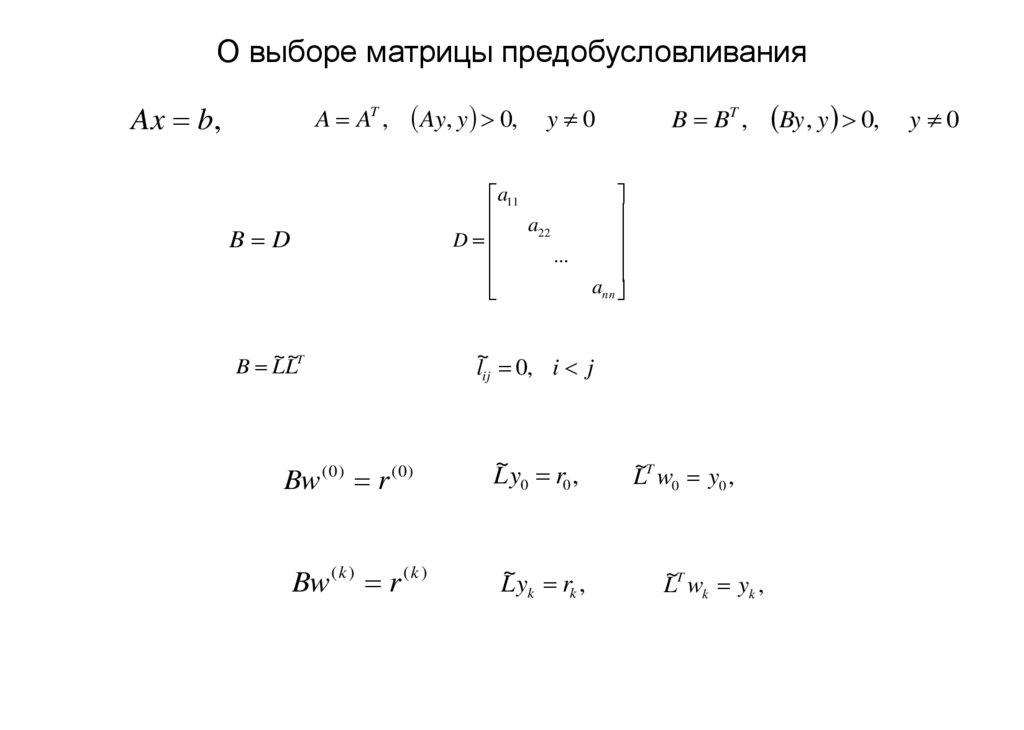
12. О выборе матрицы предобусловливания

Ax b,
A AT ,
Ay, y 0,
y 0
a11
a22
D
...
B D
~L
~T
B L
B BT ,
ann
~
lij 0, i j
Bw ( 0 ) r ( 0 )
L~y0 r0 ,
Bw ( k ) r ( k )
~y r ,
L
k
k
L~T w0 y0 ,
~T w y ,
L
k
k
By , y 0,
y 0

13. Неполное разложение Холеского

Ax b,
A AT ,
Ay, y 0,
y 0
B BT ,
By , y 0,
y 0
~L
~T
B L
~
ai a~i2 bi 21 c~i 2 m ,
~
bi a~i bi ,
c a~ c~
i
i i
~
a~i ai bi 21 c~i 2 m ,
~ b
bi i ,
a~i
c
c~i i ,
a~i
i 1,2,..., n,
~
b0 0, c~i m 0, i 1,2,..., m

14. Неполное разложение Холеского

15. Несимметричные системы

Ax b,
C AT A,
AT Ax AT b,
d AT b,
x (0) произвольное начальное приближение
d, d
A AT
Cx d
С СT ,
C 2 A
С 0,
x (0) произвольное начальное приближение
d, d
r ( 0) d Cx( 0) ,
r ( 0) AT b Ax ( 0) ,
s (1) r ( 0) ,
s (1) r ( 0) ,
k 1,2,..., K max
k 1,2,..., K max
r
Cs
( k 1)
k
, r ( k 1)
,
( k 1)
( k 1)
,s
y ( k 1) As ( k 1)
k
r
y
( k 1)
, r ( k 1)
,
( k 1)
, y ( k 1)
x ( k ) x ( k 1) k s ( k ) ,
x ( k ) x ( k 1) k s ( k ) ,
r ( k ) r ( k 1) k Cs ( k 1) ,
r ( k ) r ( k 1) k AT y ( k 1) ,
r , r ,
r , r ,
r , r ,
r , r
r , r ,
r , r
(k )
k
(k )
(k )
(k )
( k 1)
( k 1)
s ( k 1) r ( k ) k s ( k ) ,
(k )
k
(k )
(k )
(k )
( k 1)
( k 1)
s ( k 1) r ( k ) k s ( k ) ,

16. Схемы хранения несимметричных разреженных матриц

1
8 4
6 14 5
2
7 12
3
A
2
9
6
3
8 18 7
4
9 15
N 6
Диагональн ая форма
a
2 3 4
b
c
6 7 0 8 9
d
e
8
14
12
4 5 0 6 7
1 2 3
9
18
15

17. Схемы хранения несимметричных разреженных матриц

1
8 4
6 14 5
2
7 12
3
A
2
9
6
3
8 18 7
4
9 15
Диагональн ая форма
2
3
4
8
4
1
6
14
5
2
7
12
0
3
0
9
6
8
9
18
15
1
2
3
4
5
0
6
7
8
14
12
9
18
15
6
7
0
8
9
2
3
4
7

18. Схемы хранения несимметричных разреженных матриц

1
8 4
6 14 5
2
7 12
3
A
2
9
6
3
8 18 7
4
9
15
N z 20
Координатный
A 15 4
IR 6 1
IC 6 2
2
2
5
5
2
3
3
5
2
4
6
3
6
2
1
7
3
2
8
5
4
9
6
5
8
1
1
1
1
4
14 12 3
2 3 3
2 3 6
2
4
1
6
4
5
18
5
5
9 7
4 5
4 6
18
5
5
7 4
5 6
6 3
9
6
5
15
6
6
18
5
5
9 3 7 15
6 3 5 6
5 6 6 6
Координатный по строкам
A
IR
IC
8
1
1
4
1
2
1
1
4
6
2
1
14
2
2
5
2
3
2
2
5
7
3
2
12
3
3
3
3
6
2
4
1
9
4
4
6
4
5
3
5
2
8
5
4
Координатный по столбцам
A
IR
IC
8 6
1 2
1 1
2
4
1
4
1
2
14
2
2
7 3 5
3 5 2
2 2 3
12
3
3
4 1 9
6 1 4
3 4 4
8
5
4
2
2
5
6
4
5

19. Схемы хранения несимметричных разреженных матриц

1
8 4
6 14 5
2
7 12
3
A
2
9
6
3
8 18 7
4
9
15
N z 20
Сжатый разреженный строчный (CSR)
A
IC
8 4
1 2
1
4
6
1
14
2
5
3
2
5
IA
7 12
2 3
1 4
3
6
8
2
1
9
4
11 14
6
5
18
3
2
8
4
18
5
7 4
6 3
9
5
15
6
21
IA( N 1) N z 1
Сжатый разреженный столбцевой (CSC )
A
IR
8 6
1 2
2
4
4
1
14
2
7 3 5
3 5 2
12
3
4 1 9
6 1 4
8
5
2
2
JA 1 4 8 11 14 18 21
JA( N 1) N z 1
6
4
18
5
9 3 7 15
6 3 5 6

20. Схемы хранения симметричных разреженных матриц

13 7
1
2
7 14 8
8 15
3
16 9
4
1
A
9 17 10
5
2
3
10 18
6
19 11
4
5
11 20 12
6
12 21
N 9
N z 20
a 13 14 15 16 17 18 19 20 21
b 7 8 0 9 10 0 11 12 0
c 1 2 3 4 5 6 0 0 0
13 7 1
14 8 2
15 0 3
16 9 4
B 17 10 5
18 0 6
19 11 0
20 12 0
21 0 0
1 2 3 4 5 6
B
7 8 0 9 10 0 11 12
13 14 15 16 17 18 19 20 21

21. Схемы хранения симметричных разреженных матриц

13 7
1
2
7 14 8
8 15
3
16 9
4
1
A
9 17 10
5
2
3
10 18
6
19
4
11
5
11 20 12
6
12 21
N 9
N z 20
Сжатый разреженный строчный
A 13 7 1 14 8
IC 1 2 4 2 3
IR 1
4 7 9
2
5
15 3
3 6
16 9
4 5
4
7
17 10 5
5 6 8
18 6
6 9
19 11 20 12 21
7 8 8 9 9
12 15 17 19 21 22
Сжатый разреженный столбцевой
A 13 7
IR 1 1
JR
14
2
8 15 1
2 3 1
1 2 4 6
8
16 2
4 2
9
4
17 3
5 3
11 14 16 19 22
10 18
5 6
4 19 5
4 7 5
11 20 6
7 8 6
12 21
8 9
English     Русский Правила