Лекция №13 Разработка программного обеспечения для моделирования физических процессов
Содержание
Решение уравнений специального вида
Сетка и шаблон
Разностная схема
Решение уравнений специального вида
Решение уравнений специального вида
Решение уравнений специального вида
Решение уравнений специального вида
Решение уравнений специального вида
Решение уравнений специального вида
Решение уравнений специального вида
Решение уравнений специального вида
Решение уравнений специального вида
Метод модифицированной матричной прогонки
Метод модифицированной матричной прогонки
Метод модифицированной матричной прогонки
Метод модифицированной матричной прогонки
Метод модифицированной матричной прогонки
Метод модифицированной матричной прогонки
Метод полной редукции
Метод полной редукции
Метод полной редукции
Метод полной редукции. Прямой ход.
Метод полной редукции. Прямой ход.
Метод полной редукции. Обратный ход.
2.07M

Лекция_13_формулы_26.11.2024

1. Лекция №13 Разработка программного обеспечения для моделирования физических процессов

Санкт-Петербургский политехнический университет Петра Великого
Лекция №13
Разработка программного обеспечения
для моделирования физических
процессов
Воскобойников С.П.
Доцент ВШ ПИ ИКНТ, к.ф.-м.н.
voskob_sp@spbstu.ru
26.11.2024

2. Содержание

• Решение уравнений специального вида
• Метод модифицированной матричной прогонки.
• Метод нечётно-чётного исключения (метод полной
редукции.

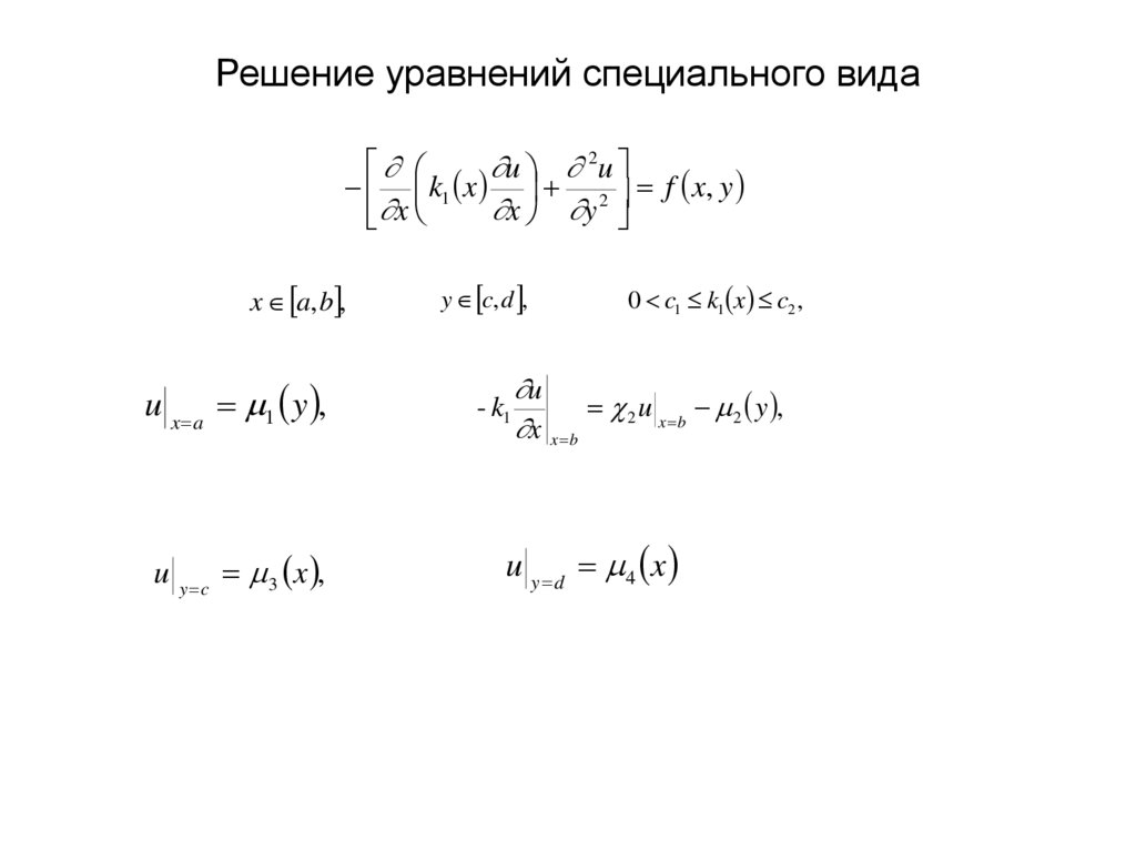
3. Решение уравнений специального вида

u 2u
k1 x 2 f x, y
x y
x
x a,b ,
u x a 1 y ,
u y c 3 x ,
y c, d ,
- k1
0 c1 k1 x c2 ,
u
2 u x b 2 y ,
x x b
u y d 4 x

4. Сетка и шаблон

5. Разностная схема

i 1,..., N x 1; j 1,..., N y 1;
vi 1, j vi , j
vi , j vi 1, j
vi , j 1 vi , j
vi , j vi , j 1
hy k1 xi 1 / 2
hy k1 xi 1 / 2
hx
hx
hx hy f ij
h
h
h
h
x
x
y
y
i 0; j 1,..., N y 1;
vi , j 1 y j
i N x ; j 1,..., N y 1;
v v
v
h v
h v v h
hy 2vi , j 2 y j hy k1 xi 1 / 2 i , j i 1, j x i , j 1 i , j x i , j i , j 1 x hy f ij
hx
2
hy
2
hy
2
j 0; i 1,..., N x 1;
vi , j 3 xi
j N y ; i 1,..., N x 1;
vi , j 4 xi

6. Решение уравнений специального вида

i 1,..., N x 1; j 1,..., N y 1;
v v
v v
hy2 k1 xi 1/ 2 i 1, j 2 i , j hy2 k1 xi 1/ 2 i , j 2 i 1, j vi , j 1 2vi , j vi , j 1 hy2 f ij
hx
hx
i 0; j 1,..., N y 1;
i N x ; j 1,..., N y 1;
vi , j 1 y j
v v
2hy2 2vi , j 2 y j 2hy2k1 xi 1 / 2 i , j 2 i 1, j vi , j 1 2vi , j vi , j 1 hy2 fij
hx
j 0; i 1,..., N x 1;
vi , j 3 xi
j N y ; i 1,..., N x 1;
vi , j 3 xi

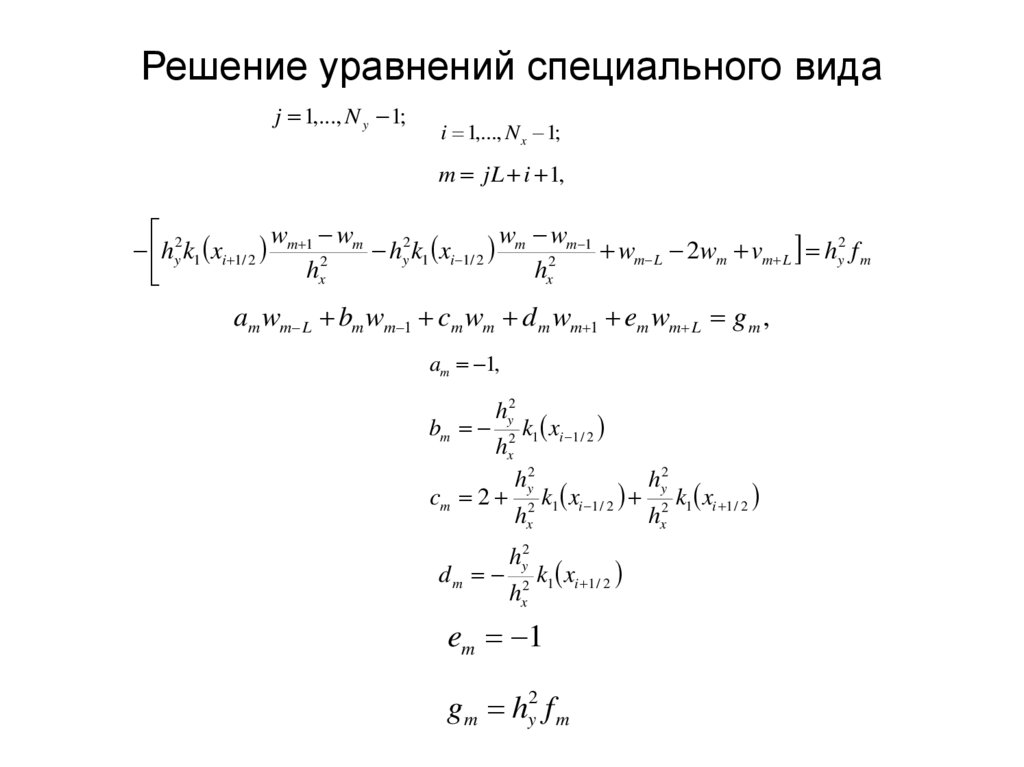
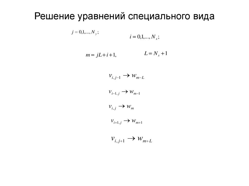
7. Решение уравнений специального вида

j 0,1,..., N y ;
i 0,1,..., N x ;
m jL i 1,
L Nx 1
vi , j 1 wm L
vi 1, j wm 1
vi , j wm
vi 1, j wm 1
vi , j 1 wm L

8. Решение уравнений специального вида

j 1,..., N y 1;
i 1,..., N x 1;
m jL i 1,
w w
w w
hy2 k1 xi 1/ 2 m 1 2 m hy2 k1 xi 1/ 2 m 2 m 1 wm L 2wm vm L hy2 f m
hx
hx
am wm L bm wm 1 cm wm d m wm 1 em wm L g m ,
am 1,
hy2
k1 xi 1 / 2
hx2
hy2
hy2
cm 2 2 k1 xi 1 / 2 2 k1 xi 1 / 2
hx
hx
bm
dm
hy2
hx2
k1 xi 1 / 2
em 1
gm hy2 f m

9. Решение уравнений специального вида

i 0; j 1,..., N y 1;
wm 1 y j
cm wm g m ,
am 0,
bm 0
cm 1
dm 0
em 0
g m 1 y j
m jL i 1,

10. Решение уравнений специального вида

i N x ; j 1,..., N y 1;
w w
2hy2 2 wm 2 y j 2hy2 k1 xi 1/ 2 m 2 m 1 wm L 2wm wm L hy2 f m
hx
2hy2
wm L 2 k1 xi 1 / 2 wm 1 2 k1 xi 1 / 2 2 2hy2 2 wm wm L hy2 f ij 2hy2 2 y j
hx
hx
2hy2
am 1,
bm
2hy2
hx2
cm 2
hy2
2
x
h
k1 xi 1 / 2
k1 xi 1 / 2 2hy2 2
dm 0
em 1
g m hy2 f m 2hy2 2 y j

11. Решение уравнений специального вида

m jL i 1,
j 0; i 1,..., N x 1;
wm 3 xi
cm wm g m ,
am 0,
bm 0
cm 1
dm 0
em 0
g m 3 xi

12. Решение уравнений специального вида

j N y ; i 1,..., N x 1;
wm 4 xi
cm wm g m ,
am 0,
bm 0
cm 1
dm 0
em 0
g m 4 xi
m jL i 1,

13. Решение уравнений специального вида

Aw g
1
2
3
4
5
6
7
8
*
*
*
*
*
9
10
11
12
13
14
A R N N ,
w, g R N , N ( N x 1)( N y 1)
15
18
16
17
19
20
21
22
23
24
25
1
1
1
1
1
1
*
*
*
*
*
*
*
*
*
*
*
*
*
*
1
*
*
*
*
*
*
*
*
*
*
*
*
*
*
*
*
*
*
*
1
*
*
*
*
*
*
*
*
*
*
*
*
*
*
*
*
*
*
*
1
1
1
1
1

14. Решение уравнений специального вида

7
8
9
10
12
13
14
15
17
18
19
20
1
2
3
4
5
6
7
8
9
10
11
12
*
*
*
*
*
*
*
*
*
*
*
*
*
*
*
*
*
*
*
*
*
*
*
*
*
*
*
*
*
*
*
*
*
*
*
*
*
*
*
*
*
*
*
*
*
*
j 1,2,..., N y 1;
i 1,2,..., N x ;
m j 1 L i,
L Nx

15. Метод модифицированной матричной прогонки

Vj
Fj ,
V j 1 CV j V j 1 Fj ,
Fj ,
Vj
* *
* * *
. .
C
.
.
.
.
.
,
. .
* * *
* *
C RN x N x ,
E
E
A
C
E
.
.
.
E
C
.
E
.
.
E
C
,
E
E
j 1,2, , N y 1
j Ny
v1, j
v2, j
.
V j .
,
.
vN x 1, j
vN x , j
A RN N ,
AV F ,
j 0
Vj RN x ,
f1, j
f 2, j
.
F j .
,
.
f N x 1, j
f N x , j
N N x N y 1 , V , F R N
V
0
V1
.
V V j ,
.
VN y 1
V
Ny
F1
F1
.
F F j ,
.
F
N
1
y
F
Ny
Fj R N x ,

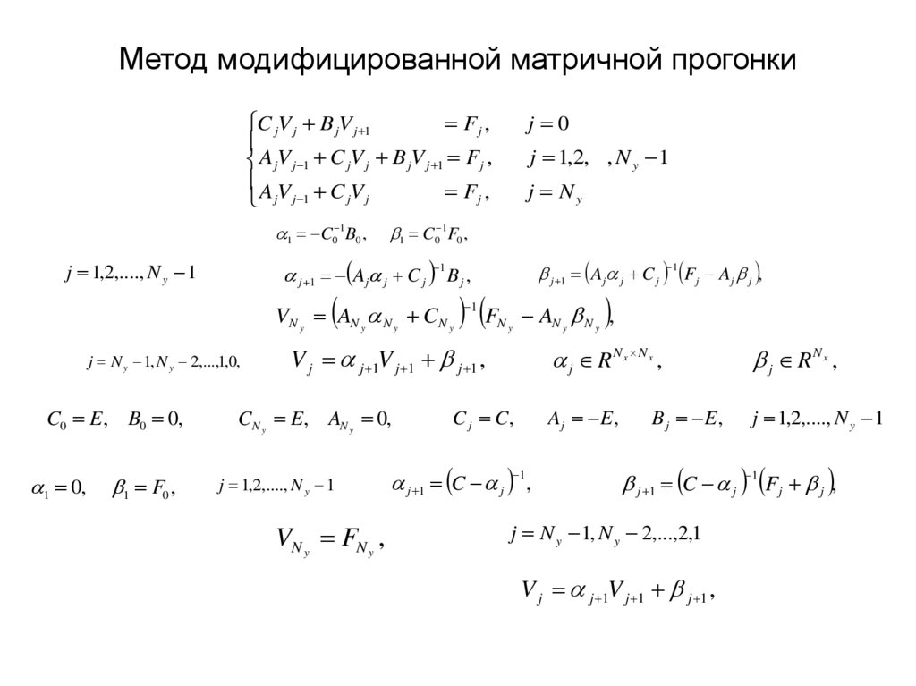
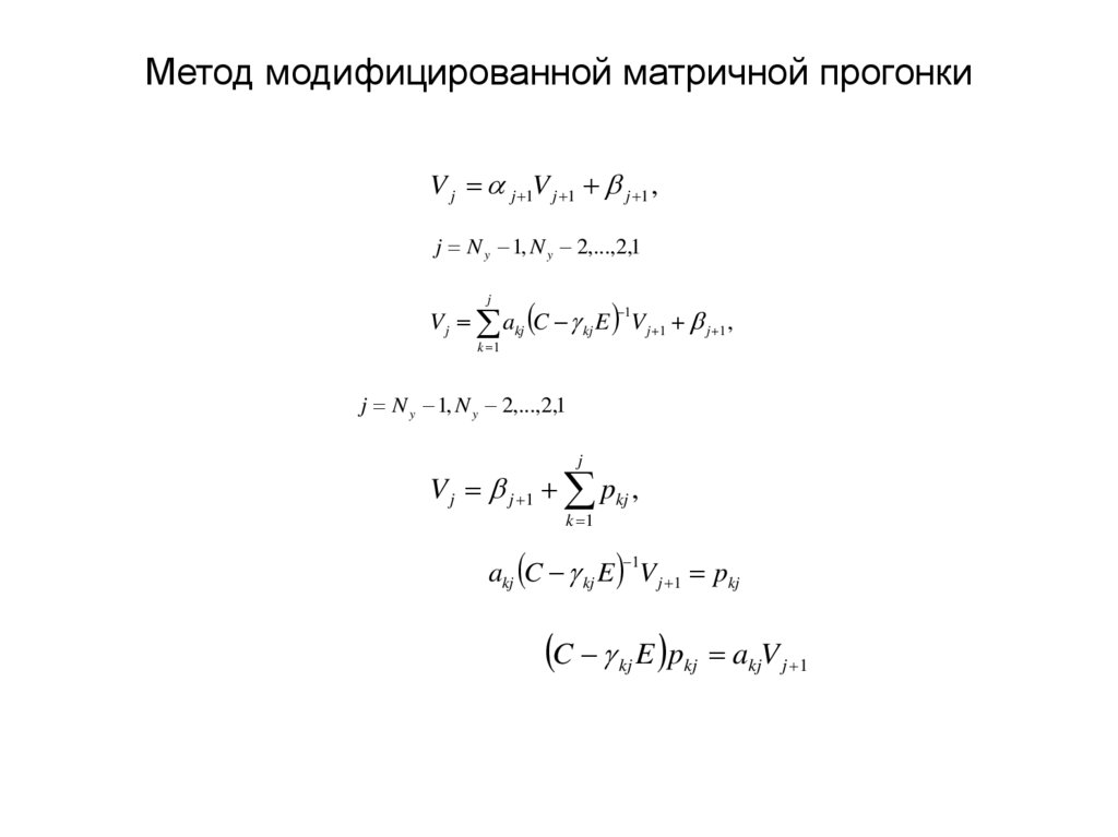
16. Метод модифицированной матричной прогонки

C jV j B jV j 1
Fj ,
A jV j 1 C jV j B jV j 1 F j ,
Fj ,
A jV j 1 C jV j
1 C0 1B0 ,
j N y 1, N y 2,...,1,0,
1 F0 ,
j Ny
1 C0 1F0 ,
VN y AN y N y CN y
1 0,
j 1,2, , N y 1
j 1 Aj j C j 1 B j ,
j 1,2,...., N y 1
C0 E, B0 0,
j 0
j 1 Aj j C j 1 Fj Aj j ,
F A ,
1
Ny
Ny
V j j 1V j 1 j 1 ,
CN y E, AN y 0,
j 1,2,...., N y 1
VN y FN y ,
Ny
j RN N ,
x
j RN ,
Aj E ,
B j E,
j 1,2,...., N y 1
x
C j C,
j 1 C j 1 ,
x
j 1 C j 1 Fj j ,
j N y 1, N y 2,...,2,1
V j j 1V j 1 j 1 ,

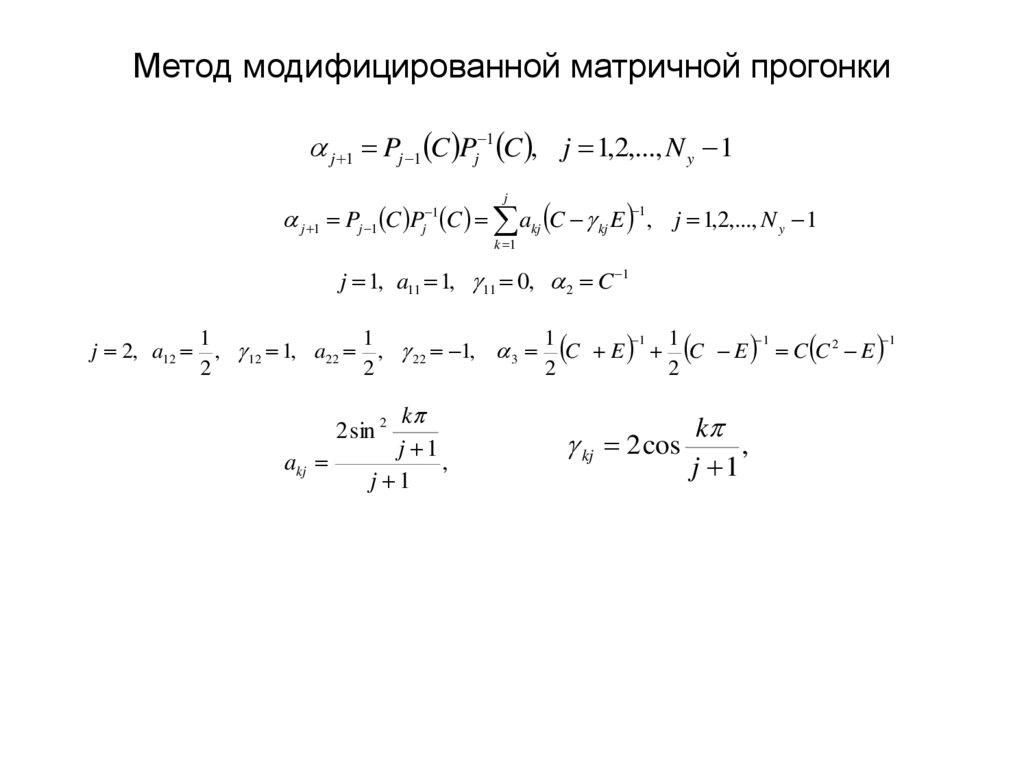
17. Метод модифицированной матричной прогонки

2 C 1 1 C 1
3 C C 1 C 1 C 2 E C C 2 E
1
1
4 C C C 2 E
P0 C E,
P1 C C,
j 1 C j 1 ,
1
C E C 2C
1 1
2
1
3
j 1 Pj 1 C Pj 1 C , j 1,2,..., N y 1
Pj 1 C Pj 1 C C Pj 2 C Pj 11 C ,
1
,
Pj 1 C Pj 1 C Pj 11 C Pj 1 C C Pj 2 C
j 2,...., N y 1
P C ,
Pj 1 C Pj 1 C Pj 1 C C Pj 2 C
j 1
P0 C E,
P2 C CP1 C P0 C C 2 E
Pj 1 C Pj 1 C C Pj 2 C ,
1
Pj C CPj 1 C Pj 2 C ,
1
1
P1 C C,
j 2,3,..., N y 1
P3 C C C 2 E C C 3 2C

18. Метод модифицированной матричной прогонки

j 1 Pj 1 C Pj 1 C , j 1,2,..., N y 1
j 1 Pj 1 C P C akj C kj E 1, j 1,2,..., N y 1
1
j
j
k 1
j 1, a11 1, 11 0, 2 C 1
j 2, a12
1
1
1
1
1
1
1
, 12 1, a22 , 22 1, 3 C E C E C C 2 E
2
2
2
2
k
j 1
,
j 1
2 sin 2
akj
kj 2 cos
k
,
j 1

19. Метод модифицированной матричной прогонки

j 1 C j Fj j j 1 Fj j akj C kj E Fj j pkj ,
j
1
1
k 1
k 1
akj C kj E Fj j pkj
1
C E p a F
kj
kj
kj
j
j
j 1,2,...., N y 1,
k 1,2,...., j ,
C E p a F
kj
kj
kj
j
j 1 pkj ,
k 1
j
j
j

20. Метод модифицированной матричной прогонки

V j j 1V j 1 j 1 ,
j N y 1, N y 2,...,2,1
V j akj C kj E V j 1 j 1 ,
j
1
k 1
j N y 1, N y 2,...,2,1
j
V j j 1 pkj ,
k 1
akj C kj E V j 1 pkj
1
C E p a V
kj
kj
kj
j 1

21. Метод полной редукции

V F ,
0
0
V j 1 CV j V j 1 F j ,
VN y FN y ,
С R N x 1 N x 1 ,
C 0 C ,
j 1,2, , N y 1
F , V j R N x 1 ,
Fj 0 Fj ,
V0 F0 ,
0
0
V j 1 C V j V j 1 F j ,
VN y FN y ,
j 1,2,..., N y 1
j 1,2, , N y 1
N y 2n

22. Метод полной редукции

V j 2 C 0 V j 1
Fj 01 ,
Vj
V j 1 C 0 V j
V j 1
Fj 0 ,
j 2, 4,6,..., N y 2
V j C 0 V j 1 V j Fj 01
Ny
2
V j 2 C 1 V j
1
Fj 1 ,
V j 2
j 2, 4,6,..., N y 2
C 1 C 0 2 E
2
Fj 1 Fj 01 C 0 Fj 0 Fj 01 ,
C 0 V j Fj 0 V j 1 V j 1,
j 2, 4,6,..., N y 2
j 1, 3,5,..., N y 1

23. Метод полной редукции

V j 4 C 1 V j 2
Fj 1 2 ,
Vj
V j 2 C 1 V j
Fj 1 ,
Vj 2
j 4, 8,12,..., N y 4
V j C 1 V j 4 V j Fj 1 2
Ny
4
V j 4 C 2 V j
1
Fj 2 ,
V j 4
j 4, 8,12,..., N y 4
C 2 C 1 2E
2
Fj 2 Fj 1 2 C 1 Fj 1 Fj 1 2 ,
j 4, 8,12,..., N y 4

24. Метод полной редукции. Прямой ход.

k 1,2,..., n 1
V j 2k C k V j
F j k ,
V j 2k
j 2 k , 2 2 k , 3 2k ,... , N y 2 k
VN y FN y ,
V0 F0 ,
C k C k 1 2 E
2
Fj k Fj k 2 k1 1 C k 1 Fj k 1 Fj k 2 k1 1 ,
j 2k , 2 2k ,3 2k ,..., N y 2k
k n 1
n 1
n 1
j 2 , Ny 2
n 1
Ny 2
n 1
2 2
V0 C n 1 V j VN y Fj n 1 ,
n
n 1
2
2 1 2
n 1
j 2
n 1
C n 1 V j Fj n 1 V0 VN y ,
Ny
2

25. Метод полной редукции. Прямой ход.

26. Метод полной редукции. Обратный ход.

k n, n 1,...,1
C k 1 V j F j k 1 V j 2k 1 V j 2k 1 ,
j 2k 1 , 3 2k 1 , 5 2k 1... , N y 2k 1
English     Русский Правила