1.08M
Категория: МатематикаМатематика

Лекция 2 СГМ 25-26 часть 1

1.

Специальные главы математики
Лекция 2
Знакопеременные ряды.
Функциональные ряды.
Поторочина К.С.
Доцент ДИТиА, ИРИТ-РТФ

2.

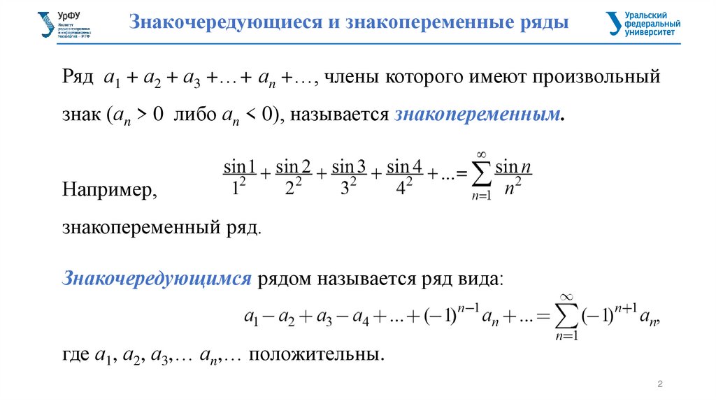
Знакочередующиеся и знакопеременные ряды
Ряд а1 + а2 + а3 +…+ аn +…, члены которого имеют произвольный
знак (аn > 0 либо аn < 0), называется знакопеременным.
Например,
знакопеременный ряд.
Знакочередующимся рядом называется ряд вида:
где а1, а2, а3,… аn,… положительны.
2

3.

Признаки сходимости знакопеременных рядов
Абсолютная сходимость ряда
Теорема (достаточный признак сходимости знакопеременного ряда).
Если ряд, составленный из абсолютных величин членов
знакопеременного ряда an сходится,
n 1
то сходится и сам знакопеременный ряд an .
n 1
В этом случае говорят, что знакопеременный ряд сходится абсолютно.
3

4.

Пример сходимости знакопеременных рядов
Пример 1. Исследовать сходимость знакопеременного ряда
sin n
Рассмотрим ряд из абсолютных величин
2
n
n 1
an
bn
sin n 1
2
2
n
n
1
По признаку сравнения выберем ряд n 2 - сходящийся.
n 1
Тогда сходится ряд по модулю и исходный ряд сходится абсолютно.
4

5.

Условная сходимость знакочередующихся рядов
Теорема (Признак Лейбница).
Если
1) члены знакочередующегося ряда ( 1)n an , an 0 убывают по абсолютной
величине
2)
an
n 1
lim an 0,
n
( 1) n an , an 0
то ряд n 1
сходится, причем сумма ряда положительна и не
превосходит первого элемента ряда 0 < S < a1.
В случае выполнения признака Лейбница говорят, что ряд сходится условно.
5

6.

Оценка остатка ряда
Следствие. Абсолютная погрешность при приближенном вычислении
суммы сходящегося знакочередующегося ряда по абсолютной
величине не превышает абсолютной величины первого отброшенного
элемента ряда:
|S − Sn| ≤ |an+1|.

7.

Пример
Пример 2 Исследовать на сходимость ряд
Решение.
Исследуем ряд по модулю
1
2n 1
n 1
( 1) n
2n 1
n 1
По ППС сравним с расходящимся гармоническим рядом
an
n
1
lim
lim
.
n bn
n 2n 1 2
Воспользуемся признаком Лейбница
an
1
2n 1
1
0.
2. lim an lim
n
n 2n 1
Вывод – исходный ряд сходится условно.
1
- расходится
n 1 n
bn
n 1
1.

8.

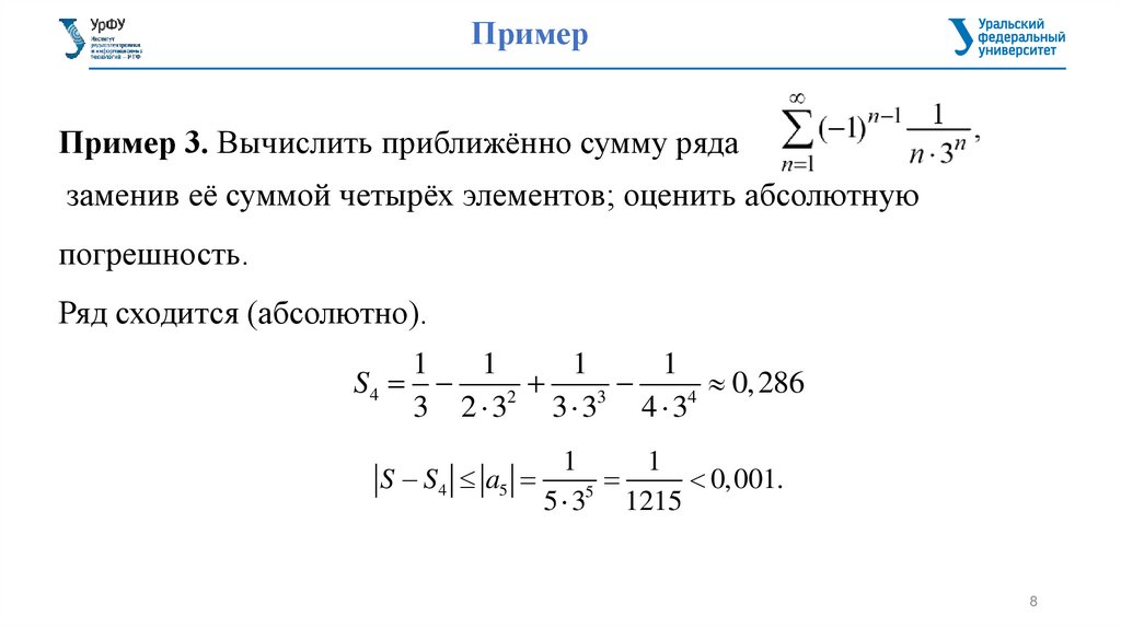
Пример
Пример 3. Вычислить приближённо сумму ряда
заменив её суммой четырёх элементов; оценить абсолютную
погрешность.
Ряд сходится (абсолютно).
1
1
1
1
S4
0,286
2
3
4
3 2 3 3 3 4 3
1
1
S S4 a5
0,001.
5
5 3 1215
8

9.

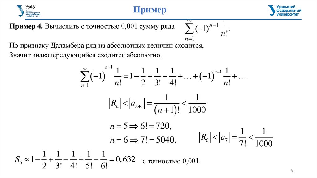
Пример
Пример 4. Вычислить с точностью 0,001 сумму ряда
По признаку Даламбера ряд из абсолютных величин сходится,
Значит знакочередующийся сходится абсолютно.
1
n 1
n 1
1
1 1 1
1
n!
2 3! 4!
1
n 1
1
n!
1
1
Rn an 1
n 1 ! 1000
n 5 6! 720,
n 6 7! 5040.
1 1 1 1 1
S6 1 0,632 с точностью 0,001.
2 3! 4! 5! 6!
1
1
R6 a7
7! 1000
9

10.

Об условной сходимости
Если знакопеременный ряд условно сходится, то его сумма может
измениться от перестановки слагаемых и от группировки слагаемых.
Теорема Римана. Если числовой ряд в R условно сходится, то для всякого
конечного
или
бесконечного
числа
А
можно
так
переставить
слагаемые в этом ряде, что полученный ряд будет иметь суммой А.
Эта теорема показывает, что условная сходимость числового ряда реализуется
лишь благодаря взаимному уничтожению соответствующих положительных и
отрицательных членов ряда, т.е. существенно зависит от порядка слагаемых ряда.
10

11.

Пример
Пример 5. Пусть сумма условно сходящегося ряда
1
n 1
n 1
1
1 1 1 1
1
n
2 3 4 5
равна s.
Переставим его слагаемые следующим образом:
1 1 1 1 1 1 1 1 1 1 1
1
2 4 3 6 8 5 10 12 7 14 16
1 1 1 1 1 1 1 1
2 4 6 8 10 12 14 16
1 1 1 1 1 1 1 1
1
2 2 3 4 5 6 7 8
1
s
2
11

12.

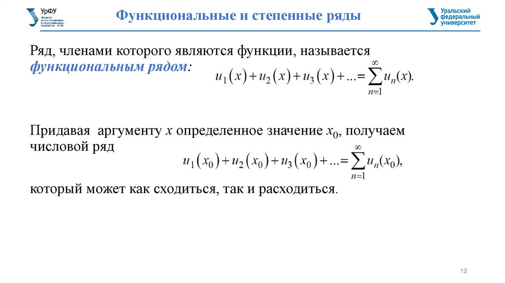
Функциональные и степенные ряды
Ряд, членами которого являются функции, называется
функциональным рядом:
Придавая аргументу х определенное значение х0, получаем
числовой ряд
который может как сходиться, так и расходиться.
12

13.

Функциональные и степенные ряды
Если полученный числовой ряд сходится, то точка х0 называется
точкой сходимости ряда;
если ряд расходится, то х0 – точка расходимости ряда.
Совокупность тех значений х0, при которых функциональный ряд
сходится, называется его областью сходимости.
В области сходимости ряда его сумма является некоторой функцией от
х: S = S(x).
Она определяется равенством
где
Sn(x) = u1(x) + u2(x) + u3(x) +…+ un(x) – частичная сумма ряда.
13

14.

Функциональные и степенные ряды
Среди функциональных рядов особую роль играют степенные ряды, т.е.
ряды, членами которых являются степенные функции:
Числа a0, a1, a2,…an называют коэффициентами ряда.
С помощью замены х − х0 =t ряд (2) приводится к виду (1).
Поэтому при изучении степенных рядов достаточно рассмотреть ряды
первого вида.
14

15.

Теорема Абеля
Область сходимости степенного ряда всегда содержит, по крайней мере, одну
точку х = 0 для ряда (1) или х = х0 для ряда (2).
Теорема Абеля.
Если степенной ряд (1) сходится при некотором значении х1, не равном нулю, то
он абсолютно сходится при всех значениях таких х, что |x| < |x1|.
Следствие.
Если ряд (1) расходится при некотором значении x = х1, то он расходится для всех
таких х, что |x| > |x1|.
15

16.

Теорема Абеля
Из теоремы Абеля следует, что существует такое число R ≥ 0, что
при |x| < R ряд (1) сходится,
а при |x| > R – расходится.
Число R называют радиусом сходимости степенного ряда, а интервал (− R; R) –
интервалом сходимости.
На концах интервала сходимости, т.е. при x = −R и x = R, ряд может как сходиться,
так и расходиться.
16

17.

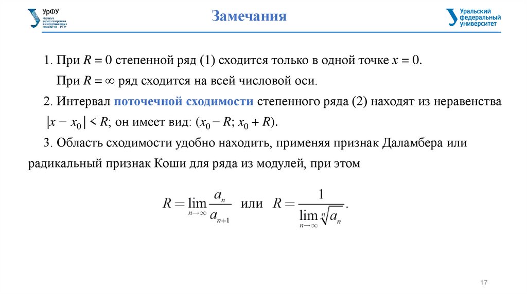
Замечания
1. При R = 0 степенной ряд (1) сходится только в одной точке х = 0.
При R = ∞ ряд сходится на всей числовой оси.
2. Интервал поточечной сходимости степенного ряда (2) находят из неравенства
|x − x0 | < R; он имеет вид: (x0 − R; x0 + R).
3. Область сходимости удобно находить, применяя признак Даламбера или
радикальный признак Коши для ряда из модулей, при этом
17

18.

Пример
Пример 1. Найти область сходимости ряда
18

19.

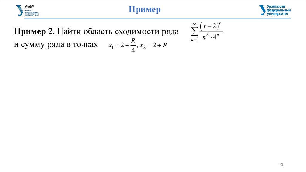
Пример
Пример 2. Найти область сходимости ряда
R
и сумму ряда в точках x1 2 , x2 2 R
x 2 n
n 2 4n
n 1
4
19

20.

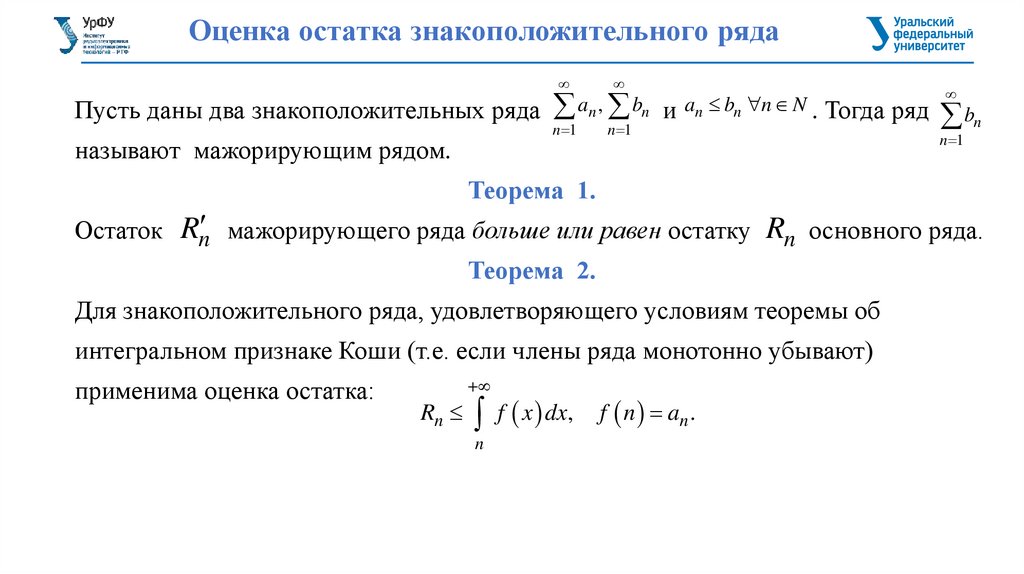
Оценка остатка знакоположительного ряда
n 1
n 1
Пусть даны два знакоположительных ряда an , bn и an bn n N . Тогда ряд
называют мажорирующим рядом.
bn
n 1
Теорема 1.
Остаток Rn мажорирующего ряда больше или равен остатку Rn основного ряда.
Теорема 2.
Для знакоположительного ряда, удовлетворяющего условиям теоремы об
интегральном признаке Коши (т.е. если члены ряда монотонно убывают)
применима оценка остатка:
Rn f x dx,
n
f n an .

21.

Пример
x 2
n
n 2 4n
n 1
x1 2
R
, x2 2 R
4
21

22.

23.

24.

24
English     Русский Правила