ЭКГ
Проводящая система сердца
Зубец Р
Микседема
Массивный перикардиальный выпот
Зубец Т
Определение ЭОС по самому высокому комплексу QRS
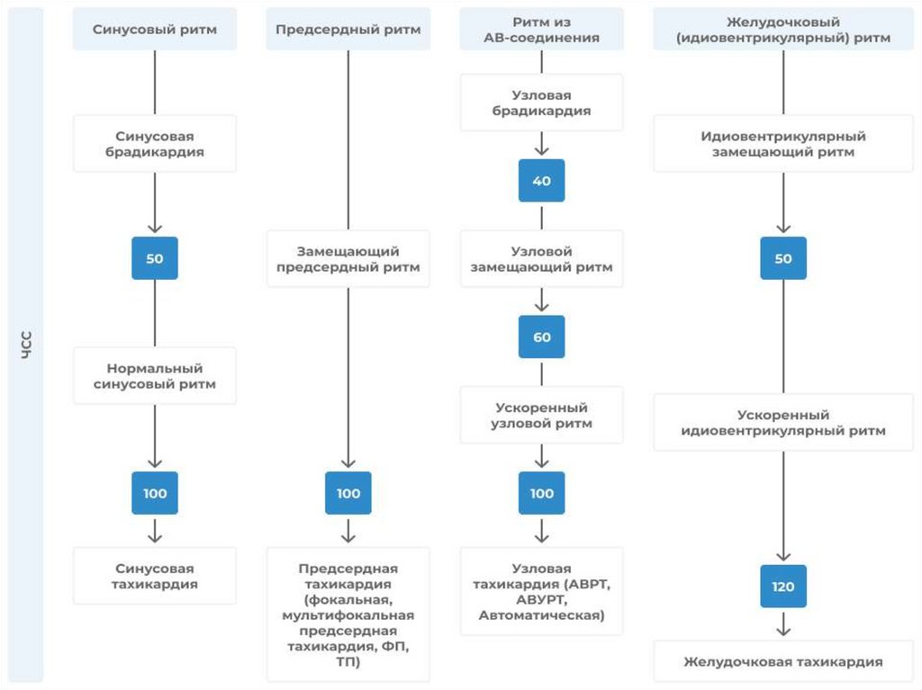
Синусовый ритм
Миграция водителя ритма
Узловой ритм
Идиовентрикулярный ритм
Экстрасистолы
Предсердные экстрасистолы
Узловая экстрасистола
Желудочковые экстрасистолы
Желудочковые экстрасистолы
Парасистолии (би-, три-, квадригеминии)
Синусовый ритм
Синусовая брадикардия
Синусовая тахикардия
Синусовая тахикардия
Наджелудочковые тахикардии
Предсердная тахикардия (НПР)
Ускоренный АВ-ритм
Атриовентрикулярная узловая реципрокная тахикардия
Петля re-entry при АВУРТ
Медленно-быстрая АВУРТ
Быстро-медленная АВУРТ
Медленно-медленная АВУРТ
Атриовентрикулярная реципрокная тахикардия
Петли re-entry при ортодромной (А) и антидромной (Б) АВРТ
Ортодромная АВРТ
Антидромная АВРТ
Мономорфная желудочковая тахикардия
Мономорфная желудочковая тахикардия
Полиморфная желудочковая тахикардия (torsade de pointes)
Полиморфная желудочковая тахикардия (torsade de pointes)
Признаки ЖТ
Трепетание и фибрилляция предсердий
ТП (3:1)
Трепетание предсердий
Фибрилляция предсердий
ТП (2:1)
ТП с переменным проведением (2:1 и 4:1)
ФП
Синдром Фредерика (ФП + АВ-блокада 3 степени)
Фибрилляция желудочков
Фибрилляция желудочков
АВ-блокады
АВ-блокада 1 степени
АВ-блокада 1 степени
АВ-блокада 2 степени Мобитц 1
АВ-блокада 2 степени Мобитц 1
АВ-блокада 2 степени Мобитц 2
АВ-блокада 2 степени Мобитц 2
АВ-блокада 2 степени 2:1
АВ-блокада 3 степени
АВ-блокада 3 степени
Полная БЛНПГ
БЛНПГ
Полная БЛНПГ
Неполная БЛНПГ (QRS<0,12c)
БПВЛНПГ (передний гемиблок)
БПВЛНПГ
БЗВЛНПГ (задний гемиблок)
БЗВЛНПГ
Полная БПНПГ
БПНПГ
Полная БПНПГ
Неполная БПНПГ (QRS<0,12c)
Бифасцикулярная блокада (БПНПГ+БПВЛНПГ)
Бифасцикулярная блокада (БПНПГ+БЗВЛНПГ)
Трёхпучковая блокада (АВ-блокада 3 степени + БПНПГ + БПВЛНПГ)
Неполная трёхпучковая блокада (АВ-блокада 1 степени + БПНПГ + БПВЛНПГ)
ЭКГ-критерии гипертрофии левого желудочка
ГЛЖ
Гипертрофия ЛЖ
ЭКГ-критерии гипертрофии правого желудочка
ГПЖ
Гипертрофия ПЖ
Острая перегрузка ПЖ вследствие ТЭЛА (SI-QIII-TIII, инверсия Т V1-V4)
Перегрузка левого предсердия
Перегрузка правого предсердия
Гипертрофическая кардиомиопатия
Асимметричная септальная ГКМП
Апикальная ГКМП
Варианты положения сегмента ST
Элевация сегмента ST
«Сердце спортсмена»
Депрессия сегмента ST
Анатомия ПКА
Анатомия ЛКА
Диагностика ОКС
Топическая диагностика ИМпST
Переднеперегородочный ИМпST
Передний ИМпST
Высокий боковой ИМпST
Передний распространённый ИМпST
Передний распространённый ИМпST
Нижний ИМпST
Задний ИМпST
Нижнебоковой ИМпST
Нижний ИМпST + ИМ ПЖ
Нижнебоковой ИМпST + ИМ ПЖ
Задненижнебоковой ИМпST
Задненижнебоковой ИМпST
Задненижнебоковой ИМпST + ИМ ПЖ
Циркулярный ИМпST (паттерн «оборачивающей ПНА»)
Хроническая аневризма ЛЖ («застывшая ЭКГ»)
Перенесённый нижнебоковой ИМ
Критерии Сгарбосса
Критерии Сгарбосса
Критерии Сгарбосса
Нижний ИМ + БЛНПГ
Передний ИМ + БЛНПГ
Боковой ИМ + БЛНПГ
Паттерн «надгробия»
Паттерн «стволовой» ишемии (распространённая субэндокардиальная ишемия)
Паттерн Де-Винтера
Паттерн Де-Винтера
Синдром Велленса
Синдром Велленса, тип А
Синдром Велленса, тип В
Неишемическая элевация ST
Волна Осборна
Тяжёлая гипотермия
Синдром ранней реполяризации желудочков
СРРЖ
Перикардит
Перикардит
Синдром Бругада
Синдром Бругада
Синдромы предвозбуждения желудочков
Синдром Вольфа-Паркинсона-Уайта
Синдром WPW, тип А
Синдром WPW, тип В
ФП+WPW
ФП+ интермиттирующий WPW
Синдром LGL (CLC)
Гиперкалиемия
Гиперкалиемия
Гиперкалиемия
Тяжёлая гиперкалиемия
Гипокалиемия
Гипокалиемия
Гипокалиемия
Тяжёлая гипокалиемия
Torsade de pointes у пациента с гипокалиемией
Нарушения уровня кальция
Гиперкальциемия
Гипокальциемия
46.20M
Категория: МедицинаМедицина

ЭКГ

1. ЭКГ

Первый МГМУ им. И.М.Сеченова
ИКМ им. Н.В. Склифосовского
ЭКГ
Оганесян Давид Михайлович

2. Проводящая система сердца

3.

4.

5.

6.

7.

8.

9.

10. Зубец Р

11.

12.

13.

14.

О низком вольтаже QRS говорят, если:
- Амплитуды всех комплексов QRS в отведениях от конечностей < 5 мм; или
- Амплитуды всех комплексов QRS в прекардиальных отведениях < 10 мм
Специфические причины низкого вольтажа:
1) Жидкость:
- Перикардиальный выпот
- Плевральный выпот
2) Жировая ткань:
- Ожирение
3) Воздух:
- Эмфизема
- Пневмоторакс
4) Инфильтрация / соединительнотканные поражения:
- Микседема
- Рестриктивная кардиомиопатия (амилоидоз, саркоидоз, гемохроматоз)
- Констриктивный перикардит
- Склеродермия
5) Снижение массы жизнеспособного миокарда:
- Перенесенный крупный ИМ
- Терминальная стадия дилатационной кардиомиопатии
Самая важная причина – массивный перикардиальный выпот, сопровождается триадой:
низкий вольтаж, тахикардия, электрические альтернации

15. Микседема

16. Массивный перикардиальный выпот

17.

18.

19. Зубец Т

20.

21.

22.

23.

24.

25.

26.

27.

28.

29. Определение ЭОС по самому высокому комплексу QRS

QRS=Q+R+S (mm)
aVL – влево
I – горизонтальная
II – нормальная
aVF – вертикальная
III – вправо

30.

31.

32.

33.

ЭОС резко влево, ЧСС 75 уд/мин

34.

ЭОС экстремально отклонена, ЧСС 150 уд/мин

35.

ЭОС вертикальная

36.

ЭОС нормальная, ЧСС 68 уд/мин

37.

ЭОС вправо, ЧСС 100 уд/мин

38.

ЭОС влево, ЧСС 75 уд/мин

39.

40. Синусовый ритм

41.

42. Миграция водителя ритма

43.

44. Узловой ритм

45.

46. Идиовентрикулярный ритм

47. Экстрасистолы

48. Предсердные экстрасистолы

49. Узловая экстрасистола

50. Желудочковые экстрасистолы

51. Желудочковые экстрасистолы

52. Парасистолии (би-, три-, квадригеминии)

53.

54. Синусовый ритм

55. Синусовая брадикардия

56. Синусовая тахикардия

57. Синусовая тахикардия

58. Наджелудочковые тахикардии

59. Предсердная тахикардия (НПР)

60. Ускоренный АВ-ритм

61. Атриовентрикулярная узловая реципрокная тахикардия

*
Атриовентрикулярная узловая
реципрокная тахикардия
Характеристика
Типичная Slow-fast
Атипичная
Fast-slow
Slow-slow
Частота в структуре
АВУРТ
80-90%
10%
10%
Положение зубца P
За комплексом QRS
или в его конце в
виде псевдо R’ (в
отведениях V1-V2)
или S (в отведениях
II, III, aVF) зубцов
После комплекса
QRS
Перед комплексом
QRS
Соотношение
PR/RP
PR > RP
PR < RP
PR ≥ RP
Длительность
интервала RP, мс
≤70
>70
>70

62.

63. Петля re-entry при АВУРТ

*
Петля re-entry при АВУРТ

64. Медленно-быстрая АВУРТ

*
Медленно-быстрая АВУРТ

65. Быстро-медленная АВУРТ

*
Быстро-медленная АВУРТ

66. Медленно-медленная АВУРТ

*
Медленно-медленная АВУРТ

67. Атриовентрикулярная реципрокная тахикардия

*
Атриовентрикулярная реципрокная тахикардия
Характеристика
Ортодромная АВРТ
Антидромная АВРТ
Частота в структуре АВРТ
Часто
Редко
Инициирующее событие
Предсердная ЭС
Предсердная или желудочковая
ЭС
Кольцо ре-энтри
Ортодромное проведение по
АВ-узлу и антидромное по ДПП
Антидромное проведение по
АВ-узлу и ортодромное по ДПП
Возможные ДПП-участники
Явный, скрытый, латентный
Пучок Кента
Явный, латентный Пучок Кента,
волокна Махайма
Комплексы QRS
Узкие
Широкие, морфология
соответствует максимальной
выраженности
предвозбуджения
ЧСС
150-250 в мин
150-250 в мин
Зубцы P
После QRS, инвертированы в II,
III, aVF
После QRS, инвертированы в II,
III, aVF
Соотношение PR/RP
PR>RP
PR << RP (при пучке Кента)
PR
Длительность интервала RP, мс
>70

68. Петли re-entry при ортодромной (А) и антидромной (Б) АВРТ

*
Петли re-entry при ортодромной (А)
и антидромной (Б) АВРТ

69. Ортодромная АВРТ

*
Ортодромная АВРТ

70. Антидромная АВРТ

*
Антидромная АВРТ

71. Мономорфная желудочковая тахикардия

72. Мономорфная желудочковая тахикардия

73. Полиморфная желудочковая тахикардия (torsade de pointes)

74. Полиморфная желудочковая тахикардия (torsade de pointes)

75. Признаки ЖТ

Признак Джозефсона и
признак Бругада
«Левое ухо кролика»

76. Трепетание и фибрилляция предсердий

ТП
ФП
Зубец Р
отсутствует
отсутствует
Волны
F
f
ЧПС
200-400 уд/мин
350-700 уд/мин
Ритм
чаще регулярный
чаще нерегулярный

77. ТП (3:1)

78. Трепетание предсердий

79. Фибрилляция предсердий

80. ТП (2:1)

81. ТП с переменным проведением (2:1 и 4:1)

*
ТП с переменным проведением (2:1 и 4:1)

82. ФП

83. Синдром Фредерика (ФП + АВ-блокада 3 степени)

*
Синдром Фредерика
(ФП + АВ-блокада 3 степени)

84. Фибрилляция желудочков

85. Фибрилляция желудочков

86. АВ-блокады

Степень
Описание
На ЭКГ
1 ст.
Замедленная АВпроводимость, но все
зубцы P проводятся на
желудочки
Интервал PQ> 200 мс
При выраженной блокаде (>300 мс) зубец P может
сливаться с зубцом Т предыдущего комплекса
2 ст.
(Мобитц I)
Зубцы P частично не
проводятся на желудочки
Интервал PQ постепенно удлиняется (периодика
Венкебаха) до выпадения комплекса QRS.
После выпадения комплекса QRS интервал PQ наиболее
короткий. Интервал PP при этом остается относительно
стабильным, а интервал RR укорачивается от цикла к
циклу до выпадения
2 ст.
(Мобитц II)
Комплексы QRS выпадают без каких-либо
предвестников
2 ст. (2:1)
АВ-блокада 2 степени, когда выпадает каждый второй
комплекс QRS. Невозможно отличить, по механизму
Мобитц 1 или Мобитц 2.
3 ст.
Зубцы P вообще не
проводятся на желудочки
Предсердия работают в своем ритме, желудочки – в
своем замещающем ритме.
Ритмы предсердий и желудочков могут быть различные.

87. АВ-блокада 1 степени

88. АВ-блокада 1 степени

89. АВ-блокада 2 степени Мобитц 1

90. АВ-блокада 2 степени Мобитц 1

91. АВ-блокада 2 степени Мобитц 2

92. АВ-блокада 2 степени Мобитц 2

93. АВ-блокада 2 степени 2:1

94. АВ-блокада 3 степени

95. АВ-блокада 3 степени

96. Полная БЛНПГ

• Расширение комплексов QRS более 120 мс – возбуждение на желудочки
распространяется не одновременно, а последовательно на правый желудочек и
затем замедленно на левый желудочек.
• ОТСУТСТВИЕ зубца r в V1 (часто) и зубца q в V6 (всегда) – первым возбуждается
правая часть перегородки и правый желудочек, вследствие доминирования
массы перегородки вектор направлен справа налево.
• Глубокий зубец QS (иногда rS) в V1-V3 и высокий зубец R в V5-V6 – возбуждение
правой части межжелудочковой перегородки переходит на левую часть
межжелудочковой перегородки и левый желудочек с формированием большого
вектора справа налево.
• Смещение электрической оси сердца влево: высокий доминирующий зубец R в
I и aVL, отрицательный доминирующий зубец в aVF – суммарный вектор сердца
направлен влево вследствие изменения последовательности возбуждения
желудочков: сначала правый, затем левый.
• Дискордантные изменения сегмента ST-T: элевация ST и высокие Т в V1-V3,
депрессия ST и инверсия Т в V5-V6 – нарушение деполяризации и
распространения возбуждения приводит к нарушению реполяризации.

97. БЛНПГ

V1
V6

98. Полная БЛНПГ

99. Неполная БЛНПГ (QRS<0,12c)

Неполная БЛНПГ (QRS<0,12c)

100. БПВЛНПГ (передний гемиблок)

• Маленькие зубцы r в отведениях II, III, aVF и q I, aVL – сначала возбуждение
распространяется по задней ветви левой ножки пучка Гиса и вектор направлен
вниз и вправо. Возбуждение в эту стадию охватывает небольшой участок
перегородки и нижнюю стенку левого желудочка, поэтому зубцы
низкоамплитудные.
• Глубокие S в отведениях II, III, aVF и высокие R в I, aVL – возбуждение
охватывает левый желудочек распространяясь снизу вверх и влево,
возбуждение всей толщи левого желудочка приводит к формированию
высокоамплитудных зубцов.
• Смещение электрической оси сердца резко влево – суммарный вектор
направлен вверх и влево, доминирующий положительный в I, отрицательный в
aVF и II.
• Увеличение времени достижения пика зубца R более 45 мс в aVL –
замедление проведения в желудочках незначительное и не приводит к
расширению QRS, но может удлинять расстояние от начала QRS до пика R в
aVL так как в сторону латеральных отведений возбуждение распространяется
позже обычного.

101. БПВЛНПГ

102. БЗВЛНПГ (задний гемиблок)

• Маленькие зубцы r в отведениях I, aVL, q в II, III, aVF – из-за отсутствия
проведения по задней ветви возбуждения вначале распространяется вверх и
влево по небольшому участку свободной стенки левого желудочка, поэтому
амплитуда зубцов небольшая.
• Глубокие зубцы S в отведениях I, aVL, высокие R в II, III, aVF – далее
возбуждение распросттраняется на остальную часть миокарда желудочков,
распространяясь сверху вниз, что приводит к формированию соотвтетствующих
крупных зубцов на ЭКГ.
• Смещение электрической оси сердца вправо – суммарный вектор направлен
вниз и вправо, доминирующий отрицательный зубец в I, положительный в aVF.
• Увеличение времени достижения пика зубца R более 45 мс в aVF – замедление
проведения в желудочках незначительное и не приводит к расширению QRS, но
может удлинять расстояние от начала QRS до пика R в aVR так как в сторону
нижних отведений возбуждение распространяется позже обычного.

103. БЗВЛНПГ

104. Полная БПНПГ

• Расширение комплексов QRS более 120 мс – возбуждение на желудочки распространяется не
одновременно, а последовательно на левый желудочек и затем замедленно на правый желудочек.
• Зубцы r V1 и q V6 как в норме – первой, как и в норме, возбуждается левая половина
межжелудочковой перегородки, вектор направлен слева направо, величина вектора небольшая,
регистрируются низкоаплитудные зубцы.
• Зубец S V1 и R V6 как в норме – возбуждение с левой части перегородки распространяется на
правую часть и левый желудочек, вектор большой величины в левом желудочке направлен справа
налево, что приводит к формированию высокоаплитудных зубцов, соответствующих норме.
• Зубец R’ V1 и глубокий и расширенный S V6 – возбуждение с правой части межжелудочковой
перегородки замедленно передается на правый желудочек, возбуждение в левом желудочке уже
прекращено, вектор направлен слева направо, что приводит к формированию необычного
второго положительного зубца R’ в V1 и необычно глубокого и расширенного зубца S в V6.
• Нормальная электрическая ось сердца – суммарный вектор сердца направлен влево так как
возбуждение в левом желудочке, определяющем суммарный вектор сердца, распространялось
нормально.
• Дискордантные изменения сегмента ST-T: депрессия ST и инверсия Т в V1-V3 – нарушение
деполяризации и распространения возбуждения приводит к нарушению реполяризации, в левом
желудочке возбуждение распространялось обычным путем, поэтому сегмент ST-T в левых грудных
отведениях не меняется.

105. БПНПГ

V1
V6

106. Полная БПНПГ

107. Неполная БПНПГ (QRS<0,12c)

Неполная БПНПГ (QRS<0,12c)

108. Бифасцикулярная блокада (БПНПГ+БПВЛНПГ)

109. Бифасцикулярная блокада (БПНПГ+БЗВЛНПГ)

110. Трёхпучковая блокада (АВ-блокада 3 степени + БПНПГ + БПВЛНПГ)

111. Неполная трёхпучковая блокада (АВ-блокада 1 степени + БПНПГ + БПВЛНПГ)

112. ЭКГ-критерии гипертрофии левого желудочка

Вольтажные
Невольтажные
В грудных отведениях
Основные
Индекс Соколова-Лайона: R (V5 или V6) + S (V1 Время достижения пика R >50 мс в
или V2) >35 (45*) мм
отведениях V5 или V6
Для расчетов берется самый глубокий S и
самый высокий R из предложенных отведений.
R(V4/V5/V6) >25 (35*) мм
Самый глубокий S + самый высокий R из
грудных отведений >45 мм
В отведениях от конечностей
Вторичная дискордантная депрессия сегмента
ST и инверсия зубцов Т в боковых отведениях
(I, aVL, V4-V6)
Дополнительные
Корнельский вольтажный критерий: R(aVL) +
S(V3) >28 (20**) мм
Отклонение ЭОС влево
R(aVL) >11 мм
Признаки дилатации ЛП (исходя из единства
патофизиологии)
R(aVF) >20 мм
R(I) >15 мм
S(aVR) >20 мм
Дискордантные элевации сегмента ST в
отведениях V1-V3, III, aVF
R(I) + S(III) >25 мм
Высокие зубцы U
* – у людей моложе 35 лет;
** – у женщин.

113. ГЛЖ

V1
V6

114. Гипертрофия ЛЖ

115. ЭКГ-критерии гипертрофии правого желудочка

Вольтажные для гипертрофии
Признаки перегрузки ПЖ
Доминирующий R V1 (>7 мм или R/S
> 1)
Депрессия ST, инверсия Т V1-V4, II, III,
aVF
R(V1) + S(V5/V6) >10,5 мм
SI QIII TIII – глубокие зубцы S, Q и
инверсия зубца Т в соответствующих
отведениях
Доминирующий S V5 или V6 (>7 мм
или R/S < 1)
Глубокие S I, aVL
Дополнительные для гипертрофии
Признаки перегрузки ПП
Отклонение ЭОС вправо
Амплитуда Р >2,5 мм в II, III, aVF
SV1 SV2 SV3 – отсутствие зубцов r в
правых грудных отведениях
Амплитуда Р >1,5 мм в V1-V2
Ширина QRS < 120 мс (изменения не
из-за ПБПНПГ
* при полной БПНПГ вольтажные критерии ГПЖ становятся недиагностическими

116. ГПЖ

V1
V6

117. Гипертрофия ПЖ

118. Острая перегрузка ПЖ вследствие ТЭЛА (SI-QIII-TIII, инверсия Т V1-V4)

*
Острая перегрузка ПЖ вследствие ТЭЛА
(SI-QIII-TIII, инверсия Т V1-V4)

119. Перегрузка левого предсердия

P-mitrale:
1. В отведении II
• раздвоенный зубец Р с расстоянием между двумя пиками >40 мс;
• длительность зубца Р >110 мс.
2. В отведении VI
• двухфазный зубец Р с длительностью конечной отрицательной порции >40 мс
и амплитудой >1 мм.

120. Перегрузка правого предсердия

P-pulmonale:
• увеличение амплитуды зубца Р >2,5 мм в нижних отведениях (II, III, aVF);
• увеличение амплитуды зубца Р >1,5 мм в правых грудных отведениях (V1-V2).

121. Гипертрофическая кардиомиопатия

*
Гипертрофическая кардиомиопатия
Специфические ЭКГ-критерии:
1) Асимметричная септальная ГКМП – узкие глубокие «кинжалообразыне» зубцы Q
(шириной <40 мс):
• I, aVL, V5-6 (чаще);
• II, III, aVF (реже).
2) Апикальная ГКМП – глубокие отрицательные Т в грудных.

122. Асимметричная септальная ГКМП

*
Асимметричная септальная ГКМП

123. Апикальная ГКМП

*
Апикальная ГКМП

124. Варианты положения сегмента ST

125. Элевация сегмента ST

Ишемические варианты
Неишемическая
(вогнутая)

126.

Основные причины элевации сегмента ST:
• вариант нормы;
• ишемия или ИМпST;
• аневризма ЛЖ;
• кардиомиопатия такоцубо;
• коронарный вазоспазм (стенокардия Принцметала);
• острый перикардит;
• ТЭЛА;
• синдром ранней реполяризации желудочков;
• вторичная элевация сегмента ST (при блокадах ножек
пучка Гиса, гипертрофии желудочков, синдроме WPW и
пр.);
• гиперкалиемия;
• синдром Бругада;
• аритмогенная дисплазия правого желудочка;
• в виде волны Осборна.

127. «Сердце спортсмена»

128.

Варианты комплекса QRS при ИМпST

129. Депрессия сегмента ST

130.

Основные причины депрессии сегмента ST:
• вариант нормы;
• физиологическая депрессия сегмента ST – ассоциированная с физической
нагрузкой/гипервентиляцией;
• неспецифическая депрессия сегмента ST – связанная с электролитными,
метаболическими нарушениями, воздействием лекарств;
• вторичная депрессия сегмента ST – нарушение реполяризации, возникающее в
ответ на нарушение депорялизации (при блокадах ножек пучка Гиса, гипертрофии
желудочков, синдроме WPW и пр.), и, наконец;
• ишемическая депрессия сегмента ST.

131.

Нормальный зубец Т имеет следующие характеристиками:
•асимметричная форма – самый важный критерий;
•конкордантное (совпадающее) направление по отношению к комплексу QRS;
•направление в различных отведениях:
- положительный: I, II, aVF, V3-V6;
- может быть положительным, двухфазным или отрицательным: III, aVL, V1-V2;
- отрицательный: aVR.
•амплитуда в отведениях от конечностей ≤ 5-6 мм, в грудных ≤ 15-17 мм;
•продолжительность 160-240 мс.

132.

Основные причины инверсии зубца Т:
• норма в отведениях III, aVL, V1-V2, aVR;
• вторичная по отношению к нарушениям деполяризации (блокады, гипертрофии,
синдромы предвозбуждения);
• ТЭЛА;
• ишемия миокарда (острая или перенесенная);
• перикардит, высокое ВЧД, любые кардиопатии и пр.

133.

Причины высокого зубца U:
• ишемия;
• выраженная брадикардия;
• гипокалиемия, гипокальциемия;
• гипотермия;
• высокое внутричерепное давление;
• ГЛЖ, ГКМП;
• воздействие лекарственных средств: дигоксин, фенотиазиновые
нейролептики, антиаритмики Ia и III классов

134.

Основные причины отрицательных
зубцов U:
• Поражение коронарных артерий
• Гипертония
• Поражение клапанов сердца
• Врожденные пороки сердца
• Кардиомиопатия
• Гипертиреоз
У пациентов с болью в груди
отрицательные зубцы U:
• Очень специфичный признак
ишемии миокарда
• Может быть самым ранним
маркером нестабильной
стенокардии и развивающегося
инфаркта миокарда

135.

136.

К прямым изменениям относят:
• элевацию сегмента ST;
• патологический зубец Q;
• инвертированный зубец Т.
К реципрокным относят:
• депрессию сегмента ST;
• высокий патологический зубец R;
• положительный зубец Т (только
при наличии других изменений).
Стоит отметить, что реципрокные
изменения бывают не в 100%
случаев. Это зависит от величины
зоны инфаркта – чем меньше зона,
тем меньше вероятность.

137.

ЭКГ-критерии острой ишемии миокарда:
1. Элевация сегмента ST
• Новая элевация сегмента ST в точке J в двух прилежащих отведениях;
• ≥1 мм в отведениях от конечностей и V1, V3-V6;
• В отведениях V2-V3 в зависимости от пола и возраста (≥1,5 мм у женщин, ≥2 мм
у мужчин ≥40 лет, ≥2,5 мм у мужчин младше 40 лет).
2. Депрессия сегмента ST и изменения зубца Т
• Новая горизонтальная или косонисходящая депрессия сегмента ST ≥0,5 мм в
двух прилежащих отведениях;
• И/или инверсия зубца Т >1 мм в двух прилежащих отведениях с выраженным
зубцом R или отношением R/S >1.
ЭКГ-признаки перенесенного ИМ:
• Зубец Q >0,02 с или комплекс QS в отведениях V2-V3;
• Зубец Q >0,03 c и глубиной ≥1 мм или комплекс QS в отведениях I, II, aVL, aVF, V4-V6
в любых двух прилежащих отведениях;
• Зубец R >0,04 с в отведениях V1-V2 и R/S >1 с конкордантным положительным
зубцом Т в отсутствие нарушений проведения.

138. Анатомия ПКА

*
Анатомия ПКА

139.

*
ПКА кровоснабжает:
• нижнюю стенку ЛЖ;
• частично заднюю и боковую стенки ЛЖ;
• базальную часть межжелудочковой перегородки;
• свободную стенку правого желудочка;
• синусовый узел;
• АВ-узел.

140. Анатомия ЛКА

*
Анатомия ЛКА

141.

* Бассейн кровоснабжения
ПНА:
• передняя стенка ЛЖ;
• частично боковая
стенка ЛЖ;
• средняя и апикальная
часть МЖП;
• частично проводящую
систему сердца: ПНПГ и
заднюю ветвь ЛНПГ
(иногда ЛНПГ целиком).
Бассейн кровоснабжения
ОА:
• частично боковая
стенка ЛЖ;
• частично задняя
стенка ЛЖ;
• частично нижняя
стенка ЛЖ (в меньшей
степени, в основном ее
кровоснабжает ПКА).

142.

*
Кровоснабжение проводящей системы сердца

143.

Локализация различных отведений ЭКГ

144. Диагностика ОКС

Острый коронарный синдром
ОКСпST
стенокардия
Принцметала
ИМпST
Q-ИМ
ОКСбпST
не Q-ИМ
нестабильная
стенокардия
ИМбпST
Q-ИМ
не Q-ИМ

145. Топическая диагностика ИМпST

Локализация
Передний
Прямые изменения
перегородочный
V1–V2
верхушечный
V3–V4
Реципрокные
изменения
III, aVF
Боковой
I, aVL, V5–V6
III, aVF
Передний распространённый
I, aVL, V1–V6
III, aVF
Нижний
II, III, aVF
I, aVL, V2–V6
Задний
V7–V9
V1–V3
ИМ правого желудочка
V3R–V4R, III>II, V1
V2, V7–V9
Циркулярный
I–III, aVL, aVF, V3–V6
aVR, V1–V2

146.

*
ЭКГ-признаки ИМпST свободной части ПЖ
ЭКГ-признаки заднего ИМпST

147. Переднеперегородочный ИМпST

148. Передний ИМпST

149. Высокий боковой ИМпST

150. Передний распространённый ИМпST

151. Передний распространённый ИМпST

152. Нижний ИМпST

153. Задний ИМпST

*
Задний ИМпST

154. Нижнебоковой ИМпST

155. Нижний ИМпST + ИМ ПЖ

*
Нижний ИМпST + ИМ ПЖ

156. Нижнебоковой ИМпST + ИМ ПЖ

*
Нижнебоковой ИМпST + ИМ ПЖ

157. Задненижнебоковой ИМпST

*
Задненижнебоковой ИМпST

158. Задненижнебоковой ИМпST

*
Задненижнебоковой ИМпST

159. Задненижнебоковой ИМпST + ИМ ПЖ

*
Задненижнебоковой ИМпST + ИМ ПЖ

160. Циркулярный ИМпST (паттерн «оборачивающей ПНА»)

*
Циркулярный ИМпST
(паттерн «оборачивающей ПНА»)

161. Хроническая аневризма ЛЖ («застывшая ЭКГ»)

162. Перенесённый нижнебоковой ИМ

163. Критерии Сгарбосса

*
Критерии Сгарбосса
Критерии Сгарбосса позволяют диагностировать ОИМпST на фоне ПБЛНПГ.
В основе критериев Сгарбоссы лежит понятие об «адекватной дискордантности» –
вторичные изменения реполяризации (ST) соответствуют первичным изменениям
деполяризации (QRS) вследствие блокады ножки пучка Гиса. «Адекватная
дискордантность» подразумевает разнонаправленность по отношению к изолинии
зубцов QRS и интервала ST-T: QRS «смотрит» вниз – ST «смотрит» вверх, и
наоборот. Конкордантность в случае вторичного изменения реполяризации не
характерна.

164. Критерии Сгарбосса

*
Критерии Сгарбосса
Оригинальные критерии Сгарбосса:
• Конкордантная элевация ST >1
мм в отведениях с положительным
доминирующим зубцом в QRS (5
баллов);
• Конкордантная депрессия ST >1
мм в V1-V3 (3 балла);
• Чрезмерно дискордантные
элевации ST >5 мм в отведениях с
доминирующим отрицательным
зубцом в QRS (2 балла).
Количество баллов ≥3 обладает
90% специфичностью в
диагностике инфаркта миокарда,
но имеет низкую чувствительность.

165. Критерии Сгарбосса

*
Критерии Сгарбосса
Модифицированные критерии Сгарбосса по Смиту направлены на улучшение
чувствительности. Они заменили критерий абсолютной чрезмерной
дискордантной элевации ST >5 мм на относительное увеличение амплитуды
элевации ST >25% от глубины зубца S. Задумка связана с тем, что при
высоком вольтаже комплексов QRS элевация ST может быть закономерно >5
мм в отсутствие ишемии миокарда.
Модифицированные критерии Сгарбосса по Смиту:
• Конкордантная элевация ST ≥1 мм в ≥1 отведении;
• Конкордантная депрессия ST ≥1 мм в ≥1 отведении среди V1-V3;
• Относительно чрезмерная дискордантная элевация ST в ≥1 отведении:
≥25% от глубины зубца S.
Модифицированные критерии Сгарбосса обладают чувствительностью в 70%
для диагностики ОИМпST и сохраняют высокую специфичность, характерную
для оригинальных критериев Сгарбосса.

166. Нижний ИМ + БЛНПГ

*
Нижний ИМ + БЛНПГ

167. Передний ИМ + БЛНПГ

*
Передний ИМ + БЛНПГ

168. Боковой ИМ + БЛНПГ

*
Боковой ИМ + БЛНПГ

169. Паттерн «надгробия»

Крайне выраженная элевация сегмента ST в грудных отведениях> 7 мм. Достигая по
высоте зубца R, сегмент ST сливается с QRS, создавая ложную картину расширения
желудочковых комплексов.

170. Паттерн «стволовой» ишемии (распространённая субэндокардиальная ишемия)

Диффузная депрессия сегмента ST в ≥6 отведениях и элевация сегмента ST в отведении aVR ± V1

171. Паттерн Де-Винтера

*
Паттерн Де-Винтера
Является эквивалентом ОИМпST передней локализации и требует
экстренной реперфузии.
ЭКГ критерии:
•Высокий, симметричный зубец Т в грудных отведениях;
•Косовосходящая депрессия ST >1 мм в точке J в грудных отведениях;
•Отсутствие элевации ST в грудных отведениях;
•Реципрокная элевация ST в aVR (0,5-1 мм).

172. Паттерн Де-Винтера

*
Паттерн Де-Винтера

173. Синдром Велленса

*
Синдром Велленса
Является крайне специфичным
паттерном для критического
проксимального стеноза передней
нисходящей артерии.
ЭКГ критерии:
• Глубоко инвертированные или
двухфазные зубцы Т в отведениях V2-V3;
• Возможно распространение
изменений на весь бассейн ПНА.
Синдром Велленса делится на 2 типа:
1. Тип А: характеризуется двухфазными
зубцами Т в отведениях V2-V3;
2. Тип В: характеризуется глубоко
инвертированными симметричными
зубцами Т в отведениях V2-V3.

174. Синдром Велленса, тип А

*
Синдром Велленса, тип А

175. Синдром Велленса, тип В

*
Синдром Велленса, тип В

176. Неишемическая элевация ST

Причины первичной элевации сегмента ST
• Ранняя реполяризация желудочков;
• Гипотермия;
• Гиперкальциемия;
• Перикардит;
• Аневризма ЛЖ;
• Синдром Бругада;
• Каналопатии.
Причины вторичной элевации сегмента ST
(в ответ на нарушения деполяризации)
• ГЛЖ;
• БЛНПГ (элевация V1-V2);
• БПНПГ (элевация V5-V6);
• ЭКС;
• Синдром предвозбуждения желудочков
(WPW);
• Аритмогенная дисплазия правого
желудочка.

177. Волна Осборна

*
Волна Осборна
На ЭКГ область перехода деполяризации
желудочков (QRS) в реполяризацию
желудочков (ST) обозначается точкой J.
Элевация сегмента ST в самом своем
начале, т.е. в точке J, иногда может
иметь специфическую форму в виде
зазубрины или сглаженной
приподнятости. Такой ЭКГ феномен
называется J-волна или волна Осборна.
Волна Осборна, или J волна, имеет
две морфологические формы:
зазубренную и сглаженную

178. Тяжёлая гипотермия

*
Тяжёлая гипотермия

179. Синдром ранней реполяризации желудочков

*
Синдром ранней реполяризации желудочков
ЭКГ критериями ранней реполяризации желудочков являются:
• Элевация сегмента ST (горизонтальная или вогнутая);
• Ассиметричный зубец Т;
• Заостренный, высокоамплитудный зубец Т.
Для постановки диагноза СРРЖ необходимо сочетание признаков РРЖ на ЭКГ с
анамнезом желудочковой тахикардии (ЖТ) или фибрилляции желудочков (ФЖ) у
пациентов без патологии сердца.

180. СРРЖ

*
СРРЖ

181. Перикардит

*
Перикардит
ЭКГ критерии «сухого» перикардита:
• Распространенные вогнутые элевации ST;
• Распространенные депрессии PQ;
• Депрессия ST и элевация PQ в aVR (±V1);
• Признак Сподика: косонисходящий сегмент TP в II, V4-V6;
• Неизмененный зубец Т;
• Отношение ST/T >0.25;
• Синусовая тахикардия

182. Перикардит

*
Перикардит

183.

*
ОКСпST
Симптомы
Ранняя
реполяризация
Перикардит
Ишемии миокарда
Нет / ОК
Неишемические
боли в
прекардиальной
области
Характер элевации Выпуклая /
ST
горизонтальная /
косонисходящая /
косовосходящая
Вогнутая
Вогнутая
Реципрокные
депрессии ST
Есть
Нет
aVR, V1
Депрессия PR
Нет
Нет
Есть
Волна Осборна (J)
Нет / Есть
Есть
Нет / Есть
Зубец Т
Симметричный /
сглаженный /
инвертированный
Ассиметричный /
выраженный
(ST/T<0.25)
Нормальный
(ST/T>0.25)

184.

*

185. Синдром Бругада

*
Синдром Бругада
Синдром Бругада возникает из-за мутации в гене SCN5A, контролирующем натриевые
каналы сердца. Часто упоминается как натриевая каналопатия. Встречается чаще у
мужчин в возрасте 35-40 лет. Типичные клинические проявления: синкопальные
состояния, агональное дыхание во сне, внезапная смерть. Механизм внезапной
смерти: полиморфная желудочковая тахикардия (триггеры: сон, повышенная
температура тела).
Синдром Бругада чаще встречается среди жителей юго-восточной Азии. Так одним из
триггеров для внезапной смерти является сон, то и называют заболевание
соответствующе: в Филиппинах - bangungut («вставить и стонать во сне»), в Таиланде Lai Tai («смерть во сне»).
Существует 3 типа ЭКГ-изменений при с-ме Бругада (ЭКГ 1). Изменения наблюдаются в
правых грудных отведениях. Наибольшей диагностической ценностью обладает 1 тип

186. Синдром Бругада

*
Синдром Бругада
1-ый ЭКГ тип с-ма Бругада:
- Морфология БПНПГ;
- Выпуклая косонисходящая
элевация ST;
- Элевация >2 мм в т. J;
- Изменения в >1 отведении
(V1-V3);
- Отрицательные зубцы Т.
3-ий ЭКГ тип с-ма Бругада:
Элевация ST <2 мм;
Выпуклая (1) или
седловидная (2) форма ST.
2-ой ЭКГ тип с-ма Бругада:
Седловидная элевация ST;
>2 мм.

187.

*
Синдром Бругада, тип 1

188.

*
Синдром Бругада, тип 2

189.

*
Синдром Бругада, тип 3

190. Синдромы предвозбуждения желудочков

*
Синдромы предвозбуждения желудочков

191.

*

192. Синдром Вольфа-Паркинсона-Уайта

*
Синдром Вольфа-Паркинсона-Уайта

193.

*

194. Синдром WPW, тип А

*
Синдром WPW, тип А

195. Синдром WPW, тип В

*
Синдром WPW, тип В

196. ФП+WPW

*
ФП+WPW

197. ФП+ интермиттирующий WPW

*
ФП+ интермиттирующий WPW

198.

*

199. Синдром LGL (CLC)

*
Синдром LGL (CLC)

200. Гиперкалиемия

*
Гиперкалиемия
Увеличение сывороточного калия > 5,5 ммоль/л сопровождается нарушениями реполяризации:
• Остроконечные высокие зубцы T (обычно самый ранний признак гиперкалиемии)
Увеличение сывороточного калия > 6,5 ммоль/л сопровождается прогрессирующим поражением предсердий:
• Зубец P расширяется и сглаживается
• Сегмент PR удлиняется
• Зубцы P, в конечном счете, исчезают
Увеличение сывороточного калия > 7,0 ммоль/л сопровождается нарушениями проводимости и брадикардией:
• Уширение QRS с причудливой морфологией
• АВ-блокады высокой степени с редким узловым или желудочковым замещающим ритмом
• Все виды нарушений проводимости (блокады ножек пучка Гиса, фасцикулярные блокады)
• Синусовая брадикардия или брадисистолическая ФП
• Появление синусоидальных волн (претерминальный ритм)
Увеличение сывороточного калия > 9,0 ммоль/л вызывает остановку сердца из-за:
• Асистолия
• Фибрилляция желудочков
• ЭМД с деформированными, широкими комплексами

201. Гиперкалиемия

*
Гиперкалиемия

202. Гиперкалиемия

*
Гиперкалиемия

203. Тяжёлая гиперкалиемия

*
Тяжёлая гиперкалиемия

204. Гипокалиемия

*
Гипокалиемия
При прогрессивном снижении уровня калия наблюдаются следующие ЭКГ нарушения:
•Формирование зубца U, уплощение зубца Т;
•Увеличение ширины и амплитуды зубца U, инверсия зубца Т;
•Удлинение интервала PQ, расширение QRS, депрессия сегмента ST;
•Слияние зубцов Т и U, удлинение интервала QT (QU);
•Частая эктопическая активность (ЭС, предсердный аритмии);
•Желудочковая тахикардия (в т.ч. полиморфная Tоrsades de pointes), фибрилляция
желудочков.

205. Гипокалиемия

*
Гипокалиемия

206. Гипокалиемия

*
Гипокалиемия

207. Тяжёлая гипокалиемия

*
Тяжёлая гипокалиемия

208. Torsade de pointes у пациента с гипокалиемией

*
Torsade de pointes у пациента с гипокалиемией

209. Нарушения уровня кальция

*
Нарушения уровня кальция
Гипокальциемия приводит к удлинению интервала QT за счет удлинения сегмента ST.
Гиперкальциемия приводит к укорочению интервала QT за счет укорочения сегмента
ST. Также иногда можно заметить волну Осборна (элевацию, зазубрину в точке J –
место перехода QRS в ST).

210. Гиперкальциемия

*
Гиперкальциемия

211. Гипокальциемия

*
Гипокальциемия
English     Русский Правила