Бифуркации в двумерных динамических системах
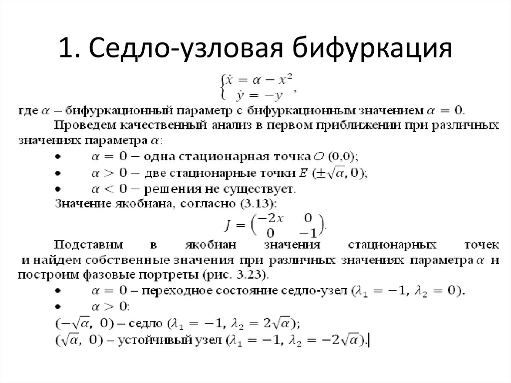
1. Седло-узловая бифуркация
1. Седло-узловая бифуркация
1. Седло-узловая бифуркация
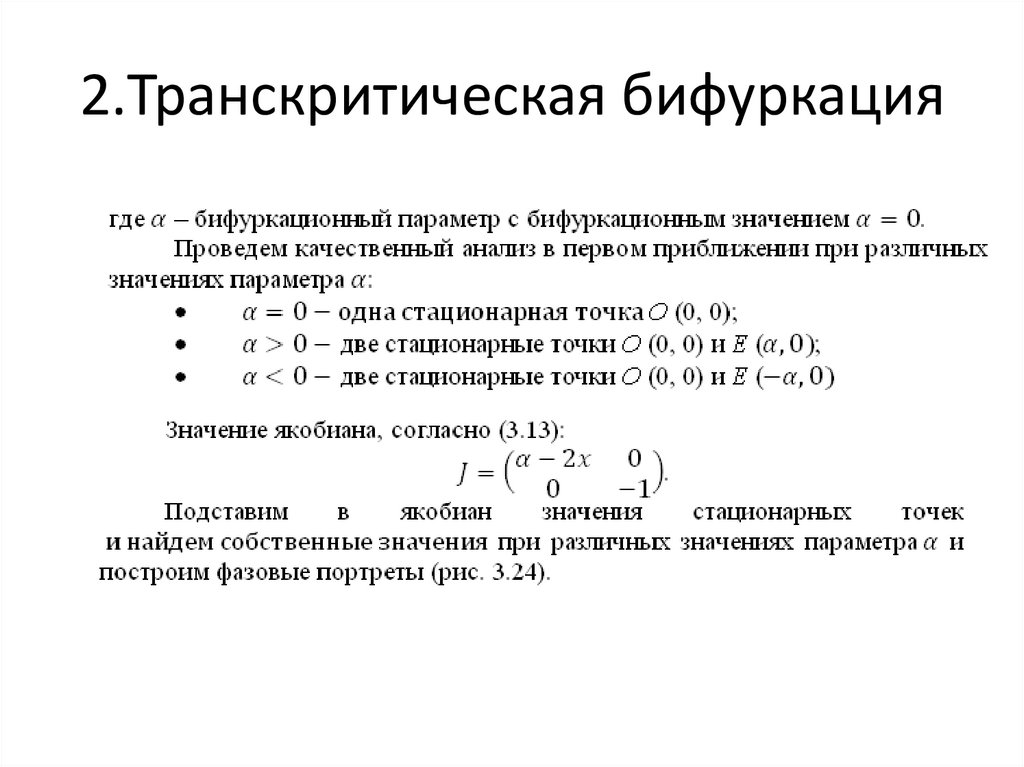
2.Транскритическая бифуркация
2.Транскритическая бифуркация
2.Транскритическая бифуркация
2.Транскритическая бифуркация
3. Вилообразная бифуркация. Сверхкритичекий случай
3. Вилообразная бифуркация. Сверхкритичекий случай
3. Вилообразная бифуркация. Сверхкритичекий случай
4. Рождение предельного цикла. Бифуркация Пуанкаре – Андронова – Хопфа
4. Рождение предельного цикла. Бифуркация Пуанкаре – Андронова – Хопфа
4. Рождение предельного цикла. Бифуркация Пуанкаре – Андронова – Хопфа
1.76M

ДС_Л 7_Бифуркация в 2-системах

1. Бифуркации в двумерных динамических системах

2. 1. Седло-узловая бифуркация

• Бифуркация – это качественное изменение
фазового портрета при малом изменении
начальных параметров системы.
• Ограничимся рассмотрением только, так
называемых, локальных бифуркаций или
бифуркация равновесия.
• В качестве примера исследуем динамическую
систему, заданную в следующем виде:

3. 1. Седло-узловая бифуркация

4. 1. Седло-узловая бифуркация

5. 2.Транскритическая бифуркация

6. 2.Транскритическая бифуркация

7. 2.Транскритическая бифуркация

8. 2.Транскритическая бифуркация

9. 3. Вилообразная бифуркация. Сверхкритичекий случай

10. 3. Вилообразная бифуркация. Сверхкритичекий случай

11. 3. Вилообразная бифуркация. Сверхкритичекий случай

12. 4. Рождение предельного цикла. Бифуркация Пуанкаре – Андронова – Хопфа

13. 4. Рождение предельного цикла. Бифуркация Пуанкаре – Андронова – Хопфа

14. 4. Рождение предельного цикла. Бифуркация Пуанкаре – Андронова – Хопфа

English     Русский Правила