Двумерные динамические системы
Основные понятия двумерных динамических систем
Вид траекторий двумерной динамической системы
Каждому состоянию системы на фазовой плоскости х0y соответствует изображающая точка М (xt, yt). Множество изображающих точек на
Принципы устойчивости двумерных автономных систем
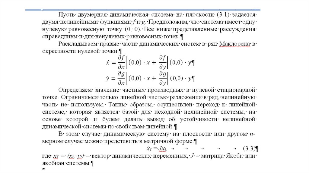
Устойчивость нелинейных двумерных автономных динамических систем
Фазовые портреты двумерных автономных динамических систем. Грубые стационарные точки
Фазовые портреты двумерных автономных динамических систем. Негрубые стационарные точки
Метод функции Ляпунова
3.28M

ДС_Л.3_Двумерные ДС

1. Двумерные динамические системы

2. Основные понятия двумерных динамических систем

• Двумерные динамические системы – это динамические системы
на плоскости или системы с двумя степенями свободы.
• В отличие от одномерных автономных динамических систем, для
которых характерно наличие только одного устойчивого
состояния (аттрактора – асимптотически устойчивая стационарная
точка), для двумерных появляется еще одна устойчивая точка –
устойчивый предельный цикл.

3.

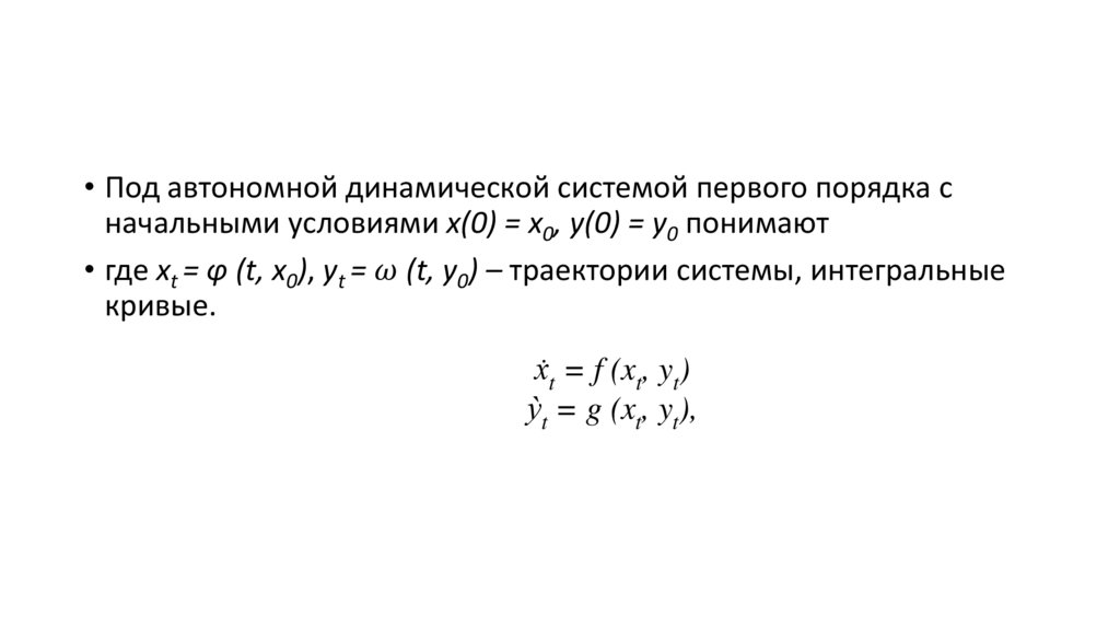
• Под автономной динамической системой первого порядка с
начальными условиями х(0) = х0, y(0) = y0 понимают
• где xt = φ (t, х0), yt =
English     Русский Правила