7.28M
Категория: МатематикаМатематика

1_Успех_и_Неудача_Формула_Бернулли_В_эл

1.

УСПЕХ И НЕУДАЧА.
ВЕРОЯТНОСТЬ И
УСПЕХА.
СТАТИСТИКА.
ИСПЫТАНИЯ ДО ПЕРВОГО
ФОРМУЛА БЕРНУЛЛИ.
РАЗБОР ЗАДАЧ.

2.

ВВЕДЕНИЕ В ТЕМУ
Под испытанием в теории
вероятности подразумевают действие,
которое может повторяться неопределённое
количество раз при неизменных условиях.

3.

Серия испытаний Бернулли
Серия испытаний Бернулли – это
последовательность одинаковых,
независимых испытаний, каждое из
которых может окончиться либо Успехом
(У) , либо Неудачей (Н).
Подброшенная монета падает либо орлом, либо решкой вверх.
Якоб Бернулли
27.12.1654 – 16.08.1705
Стрелок может попасть в мишень, а может промахнуться.
Избиратель может проголосовать или не проголосовать за некоторого
кандидата.

4.

В чем заключается испытание Бернулли?
Испытание Бернулли или просто испытание - это случайный эксперимент
с ровно двумя возможными исходами, "успехом" и "неудачей", при котором
вероятность успеха одинакова при каждом проведении эксперимента.
Серия испытаний Бернулли должна обладать свойствами:
Эксперимент состоит из n-повторных попыток. Число n может быть любым.
Каждое испытание имеет только два возможных исхода У-успех или Н-неудача
Вероятность успеха одинакова для каждого испытания.
Каждое испытание является независимым.

5.

Успех и Неудача
Успех (У) — это событие, которое мы рассматриваем как главное в
нашем эксперименте, то, что мы хотим получить в результате.
Неудача (Н) — это событие противоположное успеху, которое не
соответствует нашим ожиданиям. Т.е. всё, что не является успехом.
Вероятность Успеха обозначается как p, а вероятность Неудачи —
как q . Сумма p и q всегда равна единице: p + q =1.
Из формулы следует, что вероятность Неудачи это q = 1 - p.

6.

Пример 1
Подбрасывание монеты
Мы можем считать, что Успехом является выпадение орла, а Неудача в таком случае выпадение
решки.
Чтобы эксперимент стал настоящей серией испытаний Бернулли, выполнить ряд условий:
Провести n экспериментов, например, n=5;
Монета может упасть только на орел или решку, т.е. результатом эксперимента может быть
только «Успех» или «Неудача»;
Так как «Успех» это выпадение орла, то вероятность «Успеха» одинакова для каждого
испытания и составляет ровно 0.5;
Испытания независимы друг от друга, так как результат одного подбрасывания монеты никак
не влияет на любые другие результаты подбрасывания монеты.

7.

Пример 2
Испытание до первого успеха
Когда мы говорим о «испытаниях до первого успеха», мы имеем в виду
последовательность независимых испытаний, которые продолжаются до тех пор,
пока не произойдет первый успех.
Предположим, мы бросаем шестигранный кубик и хотим узнать, сколько бросков нам
потребуется, чтобы получить число 6 («Успех (У)»). Вероятность получения 6 при
одном броске равна p = ⅙ , а вероятность получения любого другого числа («Неудача
(Н)») равна q = ⅚ .
Если мы бросаем кубик n-несколько раз, то количество бросков до первого успеха
может варьироваться, например, если в первом броске выпало 6, то нам
потребовался n=1 бросок, а если в первых двух бросках выпали 1 и 2, а в третьем —
6, то нам потребовалось n=3 броска. Из которых 2 «Неудачных», а один
«Успешный».

8.

Пример 3
Испытание до первого успеха

9.

Пример 4
Задача про стрелка
Стрелок попадает по мишени с вероятностью 0,6. Он делает три
выстрела. Найдите вероятность события «Стрелок первые два раза
промахнулся по мишени и последний раз – попал».
p= 0,6
q = 1-0,6=0,4
n=3
Р(ННУ)= q*q*p =0,4*0,4*0,6=0,096

10.

Пример 5
Задача про стрелка
Стрелок стреляет по мишени до первого попадания. Вероятность
попадания при каждом отдельном выстреле равна p = 0,2.
Какова вероятность того, что стрелку потребуется:
а) ровно два выстрела ?
б) не больше пяти выстрелов?

11.

Пример 6
Лотерея
Представим, что вы участвуете в лотерее, где
вероятность выиграть («Успех») составляет
p = 0.1 (10%). Вы покупаете билет каждый раз
до тех пор, пока не выиграете. Вероятность
того, что вам потребуется n билетов для
выигрыша, можно рассчитать по формуле:
P(n) = qⁿ⁻ ¹⋅ p
где q = 1 - p
Найдите вероятность того, что вам хватит 3 билета для выигрыша.

12.

Пример 7
Задача про стрелка
Если необходимо определить вероятность успеха хотя бы в одном
из n испытаний, то расчёт можно произвести по формуле
P = 1-qⁿ
Так как единственный исход, который нас «не устраивает» - это
неуспех во всех n испытаниях.
Решите задачу:
Вероятность того, что стрелок попадет в цель при одном выстреле, равна 0,7.
Производится пять независимых выстрелов. Какова вероятность того, что в
мишени окажется хотя бы одна пробоина?

13.

Может ли череда неудач длиться вечно?
Давайте проверим, можно ли проводя серию испытаний до первого
успеха так его и не дождаться? Для этого необходимо сначала сложить
вероятности всех возможных событий в бесконечном числе испытаний, которые
приводят к успеху (успех наступит в первом испытании или во втором или в
третьем или в 1070 и т.д.):
p+q¹⋅p+q2⋅p+…+ q1069⋅p+…+ qk⋅p+…
Можно заметить, что эта сумма – это бесконечно убывающая
геометрическая прогрессия с знаменателем q.
Сумма такой геометрической прогрессии равна
S=p/(1-q)=p/p=1
Так как сумма всех событий, которые приводят к успеху равна единице, то
для абсолютной неудачи просто не остаётся места, её вероятность равна нулю.
Следовательно, успех рано или поздно будет достигнут!

14.

Формула Бернулли
Формула Бернулли позволяет рассчитать вероятность наступления
успеха некоторое определённое k количество раз, если было
проведено n независимых испытаний:
где
число элементарных событий с k успехами,

15.

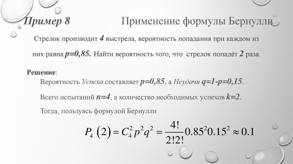
Пример 8
Применение формулы Бернулли
Стрелок производит 4 выстрела, вероятность попадания при каждом из
них равна p=0,85. Найти вероятность того, что стрелок попадёт 2 раза.
Решение:
Вероятность Успеха составляет p=0,85, а Неудачи q=1-p=0,15.
Всего испытаний n=4, а количество необходимых успехов k=2.
Тогда, пользуясь формулой Бернулли
4!
2
2
P4 2 C p q
0.85 0.15 0.1
2!2!
2
4
2
2

16.

Заключение
В этом уроке мы рассмотрели основные понятия,
связанные с испытаниями Бернулли, успехом и
неудачей.
Мы также изучили, как можно применять
эти знания в реальных ситуациях, таких как бросок
кубика, участие в лотерее или спортивных состязаниях
по стрельбе. Понимание этих концепций поможет вам
лучше ориентироваться в мире вероятностей и
принимать более осознанные решения в повседневной
жизни.

17.

Спасибо за внимание!
English     Русский Правила