ДИСЦИПЛИНА: Математический анализ
РЯДЫ
444.62K
Категория: МатематикаМатематика

Л_Знакоперемен_ряды

1. ДИСЦИПЛИНА: Математический анализ

Ленинградский государственный университет им. А.С. Пушкина
ДИСЦИПЛИНА:
Математический анализ
Сиротина Ирина Казимировна
кандидат педагогических наук, доцент

2. РЯДЫ

1. Знакопеременные ряды: основные понятия
2. Признак Лейбница.
3. Сходимость знакопеременных рядов.
2

3.

Основные понятия
Знакопеременным рядом называют ряд, члены которого имеют
произвольные знаки.
2n 5
3 1 1 3
...
Например:
n 1
n 3
4 5
6
7
3

4.

Основные понятия
Знакопеременным рядом называют ряд, члены которого имеют
произвольные знаки.
2n 5
3 1 1 3
...
Например:
n 1
n 3
4 5
6
7
Знакочередующимся рядом называют ряд вида:
n 1
1
a n a1 a 2 a3 a 4 ...
(*)
n 1
где a1, a2, a3, …, an – последовательность положительных чисел.
Например:
n 1
1 n 1 1 1 1 1 1 ...
n
2
3
4
5
4

5.

Признак Лейбница
Знакочередующийся ряд (*) сходится, если выполняются два условия:
1) a n a n 1
и
an 0
2) nlim
5

6.

Признак Лейбница
Знакочередующийся ряд (*) сходится, если выполняются два условия:
2) lim an 0
и
1) a a
n
n 1
n
Пример 1. Исследуйте на сходимость ряд
n 1
1
n
n 1
1
1) a n
n
1
a n 1
n 1
1
1
n n 1
1
0
2) nlim
n
Ответ: Так как выполняются оба условия, то данный ряд сходится по
признаку Лейбница.
6

7.

Сходимость знакопеременных рядов
1. Знакочередующийся ряд (*) сходится абсолютно, если сходится
ряд, составленный из модулей его членов.
2. Знакочередующийся ряд (*) сходится условно, если ряд,
составленный из модулей его членов, расходится, а сам
знакочередующийся ряд сходится.
7

8.

Пример 2. Исследуйте на абсолютную и условную сходимость ряд
1
n 1
n
n 1
(*)
8

9.

Пример 2. Исследуйте на абсолютную и условную сходимость ряд
1
n 1
(*)
n
Решение. 1. Рассмотрим ряд, составленный из модулей его членов:
n 1
1
n 1 n
Получили гармонический ряд, который расходится.
9

10.

Пример 2. Исследуйте на абсолютную и условную сходимость ряд
1
n 1
(*)
n
Решение. 1. Рассмотрим ряд, составленный из модулей его членов:
n 1
1
n 1 n
Получили гармонический ряд, который расходится.
2. Применим признак Лейбница к ряду (*) (см. Пример 1).
По признаку Лейбница знакочередующийся ряд (*) сходится.
Ответ: ряд (*) сходится условно.
10

11.

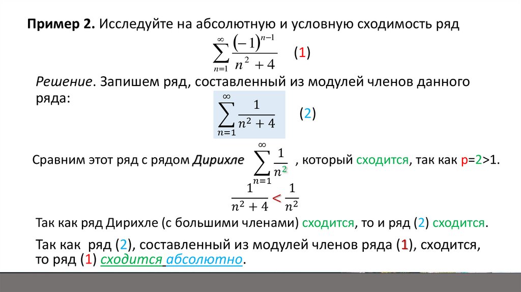
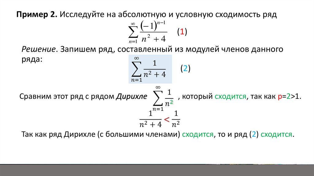
Пример 2. Исследуйте на абсолютную и условную сходимость ряд
1 n 1
2
n
4
n 1
Решение. Запишем ряд, составленный из модулей членов данного
ряда:
11

12.

Пример 2. Исследуйте на абсолютную и условную сходимость ряд
n 1
1
(1)
2
n 1 n 4
Решение. Запишем ряд, составленный из модулей членов данного

ряда:
1
(2)
෍ 2
English     Русский Правила