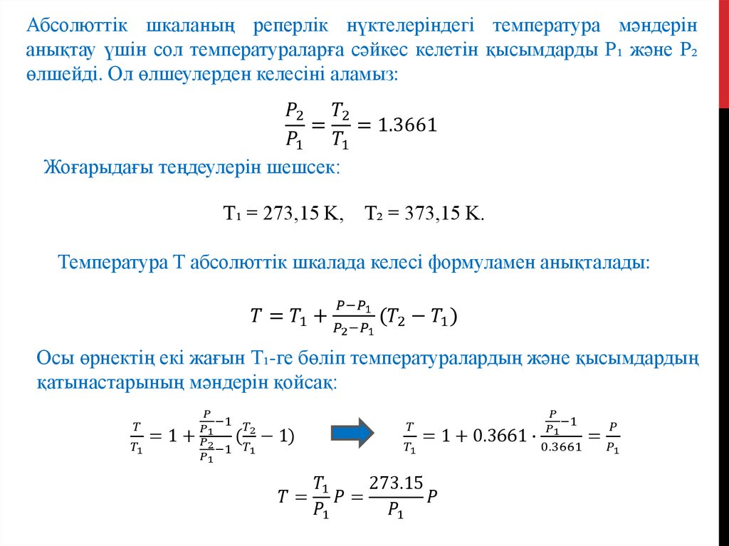
Температура
823.86K

Мол физ лек 1-26

1.

Кіріспе
1.Молекулалық физика және термодинамика пәні. Заттың
физикалық қасиетін зерттеу әдістері.
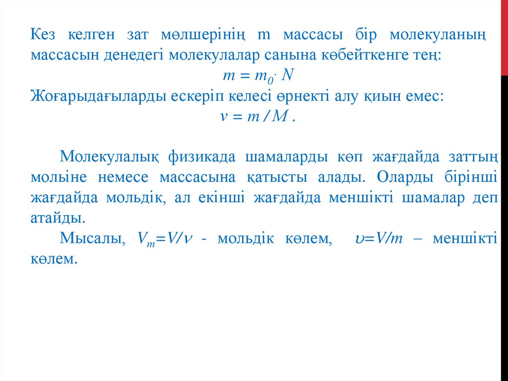
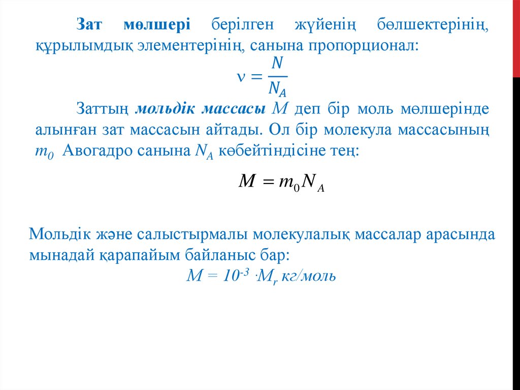
2. Атомдар мен молекулалардың массасы. Зат мөлшері.
Молярлық және меншікті шамалар.
3.Заттардың агрегаттық күйлері және олардың белгілері.
Идеал газ моделі
4. Температура. Температураның практикалық және
абсолюттік шкалалары. Термометрлер.
5.Заттардың молекулалық-кинетикалық теориясын
тәжірибе жүзінде негіздеу

2.

1.Молекулалық физика және
термодинамика пәні. Заттың физикалық
қасиетін зерттеу әдістері.

3.

Молекулалық физика мен термодинамика –өте көп атомдар
немесе молекулалардан тұратын денелердегі макроскопиялық
процестерді зерттейтін физиканың бөлімдері.
Макроскопиялық жүйелерге мысал ретінде газдар, сұйықтар,
қатты денелер және плазманы атауға болады.
Атомдар мен молекулалардың өлшемдері макрожүйелердің
өлшемдерімен салыстырғанда өте кіші.
Олардың өлшемдері шамамен 10-10 м (сутегі атомының
өлшемі) мен 10-7 м (вирус ақуызы молекуласының өлшемі)
аралығында болады.

4.

Молекулаларды тікелей бақылау әдістері: электрондық,
иондық және голографиялық микроскопия.
Жанама бақылау әдістері: броундық қозғалыс, газдың
ыдыс қабырғасына түсіретін қысымы, газдар мен
сұйықтардың диффузиясы, тұтқыр үйкеліс және тағы
басқа құбылыстар.
Макроскопиялық процестерді зерттеу үшін екі сапалық
жағынан әртүрлі, бірақ бірін-бірі толықтыратын әдіс
қолданылады:
статистикалық
(молекулалықкинетикалық) әдіс және термодинамикалық әдіс.
Біріншісі
молекулалық
физиканың,
термодинамиканың негізін құрайды.
ал
екіншісі

5.

Молекулалық физика - заттың кұрылысын және
касиеттерін молекула-кинетикалық деп аталатын теория
тұрғысынан зерттейтін «Жалпы физика курсының» бөлімі
болып табылады.
Бұл тұрғыдан алғанда барлық дене:
а) өте көп атомдар немесе молекулалардан тұрады;
б) олар үздіксіз бейберекет (хаосты) қозғалыста болады;
в) олардың арасында тартылыс пен тебіліс күштері әсер етеді деп
есептеледі.
Статистикалық әдіс- заттың құрылымын және қасиеттерін
барлық денелер үздіксіз хаосты қозғалатын молекулалардан
тұратындығына негіздеп зерттеу әдісі.
Статаистикалық әдіс макроскопиялық жүйелерді қарастырған кезде
жекеленген молекула емес, олардың біріккен орташа қосынды
әрекеттерін сипаттайды. Статистикалық әдіс статистикалық
заңдылықтарға сүйенеді.

6.

Термодинамика –ол термодинамикалық тепе-теңдік күйінде
болатын макроскопиялық жүйелердің жалпы қасиеттерін
және осы күйлердің бірінен екіншісіне өту процестерін
зерттейтін «Жалпы физика курсының» бір бөлімі.
Термодинамикада
бұл
түрленулердің
микропроцестерді қарастырмайды
негізінде
жатқан
Термодинамикалық әдіс- макроскопиялық денелердің
жылулық қасиеттерін олардың ішкі құрылымдық
ерекшеліктерін ескермей зерттеу әдісі.
Термодинамикалық әдістің негізі — жүйенің күйін анықтау.
Жүйенің күйі термодинамикалық параметрлермен (күй
параметрлері) сипатталады. Күй параметрлері ретінде
температура, қысым және көлем алынады.

7.

2. АТОМДАР МЕН
МОЛЕКУЛАЛАРДЫҢ МАССАСЫ. ЗАТ
МӨЛШЕРІ. МОЛЯРЛЫҚ ЖӘНЕ
МЕНШІКТІ ШАМАЛАР.

8.

Атомдар мен молекулалардың массасы. Зат мөлшері.
Молекулалық физикада атомдар мен молекулалардың
массасын олардың абсолют мәндері емес салыстырмалы
шамалармен сипаттау қабылданған.
Заттың салыстырмалы молекулалық массасы Мr деп
заттың бiр молекула m0 массасының көмiртегi атомы moc
массасының 1/12 бөлiгiне қатынасын айтады:
English     Русский Правила