ИНТЕГРАЛЬНОЕ ИСЧИСЛЕНИЕ НЕОПРЕДЕЛЁННЫЙ ИНТЕГРАЛ Лекция 14
Прямая и обратная задача
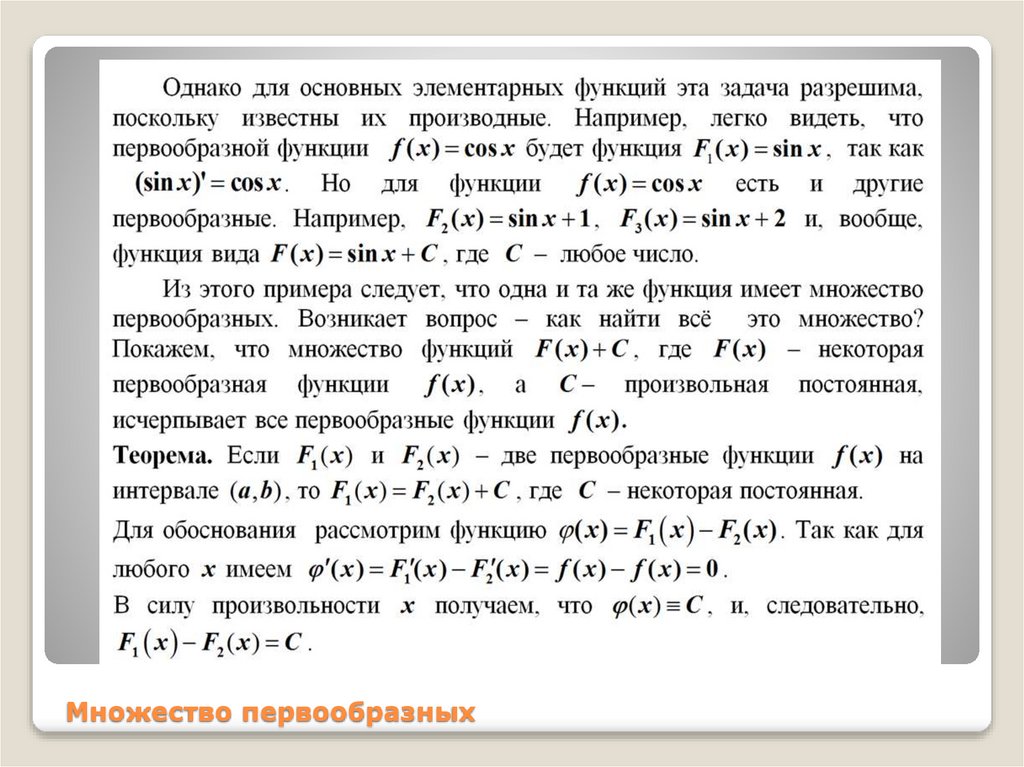
Первообразная
Множество первообразных
Множество всех первообразных
Неопределённый интеграл
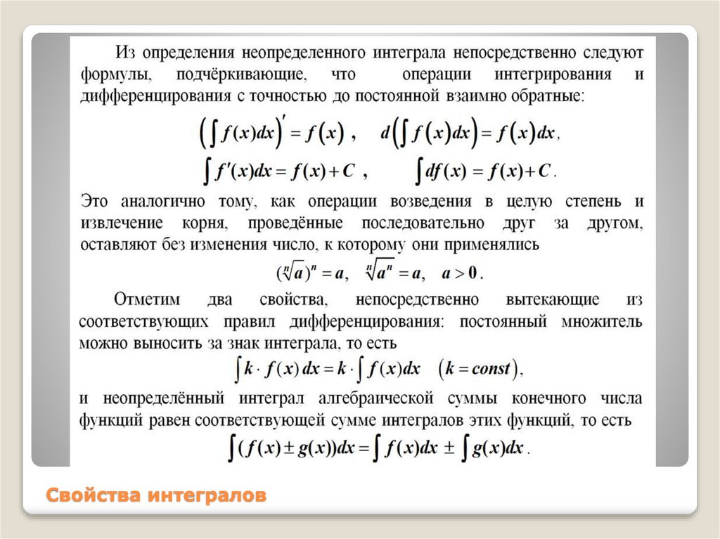
Свойства интегралов
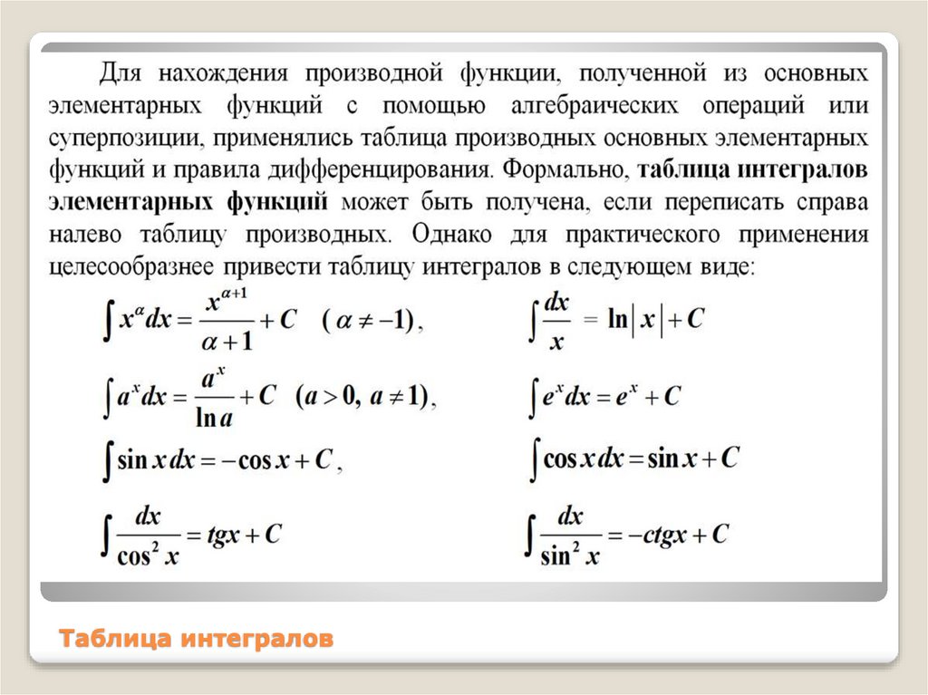
Таблица интегралов
Таблица интегралов
Непосредственное интегрирование
Домашнее задание
Формула подстановки
Интегрирование методом подстановки и подведением под дифференциал
Формула замены переменной в неопределённом интеграле
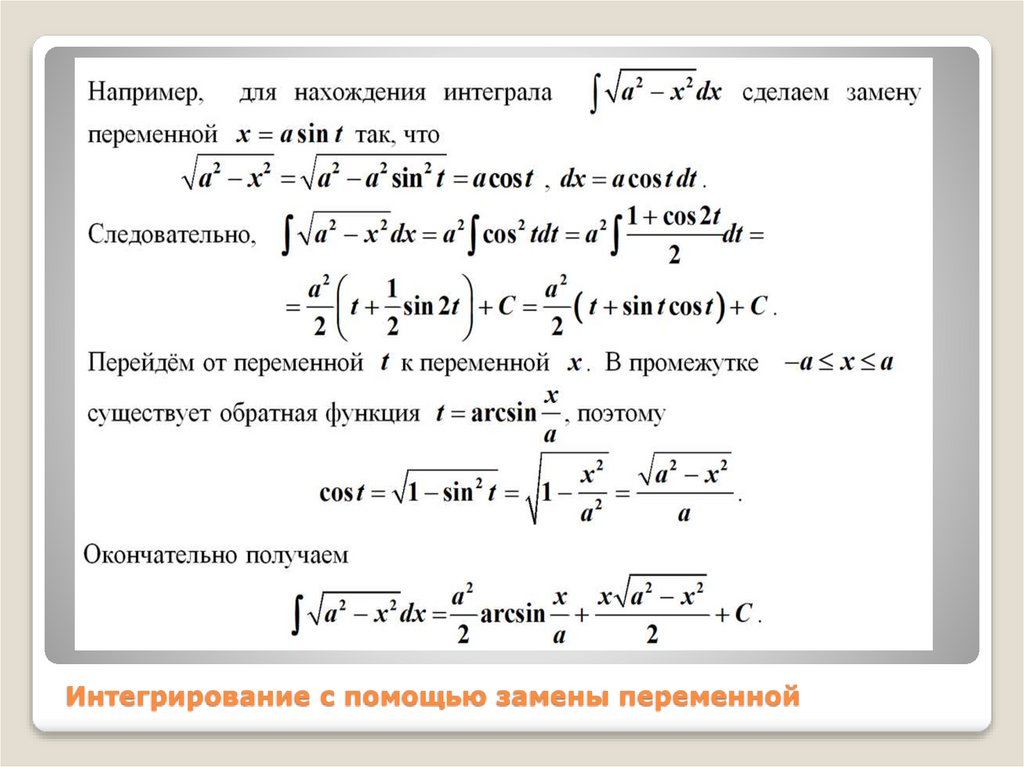
Интегрирование с помощью замены переменной
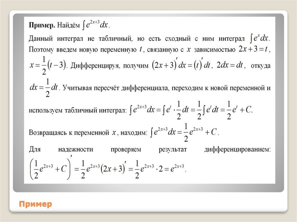
Пример
Домашнее задание
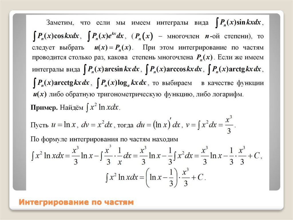
Формула интегрирования по частям
Интегрирование по частям
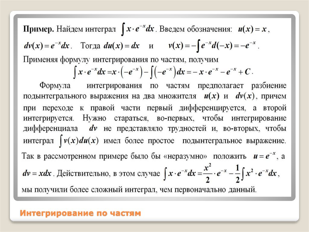
Интегрирование по частям
Домашнее задание
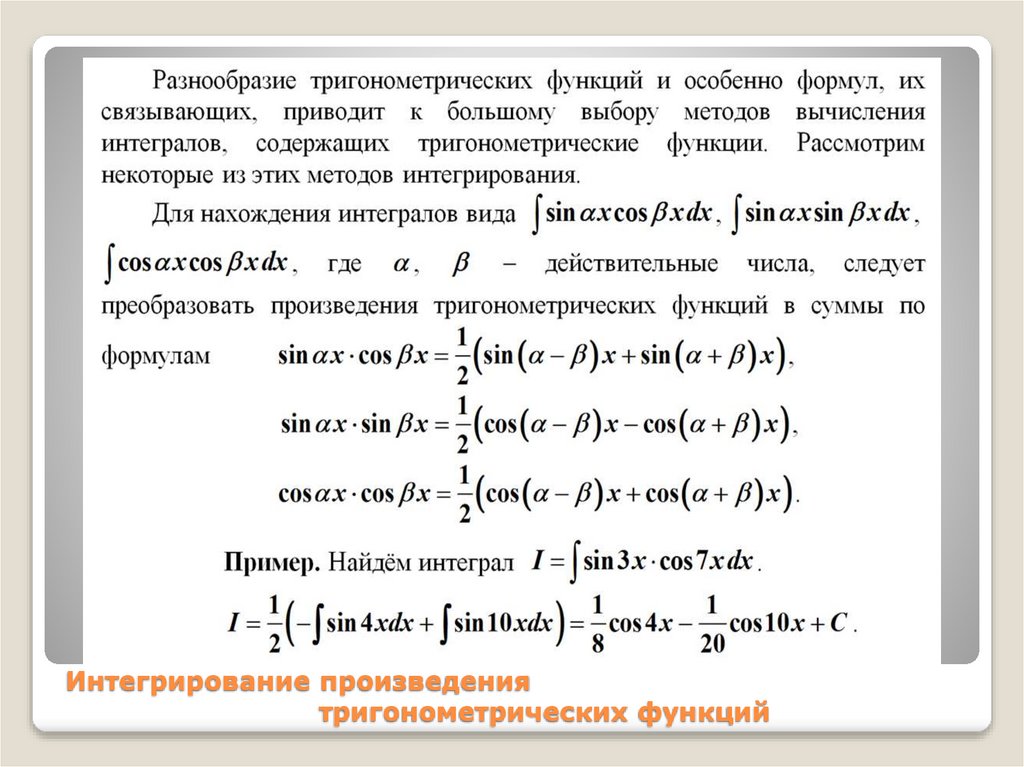
Интегрирование произведения тригонометрических функций
Интегрирование нечётных степеней тригонометрических функций
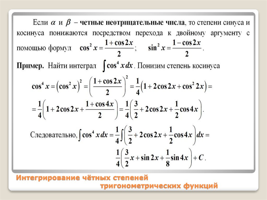
Интегрирование чётных степеней тригонометрических функций
Домашнее задание
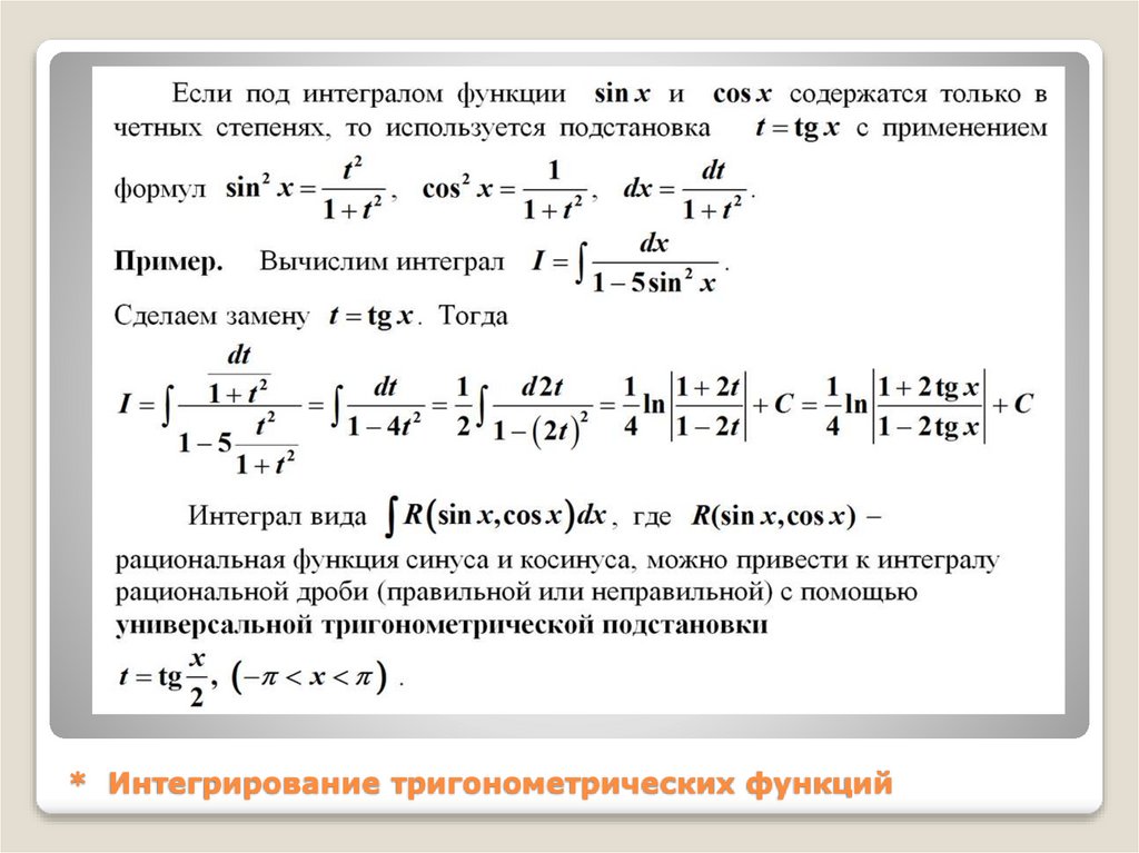
* Интегрирование тригонометрических функций
* Интегрирование тригонометрических функций
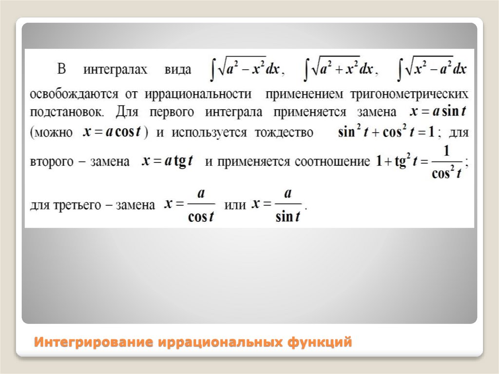
Интегрирование иррациональных функций
Интегрирование иррациональных функций
Интегрирование иррациональных функций
Домашнее задание
Рациональная функция
Простейшие рациональные дроби
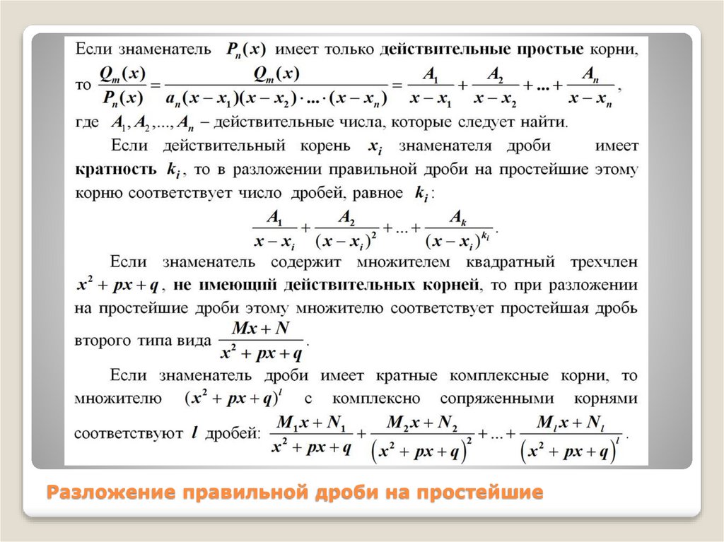
Разложение правильной дроби на простейшие
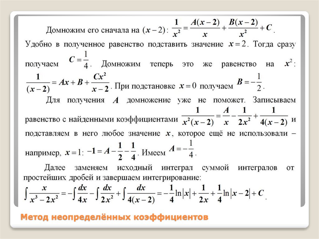
Метод неопределённых коэффициентов
Метод неопределённых коэффициентов
Домашнее задание
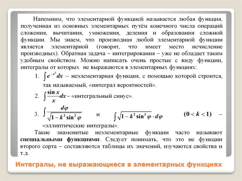
Интегралы, не выражающиеся в элементарных функциях
14.21M
Категория: МатематикаМатематика

14_lektsia_NEOPREDELYoNNYJ_INTEGRAL

1. ИНТЕГРАЛЬНОЕ ИСЧИСЛЕНИЕ НЕОПРЕДЕЛЁННЫЙ ИНТЕГРАЛ Лекция 14

Федеральное государственное бюджетное образовательное учреждение высшего образования
“Нижегородский государственный архитектурно-строительный университет” (ННГАСУ)
ИНТЕГРАЛЬНОЕ ИСЧИСЛЕНИЕ
НЕОПРЕДЕЛЁННЫЙ ИНТЕГРАЛ
Лекция 14
Протасова Людмила Анатольевна
канд. физ.-мат. наук, доцент,
заведующий кафедрой математики
ННГАСУ

2. Прямая и обратная задача

3. Первообразная

4. Множество первообразных

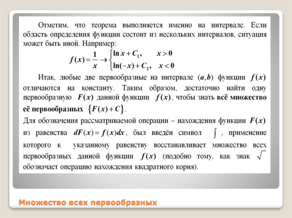
5. Множество всех первообразных

6. Неопределённый интеграл

7. Свойства интегралов

8. Таблица интегралов

9. Таблица интегралов

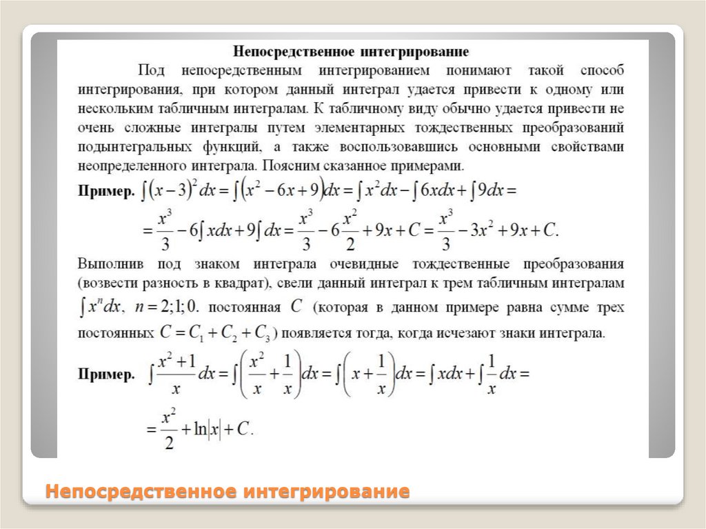
10. Непосредственное интегрирование

11. Домашнее задание

12. Формула подстановки

13. Интегрирование методом подстановки и подведением под дифференциал

14. Формула замены переменной в неопределённом интеграле

15. Интегрирование с помощью замены переменной

16. Пример

17. Домашнее задание

18. Формула интегрирования по частям

19. Интегрирование по частям

20. Интегрирование по частям

21. Домашнее задание

22. Интегрирование произведения тригонометрических функций

23. Интегрирование нечётных степеней тригонометрических функций

24. Интегрирование чётных степеней тригонометрических функций

25. Домашнее задание

26. * Интегрирование тригонометрических функций

27. * Интегрирование тригонометрических функций

28. Интегрирование иррациональных функций

29. Интегрирование иррациональных функций

30. Интегрирование иррациональных функций

31. Домашнее задание

32. Рациональная функция

33. Простейшие рациональные дроби

34. Разложение правильной дроби на простейшие

35. Метод неопределённых коэффициентов

36. Метод неопределённых коэффициентов

37. Домашнее задание

38. Интегралы, не выражающиеся в элементарных функциях

English     Русский Правила