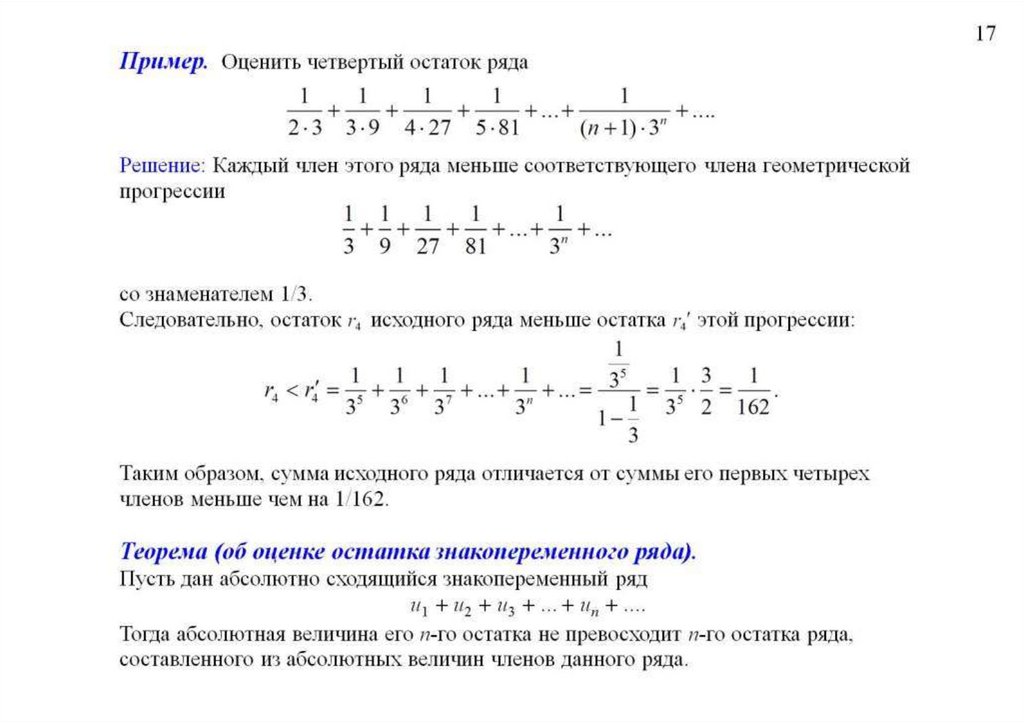
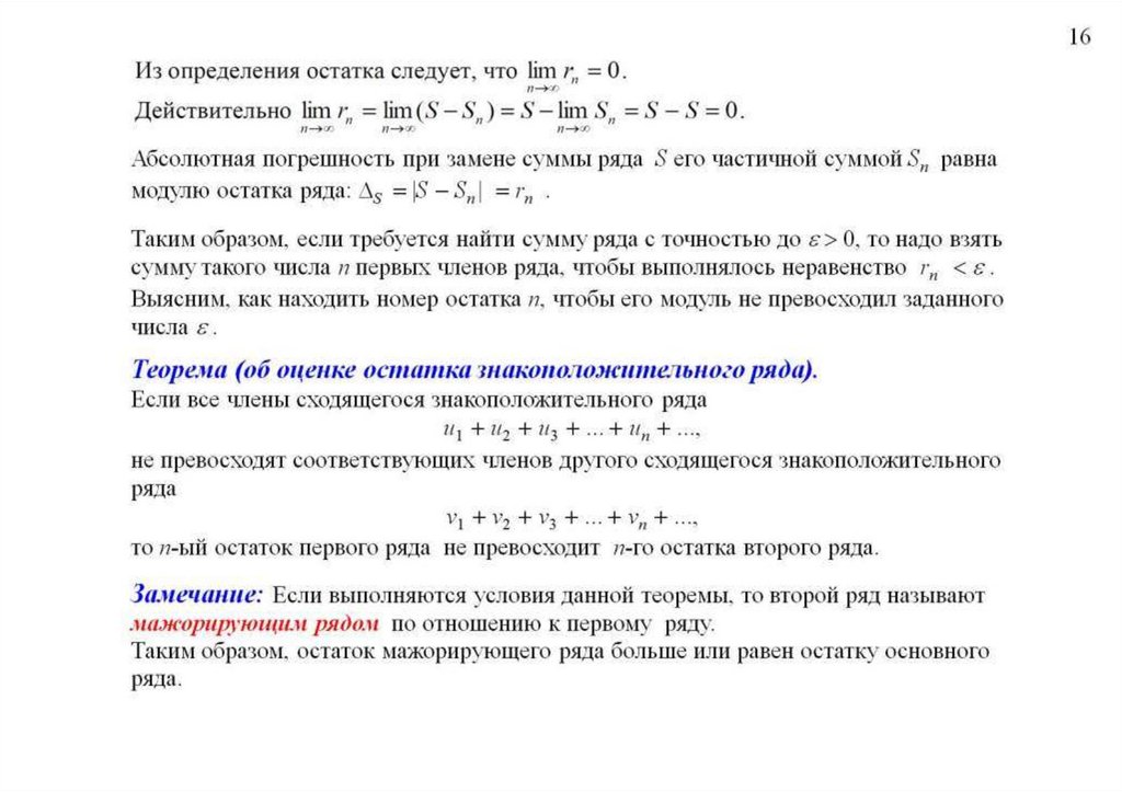
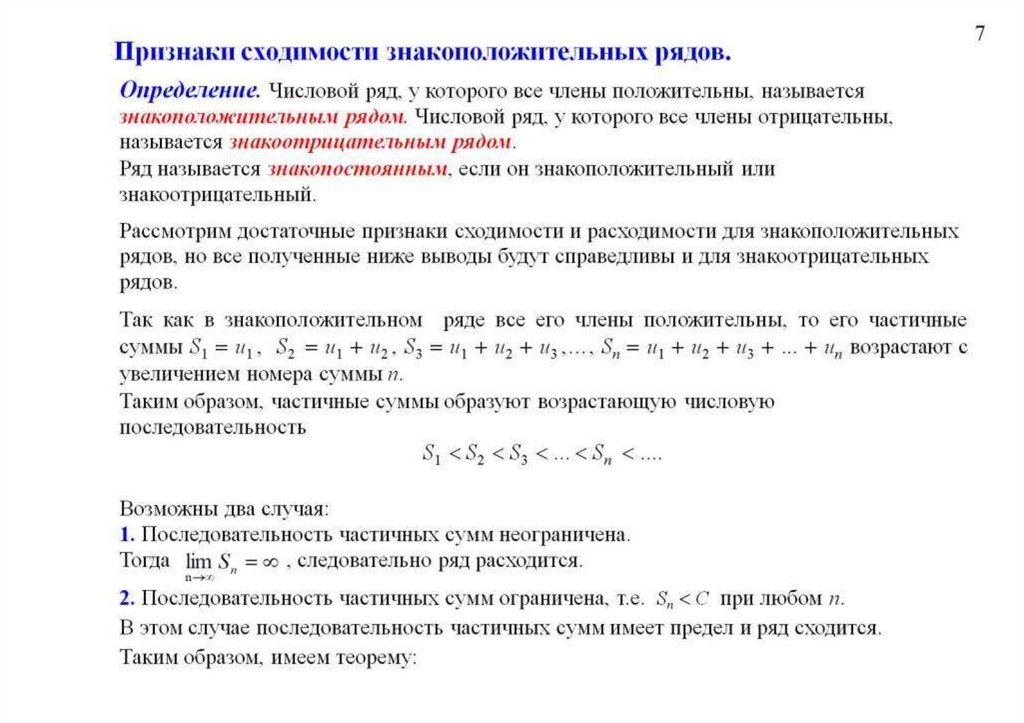
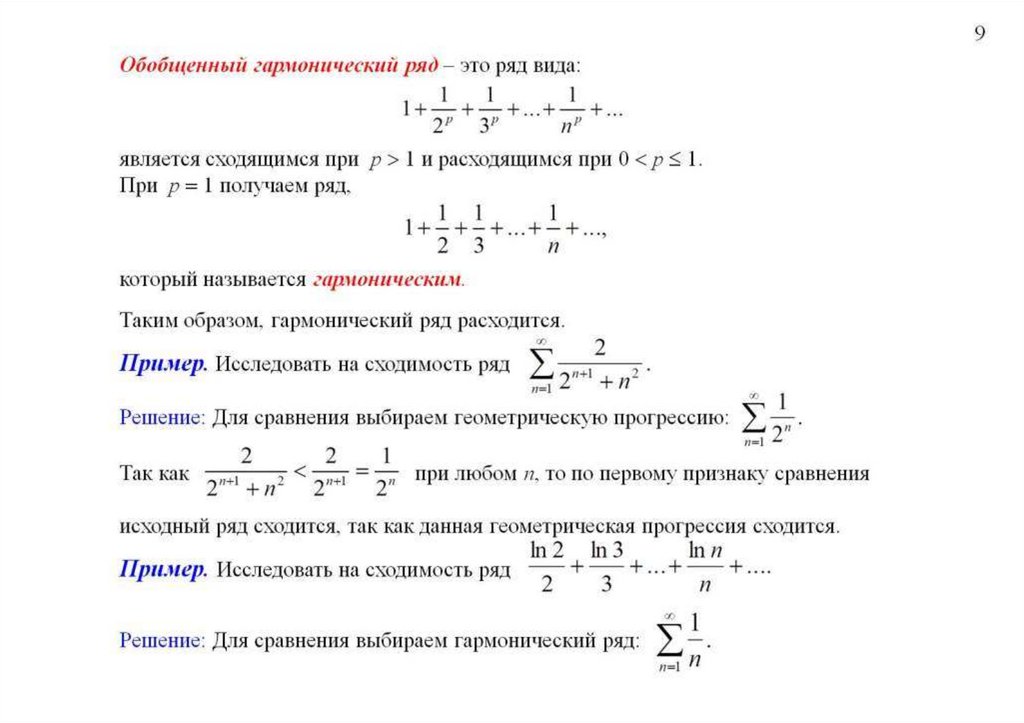
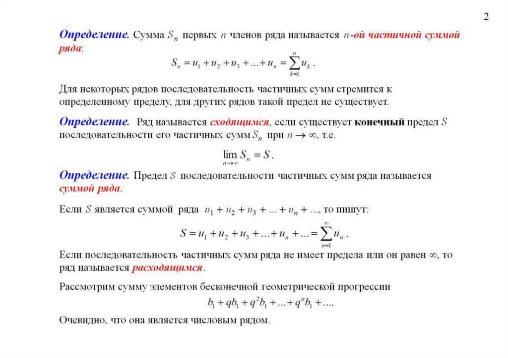
Признаки сходимости знакоположительных рядов.
1.10M

ряды

1.

English     Русский Правила