ЧИСЛЕННЫЕ АЛГОРИТМЫ ДЛЯ ДЕТЕРМИНИРОВАННО-ХАОТИЧЕСКИХ СИСТЕМ ПРИ ГЕНЕРИРОВАНИИ ПСЕВДОСЛУЧАЙНЫХ ПОСЛЕДОВАТЕЛЬНОСТЕЙ
Динамические системы с хаосом (первый пример)
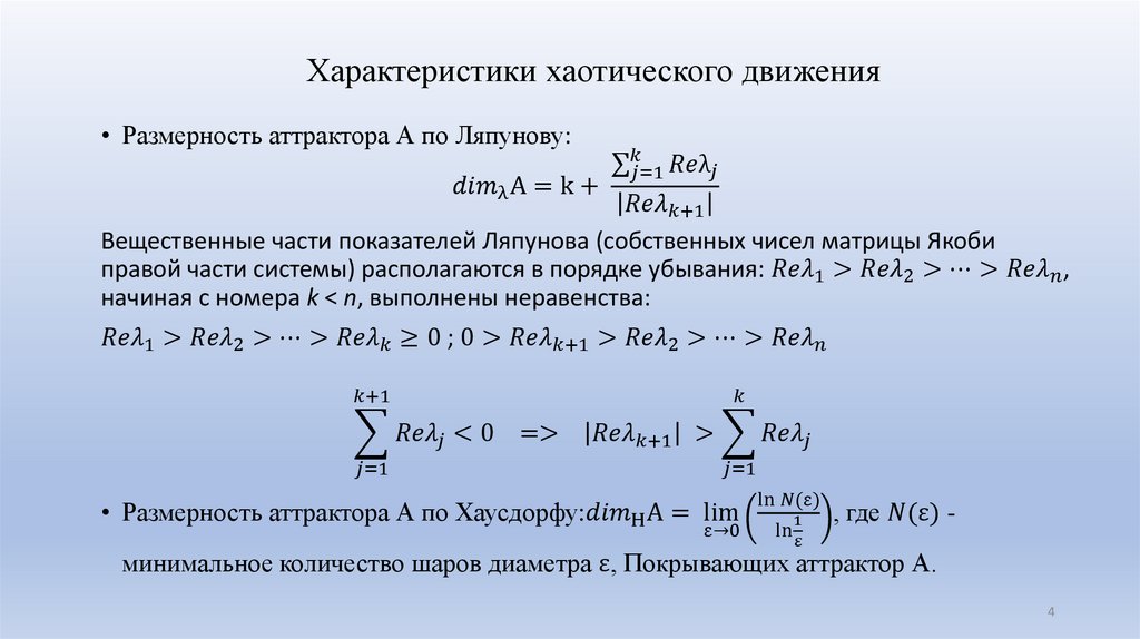
Характеристики хаотического движения
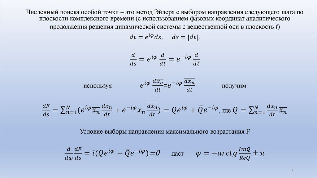
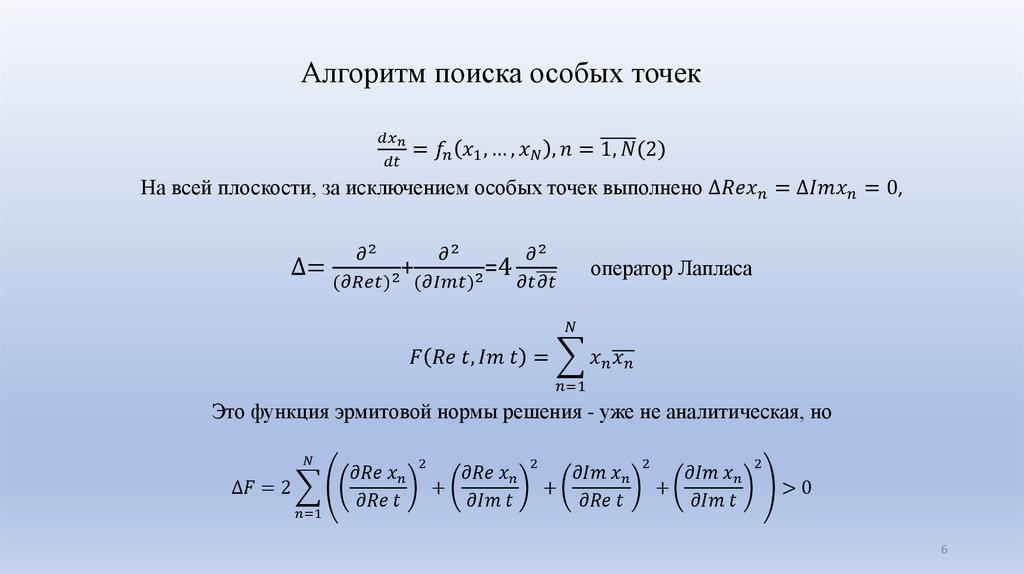
Алгоритм поиска особых точек
Зависимость расстояния вдоль вещественной оси до следующей особой точки от мнимой координаты на аттракторе Лоренца
Зависимость соседних мнимых координат особых точек на аттракторе Лоренца
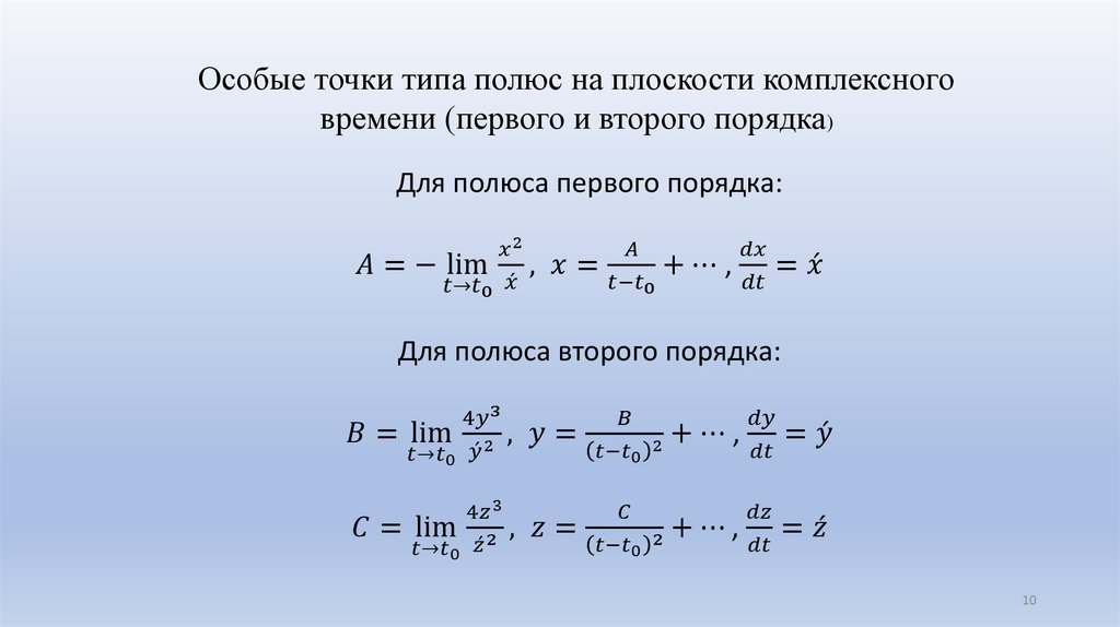
Порядки и амплитуды полюсов для системы Лоренца
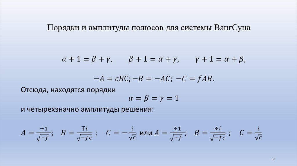
Порядки и амплитуды полюсов для системы ВангСуна
Выводы
3.36M

Презентация Бормотов

1. ЧИСЛЕННЫЕ АЛГОРИТМЫ ДЛЯ ДЕТЕРМИНИРОВАННО-ХАОТИЧЕСКИХ СИСТЕМ ПРИ ГЕНЕРИРОВАНИИ ПСЕВДОСЛУЧАЙНЫХ ПОСЛЕДОВАТЕЛЬНОСТЕЙ

ЧИСЛЕННЫЕ АЛГОРИТМЫ ДЛЯ ДЕТЕРМИНИРОВАННОХАОТИЧЕСКИХ СИСТЕМ ПРИ ГЕНЕРИРОВАНИИ
ПСЕВДОСЛУЧАЙНЫХ ПОСЛЕДОВАТЕЛЬНОСТЕЙ
Работу выполнил – студент 5 курса 54 группы Бормотов Владислав Игоревич
Научный руководитель – канд. физ.-мат. наук, доц. каф. МКМ Бунякин Алексей
Вадимович
1

2.

• Цель исследования была в алгоритмизации и программировании (на языке высокого уровня)
численного метода поиска особых точек на плоскости комплексного времени для двух
наиболее известных детерминированно-хаотических систем.
• Объект исследования – динамические системы в режиме детерминированного хаоса.
• Предмет исследования – программная реализация численного метода поиска и
распознавания особых точек типа полюс у аналитического продолжения решения
динамических систем.
• Актуальность состоит в необходимости разработки новых алгоритмов генерации
псевдослучайных последовательностей.
2

3. Динамические системы с хаосом (первый пример)

English     Русский Правила