4.18M

Исследование динамики работы СУОС КА на рабочем участке орбиты при наличии случайных возмущений. Графический материал

1.

Графический материал к дипломной работе на тему:
Исследование динамики работы СУОС
КА на рабочем участке орбиты при
наличии случайных возмущений
Дипломант: студент группы 03 – 601
Чернышов А.В. /
/
Руководитель: преподаватель каф. 301
Заведеев А.И. /
/

2.

Примерный внешний вид КА:
Параметры орбиты:
- наклонение 63, 5°;
- долгота восходящего узла Ωв = 90°;
- угловое расстояние перигея от восходящего узла 90°;
- высота в точке апогея 40000 км;
- высота в точке перигея 500 км;
- период обращения по орбите 12 часов.
Дипломная работа
Подп.
Изм Лист
№ докум.
Чернышов
Разраб.
Пров. Заведеев А.И.
Т.контр
Н.контр
Утв.
Заведеев А.И.
Дата
Взаимное расположение систем
координат. Положение КА в
процессе высокоорбитального
полёта.
Литера
Масса
Масштаб
У
Лист
1
МАИ
Листов
10
гр. 03 - 601

3.

Функциональная схема СУОС:
Структурная схема СУОС:
Электроклапан – релейный усилитель с
элементом задержки на
включение.
Реактивный двигатель – усилитель мощности
с элементом задержки
на включение.
Дипломная работа
Литера
Изм Лист
№ докум.
Чернышов
Разраб.
Пров. Заведеев А.И.
Т.контр
Н.контр
Утв.
Заведеев А.И.
Подп.
Дата
Функциональная и структурная
схемы СУОС КА.
Масса
Масштаб
У
Лист
2
МАИ
Листов
10
гр. 03 - 601

4.

Дифференциальные уравнения вращательного движения КЛА:
J X X X J Z J Y Y Z M X M BX Y X Z Z Z Y ;
J Y Y Y J X J Z X Z M Y M BY X X Z Z Z X ;
J J J M M ;
Z
Z
Y
X
X
Y
X
BZ
X
X
Y
Y
Y
X
Z
где
J X , J Y , J Z – главные моменты инерции тела «корпус-маховики»,
X , Y , Z – проекции абсолютной угловой скорости аппарата на связанные оси.
M X , M Y , M Z включают в себя внутренние и внешние возмущающие моменты.
Компоненты
Управляющие моменты, приложенные к корпусу аппарата маховиками,
соответственно равны:
,
M X X
X
,
M
Y
Y
Y
M Z Z
Z.
где
I x , I y , I z – моменты инерции маховиков,
,
,
– проекции абсолютной угловой скорости маховиков
X
Y
Z
на главные оси инерции тела «корпус-маховики».
Дипломная работа
Литера
Подп.
Изм Лист
№ докум.
Чернышов
Разраб.
Пров. Заведеев А.И.
Т.контр
Н.контр
Утв.
Заведеев А.И.
Масса
Масштаб
Дата
Уравнения движения КА.
У
Лист
3
МАИ
Листов
10
гр. 03 - 601

5.

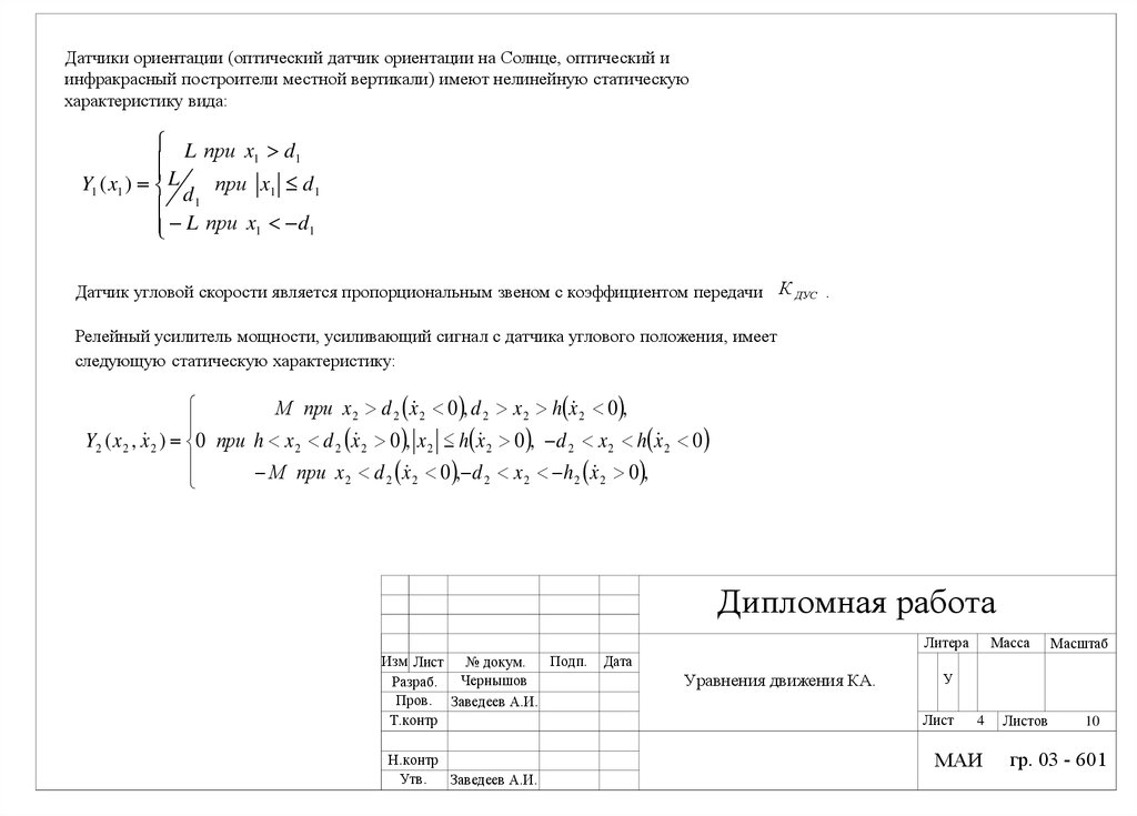
Датчики ориентации (оптический датчик ориентации на Солнце, оптический и
инфракрасный построители местной вертикали) имеют нелинейную статическую
характеристику вида:
L при x d
1
1
Y1 ( x1 ) L
при x1 d1
d1
L при x1 d1
Датчик угловой скорости является пропорциональным звеном с коэффициентом передачи К ДУС .
Релейный усилитель мощности, усиливающий сигнал с датчика углового положения, имеет
следующую статическую характеристику:
М при x 2 d 2 x 2 0 , d 2 x 2 h x 2 0 ,
Y2 ( x 2 , x 2 ) 0 при h x 2 d 2 x 2 0 , x 2 h x 2 0 , d 2 x 2 h x 2 0
М при x 2 d 2 x 2 0 , d 2 x 2 h2 x 2 0 ,
Дипломная работа
Литера
Подп.
Изм Лист
№ докум.
Чернышов
Разраб.
Пров. Заведеев А.И.
Т.контр
Н.контр
Утв.
Заведеев А.И.
Масса
Масштаб
Дата
Уравнения движения КА.
У
Лист
4
МАИ
Листов
10
гр. 03 - 601

6.

Уравнения для мат.ожиданий:
Оценка точности стабилизации методом
статистической линеаризации:
A( p)m X 1 K 0 ( 2 ) m X 2 K 0 ( 3) K C m X 3 M B M Г
B( p)m X 2 C ( p )mn C ( p) K 0 (1) m X 1 D( p ) K 0 ( 2 ) m X 2
E ( p) K 0 ( 3) m X 3 K 0 ( 2 ) m X 2
K K m , D , i 1,2,3
0(i )
Xi
Xi
0(i )
Уравнения системы:
A( p) x1 у2 у3 K c x3 M B M Г ,
B( p) x2 C ( p)n C ( p) у1 D( p) у 2 ,
E ( p) x у у
3
2
3
где
Математическое ожидание векторного процесса
p 1,
C p T p 1,
D p K Tд p 1 ,
1
m X 0 m f W 0
K 0 ( 2 ) C (0)( E (0) 2 K 0 (3) K C ) ( B(0) K 0 ( 2 ) D(0))( E (0) K 0 (3)
A(0)C (0)( E (0) K 0 (3) )
K 0 (1) C (0)( E (0) K 0 (3) )
mf
W ( S ) A( S )( B(0) K 0( 2) D(0))( E (0) K 0(3) )
d
.
dt
K0(1) K0( 2)C (0)( E (0) 2 K 0(3) KC .
Сигналы на входах в нелинейности:
x1 (t ) m X1 x10 (t ),
Уравнения для случайных составляющих:
x2 (t ) m X 2 x20 (t ),
x3 (t ) m X 3 x30 (t ),
где
K 0 (1) K 0 ( 2 ) C (0)
K 0 ( 2 ) A(0)C (0)
E p p K C ,
p
на входах нелинейностей для установившегося состояния в режиме
стабилизации определяют из следующего уравнения:
A( p ) Jp 2 ,
B ( p ) TдT p 2 Tд T
X (t )
mX1 , mX 2 , mX 3 – математические ожидания,
x10 (t ), x20 (t ), x30 (t ) – центрированные случайные составляющие.
Существенно нелинейные характеристики заменяют
эквивалентными зависимостями:
1 ( x1 ) K0(1) mX K1(1) x10 ,
1
2 ( x2 , x2 ) K0(2) mX ( K1(2) pK2(2) ) x20 ,
2
3 ( x3 ) K0(3) mX K1(3) x30 ,
3
A( p ) x10 K1( 2 ) pK 2 ( 2 ) x20 ( K1( 3) K C ) x30
x1 , x2 , x3 , x2 для
Дисперсии сигналов
0
0
0
0
B( p ) x2 C ( p )n C ( p) K1(1) x1 D( p)( K1( 2 ) pK 2 ( 2 ) x2 )
стационарного режима при некоррелированных
( E ( p ) K ) x 0 ( K pK ) x 0
возмущениях:
1( 3 )
3
1( 2 )
2( 2)
2
2
2
K1(1) K1(1) (m X 1 , D X 1 )
0
D X i
j X 2 fj ( j , m X 1 , m X 2 , m X 3 , D X 1 , D X 2 , D X 2 , D X 3 ) S fi ( )d ,
K K (m , D , D )
2
j
1
1
(
2
)
1
(
2
)
X
2
X
2
X
K 2 ( 2 ) K 2 ( 2 ) (m X 2 , D X 2 , D X 2 )
~
K k( r )вычисляются
,Tk r
Комбинации значений параметров
как:
K1( 3) K1( 3) (m X 3 , D X 3 )
(r)
(r)
(r)
(r)
2 ( K , T , K0( i ) , K1( i ) )
2 ( K ( r ) , T ( r ) , K 0(( ri)) , K1(( ri)) )
( r 1)
(r)
( r 1)
(r)
K
K
,
Критерий оптимальности
T T
K ( r )
T ( r )
выбора параметров:
2 m X2 1 D X 1
i 1,2; r 0,1,2,...
где
K0(1) , K 0(2) , K 0(3)
K1(1) , K1(2) , K1(3)
K 2(2)
Дипломная работа
– статистические коэффициенты
усиления по математическому
ожиданию,
– статистические коэффициенты
усиления по случайной составляющей,
– статистический коэффициент
усиления по производной от
случайной составляющей.
Литера
Подп.
Изм Лист
№ докум.
Чернышов
Разраб.
Пров. Заведеев А.И.
Т.контр
Н.контр
Утв.
Заведеев А.И.
Дата
Отдельные каналы системы
стабилизации заданного угла.
Масса
Масштаб
У
Лист
5
МАИ
Листов
10
гр. 03 - 601

7.

Структурная схема канала стабилизации относительно оси ОХ:
Спектральная плотность случайной помехи:
Sn ( )
Область устойчивости на плоскости параметров
K 0 ( 2 )и Тк:
Область устойчивости на плоскости параметров
K 0 ( 2 )и Кк:
Sn ( )
T
.
2
Son
(1 T2 )(1 T32 2 )
2
1
2
2
Применив критерий Гурвица:
(a3a4 a2a5 )(a1a2 a0a3 ) (a1a4 a0a5 )2 0.
T T 3L
1 2 1
K T (T T ) 1 K (T 2 2T 2
2
d1 J
1/ 2
2 2 2
T T 3 L
2
2
2
4 K T (T T ) ( K (T 2T )
)
d1 J
При mX 2 0 :
K0(2)
Функция, эквивалентная второй нелинейности:
1
2
21 ( x2 ) 2 ( x2 , x 2 )
при
х 2 0
22 ( x2 ) 2 ( x2 , x 2 )
при
х 2 0
2 ( x2 ) 21 ( x2 ) 22 ( x2 ) ,
где
K 0 ( 2 ) D X 2
M
2 X 2
Коэффициент усиления
Примем статистические коэффициенты:
2
1 h
exp
2 X2
K1( 2)совпадает с коэффициентом
2
K 0( 2) .
Условие оптимальности выбора параметров – минимум функции:
~
K0(i ) (mXi , DXi ) K0(i ) ( DXi ),(i 1, 2,3)
а5 5 а4 4 а3 3 а2 2 а1 а0 0,
K1(2)
а5 JIT T ,
а4 J I (T T K K 0(2)T ) T T ( K C K 0(3) ) ,
.
2
2
M K0(2) m X 2
1
2 X 2
M2
1 m X2
1 m X2
m X2
m X2
) (
) (
) (
) ,
(
X2
X2
X2
X 2
1/ 2
1
1 m X2
1 m X2
m X2
1
1 1 m X 2 2
( (
) (
) (
))
)
exp (
2
X2
X2
X2
2 2
2 X 2
2 m X2 1 K k , Tk , K 0( 2) , K1( 2)
Для оценки устойчивости необходимо исследовать уравнение:
где
1 d
2
exp
2
X2
K0(2)
M
2m X 2
1 1 mX 2 2
1 mX 2 2
1 mX 2 2
exp (
) exp (
) exp (
) ,
2 X 2
2 X 2
2 X 2
где
mX 2
x
а3 J I (1 K K 0(2) ) ( KC K 0(3) )(T T K K 0(2)T ) ,
а2 J (1 K K 0(2) )( KC K 0(3) ),
d2
, X 2
x
1
2
e
X
2
d2
,
h
.
d2
2
t
2
dt
0
- функция
Крампа
Дипломная работа
а1 IK 0(1) K 0(2) 2 K 0(1) K 0(2)T ( K C K 0(3) ),
а0 2 K 0(1) K 0(2) ( KC K 0(3) ).
m X2
Литера
Подп.
Изм Лист
№ докум.
Чернышов
Разраб.
Пров. Заведеев А.И.
Т.контр
Н.контр
Утв.
Заведеев А.И.
Дата
Отдельные каналы системы
стабилизации заданного угла.
Масса
Масштаб
У
Лист
6
МАИ
Листов
10
гр. 03 - 601

8.

Зависимость
D X 2 X2. 2
K 0( 2)от
Канала стабилизации относительно оси ОУ:
Интенсивность помехи Sоп, при которой
система теряет устойчивость:
Спектральная плотность случайной помехи:
1
Sn ( )
2 2
,
SOn
( 2 2 )2 4 2 2
2 2 2.
SOn
Sn ( )
где
Условие оптимальности выбора параметров –
минимум функции:
Применив критерий Гурвица, воспользуемся условиями:
(a3a4 a2a5 )(a1a2 a0a3 ) (a1a4 a0a5 ) 0.
a3a4 a2a5 0
2
Дисперсия сигнала
x:2
2
D X 2 S0 n
1 T j
*
1
K
K
T
T
j T T (1 K K1(2) )
1(2)
*
2
T12 2
d .
(1 T22 2 )(1 T32 2 )
Разрешим относительно Sоп:
S0 n
a0a32 a12 a4 a1a2 a3
,
a3в1 a1в2 a4 1в3 (a0a3 a1a2 )
где
1
2
DX i Xin ( j Sn ( )d (i 1, 2).
2 mX2 1 ( K K , TK , K 0(i ) , K1(i ) ) DX 1 ( K K , TK , K 0(i ) , K1(i ) )
Коэффициенты определяются по формулам:
L
m X1
K0(1)
В результате получаем условия устойчивости:
K 0(1) ( DX 1 ) 0
K 0( 2) ( DX 2 ) K 1Tд 1 (Tд TK )
При
mX1 0:
d
2 L
K 0(1) ( DX 1 )
( 1 )
d1
X1
K1(1)
a0 T2T3T T ,
(
a1 T2T3 (1 K K1(2) )T T T T (T2 T3 ),
a2 (1 K K1(2) )(T2T3 T2T T3T ) T (T2 T3 T ),
X (1 mX )
1
2
a3 (1 K K1(2) )(T2 T3 T ) T ,
где
a4 1 K K1(2) ,
1
в1 T12T 2 , в2 T12 , в3 0.
m X1
1 m X1
1 m X1
) (1 mX1 ) (
)
(1 mX1 ) (
X1
X1
1 1 mX1 2
1 1 mX1 2
) exp (
) ,
exp (
2
2 X1
2 X1
X
1
2
2
1 m X1
L
K 0(1) m X1
( m X2 1 X2 1 1)( (
)
1
2
2 X1
L
X1
1 m X1
X
))
1
X (1 m X )
1 1 mX 2
exp (
)
2
2 X
1
1 1 mX1 2
exp (
)
2 X1
d1
, X1
X
d1
1
1
1
1/ 2
m X1
1
X1
1 m X1
1 m X1
) (
) ,
(
X1
X1
.
Дипломная работа
Литера
Подп.
Изм Лист
№ докум.
Чернышов
Разраб.
Пров. Заведеев А.И.
Т.контр
Н.контр
Утв.
Заведеев А.И.
Дата
Отдельные каналы системы
стабилизации заданного угла.
Масса
Масштаб
У
Лист
7
МАИ
Листов
10
гр. 03 - 601

9.

Математическая модель СУОС в среде SIMULINK:
Моделирование СУОС с РУМ при Тк=5 сек и Кк=2,5 В при наличии помех:
1) Внешний момент равен Мв=0,1 Н·м и помеха позиционного датчика Son = 0,9·10-4 В2с:
Переходный процесс по угловой скорости
Переходный процесс по углу
2) Внешний момент равен Мв=0,1 Н·м и помеха позиционного датчика Son = 13·10-4 В2с:
Переходный процесс
по угловой скорости
Моделирование СУОС с РУМ при Тк=5 сек и Кк=2,5 В:
Фазовая плоскость
Переходный процесс
по углу
3) Внешний момент равен Мв=0,1 Н·м и помеха позиционного датчика Son = 40·10-4 В2с:
Переключение реле
Переходный процесс
по угловой скорости
Переходный процесс
по углу
Переходный процесс по угловой скорости
Моделирование СУОС с ДУС:
Переходный процесс по углу
Фазовая плоскость
Моделирование СУОС с РУМ при различных параметрах:
Переходный процесс
по угловой скорости
при Тк=3 сек и Кк=1,7 В.
Переходный процесс
по угловой скорости
при Тк=15 сек и Кк=6 В.
Переходный процесс по угловой скорости
Дипломная работа
Подп.
Изм Лист
№ докум.
Чернышов
Разраб.
Пров. Заведеев А.И.
Т.контр
Н.контр
Утв.
Заведеев А.И.
Дата
Математическая модель и
результаты статистического
анализа СУОС КА в среде
SIMULINK.
Литера
Масса
Масштаб
У
Лист
8
МАИ
Листов
10
гр. 03 - 601

10.

Математическое ожидание искомого вектора x(t):
Структурная схема синтезируемой системы:
m x1
mn
m ( p ) M
В
x2
где ( p) - матричная передаточная функция системы по МО вида:
K 0( 2) Q1 ( p) Q2 ( p) Q2 ( p) (1 K 0( 2) P( p))
1
( p )
Q1 ( p)
K 0(1) Q1 ( p) Q2 ( p)
W ( p)
где
W ( p) 1 K 0( 2) P( p) K 0(1) K 0( 2) Q1 ( p) Q2 ( p)
Q2 ( p) I 1 p 2 -передаточная функция
объекта управления;
P( p) K K (TK p 1) 1 -передаточная функция
корректирующей цепи;
Q Д ( p ) -передаточная функция измерителя
углового положения;
M В - возмущающий момент;
QФ ( p) -передаточная функция
синтезируемого фильтра;
n (t ) - случайная стационарная
гауссовская помеха.
Введём обозначения:
Уравнение связи
0 ( p)
m
m (K
(i )
Xk
( i 1)
0k
,K
( i 1)
1k
K 1( 2 )
K 0( 2)
1
Tд p 1
и v K 0(1) q K1(1)
0 ( p) и 1 ( p):
(1 K1( 2 ) P( p)) 1 ( p)
q v 1 ( p) K 1( 2 ) P( p) [1 ( K 0 (1) K1(1) ) 1 ( p )]
Рекуррентные соотношения для
мат.ожиданий и дисперсий:
(i )
Xk
q
Q1 ( p ) Qф ( p )
Искомая передаточная функция определяется как:
QФ ( p )
)
(1 k1( 2 ) P( p )) 1 ( p )
k1( 2 ) Q Д ( p ) W ( p ) (1 k1(1) 1 ( p ))
(i )
(i )
D Xk
D Xk
( K 0(ik 1) , K1(ki 1) )
Дипломная работа
Литера
Подп.
Изм Лист
№ докум.
Чернышов
Разраб.
Пров. Заведеев А.И.
Т.контр
Н.контр
Утв.
Заведеев А.И.
Дата
Синтез СУОС КА в
стохастической постановке
задачи.
Масса
Масштаб
У
Лист
9
МАИ
Листов
10
гр. 03 - 601

11.

Результаты синтеза СУОС при низкочастотной помехе:
Результаты синтеза СУОС при высокочастотной помехе:
Передаточная функция корректирующего устройства:
Передаточная функция корректирующего устройства:
Q ф (p)
где
2
'
2 2
~ S (TK p 1) (T Д p 1) (T3 p 2 3 T3 p 1)
Q ф (p) K
(TK p 1) (T1 p 1) (T22 p 2 2 2 T2 p 1)
J(1 K K K 1(2) ) (Tд p 1) (TK p 1) p 2
K 1(1) K 1(2) (TK p 1)
где
TК Т К (1 К К К1( 2) ) 1
Аппроксимированная передаточная функция
корректирующего устройства:
Q ф (p)
~ K ж J (1 K K K1( 2 ) )
K
K 1( 2)
Аппроксимированная передаточная функция
корректирующего устройства:
J(1 K K K 1(2) ) (Tд p 1) (TK p 1) p 2
K 1(1) K 1(2) (T1 p 1) (TK p 1) (T2 p 1) (T3 p 1)
Частотные характеристики оптимальной и аппроксимированной
корректирующих цепей:
~
Qф' ( p) K
p 2 (TK' p 1) (T32 p 2 2 3 T3 p 1)
(TK p 1) (T1 p 1) (T22 p 2 2 2 T2 p 1) (T4 p 1)
Частотные характеристики оптимальной и аппроксимированной
корректирующих цепей:
Переходная функция по углу при
включённом в цепь аппроксимированном
КУ:
Переходная функция по углу при включённом в цепь
аппроксимированном КУ:
Переходная функция по углу при включённом в цепь
аппроксимированном КУ (по второму способу аппроксимации):
Переходная функция по углу при включённом
в цепь аппроксимированном КУ (по второму
способу аппроксимации):
Дипломная работа
Подп.
Изм Лист
№ докум.
Чернышов
Разраб.
Пров. Заведеев А.И.
Т.контр
Н.контр
Утв.
Заведеев А.И.
Дата
Оценка качества переходных
процессов по углу и угловой скорости
в динамическом и статическом
режимах (после включения в цепь
корректирующего устройства).
Литера
Масса
Масштаб
У
Лист
10 Листов
МАИ
10
гр. 03 - 601
English     Русский Правила