643.87K
Категория: ФинансыФинансы

Р. 4. Портфельный анализ

1.

Раздел 4. Портфельный анализ
4.1. Доходность ценной бумаги и портфеля
4.2. Портфель из двух бумаг
4.3. Портфели из n–бумаг. Портфели Марковица
4.4. Портфели Тобина
4.5. Диверсификация портфеля

2.

Две проблемы выбора инвестора:
1. В какие активы из имеющихся и в каких пропорциях
вкладывать средства?
2. На практике более высокий уровень доходности связан с
более высоким риском. Поэтому инвестор может выбрать актив
с высокой доходностью и большим риском или с
гарантированной низкой доходностью и с меньшим риском.

3.

Набор ценных бумаг,
находящихся у участника
рынка, называется его
портфелем.
Стоимость портфеля – это суммарная стоимость всех
составляющих его бумаг.
Доходность портфеля – это доходность на единицу его
стоимости
P Po
Po

4.

С каждым портфелем Х связаны две величины:
1) эффективность (ожидаемая доходность)
M ( RX ) x1 1 x2 2 ... xn n
2) риск
2
2 D( R X ) xi x jVij
i, j
Величина Vij называется ковариацией доходностей
ценных бумаг i-го и j-го видов и характеризует степень
их взаимной изменчивости (связи).

5.

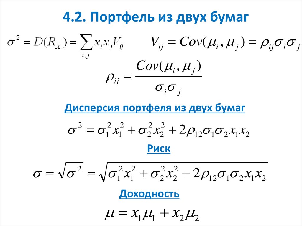
4.2. Портфель из двух бумаг
Vij Cov( i , j ) ij i j
ij
Cov( i , j )
i j
Дисперсия портфеля из двух бумаг
2 12 x12 22 x22 2 12 1 2 x1 x2
Риск
2 12 x12 22 x22 2 12 1 2 x1 x2
Доходность
x1 1 x2 2

6.

В случае полной корреляции
12 1
2 12 x12 22 x22 2 12 1 2 x1 x2 12 x12 22 x22 2 1 2 x1 x2 ( 1 x1 2 x2 ) 2
1 x1 2 x2

7.

В случае полной антикорреляции
12 1
2 12 x12 22 x22 2 12 1 2 x1 x2 12 x12 22 x22 2 1 2 x1 x2 ( 1 x1 2 x2 ) 2
1 x1 2 x2
При полной антикорреляции возможен
портфель нулевого риска

8.

Для независимых бумаг
12 0
x x
2
2 2
1 1
2 2
2 2
Найдем портфель минимального риска и его доходность
и риск

9.

Модель задачи нелинейного программирования
2 12 x12 22 x22 min
x1 x2 1
x1, 2 0
Решение задачи дает портфель
22
12
X 2
, 2
2
2
1 2 1 2
Его доходность
1 22
2 12
2
2
2
1 2 1 22
Его риск
1 2
12 22
Принцип диверсификации: при «размазывании» портфеля по независимым
бумагам его риск уменьшается

10.

Для случая трех независимых бумаг
2 12 x12 22 x22 32 x32 min
x1 x2 x3 1
x1, 2,3 0
Портфель
X
1
22 32 12 32 12 22
32 ; 12 32 ; 12 22
2
2
Доходность
1 22 32 2 12 32 3 12 22
22 32 12 32 12 22
Риск
1 2 3
22 32 12 32 12 22
Для решения поставленной задачи можно использовать надстройку Excel
«Поиск решений»

11.

Безрисковая бумага
1 x1 2 x2 ,
2 x2 ,
x1 x2 1.
Допустимое множество портфелей
1 ( 2 1 ) ,
2
0 2.
Допустимое множество
портфелей представлено
отрезком [1,2].

12.

Портфель заданной эффективности
Портфель однозначно находится как решение системы
1 x1 2 x2 ,
x1 x2 1.
Портфель заданного риска
Находится как решение системы
2 12 x12 22 x22 2 12 1 2 x1 x2
x1 x2 1

13.

4.3. Портфели из n–бумаг. Портфели Марковица
Задача: требуется найти портфель, который
минимизировал бы риск и обеспечивал заданную
величину ожидаемой доходности.
2 xi x jVij min
i, j
x1 1 x2 2 ... xn n
x1 x2 ... xn 1
На практике для решения поставленной задачи можно использовать
надстройку Excel «Поиск решений», которая применяется как для решения
задач линейного, так и для решения задач нелинейного программирования,
каковой является поставленная задача

14.

Для каждого значения ожидаемой доходности
имеется единственный портфель Х, обеспечивающий
минимальное значение риска
, т.е. определена
функция
( )
График этой функции называют минимальной границей
Кривая МВ, которая называется
эффективной границей

15.

4.4. Портфели Тобина
Портфель Тобина – это портфель Марковица при
наличии на рынке безрисковых ценных бумаг
n
2 xi x jVij min
i , j 1
x f f x1 1 x2 2 ... xn n
x f x1 x2 ... xn 1
Обычно предполагают, что ожидаемая доходность
портфеля должна быть не меньше доходности
безрискового актива
f

16.

Минимальная граница риска для портфеля Тобина
превращается в прямую, касательную к графику
минимальной границы
Всякий минимальный портфель
является линейной комбинацией
безрискового актива и рисковой части,
лежащей на минимальной границе.
Поэтому всякая такая точка лежит на
луче FA, где точка F соответствует
безрисковому активу. Из точки А
можно переместиться вдоль
горизонтальной оси в точку В,
лежащую на касательной FT, у которой
риск тот же, а доходность выше.
Поэтому касательная FT является
искомой минимальной границей.

17.

4.5. Диверсификация портфеля
Диверсификация в области финансов – это распределение
инвестиций по разным финансовым инструментам.
Диверсификация
инвестиционного
портфеля

это
распределение средств между различными объектами
инвестирования с целью избежания серьезных потерь в случае
падения цен одного или нескольких активов инвестиционного
портфеля.

18.

Доказано, что с ростом количества n различных бумаг в
портфеле
риск
композитной
финансовой
операции
уменьшается.
Эффект диверсификации означает, что нужно проводить
разнообразные, не связанные друг с другом либо отрицательно
коррелированные операции («не класть яйца в одну корзину»).
При такой стратегии эффективность финансовой операции либо
портфеля усредняется, а риск уменьшается.
English     Русский Правила