517.40K
Категория:
Химия
Похожие презентации:
Расчет термодинамической константы равновесия химической реакции
Константа равновесия. Способы выражения констант равновесия. Принцип Ле-Шателье, его практическое применение
Термохимия. Расчет тепловых эффектов химических реакций
Расчеты по уравнениям химических реакций
Зависимость константы скорости химической реакции от температуры
Расчеты по уравнениям химической реакции
Расчеты по химическим уравнениям реакций
Химические равновесия в растворах. Константы равновесия при различном выборе стандартных состояний для участников реакции
Расчеты по уравнениям химических реакций
Расчеты по уравнениям химических реакций
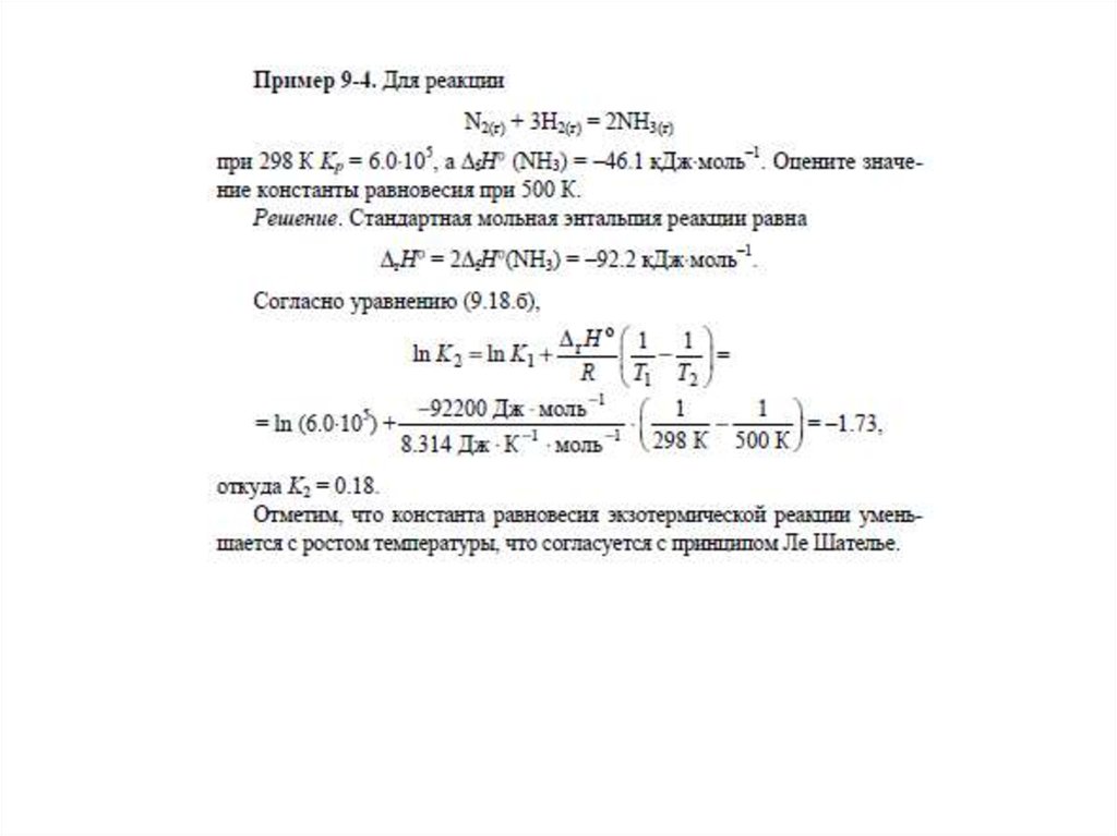
Расчет константы равновестия для реакции
1.
2.
3.
4.
5.
6.
7.
8.
9.
10.
11.
12.
13.
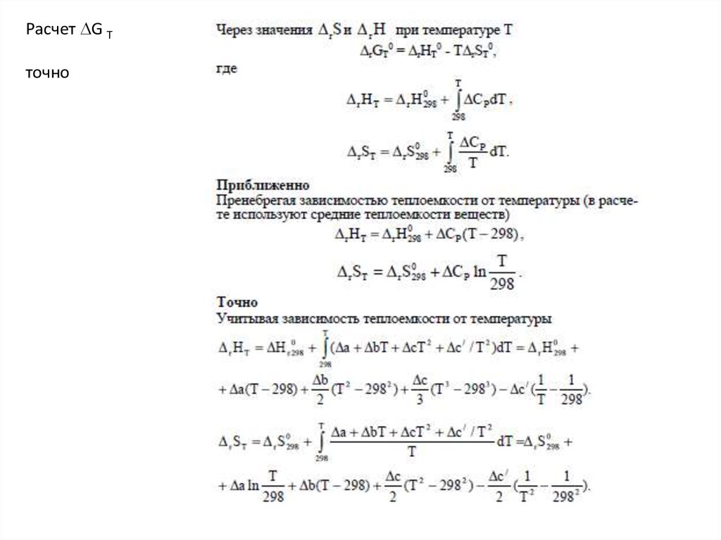
Расчет G T
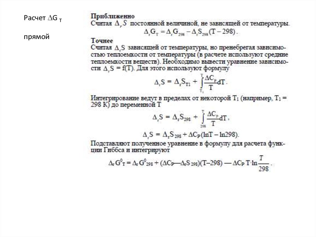
прямой
14.
Расчет G T
точно
15.
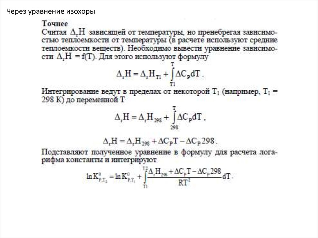
Через уравнение изохоры
16.
Через уравнение изохоры
English
Русский
Правила