1.39M
Категории:
Математика
Физика
Похожие презентации:
Статистическая теория радиотехнических систем. Нормальный случайный процесс. (Лекция 7)
Статистическая теория радиотехнических систем. Энергетический спектр стационарного случайного процесса. (Лекция 6)
Статистическая теория радиотехнических систем. Случайные процессы и величины. (Лекция 2)
3 Преобразование случайных величин
Моменты случайной величины
Урок 3. Случайное событие. Классическое, статистическое и геометрическое определение вероятности
Статистический анализ случайных процессов
Спектральные характеристики стационарных случайных функций. Cлучайные процессы. Лекция 3
Проверка статистических гипотез. Статистическая функция распределения случайной величины
Произвольная плоская система сил. Лекция 3
Статистическая теория радиотехнических систем. Моменты случайных функций. (Лекция 3)
1.
Лекция № 3 Моменты случайных функций Дисциплина: “Статистическая теория радиотехнических систем”
2.
0
Рис. 1.1 – Случайный процесс
t
Рис. 1.2 – Дискретный случайный процесс
3.
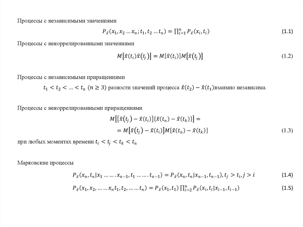
Процессы с независимыми значениями
English
Русский
Правила