814.34K
Категория:
Физика
Похожие презентации:
Статистическая теория радиотехнических систем. Моменты случайных функций. (Лекция 3)
Статистическая теория радиотехнических систем. Энергетический спектр стационарного случайного процесса. (Лекция 6)
Статистическая теория радиотехнических систем. Случайные процессы и величины. (Лекция 2)
Основы теории случайных процессов
Статистическая радиотехника. Узкополосный случайный процесс
Статистическая радиофизика. Модели случайных процессов. (Тема 4)
Статистическая радиотехника. Случайный процесс, ансамбль его реализаций
Статистическая теория радиотехнических систем. Корреляционный анализ детерминированных процессов. (Лекция 4)
Статистическая теория радиотехнических систем. Задача фильтрации. (Лекция 13)
Статистическая теория радиотехнических систем. Вероятностные характеристики огибающей и фазы узкополосногонормального процесса
Статистическая теория радиотехнических систем. Нормальный случайный процесс. (Лекция 7)
1.
Лекция №7
Нормальный случайный
процесс
Дисциплина: “Статистическая теория радиотехнических систем”
2.
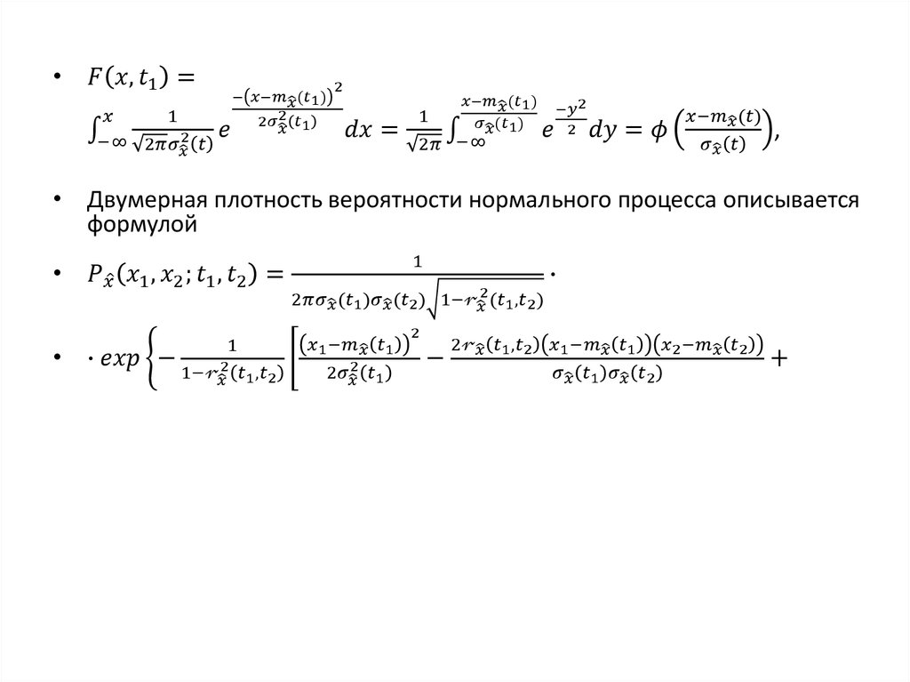
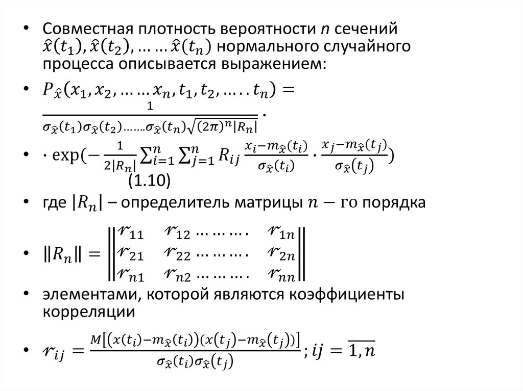
• Совместная плотность вероятности n сечений
English
Русский
Правила