Лекция № 2 Основные сведения о случайных процессах и величинах Дисциплина: “Статистическая теория радиотехнических систем”
1.59M
Категория: ФизикаФизика

Статистическая теория радиотехнических систем. Случайные процессы и величины. (Лекция 2)

1. Лекция № 2 Основные сведения о случайных процессах и величинах Дисциплина: “Статистическая теория радиотехнических систем”

2.

xˆ (t )
xˆ (t1 )
xˆ (t2 )
xˆ (tn )
x1 (t )
x2 (t )
xk (t )
t
t1
0
t2
ti
tn
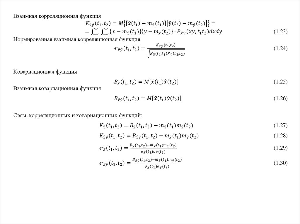
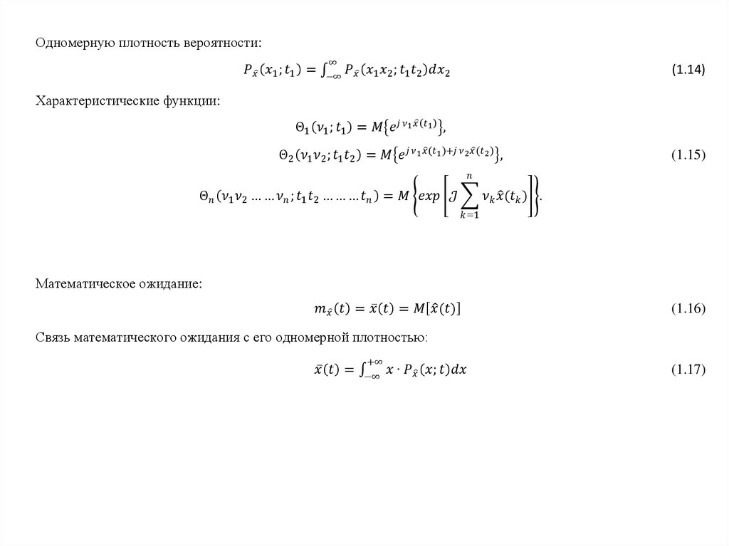
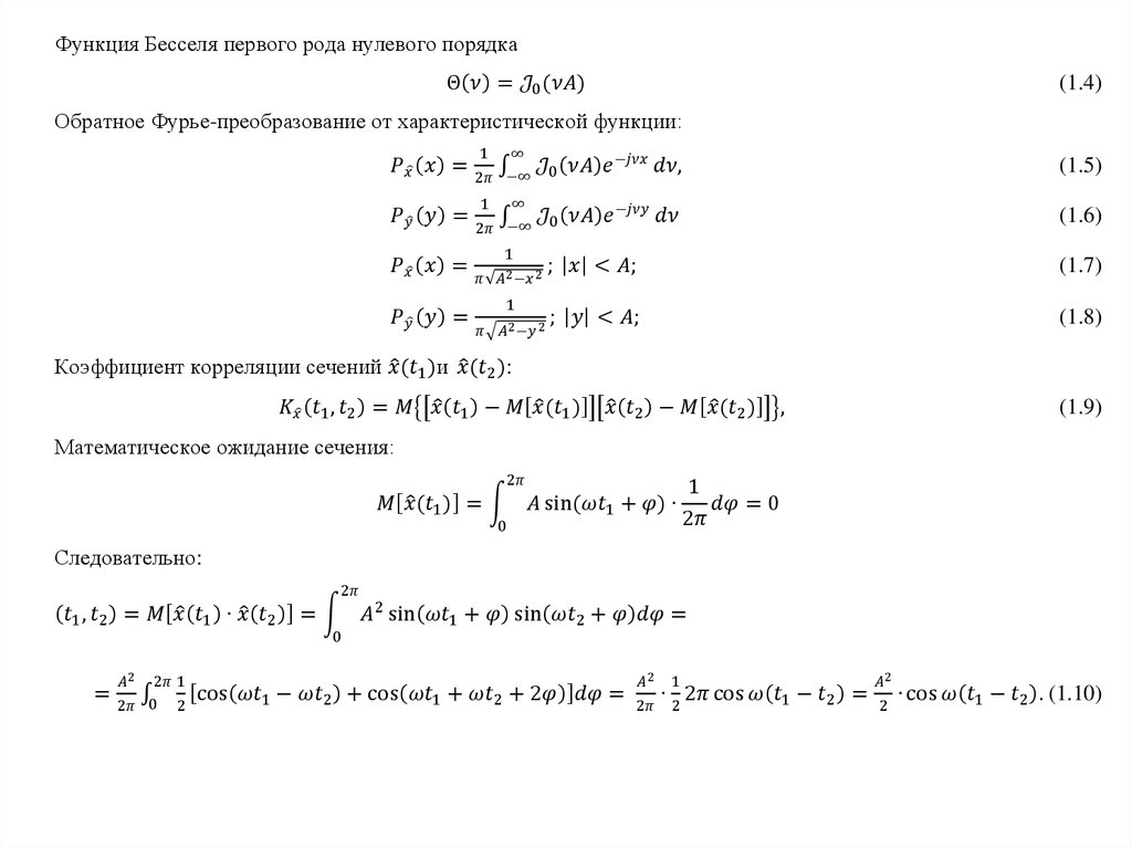
Рис. 1.1 – Совокупность случайных процессов
x1 dx1
xˆ (t )
x1
t
0
t1
Рис. 1.2 – Интервал оценивания случайнойвеличины
English     Русский Правила