ИЕРАРХИЧЕСКАЯ СТРУКТУРА КОМПЛЕКСА ПОКАЗАТЕЛЕЙ ЭФФЕКТИВНОСТИ СИСТЕМЫ УПРАВЛЕНИЯ ИТ-ПРОЦЕССАМИ
КОНКРЕТИЗАЦИЯ ПРОЦЕДУРЫ КОМПЛЕКСНОГО ОЦЕНИВАНИЯ ДЛЯ ОПРЕДЕЛЕНИЯ ЧИСЛЕННЫХ ЗНАЧЕНИЙ ПОКАЗАТЕЛЕЙ ЭФФЕКТИВНОСТИ
608.58K
Категория: ИнформатикаИнформатика
Похожие презентации:

Иерархическая структура комплекса показателей эффективности системы управления IT-процессами

1. ИЕРАРХИЧЕСКАЯ СТРУКТУРА КОМПЛЕКСА ПОКАЗАТЕЛЕЙ ЭФФЕКТИВНОСТИ СИСТЕМЫ УПРАВЛЕНИЯ ИТ-ПРОЦЕССАМИ

Общий показатель эффективности процессов ЖЦС деятельности ИТ-провайдера
IV-й уровень
Показатели стадий ЖЦС
(P3PU,q3U,z3U)
(P2,q2,z2)
(P1,q1,z1)
III-й уровень
… …
…… …… …
{ 1 11 , 2 11 , , N 1 11 }
{ z ( 111 ), z ( 112 ),..., z ( 11N 1 )}
… …
(P2L2,q2L2,z2L2)
…… …… …
(P3UL3u,q3UL3u,z3UL3u)
…… …… …
(P4L4,q4L4,z4L4)
…… …… …
Локальные показатели (метрики)эффективности процессов
Q ( t ) {( q ( t ), z ( t )), {Q ( t ) | k K}}
k
… …
… …
(P1L1,q1L1,z1L1)
I-й уровень
(P4,q4,z4)
Агрегированные показатели процессов стадий
(P21,q21,z21)
(P3U1,q3U1,z3U1)
(P41,q41,z41)
(P11,q11,z11)
II-ой уровень
(P, q, z)
{ 1 4 L4 , 2 4 L4 , ,
N L4
4 L4
}
{ z( 41L4 ), z( 42L4 ),..., z( 4NLL44 )}
Qk (t ) {(q k (t ), z k (q k , t )),{Qkl (t ) | l Lk }},
Q kl ( t ) {(q kl ( t ), z kl (q kl , t )),{ nkl ( t ), z( nkl , t ) | n N kl }},
Q(t) - текущее состояние «дерева показателей» ИТ-процессов ЖЦС в момент времени t
Q k (t) - текущее состояние «дерева показателей» ИТ-процессов стадии k
Qkl (t) - текущее состояние «дерева показателей» ИТ-процесса Pkl
1

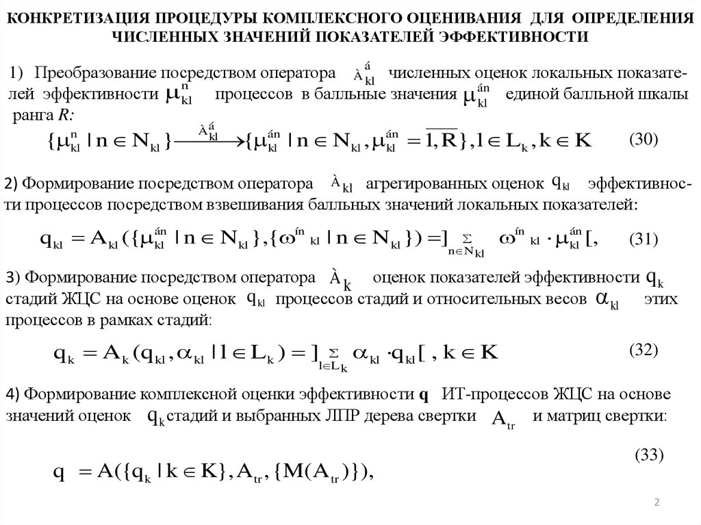
2. КОНКРЕТИЗАЦИЯ ПРОЦЕДУРЫ КОМПЛЕКСНОГО ОЦЕНИВАНИЯ ДЛЯ ОПРЕДЕЛЕНИЯ ЧИСЛЕННЫХ ЗНАЧЕНИЙ ПОКАЗАТЕЛЕЙ ЭФФЕКТИВНОСТИ

1) Преобразование посредством оператора À ákl численных оценок локальных показатеn
лей эффективности kl процессов в балльные значения án
единой балльной шкалы
kl
ранга R:
Àá
n
án
kl
(30)
{ kl | n N kl }
{ án
|
n
N
,
kl
kl
kl 1, R}, l L k , k K
2) Формирование посредством оператора À kl агрегированных оценок q kl эффективности процессов посредством взвешивания балльных значений локальных показателей:
ín
q kl A kl ({ án
kl | n N kl },{ kl | n N kl }) ]
n N kl
ín kl án
kl [,
(31)
3) Формирование посредством оператора À k оценок показателей эффективности q k
стадий ЖЦС на основе оценок q kl процессов стадий и относительных весов kl этих
процессов в рамках стадий:
q k A k (q kl , kl | l L k ) ]
l L k
kl q kl [ , k K
(32)
4) Формирование комплексной оценки эффективности q ИТ-процессов ЖЦС на основе
значений оценок q k стадий и выбранных ЛПР дерева свертки A tr и матриц свертки:
q A({q k | k K}, A tr , {M(A tr )}),
(33)
2

3.

1)Дерево
свертки

2)Типовые матрицы процедуры свертки
2
M123u/4
qˆ 123u
qˆ 4
3
2
M12/3u
qˆ 12
qˆ 3 u
3
M1/2
2
qˆ 1
3
M3/4
3
qˆ 2
qˆ 3
3
qˆ u 2
M1-матрица максимального поощрения;
M2-матрица умеренного поощрения;
M3-матрица максимального наказания;
M4-матрица умеренного наказания;
M5-матрица абсолютного предпочтения;
M6-матрица предпочтения одного показателя.
3)Пошаговая свертка стадийных показателей эффективности
English     Русский Правила