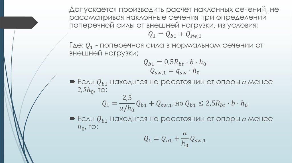
Расчет изгибаемых элементов по наклонным сечениям
Случаи разрушения изгибаемого элемента:
Раздробление бетона наклонной сжатой полосы между наклонными трещинами
Сдвиг по наклонному сечению от действия поперечной силы
Расчет железобетонных элементов по наклонным сечениям на действие поперечных сил
Изгиб по наклонному сечению от действия изгибающего момента
Расчет железобетонных элементов по наклонным сечениям на действие моментов
909.77K
Категория: ФизикаФизика

Расчет изгибаемых элементов по наклонным сечениям

1. Расчет изгибаемых элементов по наклонным сечениям

2.

На приопорный участках под действием поперечной
силы Q и изгибающего момента М в сечениях, наклонных к
продольной оси элемента, развиваются напряженнодеформированные состояния.
Главные растягивающие и главные сжимающие
напряжения действуют под углом к оси.

3.

Если главные растягивающие напряжения
English     Русский Правила