1.85M
Категория: МедицинаМедицина

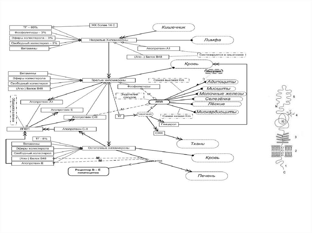
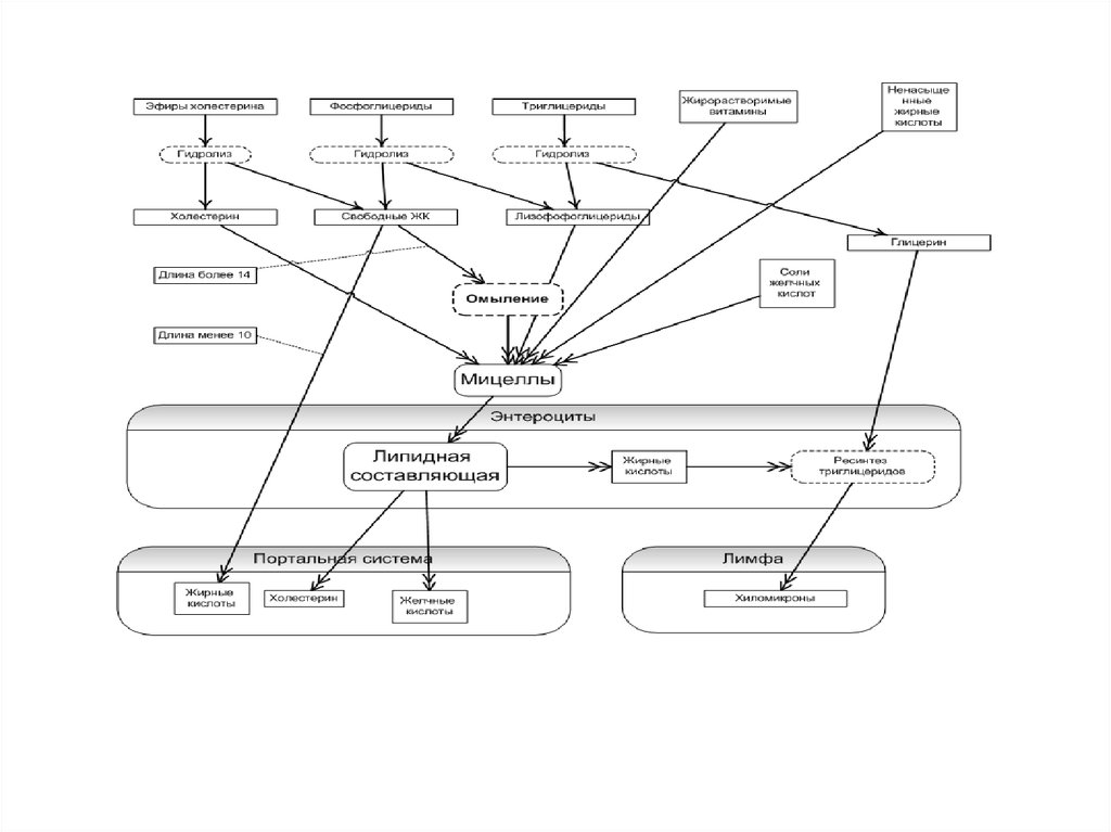
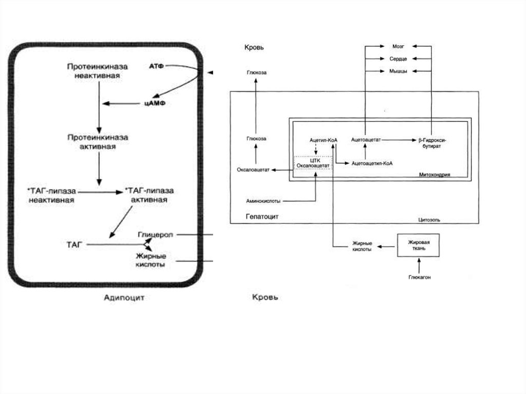
Обмен жиров

1.

2.

3.

4.

5.

6.

7.

8.

9.

10.

11.

12.

13.

14.

ГЛП
Синонимы
Этиология
Выявляемое нарушение
Тип I
Первичная гиперлипопротеинемия,
Наследственная гиперхиломикронемия
Пониженная
липопротеинлипаза (ЛПЛ) или Повышенные
нарушение активатора ЛПЛ - хиломикроны
апоС2
Тип IIa
Полигенная гиперхолестеринемия,
Наследственная гиперхолестеринемия
Недостаточность ЛПНПрецептора
Тип IIb
Комбинированная гиперлипидемия
Снижение ЛПНП-рецептора и Повышенные ЛПНП,
повышенный апоВ
ЛПОНП и триглицериды
Тип III
Наследственная дис-беталипопротеинемия
Тип IV
Эндогенная гиперлипемия
Тип V
Наследственная гипертриглицеридемия
Дефект апоЕ
(гомозиготы апоЕ2/2)
Усиленноеобразование
ЛПОНП и их замедленный
распад
Усиленное образование
ЛПОНП и пониженная
липопротеинлипаза
Повышенные ЛПНП
Повышенные ЛППП
Повышенные ЛПОНП
Повышенные ЛПОНП и
хиломикроны
English     Русский Правила