ЦИКЛОГЕНЕЗ и АНТИЦИКЛОГЕНЕЗ
УРАВНЕНИЕ ТЕНДЕНЦИИ ВИХРЯ СКОРОСТИ
ОСНОВНЫЕ СЛАГАЕМЫЕ В УРАВНЕНИИ ТЕНДЕНЦИИ ВИХРЯ СКОРОСТИ
Проведем преобразования
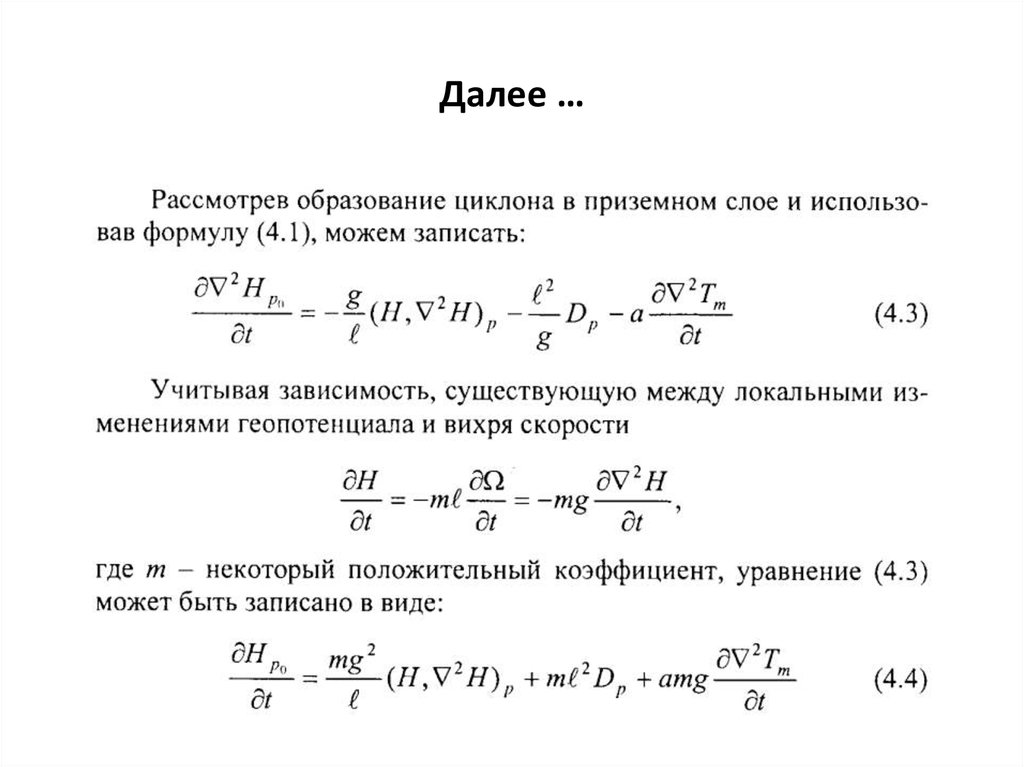
Далее …
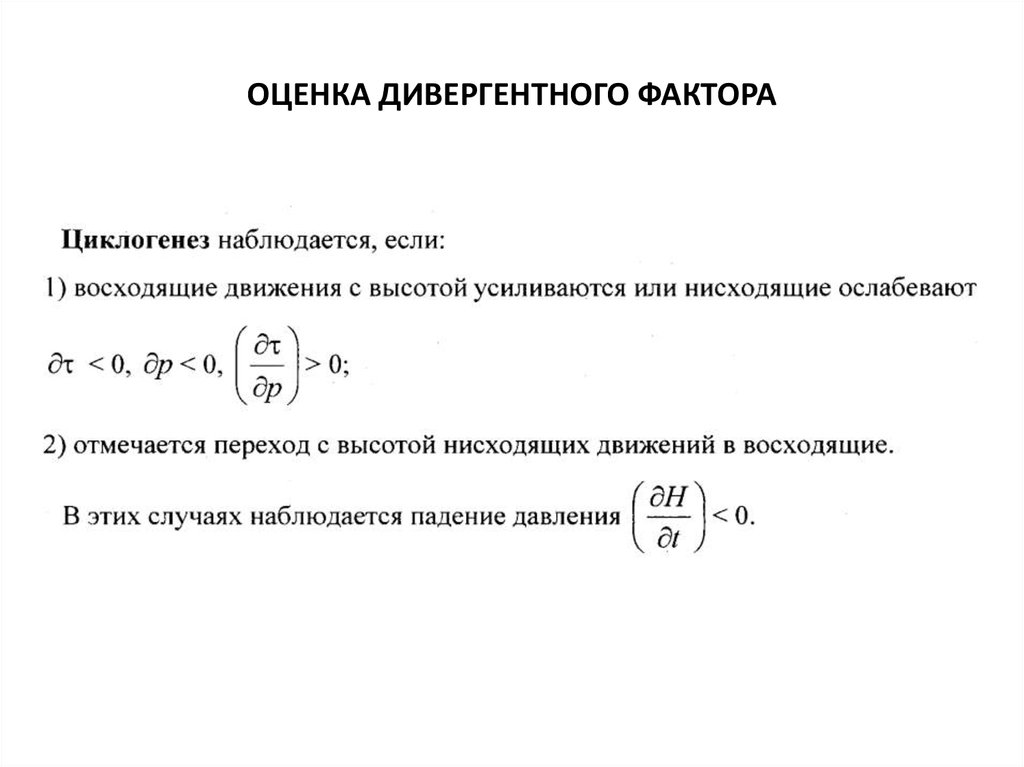
УСЛОВИЯ ЦИКЛОГЕНЕЗА
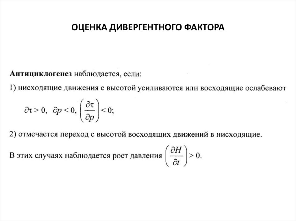
УСЛОВИЯ АНТИЦИКЛОГЕНЕЗА
ВИХРЕВАЯ СОСТАВЛЯЮЩАЯ
Условные обозначения к формуле
КАЧЕСТВЕННЫЙ АНАЛИЗ ВИХРЕВОЙ СОСТАВЛЯЮЩЕЙ
КАЧЕСТВЕННЫЙ АНАЛИЗ ВИХРЕВОЙ СОСТАВЛЯЮЩЕЙ
ДИВЕРГЕНТНАЯ СОСТАВЛЯЮЩАЯ (горизонтальная дивергенция скорости)
ОЦЕНКА ДИВЕРГЕНТНОГО ФАКТОРА
ОЦЕНКА ДИВЕРГЕНТНОГО ФАКТОРА
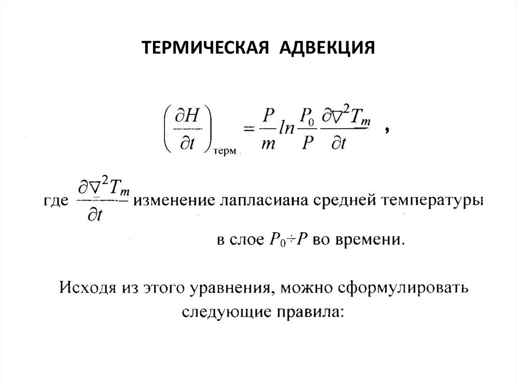
ТЕРМИЧЕСКАЯ АДВЕКЦИЯ
АНАЛИЗ ТЕРМИЧЕСКОГО ФАКТОРА
БЛАГОПРИЯТНЫЕ УСЛОВИЯ ДЛЯ ЦИКЛОГЕНЕЗА
ТЕРМОБАРИЧЕСКОЕ ПОЛЕ, БЛАГОПРИЯТНОЕ ДЛЯ ЦИКЛОГЕНЕЗА
БЛАГОПРИЯТНЫЕ УСЛОВИЯ ДЛЯ АНТИЦИКЛОГЕНЕЗА
ТЕРМОБАРИЧЕСКОЕ ПОЛЕ, БЛАГОПРИЯТНОЕ ДЛЯ АНТИЦИКЛОГЕНЕЗА
3.86M
Категория: ФизикаФизика

Циклогенез и антициклогенез. Гидродинамическая теория

1. ЦИКЛОГЕНЕЗ и АНТИЦИКЛОГЕНЕЗ

Гидродинамическая теория

2. УРАВНЕНИЕ ТЕНДЕНЦИИ ВИХРЯ СКОРОСТИ

Из уравнения видно, что локальное изменение вихря скорости (т.е.
тенденция
) определяется 5 факторами:
1 – адвекция вихря скорости; 2 – вертикальный перенос;
3 – дивергентный фактор; 4 – адвекция силы Кориолиса; 5 –
характеризует зависимость
от горизонтального градиента
вертикальной скорости и изменения ветра (учитывается только в горных
районах при меридионально ориентированных хребтах).

3. ОСНОВНЫЕ СЛАГАЕМЫЕ В УРАВНЕНИИ ТЕНДЕНЦИИ ВИХРЯ СКОРОСТИ

4. Проведем преобразования

5. Далее …

6. УСЛОВИЯ ЦИКЛОГЕНЕЗА

7. УСЛОВИЯ АНТИЦИКЛОГЕНЕЗА

8. ВИХРЕВАЯ СОСТАВЛЯЮЩАЯ

9. Условные обозначения к формуле

10. КАЧЕСТВЕННЫЙ АНАЛИЗ ВИХРЕВОЙ СОСТАВЛЯЮЩЕЙ

11. КАЧЕСТВЕННЫЙ АНАЛИЗ ВИХРЕВОЙ СОСТАВЛЯЮЩЕЙ

12. ДИВЕРГЕНТНАЯ СОСТАВЛЯЮЩАЯ (горизонтальная дивергенция скорости)

13. ОЦЕНКА ДИВЕРГЕНТНОГО ФАКТОРА

14. ОЦЕНКА ДИВЕРГЕНТНОГО ФАКТОРА

15. ТЕРМИЧЕСКАЯ АДВЕКЦИЯ

16. АНАЛИЗ ТЕРМИЧЕСКОГО ФАКТОРА

17. БЛАГОПРИЯТНЫЕ УСЛОВИЯ ДЛЯ ЦИКЛОГЕНЕЗА

18. ТЕРМОБАРИЧЕСКОЕ ПОЛЕ, БЛАГОПРИЯТНОЕ ДЛЯ ЦИКЛОГЕНЕЗА

19. БЛАГОПРИЯТНЫЕ УСЛОВИЯ ДЛЯ АНТИЦИКЛОГЕНЕЗА

20. ТЕРМОБАРИЧЕСКОЕ ПОЛЕ, БЛАГОПРИЯТНОЕ ДЛЯ АНТИЦИКЛОГЕНЕЗА

English     Русский Правила