0.98M
Категория: МатематикаМатематика

Полулогарифмические модели

1.

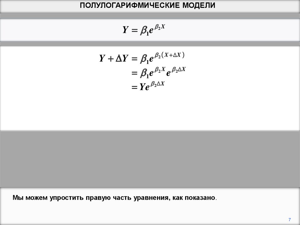
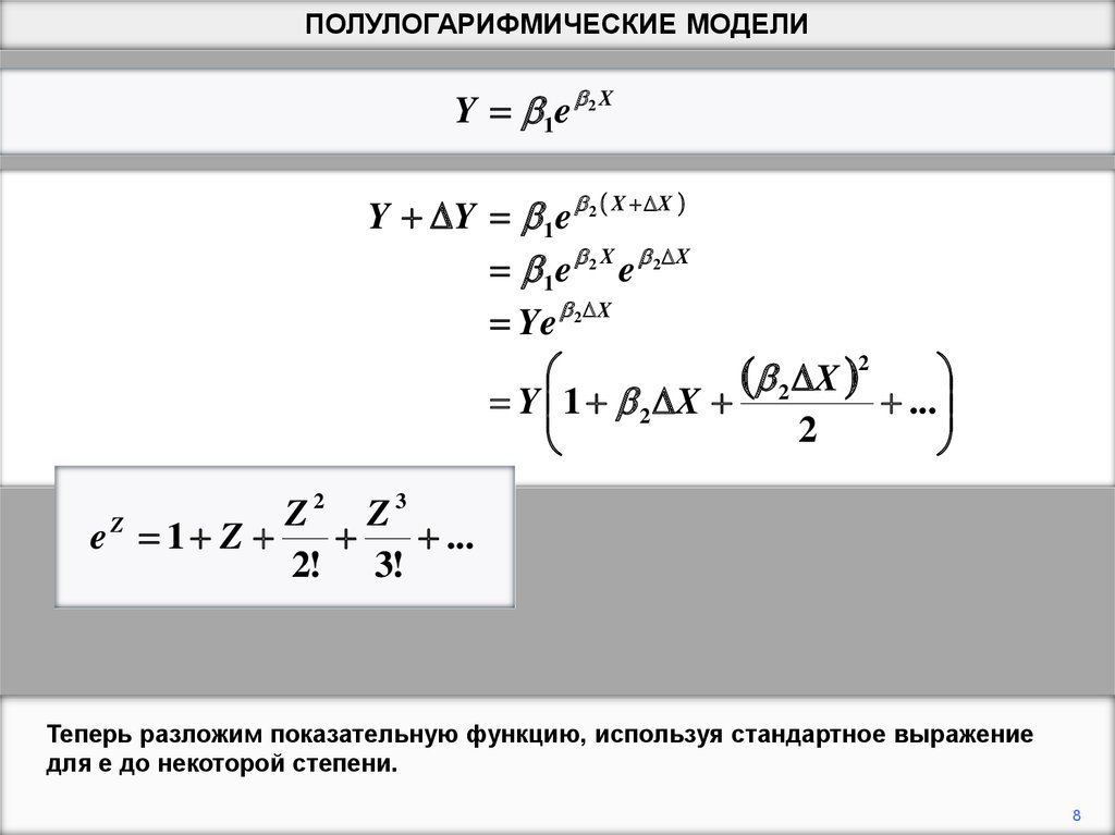
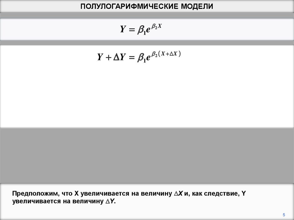
ПОЛУЛОГАРИФМИЧЕСКИЕ МОДЕЛИ
Y 1e 2 X
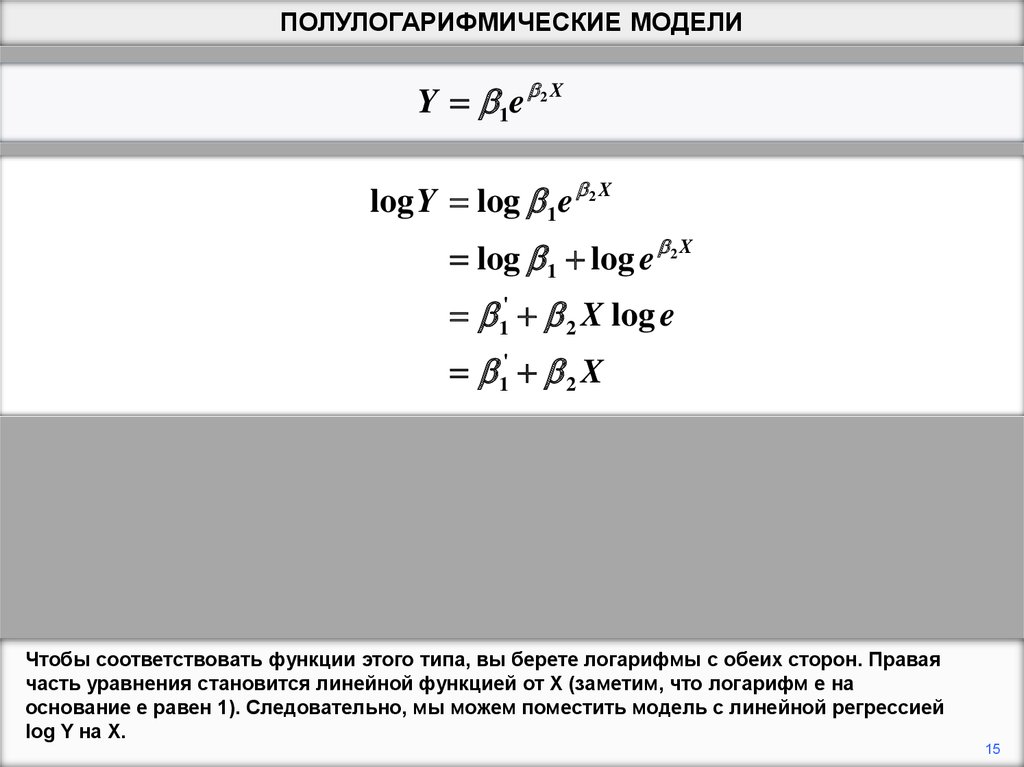
Эта последовательность вводит полулогарифмическую модель и показывает, как она может
применяться к прибыли. Зависимая переменная является линейной, но объясняющие
переменные, умноженные на их коэффициенты, являются показателями e.
1

2.

ПОЛУЛОГАРИФМИЧЕСКИЕ МОДЕЛИ
Y 1e 2 X
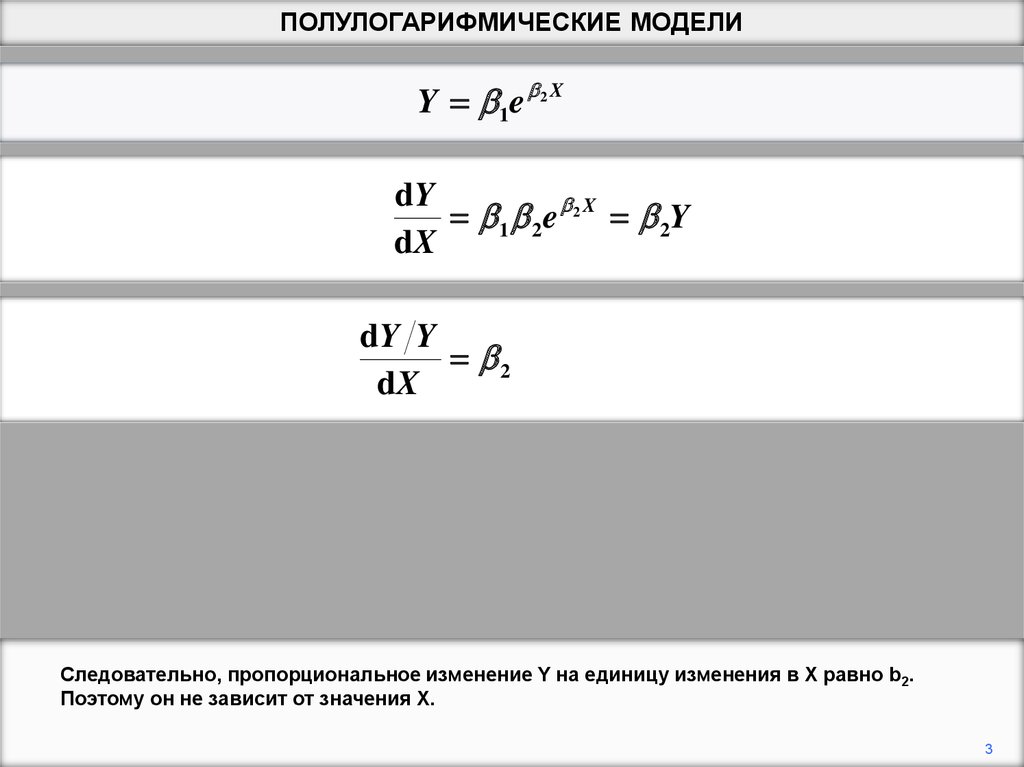
dY
1 2 e 2 X 2Y
dX
Дифференциал Y по X упрощается до 2Y.
2

3.

ПОЛУЛОГАРИФМИЧЕСКИЕ МОДЕЛИ
Y 1e 2 X
dY
1 2 e 2 X 2Y
dX
dY Y
2
dX
Следовательно, пропорциональное изменение Y на единицу изменения в X равно b2.
Поэтому он не зависит от значения X.
3

4.

ПОЛУЛОГАРИФМИЧЕСКИЕ МОДЕЛИ
Y 1e 2 X
Y Y 1 e 2 X X
1 e 2 X e 2 X
Ye 2 X
2
2 X
Y 1 2 X
...
2
Строго говоря, эта интерпретация справедлива только для малых значений b
English     Русский Правила