9.10M
Категория:
Математика
Похожие презентации:
Дискриминантный анализ
Дискриминантный анализ
Дискриминантный анализ
Дискриминантный анализ
Дискриминантный, факторный, кластерный анализ
Критерий Фишера
Назначение и описание критерия Фишера
Критерий углового преобразования Фишера
Достоверность различий между двумя независимыми результатами. Параметрические критерии Стьюдента и Фишера
Оценка статистической значимости уравнения линейной регрессии с помощью F-критерия Фишера
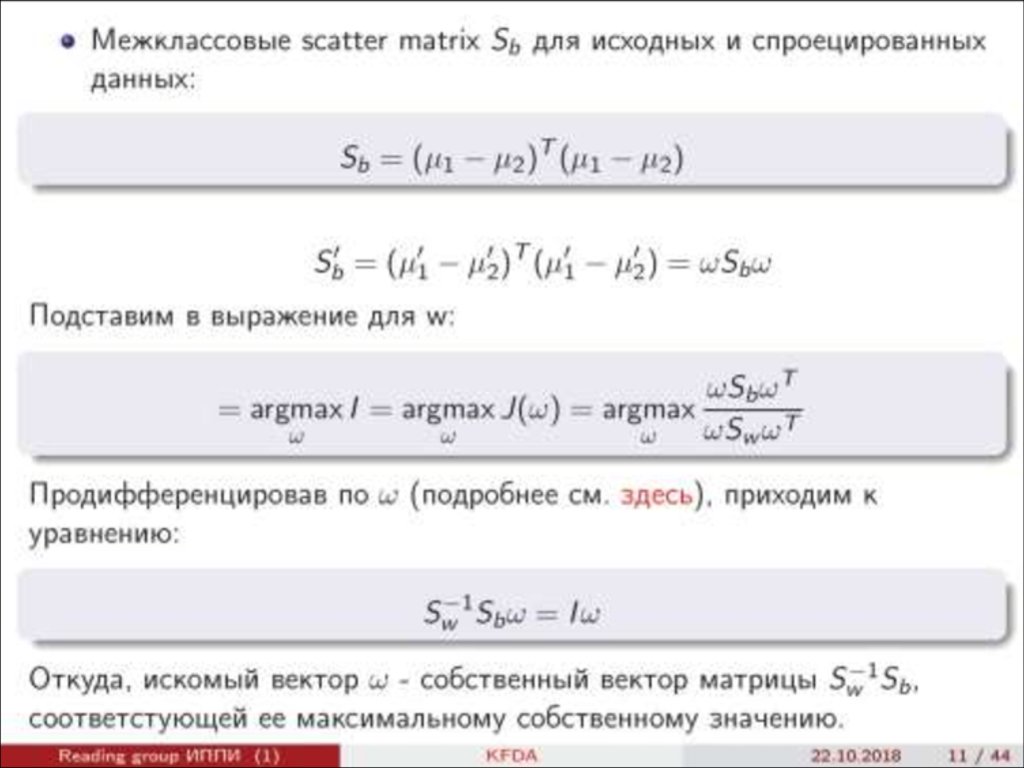
Дискриминантный анализ Фишера с kernel trick
1.
English
Русский
Правила