НАВИГАЦИЯ ПО ГЕОФИЗИЧЕСКИМ ПОЛЯМ
1.43M
Категория: ФизикаФизика

Навигация по геофизическим полям

1. НАВИГАЦИЯ ПО ГЕОФИЗИЧЕСКИМ ПОЛЯМ

Студент: Колесников А.В.
Группа: СМ5-18
Москва, 2015

2.

Закон тяготения Ньютона
m1 m2
F G 2 ,
l
где G – гравитационная постоянная (6.67408 × 10-11 м3 кг-1 с-2),
m1 и m2 – массы двух объектов,
l – расстояние между этими двумя массами.

3.

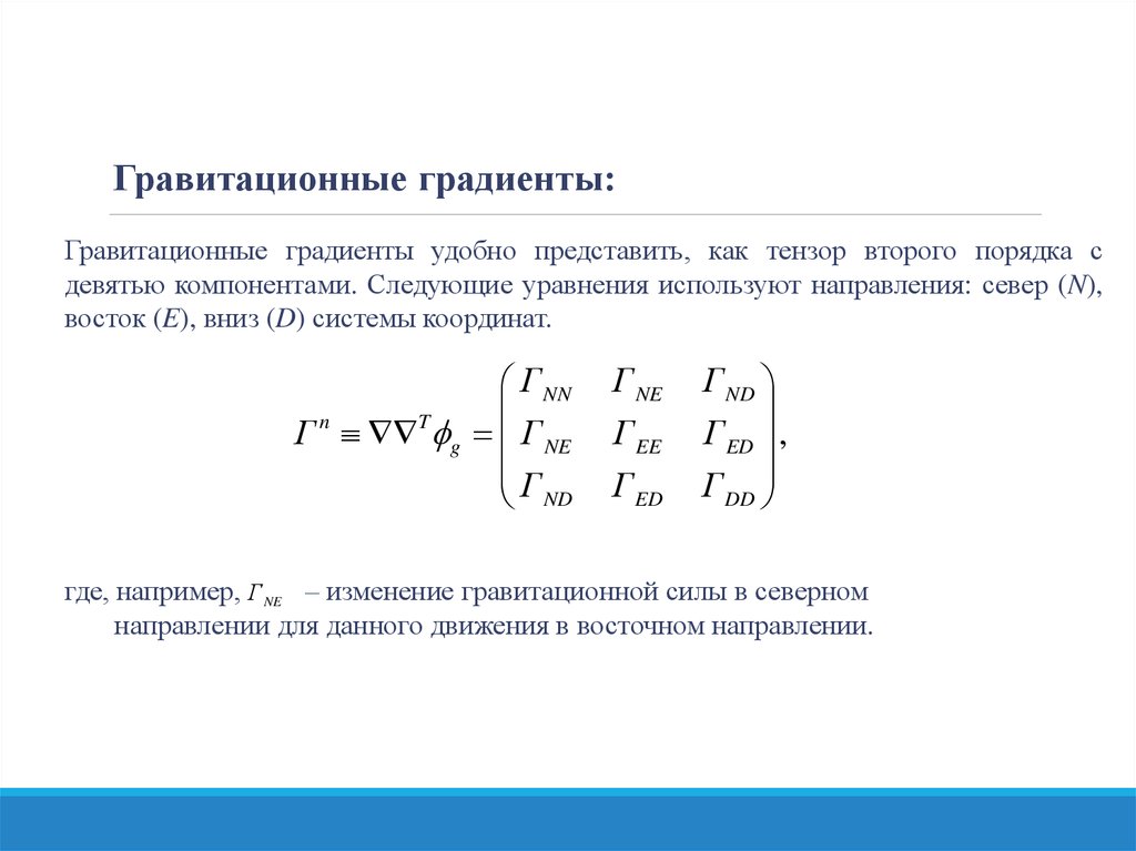
Гравитационные градиенты:
Гравитационные градиенты удобно представить, как тензор второго порядка с
девятью компонентами. Следующие уравнения используют направления: север (N),
восток (E), вниз (D) системы координат.
Г NN
Г n T g Г NE
Г
ND
Г NE
Г EE
Г ED
Г ND
Г ED ,
Г DD
где, например, Г NE – изменение гравитационной силы в северном
направлении для данного движения в восточном направлении.

4.

Гравитационные градиенты, измеряемые
акселерометрами

5.

Алгоритм программы, моделирующей работу гравиградиентной
навигационной системы

6.

Алгоритм совпадения сигнала гравиградиентометра
с картой

7.

Карта для одной из компонент тензора градиента гравитации

8.

Сигналы Tzz по истинной траектории полета и по траектории полета БИНС

9.

Основным критерием оценки качества работы системы является
показатель эффективности, который представляет из себя
отношение ошибок определения местоположения при работе только
БИНС, к ошибкам ГГНС:
P erformance
BINSerr
.
GGNSerr

10.

Рисунок 12 – Влияние высоты и типа рельефа на показатель
эффективности

11.

Влияние скорости полета на вероятное отклонение ГГНС, м

12.

Влияние продолжительности полета на показатель эффективности

13.

Влияние скорости дрейфа БИНС на показатель эффективности

14.

Влияние количества компонентов тензора гравитации на
эффективность ГГНС
English     Русский Правила