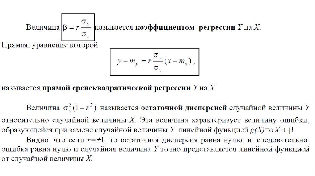
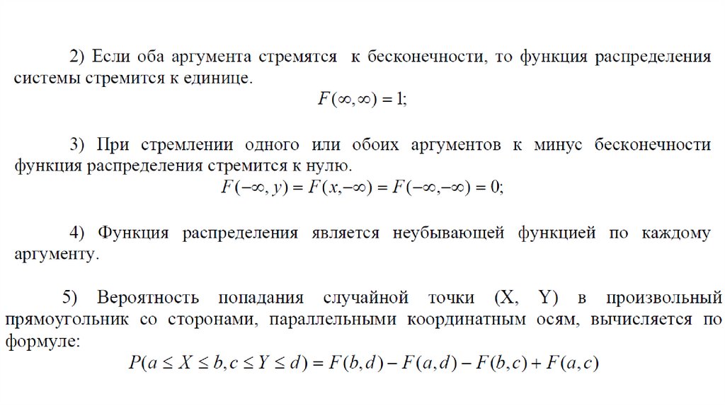
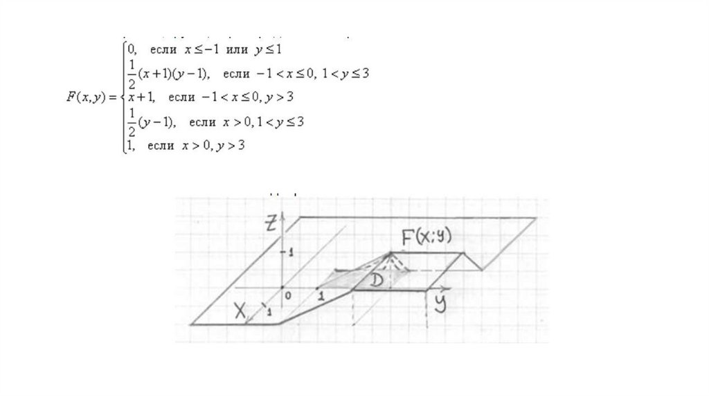
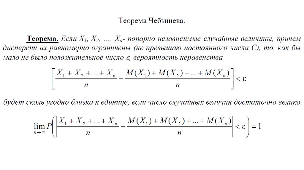
6.17M
Категория:
Математика
Похожие презентации:
Системы случайных величин
Системы случайных величин
Теория вероятностей. Определение: Случайной величиной
Системы случайных величин
Системы случайных величин
Случайная величина и распределение вероятностей
Случайная величина и распределение вероятностей
Теория вероятностей. Лекция 7. Конкретные законы распределения случайных величин
Случайная величина и распределение вероятностей
Случайная величина. Закон распределения случайной величины. Числовые характеристики случайной величины
Теория вероятностей. Системы случайных величин
1.
Теория вероятностей
Лекция 6: Системы
случайных величин
• Двумерные случайные
величины
• Зависимые и независимые
случайные величины
• Линейная регрессия
• Закон больших чисел
2.
Двумерные случайные величины
English
Русский
Правила