2.34M
Категория: Русский языкРусский язык

Техническая система и её элементы

1.

Техническая система
и её элементы
Подготовила: Потреба Е.А.

2.

Цель урока:
• Организовать
деятельность
обучающихся
по
ознакомлению с понятием технической системы
(подсистемы, надсистемы), понятием анализа функций
технической
системы
и
изучению
метода
морфологического
анализа;
научить
учащихся
выполнять морфологический и функциональный анализ
технической системы.

3.

Техническая система
• это совокупность взаимосвязанных материальных
частей
(элементов),
предназначенная
для
повышения
эффективности
деятельности
человека (общества) и обладающая хотя бы одним
свойством, которым не обладает ни одна из
составляющих его частей.

4.

Техническая система
• Техническая
система
(ТС)

это
материальный
объект
искусственного
происхождения,
который
состоит
из
элементов, связанных между собой, чтобы
выполнять функцию этой системы.

5.

• Техническая система может быть
простой (например, велосипед
или
доска-скейтборд)
или
сложной (например, космический
корабль).

6.

Сложные системы включают
технические подсистемы
• Автомобильный подъёмный кран имеет подсистему —
стрелу для подъёма грузов. При этом подъёмный кран
является надсистемой для стрелы.

7.

Подсистема
• это часть ТС, имеющая значение для решения
задачи.
Элемент – это подсистема ТС, условно
считающаяся неделимой в рамках конкретной
задачи.
Структурная схема – это схема, показывающая
связь между подсистемами ТС.

8.

Надсистема
• это система, в которую рассматриваемая ТС
входит как часть.

9.

• Зубчатый механизм

10.

Реечный механизм

11.

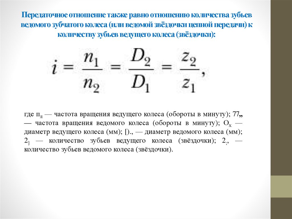
Передаточное отношение также равно отношению количества зубьев
ведомого зубчатого колеса (или ведомой звёздочки цепной передачи) к
количеству зубьев ведущего колеса (звёздочки):
где пл — частота вращения ведущего колеса (обороты в минуту); 77,,
— частота вращения ведомого колеса (обороты в минуту); Ох —
диаметр ведущего колеса (мм); [)., — диаметр ведомого колеса (мм);
2] — количество зубьев ведущего колеса (звёздочки); 2;, —
количество зубьев ведомого колеса (звёздочки).

12.

Функционирующая ТС
• это система, объединяющая все элементы,
которые необходимы при выполнении
требуемой функции, рассматриваемая и
анализируемая в процессе ее работы.
ТС
Функционирующая ТС
Статика
Динамика

13.

14.

Законы развития ТС
1.
2.
3.
4.
5.
6.
7.
8.
9.
Закон полноты частей системы.
Закон энергетической проводимости системы.
Закон согласования ритмики частей системы
Закон увеличения идеальности ТС
Закон неравномерности развития частей
системы.
Закон перехода в надсистему.
Закон перехода на микроуровень.
Закон увеличения степени вепольности.
Закон
повышения
динамичности,
управляемости и вытеснения человека.
English     Русский Правила